💥💥💞💞欢迎来到本博客❤️❤️💥💥
🏆博主优势:🌞🌞🌞博客内容尽量做到思维缜密,逻辑清晰,为了方便读者。
⛳️座右铭:行百里者,半于九十。
📋📋📋本文目录如下:🎁🎁🎁
目录
⛳️赠与读者
👨💻做科研,涉及到一个深在的思想系统,需要科研者逻辑缜密,踏实认真,但是不能只是努力,很多时候借力比努力更重要,然后还要有仰望星空的创新点和启发点。当哲学课上老师问你什么是科学,什么是电的时候,不要觉得这些问题搞笑。哲学是科学之母,哲学就是追究终极问题,寻找那些不言自明只有小孩子会问的但是你却回答不出来的问题。建议读者按目录次序逐一浏览,免得骤然跌入幽暗的迷宫找不到来时的路,它不足为你揭示全部问题的答案,但若能让人胸中升起一朵朵疑云,也未尝不会酿成晚霞斑斓的别一番景致,万一它居然给你带来了一场精神世界的苦雨,那就借机洗刷一下原来存放在那儿的“躺平”上的尘埃吧。
或许,雨过云收,神驰的天地更清朗.......🔎🔎🔎
💥1 概述
参考文献1:

使用秘密会话密钥和SF算法的图像密码学评估
在数据通信的不可靠领域,保护信息免受未经授权的访问势在必行。鉴于图像在各个领域的广泛应用,确保图像数据的机密性至关重要。本研究以会话密钥概念为中心,通过开发基于线性反馈移位寄存器的随机数发生器来解决通信方之间密钥交换的挑战。加密和解密都依赖于安全部队算法,由生成器支持。本文概述的拟议系统侧重于三个关键方面。首先,它解决了安全对称加密密钥和随机对称加密密钥的生成问题。其次,它涉及使用SF算法对秘密图像进行加密。最后,它通过解密加密版本来处理图像的提取。使用图像质量指标对系统的性能进行评估,包括直方图、峰值信噪比、均方误差、归一化相关性和归一化绝对误差(NAE)。这些指标提供了对加密和解密图像的洞察,分析了系统在多大程度上保持了图像质量。这一评估强调了该系统在数据传输过程中保护和维护图像机密性的能力。

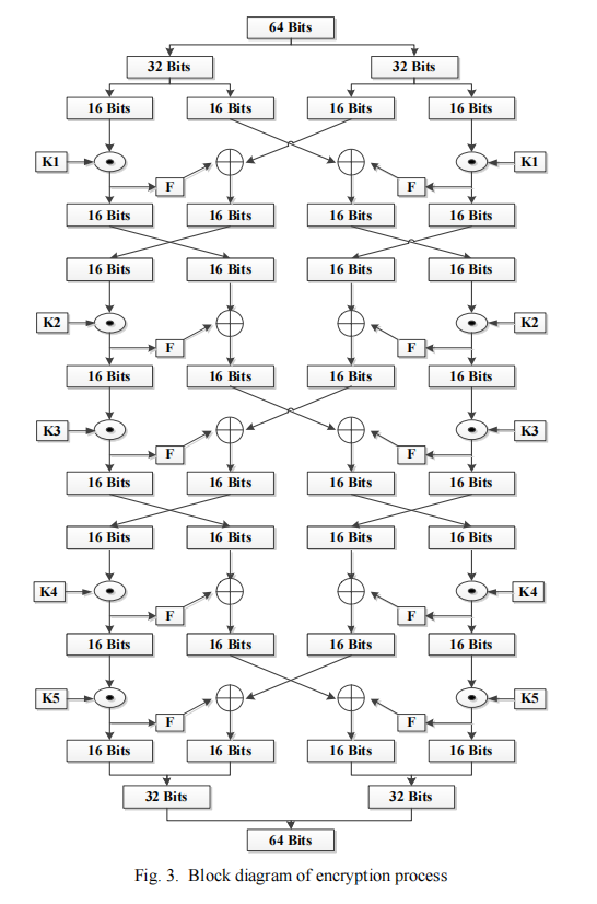
本研究介绍了一种安全密钥交换采用LFSR生成的会话密钥的方法,适用于任何密码系统。疗效如何图像加密中的SF算法得到了证实通过全面的图像质量评估。这个所提出的密钥交换技术包括利用LFSR作为16个十六进制数字(64位)的生成器比特),形成对加密和密钥管理至关重要的会话密钥使用SF算法对图像进行解密。SF算法在图像中的有效性加密/解密因其性能而受到重视使用各种图像质量度量进行评估。这个MSE值明显区分加密和未加密的原始图像,而普通图像的 MSE 为 0解密图像突出了算法的能力保持图像完整性。可变失真水平加密图像,由PSNR值显示,结果来自SF修改。明文和已解密文本的 PSNR 均为 ꝏ图像强调了该技术在恢复原始图像。此外,NK读数为1对于普通和解密图像,以及NAE分数如果为 0,则表示 SF 算法准确地返回了将图像的解密数据还原到其确切的来源,无论文件类型(tif、jpg或png)。尽管NK和NAE值表明平原和山地之间的极端相似性加密图像,图6至图11直观地展示了加密图像与它们的纯文本非常相似相对应的人。这突显了SF方法在在图像处理过程中保留原始图像的主要特征加密和解密,尽管存在潜在风险考虑作为SF密码的一个缺点当应用于图像时,该技术具有优势。
参考文献2:

一种用于无线传感器网络的低复杂度加密算法
摘要——由于无线传感器网络(WSN)中的设备通常体积较小,资源受限是需要考虑的关键问题之一。本文提出了一种低复杂度的对称加密算法,称为安全力(SF)。该算法基于Feistel结构设计,其加密部分可通过仅包含基本数学运算(与、或、异或、同或、移位、交换)的简单架构来实现。这有助于减轻编码器的负担,因为更复杂的密钥扩展过程仅在解码器上执行。除了数据混淆和扩散外,还采用了不同的替换和置换技术来使密码复杂化。本文还从架构、灵活性和安全性方面将所提出的算法与几种现有算法进行了比较。
索引术语——无线传感器网络(WSN)、密码学、对称密钥、Feistel网络、安全性、能效、密钥管理协议
详细文章下载第4部分。



📚2 运行结果


部分代码:
tic
addpath subFunctions
% Data=imread('images\cameraman.tif');
% Data=imread('images\rice.tif');
% Data=imread('images\Lena.jpg');
% Data=imread('images\football.jpg');
Data=imread('images\onion.png');
% Data=imread('images\ORLFace.jpg');
[row,col,dim]=size(Data);
if (dim>1)
Data=rgb2gray(Data); % convert into grayscale if input image is a color image
end
%% Scalling and Convertion to binary
% Scalling to convert image into array of 8-pixels; each pixel is of 8 bits
% therefore 8 pixel will be equals to 64 bit of data
[Data,padding]=Scalling(Data,8);
Data_binary=convert2bin(Data);
%% Key Selection and Expansion
% Input the key in the form of 133457799bbcdff1
hex_key = '133457799bbcdff1';
[bin_key] = Hex2Bin( hex_key );
[K1,K2,K3,K4,K5]=SF_Key_Gen(bin_key);
%% Encryption and Decryption
orignal_msg=[];
encrypt_msg=[];
decrypt_msg=[];
for i=1:size(Data_binary,1)
orignal=Data_binary(i,:);
tic
[cipher]=SF_Encrypt(orignal,K1,K2,K3,K4,K5);
encryption_time(i)=toc;
[plaintext]=SF_Decryption(cipher,K1,K2,K3,K4,K5);
encrypt_msg(:,i)=Binary2Dec(cipher);
decrypt_msg(:,i)=Binary2Dec(plaintext);
end
if (padding~=0)
Data=reshape(Data,[size(Data,1)*size(Data,2) 1]);
Data=Data(1:end-padding);
encrypt_msg=reshape(encrypt_msg,[size(encrypt_msg,1)*size(encrypt_msg,2) 1]);
encrypt_msg=encrypt_msg(1:end-padding);
decrypt_msg=reshape(decrypt_msg,[size(decrypt_msg,1)*size(decrypt_msg,2) 1]);
decrypt_msg=decrypt_msg(1:end-padding);
end
%% Converting the Vectors into Images
Orignal=uint8(reshape(Data,[row,col]));
Encrypted=uint8(reshape(encrypt_msg,[row,col]));
Decrypted=uint8(reshape(decrypt_msg,[row,col]));
figure
subplot(1,3,1)
imshow(Orignal)
title('Orignal')
subplot(1,3,2)
imshow(Encrypted)
title('Encrypted')
subplot(1,3,3)
imshow(Decrypted)
title('Decrypted')
figure
subplot(2,1,1)
imhist(Orignal);
subplot(2,1,2)
imhist(Encrypted);
display('Done');
toc
%% Calculating the Encrypted and Orignal image's Entropy
Y=(imhist(Encrypted)+0.00001)/(row*col);
Y=-sum(Y.*log2(Y));
X=(imhist(Orignal)+0.00001)/(row*col);
X=-sum(X.*log2(X));
Re=[X Y]
🎉3 参考文献
文章中一些内容引自网络,会注明出处或引用为参考文献,难免有未尽之处,如有不妥,请随时联系删除。


🌈4 Matlab代码、文章下载
资料获取,更多粉丝福利,MATLAB|Simulink|Python资源获取


被折叠的 条评论
为什么被折叠?



