毕设帮助、开题指导、技术解答(有偿)见文末。
目录
摘要
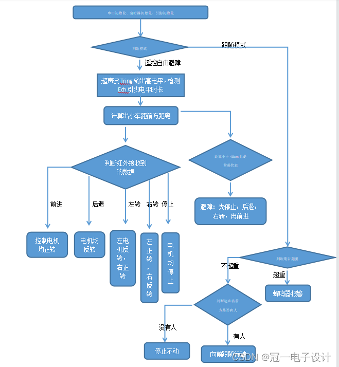
本次试验主要分析了基于STM32F103微处理器的智能小车控制系统的系统设计过程。此智能系统的组成主要包括STM32F103控制器、电机驱动电路、红外探测电路、超声波避障电路。本次试验采用STM32F103微处理器为核心芯片,利用PWM技术对速度以及舵机转向进行控制,循迹模块进行黑白检测,避障模块进行障碍物检测并避障功能,其他外围扩展电路实现系统整体功能。小车在运动时,避障程序优先于循迹程序,用超声波避障电路进行测距并避障,在超声波模块下我们使用舵机来控制超声波的发射方向,用红外探测电路实现小车循迹功能。在硬件设计的基础上提出了实现电机控制功能、智能小车简单循迹和避障功能的软件设计方案,并在STM32集成开发环境Keil下编写了相应的控制程序,并使用mcuisp软件进行程序下载。
关键词:stm32;红外探测;超声波避障;PWM;电机控制
一、硬件方案
本系统采用STM32单片机+时钟晶振电路+复位电路(上电自复位,手动复位)+超声波模块+Hx711检测模块+L9110S电机驱动模块+蜂鸣器+红外接收头遥控+电源供电电路。
二、设计功能
1、以STM32F103RBT6为主控芯片,实现对小车的控制,使小车能够做出前进、后退、左转、右转等基本行驶动作,通过红外遥控控
制小车工作模式的转换(自由行走避障模式、跟随模式)。
2、利用压力传感器测重,放在小车上物品的重量在500g范围以内可以跟随,如果超过范围,就停止不动,蜂鸣器响提示超重。
三、实物图

四、原理图

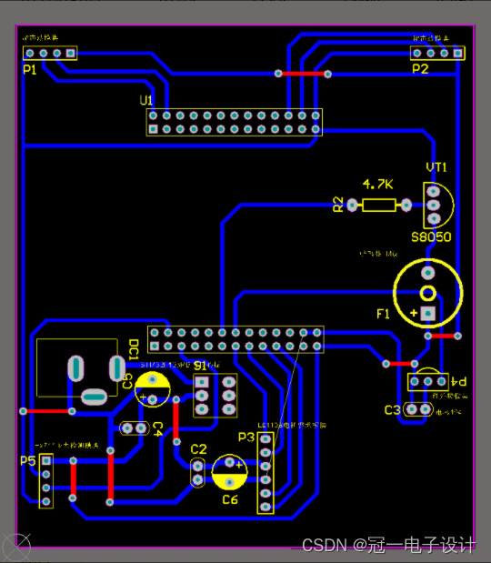
五、PCB图

六、硬件框图

七、流程图

八、程序源码

九、资料包括

需要完整的资料可以点击下面的名片,找我要资源压缩包的百度网盘下载地址及提取码。
849

被折叠的 条评论
为什么被折叠?



