
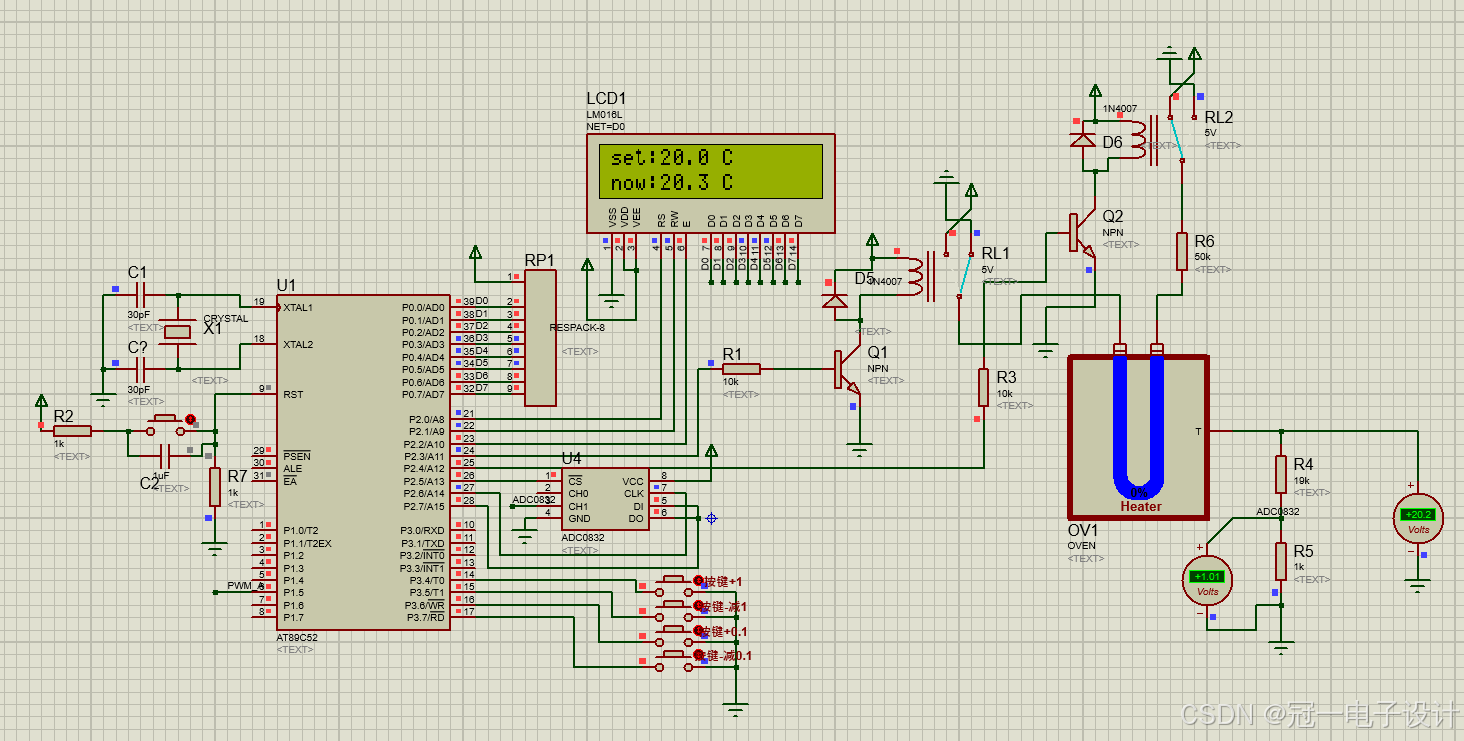
1328、基于51单片机电炉丝温度恒温自动控制设计
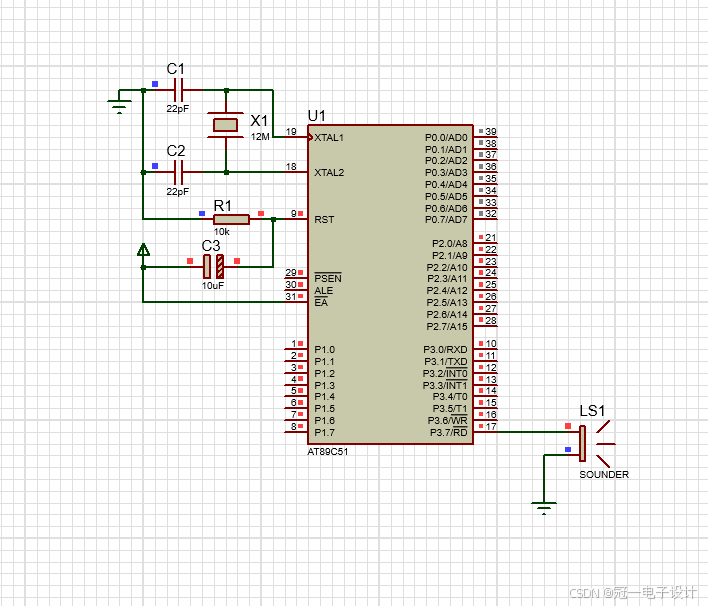
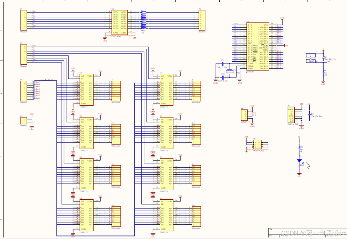
3、采用pt100温度传感器采集电炉丝的温度,通过温度传感器进行温度反馈后控制继电器的开和关的时间来控制电炉丝的温度,使电炉丝温度工作在设定的温度值,达到稳定控制效果。需要完整的资料可以点击下面的名片,找我要资源压缩包的百度网盘下载地址及提取码。毕设帮助、开题指导、技术解答(有偿)见文末。1、本次设计采用51单片机处理数据。2、系统可按键设置电炉丝的温度大小。二、Proteus仿真。

『技术文档』写作方法征文挑战赛
在技术的浩瀚海洋中,一份优秀的技术文档宛如精准的航海图。它是知识传承的载体,是团队协作的桥梁,更是产品成功的幕后英雄。然而,打造这样一份出色的技术文档并非易事。你是否在为如何清晰阐释复杂技术而苦恼?是否纠结于文档结构与内容的完美融合?无论你是技术大神还是初涉此领域的新手,都欢迎分享你的宝贵经验、独到见解与创新方法,为技术传播之路点亮明灯!
