-
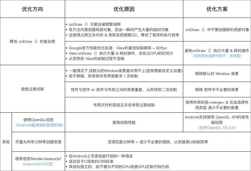
问题 一般情况下,该默认的 Window 背景基本用不上:因背景都自定义设置 若不移除,则导致所有界面都多 1 次绘制
-
解决方案 移除默认的 Window 背景
// 方式1:在应用的主题中添加如下的一行属性
@android:color/transparent
@null
// 方式2:在 BaseActivity 的 onCreate() 方法中使用下面的代码移除
getWindow().setBackgroundDrawable(null);
getWindow().setBackgroundDrawableResource(android.R.color.transparent);
优化方案2:移除 控件中不必要的背景
如2个常见场景:
- 场景1:
ListView与Item列表页(ListView)与 其内子控件(Item)的背景相同 = 白色,故可移除子控件(Item)布局中的背景

- 场景2:
ViewPager与Fragment对于1个ViewPager+ 多个Fragment组成的首页界面,若每个Fragment都设有背景色,即 ViewPager 则无必要设置,可移除

关于更多场景,可使用工具 Hierarchy View 查看,具体请看文章: 过渡绘制的使用工具:Hierarchy View
优化方案3:减少布局文件的层级(减少不必要的嵌套)
- 原理:减少不必要的嵌套 ->> UI层级少 ->> 过度绘制的可能性低
- 优化方式:使用布局标签
<merge>& 合适选择布局类型
优化方案4:自定义控件View优化:使用 clipRect() 、 quickReject()
clipRect()
- 作用:给 Canvas 设置一个裁剪区域,只有在该区域内才会被绘制,区域之外的都不绘制
- 实例说明:
DrawerLayout布局 = 左抽屉布局

@Override
protected boolean drawChild(Canvas canvas, View child, long drawingTim
// …仅贴出关键代码
// 1. 遍历 DrawerLayout 的 child view,拿到抽屉布局
for (int i = 0; i < childCount; i++) {
final View v = getChildAt(i);
if (v == child || v.getVisibility() != VISIBLE
|| !hasOpaqueBackground(v) || !isDrawerView(v)
|| v.getHeight() < height) {
continue;
}
// a. 若是左抽屉布局
// 则取抽屉布局的右边界作为裁剪区的左边界、设置原主布局的裁剪区域,如上图裁剪区域
if (checkDrawerViewAbsoluteGravity(v, Gravity.LEFT)) {
final int vright = v.getRight();
if (vright > clipLeft) clipLeft = vright;
// b. 若是右抽屉布局
// 则取抽屉布局的左边界作为裁剪区的右边界、设置原主布局的裁剪区域
} else {
final int vleft = v.getLeft();
if (vleft < clipRight) clipRight = vleft;
}
}
// 2. 通过clipRect()设置原主布局的显示范围 = 裁剪区域,使其仅在上图中的红框区域(即不阻碍抽屉布局的区域)显示
// 从而避免过度绘制
canvas.clipRect(clipLeft, 0, clipRight, getHeight());
}
…
}
复制代码
quickreject()
- 作用:判断和某个矩形相交
- 具体措施:若判断与矩形相交,则可跳过相交的区域,从而减少过度绘制
4.3 其他优化方案

总结

至此,关于绘制优化的方案讲解完毕。
5. 布局调优工具
- 背景 尽管已经注意到上述的优化策略,但实际开发中难免还是会出现布局性能的问题
- 解决方案 使用 布局调优工具
此处主要介绍 常用的:
hierarchy viewer、Profile GPU Rendering、Systrace
5.1 Hierarchy Viewer
-
简介
Android Studio提供的UI性能检测工具。 -
作用 可视化获得UI布局设计结构 & 各种属性信息,帮助我们优化布局设计
即 :方便查看
Activity布局,各个View的属性、布局测量-布局-绘制的时间
5.2 Profile GPU Rendering
-
简介 一个 图形监测工具
-
作用 渲染、绘制性能追踪
能实时反应当前绘制的耗时
- 具体使用 横轴 = 时间、纵轴 = 每帧的耗时;随着时间推移,从左到右的刷新呈现
提供一个标准的耗时,如果高于标准耗时,就表示当前这一帧丢失

更详细使用请看: Profile GPU Rendering 使用指南
5.3 Systrace
- 简介
Android 4.1以上版本提供的性能数据采样 & 分析工具 - 作用 检测
Android系统各个组件随着时间的运行状态 & 提供解决方案
- 收集 等运行信息,从而帮助开发者更直观地分析系统瓶颈,改进性能 检测范围包括:
Android关键子系统(如WindowManagerService等Framework部分关键模块)、服务、View系统- 功能包括:跟踪系统的
I/O操作、内核工作队列、CPU负载等,在 UI 显示性能分析上提供很好的数据,特别是在动画播放不流畅、渲染卡等问题上
- 具体使用 Systrace 使用指南
6. 总结
- 本文主要讲解
Android性能优化中的 绘制优化

自我介绍一下,小编13年上海交大毕业,曾经在小公司待过,也去过华为、OPPO等大厂,18年进入阿里一直到现在。
深知大多数Android工程师,想要提升技能,往往是自己摸索成长或者是报班学习,但对于培训机构动则几千的学费,着实压力不小。自己不成体系的自学效果低效又漫长,而且极易碰到天花板技术停滞不前!
因此收集整理了一份《2024年Android移动开发全套学习资料》,初衷也很简单,就是希望能够帮助到想自学提升又不知道该从何学起的朋友,同时减轻大家的负担。







既有适合小白学习的零基础资料,也有适合3年以上经验的小伙伴深入学习提升的进阶课程,基本涵盖了95%以上Android开发知识点,真正体系化!
由于文件比较大,这里只是将部分目录大纲截图出来,每个节点里面都包含大厂面经、学习笔记、源码讲义、实战项目、讲解视频,并且后续会持续更新
如果你觉得这些内容对你有帮助,可以添加V获取:vip204888 (备注Android)

总结
找工作是个很辛苦的事情,而且一般周期都比较长,有时候既看个人技术,也看运气。第一次找工作,最后的结果虽然不尽如人意,不过收获远比offer大。接下来就是针对自己的不足,好好努力了。
最后为了节约大家的时间,我把我学习所用的资料和面试遇到的问题和答案都整理成了PDF文档
喜欢文章的话请关注、点赞、转发 谢谢!

一个人可以走的很快,但一群人才能走的更远。不论你是正从事IT行业的老鸟或是对IT行业感兴趣的新人,都欢迎扫码加入我们的的圈子(技术交流、学习资源、职场吐槽、大厂内推、面试辅导),让我们一起学习成长!

[外链图片转存中…(img-UdqfQUL5-1712777299803)]
一个人可以走的很快,但一群人才能走的更远。不论你是正从事IT行业的老鸟或是对IT行业感兴趣的新人,都欢迎扫码加入我们的的圈子(技术交流、学习资源、职场吐槽、大厂内推、面试辅导),让我们一起学习成长!
[外链图片转存中…(img-Q1v4Pwyw-1712777299804)]
4万+

被折叠的 条评论
为什么被折叠?



