关于小旭:
同学们,你们好!我从事计算机毕业设计服务已经有4年的时间了,在这个过程中,我帮助了许多学生顺利完成了他们的毕业设计。我熟练掌握多种计算机开发技术,包括Java、SSM、SpringBoot、Python、微信小程序、安卓APP等,能够为同学们的毕业设计提供全方位的技术支持。同时,我还提供远程部署安装服务确保项目能够稳定运行。
👇👇以下毕设均可提供远程部署安装服务,文末有微信联系方式有需要的可以添加👇👇
❤️❤️同学们在毕业设计选题、项目开发以及论文编写过程中遇到的任何问题,都可以随时留言咨询,我将尽力为大家提供帮助,希望能够助力更多同学顺利完成毕业设计。❤️❤️
摘 要
在我国城市化进程加快、人口流动加剧的背景下,租房市场日益受到关注。针对传统的房屋租赁信息管理存在的低效和信息不对称的问题,本课题基于SpringBoot+Vue设计并实现了租房信息系统。本项目的目标是利用信息技术,提升租房市场的透明度与管理效能,给使用者提供方便的房源信息查询、租赁合同管理等服务,并为业主与租户之间建立一个高效、可靠的互动平台,因此,本项目的研究成果将对未来的发展起到积极的推动作用。
该系统采用了前、后两个独立的体系结构,使用了SpringBoot、Java、MySQL以及Vue等关键技术。后台采用SpringBoot架构,与MySQL数据库相结合,保证了高效、稳定的数据存储;在前端部分,Vue架构为用户提供了一个动态、友好的接口,提高了用户体验;系统功能涵盖了系统用户管理、房源信息管理、房屋租赁管理和合同信息管理等核心模块。用户管理模块实现了用户注册、登录和权限控制;房源信息管理模块提供了房源发布、查询和更新功能;房屋租赁管理模块支持租赁申请、状态跟踪和费用结算;合同信息管理模块实现了合同生成、签署和存档等功能,全面满足了租房业务的需求。
综上所述,基于SpringBoot+Vue的租房信息系统通过现代化的技术手段和模块化的功能设计,有效地解决了传统租房市场中的痛点问题。该系统操作简单,功能齐全,在提升房源管理效率的同时,也提升了用户的使用体验,为租房市场的良性发展提供了技术支持。未来,随着系统的进一步优化和扩展,其应用前景将更加广阔。
关键词:SpringBoot;Vue;租房系统;Java;MySQL
第一章 绪论
1.1研究背景
在快速城镇化背景下,我国居民租房需求与日俱增,但现有的租房信息管理手段仍存在着信息更新滞后、房源信息不对称、租房过程繁琐等问题,严重影响了租房市场的运行效率和用户体验。在信息化飞速发展的今天,信息化管理已成为一种有效的方法。随着网络技术的发展,以及手机终端的普及,房屋租赁信息系统的建立,可以增加房屋信息的透明度,简化房屋出租过程,改善用户体验。此外,房东和租客之间的信息交互需求也日益增强,亟需一个高效、便捷的平台来满足双方的需求。基于此,本课题以SpringBoot和Vue为核心技术,设计并实现了一套租房信息系统,旨在通过信息化手段优化租房市场管理,解决传统租房业务中的痛点问题,为房东和租客提供更加高效、可靠的服务平台。它的设计和实现既有重要的理论意义,又有很高的实际应用价值,能够为租房市场的规范化发展提供技术支持。
1.2 研究目的和意义
本课题旨在设计并实现一套基于SpringBoot+Vue的租房信息系统,以解决传统租房市场中存在的信息不对称、管理效率低、用户体验差等突出问题。通过将SpringBoot的后端框架与Vue的前端架构相结合,建立了一个功能完备、操作方便的租房信息管理平台,能够对房源信息、租赁流程、合同管理等方面进行系统化、信息化的管理。在此基础上,利用用户管理模块对用户进行权限控制,并对角色进行分区,从而保证了租户与房东的互动安全、有效。本项目的研究成果将为用户提供一个直观、高效的租房服务平台,对租房市场的运作方式进行优化,提高管理的效率,提高服务水平,从而为租房市场的数字化转型提供技术支撑。
本课题的开展具有重要的理论价值和实践意义。在理论上,本课题拟将SpringBoot与Vue技术相结合,在实际应用中探索前、后端分离结构的具体实施方法,为类似系统的设计和开发提供借鉴。在实际应用上,本项目的研究成果可以有效地解决传统租房市场中存在的信息不透明、过程繁琐的问题,提高房屋信息的管理效率,促进租房业务的规范化,为用户提供更方便、更可靠的服务。同时,系统通过信息化手段为房东和租客搭建了一个高效的沟通平台,促进了租房市场的健康发展。此外,系统的成功实施也为其他行业的信息化建设提供了借鉴,具有较强的推广价值。
1.3 国内外研究现状
1.3.1国内研究现状
在国内,随着城市化进程的加速和租房需求的不断增长,租房信息系统的研究与应用逐渐受到重视。近几年来,许多学者和企业都在积极地探讨和实践着住房租赁市场的信息化管理。比如,以JavaEE、PHP等为基础的房屋租赁信息管理系统,在前期的租房市场上得到了很大的推广,但是受技术体系的限制,其系统性能及用户体验都还有待提高。随着网络技术的不断发展,越来越多的研究与实践采取了前、后端相分离的体系结构,其中以SpringBoot、Vue、React等为基础的租房体系结构正逐步成为主流。通过对前后端交互进行优化,提高数据处理效率,提高人机交互界面,有效地提高了房屋租赁信息的管理水平。
特别是,一些学者将SpringBoot与Vue技术相结合,设计了一套房屋租赁管理系统,包括房源信息发布,租赁合同管理,用户权限控制,并利用数据库技术保证数据的完整性与安全。比如,一个以SpringBoot为后端架构,以Vue为前端架构,并与MySQL数据库相结合,可以有效地进行数据的存储和查询,给用户带来顺畅的使用体验。同时,“链家”、“贝壳找房”等商业租房平台的出现,将大数据与人工智能相融合,为用户提供智能的房屋推荐与租赁服务,促进了租房市场的数字化转型。从整体上看,我国的住房租赁信息化建设已经取得了一些成果,但是仍然面临着系统功能单一,技术集成度低的问题,有待于进一步的研究与优化。
1.3.2国外研究现状
在国外,租房信息系统的研究与应用同样受到广泛关注,尤其是在欧美等发达国家,租房市场成熟且需求旺盛,信息化技术的应用较为深入。比如美国,Zillow、Apartments.com、Trulia等成熟的租房平台已经涌现,它们将网络与手机相结合,为用户提供了一系列的房源查询、租赁合同管理、网上付款等服务。在此基础上,基于云计算、大数据等先进技术,通过对用户的需求进行智能的房屋推荐,并通过大数据分析,对租赁过程进行优化,提高用户体验。
从技术上看,国外大部分的租房信息系统都是采取前、后两个独立的结构,前端一般是使用现代的React、Angular或Vue,后端是SpringBoot、Node.js或者Django。以Zillow为例,其后台是以Microservice体系结构为基础,采用SpringCloud和Kafka等技术对数据进行有效的处理,并通过React技术为前端提供了一个动态的交互接口。在此基础上,国际上也多采用了人工智能、机器学习等方法,例如运用自然语言处理对房屋信息进行分析,采用图像识别等方法提高房屋信息的质量与显示效果。在欧洲,也有研究小组与区块链相结合,研发出一套租赁合约管理制度,以保证整个租赁流程的透明与不受干扰。
从整体上看,国外对住房租赁信息系统的研发和应用已经比较成熟,技术高度集成化,功能完善,并且更加重视用户的使用体验和数据安全性。与此相比,我国在这方面的研究还存在着一定的差距,但是,国外的发展经验对我国的研究具有一定的借鉴意义。
1.4 论文组织结构
本课题主要从租房信息系统的相关研究背景以及关键技术、系统分析、系统设计、系统实现、系统测试六个方面进行分别论述。
第一章绪论,详细介绍了租房信息系统的研究背景、目的和意义、国内外研究现状以及论文的组织结构。
第二章相关技术介绍,主要介绍了租房信息系统在本课题所用到的关键技术。
第三章系统分析,主要从可行性分析、功能性需求分析、性能性需求分析三个方面进行介绍。
第四章系统设计,主要从租房信息系统的系统结构设计和数据库设计来进行介绍。
第五章系统实现,主要从管理员系统功能模块实现、房东系统功能模块实现和用户系统功能模块实现三个方面来介绍,并通过截图对系统功能进行展示。
第六章系统测试,主要从系统测试目的、测试方法、测试用例、测试结果分析等方面来进行介绍。
第二章 关键技术
2.1 SpringBoot框架
SpringBoot作为后端开发框架,在租房信息管理系统中起到了核心支撑作用。它极大地提升了开发的效率,同时也为用户提供了丰富的配置。其中,SpringBoot主要负责对房源信息进行增删修改,用户权限管理,租赁合同管理,与其它系统进行交互。在SpringMVC模型的基础上,设计了一个有效的前端和后端的交互方案,并结合Spring安全性框架,设计了一个可信的用户身份验证和授权机制,保证了系统的数据安全性。另外,SpringBoot的自动化配置与依赖注入功能,可以迅速建立高可靠性后端服务,从而为系统提供一个稳定的运行环境。
2.2 MySQL数据库
MySQL作为关系型数据库管理系统,在租房信息管理系统中承担了数据存储与管理的核心任务。利用MySQL强大的数据存储与查询功能,可以迅速地获取大量房源信息,用户信息,以及租房信息。该系统采用MySQL来存储房屋信息,用户注册信息,租赁合同等结构化的信息。通过对SQL语句进行优化,并对索引进行了合理的设计,使得该系统可以在海量的数据中维持良好的查询效率。同时,MySQL还采用了交易管理机制,保证了数据库的完整、一致,从而保证了系统的稳定运行。
2.3 Java语言
Java作为后端开发的主要编程语言,在租房信息管理系统中发挥了不可替代的作用。Java具有跨平台、高性能、类库丰富等特点,使其具有较强的逻辑运算能力和较高的数据管理能力。该系统采用Java语言进行商业逻辑处理,例如房源发布,租赁合同生成,用户管理等。利用Java的多线程技术,可以有效地处理并发请求,保证流畅的操作。
2.4 Vue框架
Vue作为前端开发框架,在租房信息管理系统中起到了用户界面设计与交互实现的关键作用。Vue采用了构件化的开发方式,结合了对数据的响应性,从而提高了前端的开发效率和灵活性。其中,Vue主要负责建立用户接口,并对其进行操作,如房源检索,列表展示,租赁合同预览等。利用Vue的虚拟DOM技术,实现了网页内容的快速更新,提高了用户的使用体验。另外,通过将Vue与元素UI以及其他UI类库相结合,使用户接口的开发变得更加简单,用户界面也变得更美观、更容易使用。Vue通过与后台SpringBoot框架的无缝连接,使其能够有效地进行前、后端的协作,使整个系统具有良好的使用体验。
第三章 系统分析
3.1 可行性分析
3.1.1经济可行性
经济可行性方面,基于SpringBoot+Vue的租房信息系统的设计与实现具有较高的经济优势。SpringBoot,Java,MySQL和Vue都是开放源码的,而且不需要支付授权费,这大大减少了开发的成本。开发环境所需要的工具,例如IntelliJIDEA、Navicat,都可以满足开发和调试的需要。另外,由于阿里云和腾讯云都具有较低的部署成本,因此也能更好地降低成本。总体而言,该系统的开放源码特点,使得开发、维护费用低廉,具有一定的经济性。
3.1.2技术可行性
技术可行性方面,SpringBoot和Vue的结合为系统的开发提供了成熟的技术支持。SpringBoot是一个后台架构,它开发速度快,可扩展性强,适用于复杂的商业逻辑,以及有效的数据交互;Java语言具有高效率、跨平台等特点,保证了其稳定、可移植性;MySQL是一种有效的数据库管理系统,它可以有效地对房源、用户、租赁合同等信息进行有效的管理,从而达到了系统对房屋信息的存储要求。Vue是一个前端架构,它的构件化设计以及对数据的响应性,使得接口的开发变得简单,并提高了用户的体验。以上各项技术都已经得到了广泛的应用和证明,其技术风险很小,能够很好地完成本项目。
3.1.3操作可行性
操作可行性方面,系统设计始终以用户友好性和易用性为核心目标。该系统的前端使用了Vue架构,具有简单、直观的界面和明确的操作过程,一般的使用者不需要特别的训练就能很快掌握。后端采用SpringBoot的REST式API接口,为前端提供稳定、高效率的数据支撑,保证了系统的快速、流畅。另外,该系统采用模块化的设计,结构明确,便于后期的维护与扩充,减少了运行维护的难度。SpringBoot和Vue的高效率开发功能以及对社区的大量支持也降低了开发的难度,提高了项目的可操作性。
3.2功能性需求分析
3.2.1管理员功能需求分析
管理员系统功能模块包括首页、系统管理、系统用户管理、房源信息管理、房屋租赁管理、合同信息管理、操作日志管理等。管理员用例图如图3-1所示。

图3-1管理员用例图
3.2.2房东功能需求分析
房东系统功能模块包括首页、系统用户管理、房源信息管理、房屋租赁管理、合同信息管理等。房东用例图如图3-2所示。

图3-2房东用例图
3.2.3用户功能需求分析
用户系统功能模块包括首页、公告栏、房源信息、个人中心等。用户用例图如图3-3所示。

图3-3用户用例图
3.3性能性需求分析
界面需求:系统的前端采用Vue框架设计,界面简洁美观,具有良好的交互体验。房源展示、搜索和租赁功能模块布局合理,用户能够快速找到所需信息。通过对Vue的反应性设计,使其可以与PC、手机等多种设备兼容,保证了用户在多个终端上都可以得到相同的操作体验。利用组件库如元素UI,提高了系统的美观度和易用性,降低了用户的学习成本。
稳定性:后端使用SpringBoot框架,结合Java的强类型特性和Spring的依赖注入机制,确保了系统的高稳定性和可维护性。MySQL是一种基于数据库的数据库,它采用了对索引进行优化、事务管理等措施来保证数据的完整性与一致性。同时,该系统还提供了一种异常处理机制,并对其进行了日志分析,从而减少了故障发生的可能性,保证了系统的长期稳定运行。
响应时间:系统通过SpringBoot的高性能特性和Vue的虚拟DOM技术,大大缩短了前后端交互的响应时间。在搜索房源、列表显示等高频行为中,利用数据库索引的优化,可以进一步提高系统的响应速度。实验结果表明,该系统可以实现毫秒级的大部分运算,保证了用户的流畅使用。
扩展性:系统采用模块化设计,前后端分离架构使得功能扩展更加灵活。后台采用SpringBoot的微服务体系结构,可以方便地将新的功能模块和第三方服务进行整合;以Vue为基础,采用构件化的方法,实现了功能模块的快速迭代与重用。这样的设计,为将来可以根据业务需要进行扩充和调整,创造了一个很好的基础。
第四章 系统设计
4.1 功能结构设计
本系统基于Spring Boot+Vue技术实现,针对不同用户角色设计了对应的功能模块:管理员作为系统的最高权限角色,拥有完整的系统管理功能,包括首页、系统管理、系统用户管理、房源信息管理、房屋租赁管理、合同信息管理以及操作日志管理,全面负责系统管理与维护;房东作为房源提供者,具备系统用户管理、房源信息管理、房屋租赁管理和合同信息管理的权限,能够管理自有房源及租赁业务;普通用户则主要关注房源信息与个人服务,通过首页、公告栏、房源信息和个人中心等功能实现房源浏览、信息查询及个人事务管理。系统通过清晰的权限划分和功能模块设计,满足不同角色的需求,确保功能结构合理且易于使用。系统功能模块图如图4-1所示。

图4-1系统功能模块图
4.2 数据库设计
4.2.1实体属性设计
在设计基于SpringBoot+Vue的租房信息系统时,数据库概念设计围绕核心业务场景展开。公告栏实体用于发布系统通知和重要信息,确保用户及时获取系统动态。房屋类型实体定义了房源的基本分类,便于用户按需筛选。合同信息实体记录了租赁合同的详细条款,保障租赁双方的合法权益。房屋租赁实体则负责管理实际的租约关系,跟踪租赁状态和费用。房源信息实体详细描述了每套房源的属性,帮助用户了解房屋的基本情况。用户实体存储了租客和房东的个人信息及账户信息,确保系统的安全性和用户身份的唯一性。房东实体则专门用于管理房东的房源发布和租赁操作,确保房源信息的准确性和可靠性。这些实体的设计共同支撑了系统的核心功能,确保了租房业务流程的顺畅和数据的完整性。
公告栏实体属性图如图4-2所示:

图4-2公告栏实体属性图
房屋类型实体属性图如图4-3所示:

图4-3房屋类型实体属性图
合同信息实体属性图如图4-4所示:

图4-4合同信息实体属性图
房屋租赁实体属性图如图4-5所示:

图4-5房屋租赁实体属性图
房源信息实体属性图如图4-6所示:

图4-6房源信息实体属性图
用户实体属性图如图4-7所示:

图4-7用户实体属性图
房东实体属性图如图4-8所示:

图4-8房东实体属性图
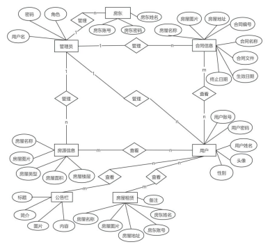
系统总体E-R图如图4-9所示:

图4-9 系统总体E-R图
4.2.2数据库表设计
此系统需要后台数据库,下面介绍数据库中的各个表的详细信息。
表4-1 配置文件
|
序号 |
字段名称 |
类型 |
长度 |
主键 |
备注 |
|
1 |
id |
bigint |
20 |
是 |
主键 |
|
2 |
name |
varchar |
100 |
否 |
配置参数名称 |
|
3 |
value |
varchar |
100 |
否 |
配置参数值 |
表4-2 房源信息评论表
|
序号 |
字段名称 |
类型 |
长度 |
主键 |
备注 |
|
1 |
id |
bigint |
20 |
是 |
主键 |
|
2 |
addtime |
timestamp |
- |
否 |
创建时间 |
|
3 |
refid |
bigint |
20 |
否 |
关联表id |
|
4 |
userid |
bigint |
20 |
否 |
用户id |
|
5 |
avatarurl |
longtext |
- |
否 |
头像 |
|
6 |
nickname |
varchar |
200 |
否 |
用户名 |
|
7 |
content |
longtext |
- |
否 |
评论内容 |
|
8 |
reply |
longtext |
- |
否 |
回复内容 |
表4-3 房东
|
序号 |
字段名称 |
类型 |
长度 |
主键 |
备注 |
|
1 |
id |
bigint |
20 |
是 |
主键 |
|
2 |
addtime |
timestamp |
- |
否 |
创建时间 |
|
3 |
fangdongzhanghao |
varchar |
200 |
否 |
房东账号 |
|
4 |
fangdongmima |
varchar |
200 |
否 |
房东密码 |
|
5 |
fangdongxingming |
varchar |
200 |
否 |
房东姓名 |
|
6 |
touxiang |
longtext |
- |
否 |
头像 |
|
7 |
xingbie |
varchar |
200 |
否 |
性别 |
|
8 |
lianxidianhua |
varchar |
200 |
否 |
联系电话 |
表4-4 房屋类型
|
序号 |
字段名称 |
类型 |
长度 |
主键 |
备注 |
|
1 |
id |
bigint |
20 |
是 |
主键 |
|
2 |
addtime |
timestamp |
- |
否 |
创建时间 |
|
3 |
fangwuleixing |
varchar |
200 |
否 |
房屋类型 |
表4-5 房屋租赁
|
序号 |
字段名称 |
类型 |
长度 |
主键 |
备注 |
|
1 |
id |
bigint |
20 |
是 |
主键 |
|
2 |
addtime |
timestamp |
- |
否 |
创建时间 |
|
3 |
fangwumingcheng |
varchar |
200 |
否 |
房屋名称 |
|
4 |
fangwutupian |
longtext |
- |
否 |
房屋图片 |
|
5 |
fangwudizhi |
varchar |
200 |
否 |
房屋地址 |
|
6 |
fangdongzhanghao |
varchar |
200 |
否 |
房东账号 |
|
7 |
fangdongxingming |
varchar |
200 |
否 |
房东姓名 |
|
8 |
beizhu |
varchar |
200 |
否 |
备注 |
|
9 |
yonghuzhanghao |
varchar |
200 |
否 |
用户账号 |
|
10 |
yonghuxingming |
varchar |
200 |
否 |
用户姓名 |
|
11 |
shoujihaoma |
varchar |
200 |
否 |
手机号码 |
|
12 |
zulinjiage |
double |
- |
否 |
租赁价格 |
|
13 |
yueshu |
int |
11 |
否 |
月数 |
|
14 |
zongjia |
double |
- |
否 |
总价 |
|
15 |
zulinshijian |
datetime |
- |
否 |
租赁时间 |
|
16 |
ispay |
varchar |
200 |
否 |
是否支付 |
|
17 |
sfsh |
varchar |
200 |
否 |
是否审核 |
|
18 |
shhf |
longtext |
- |
否 |
回复内容 |
表4-6 房源信息
|
序号 |
字段名称 |
类型 |
长度 |
主键 |
备注 |
|
1 |
id |
bigint |
20 |
是 |
主键 |
|
2 |
addtime |
timestamp |
- |
否 |
创建时间 |
|
3 |
fangwumingcheng |
varchar |
200 |
否 |
房屋名称 |
|
4 |
fangwutupian |
longtext |
- |
否 |
房屋图片 |
|
5 |
fangwuleixing |
varchar |
200 |
否 |
房屋类型 |
|
6 |
fangwumianji |
varchar |
200 |
否 |
房屋面积 |
|
7 |
fangwulouceng |
varchar |
200 |
否 |
房屋楼层 |
|
8 |
fangwudizhi |
varchar |
200 |
否 |
房屋地址 |
|
9 |
zulinjiage |
double |
- |
否 |
租赁价格 |
|
10 |
fangwujieshao |
longtext |
- |
否 |
房屋介绍 |
|
11 |
fangdongzhanghao |
varchar |
200 |
否 |
房东账号 |
|
12 |
fangdongxingming |
varchar |
200 |
否 |
房东姓名 |
|
13 |
fangwuzhuangtai |
varchar |
200 |
否 |
房屋状态 |
|
14 |
storeupnum |
int |
11 |
否 |
收藏数量 |
表4-7 合同信息
|
序号 |
字段名称 |
类型 |
长度 |
主键 |
备注 |
|
1 |
id |
bigint |
20 |
是 |
主键 |
|
2 |
addtime |
timestamp |
- |
否 |
创建时间 |
|
3 |
fangwumingcheng |
varchar |
200 |
否 |
房屋名称 |
|
4 |
fangwutupian |
longtext |
- |
否 |
房屋图片 |
|
5 |
fangwudizhi |
varchar |
200 |
否 |
房屋地址 |
|
6 |
hetongbianhao |
varchar |
200 |
否 |
合同编号 |
|
7 |
hetongmingcheng |
varchar |
200 |
否 |
合同名称 |
|
8 |
hetongwenjian |
longtext |
- |
否 |
合同文件 |
|
9 |
shengxiaoriqi |
date |
- |
否 |
生效日期 |
|
10 |
zhongzhiriqi |
date |
- |
否 |
终止日期 |
|
11 |
yonghuzhanghao |
varchar |
200 |
否 |
用户账号 |
|
12 |
yonghuxingming |
varchar |
200 |
否 |
用户姓名 |
|
13 |
querenshijian |
datetime |
- |
否 |
确认时间 |
|
14 |
fangdongzhanghao |
varchar |
200 |
否 |
房东账号 |
|
15 |
fangdongxingming |
varchar |
200 |
否 |
房东姓名 |
表4-8 菜单
|
序号 |
字段名称 |
类型 |
长度 |
主键 |
备注 |
|
1 |
id |
bigint |
20 |
是 |
主键 |
|
2 |
addtime |
timestamp |
- |
否 |
创建时间 |
|
3 |
menujson |
longtext |
- |
否 |
菜单 |
表4-9 公告栏
|
序号 |
字段名称 |
类型 |
长度 |
主键 |
备注 |
|
1 |
id |
bigint |
20 |
是 |
主键 |
|
2 |
addtime |
timestamp |
- |
否 |
创建时间 |
|
3 |
title |
varchar |
200 |
否 |
标题 |
|
4 |
introduction |
longtext |
- |
否 |
简介 |
|
5 |
picture |
longtext |
- |
否 |
图片 |
|
6 |
content |
longtext |
- |
否 |
内容 |
表4-10 我的收藏
|
序号 |
字段名称 |
类型 |
长度 |
主键 |
备注 |
|
1 |
id |
bigint |
20 |
是 |
主键 |
|
2 |
addtime |
timestamp |
- |
否 |
创建时间 |
|
3 |
refid |
bigint |
20 |
否 |
refid |
|
4 |
tablename |
varchar |
200 |
否 |
表名 |
|
5 |
name |
varchar |
200 |
否 |
名称 |
|
6 |
picture |
longtext |
- |
否 |
图片 |
|
7 |
type |
varchar |
200 |
否 |
类型(1:收藏,21:赞,22:踩,31:竞拍参与,41:关注) |
|
8 |
inteltype |
varchar |
200 |
否 |
推荐类型 |
|
9 |
remark |
varchar |
200 |
否 |
备注 |
|
10 |
userid |
bigint |
20 |
否 |
用户id |
表4-11 操作日志
|
序号 |
字段名称 |
类型 |
长度 |
主键 |
备注 |
|
1 |
id |
bigint |
20 |
是 |
主键 |
|
2 |
addtime |
timestamp |
- |
否 |
创建时间 |
|
3 |
username |
varchar |
200 |
否 |
用户名 |
|
4 |
operation |
varchar |
200 |
否 |
用户操作 |
|
5 |
method |
varchar |
200 |
否 |
请求方法 |
|
6 |
params |
longtext |
- |
否 |
请求参数 |
|
7 |
time |
bigint |
20 |
否 |
请求时长(毫秒) |
|
8 |
ip |
varchar |
200 |
否 |
ip地址 |
表4-12 token表
|
序号 |
字段名称 |
类型 |
长度 |
主键 |
备注 |
|
1 |
id |
bigint |
20 |
是 |
主键 |
|
2 |
userid |
bigint |
20 |
否 |
用户id |
|
3 |
username |
varchar |
100 |
否 |
用户名 |
|
4 |
tablename |
varchar |
100 |
否 |
表名 |
|
5 |
role |
varchar |
100 |
否 |
角色 |
|
6 |
token |
varchar |
200 |
否 |
密码 |
|
7 |
addtime |
timestamp |
- |
否 |
新增时间 |
|
8 |
expiratedtime |
timestamp |
- |
否 |
过期时间 |
表4-13 管理员
|
序号 |
字段名称 |
类型 |
长度 |
主键 |
备注 |
|
1 |
id |
bigint |
20 |
是 |
主键 |
|
2 |
addtime |
timestamp |
- |
否 |
创建时间 |
|
3 |
username |
varchar |
200 |
否 |
用户名 |
|
4 |
password |
varchar |
200 |
否 |
密码 |
|
5 |
role |
varchar |
200 |
否 |
角色 |
表4-14 用户
|
序号 |
字段名称 |
类型 |
长度 |
主键 |
备注 |
|
1 |
id |
bigint |
20 |
是 |
主键 |
|
2 |
addtime |
timestamp |
- |
否 |
创建时间 |
|
3 |
yonghuzhanghao |
varchar |
200 |
否 |
用户账号 |
|
4 |
yonghumima |
varchar |
200 |
否 |
用户密码 |
|
5 |
yonghuxingming |
varchar |
200 |
否 |
用户姓名 |
|
6 |
touxiang |
longtext |
- |
否 |
头像 |
|
7 |
xingbie |
varchar |
200 |
否 |
性别 |
|
8 |
shoujihaoma |
varchar |
200 |
否 |
手机号码 |
第五章 系统实现
5.1管理员功能模块的实现
5.1.1公告栏管理界面
管理员在公告栏管理页面可以对公告信息进行操作。可以新增公告,发布最新的租房信息或通知;可以修改公告内容,确保信息准确无误;可以删除过时或无效的公告,保持公告栏的整洁;还可以查询公告,快速找到需要编辑或删除的内容。通过这些功能,管理员能够高效管理和维护公告信息,方便用户及时获取最新动态。公告栏管理界面展示如图5-1所示。

图5-1公告栏管理界面
5.1.2房源信息管理界面
管理员在房源信息管理页面可以对房源进行管理。可以新增房源信息,录入新发布的租房资源;可以删除房源,下架已经租出或无效的房源;可以修改房源信息,确保房源信息的准确性和时效性;还可以查询房源,快速找到需要编辑或删除的内容。通过这些功能,管理员能够全面管理房源信息,为用户提供可靠的租房资源。房源信息管理界面展示如图5-2所示。

图5-2房源信息管理界面
5.1.3操作日志管理界面
管理员在操作日志管理页面可以查看和操作系统日志。可以新增日志记录,记录重要的操作信息;可以修改日志内容,补充或修正相关信息;可以删除日志,清理过期或无效的记录;还可以查询日志,快速找到需要查看的内容。通过这些功能,管理员能够有效跟踪系统操作,确保系统运行的透明性和可追溯性。操作日志管理界面展示如图5-3所示。

图5-3操作日志管理界面
5.2房东功能模块的实现
5.2.1房源信息管理界面
房东在房源信息管理页面可以管理自己发布的房源信息。可以新增房源,录入房屋的基本信息和租赁条件;可以修改已有的房源信息,及时更新房屋状态或调整租赁价格;还可以查询房源,快速找到需要编辑或查看的内容。通过这些功能,房东能够有效管理自己的房源,确保信息准确,吸引更多租户。房源信息管理界面展示如图5-4所示。

图5-4房源信息管理界面
5.2.2房屋租赁管理界面
房东在房屋租赁管理页面可以查看与租赁相关的信息。可以搜索已发布的房源,快速定位具体房屋的租赁状态;可以查看租户的租赁申请,了解租赁需求和进展情况。通过这些功能,房东能够及时掌握房源的租赁情况,方便与租户沟通,提高租赁效率。房屋租赁管理界面展示如图5-5所示。

图5-5房屋租赁管理界面
5.2.3合同信息管理界面
房东在合同信息管理页面可以管理租赁合同信息。可以查询已签订的合同,查看合同的具体内容和租赁条款;可以查看合同的详细信息,了解租户的租赁期限。通过这些功能,房东能够有效管理合同信息,确保租赁过程的规范性和安全性。合同信息管理界面展示如图5-6所示。

图5-6合同信息管理界面
5.3用户功能模块的实现
5.3.1房源信息界面
用户在房源信息页面可以查看和查询租房信息。可以浏览系统发布的房源,了解房屋的基本信息、租赁价格和位置;可以通过查询功能,快速筛选符合自己需求的房源。通过这些功能,用户能够方便地找到合适的租房资源,节省时间和精力。房源信息界面展示如图5-7所示。

图5-7房源信息界面
5.3.2合同信息界面
用户在合同信息页面可以查询自己签订的租赁合同。可以查看合同的具体内容,包括租赁期限、租金金额和相关条款;可以通过查询功能,快速定位需要查看的合同。通过这些功能,用户能够随时了解租赁合同的详细信息,确保租住过程的规范性。合同信息界面展示如图5-8所示。

图5-8合同信息界面
5.3.3个人中心界面
用户在个人中心页面可以管理自己的账户信息。可以修改登录密码,确保账户的安全性;可以通过简单的操作完成密码更新。通过这些功能,用户能够方便地维护自己的账户信息,提升使用系统的便利性和安全性。个人中心界面展示如图5-9所示。修改密码界面展示如图5-10所示。

图5-9个人中心界面

图5-10修改密码界面
第六章 系统测试
6.1测试目的
系统功能测试的目的是验证系统各模块是否能够按照设计需求正常运作,确保功能的正确性和完整性。通过测试房源信息管理模块,检查房源的新增、修改和查询功能是否可以准确执行;通过测试房屋租赁管理模块,验证租赁搜索和查看功能是否符合预期;通过测试合同信息管理模块,确认合同的查询和查看功能是否无误;通过测试用户个人中心模块,确保密码修改功能的安全性。此外,测试还包括用户界面的响应速度、数据的准确性和系统的稳定性,以便及时发现并修复潜在问题,提升系统的用户体验和可靠性。
6.2测试方法
在基于SpringBoot+Vue的租房信息系统中,黑盒测试方法主要用于验证系统功能是否满足用户需求,无需关注内部代码实现。通过模拟用户操作,测试房源信息的查看与查询、合同信息的查询以及个人中心的密码修改功能,确保各个模块能够按照预期工作。例如,测试房源查询功能时,输入不同条件验证返回结果是否符合筛选逻辑。黑盒测试的优势在于能够从用户角度验证系统的完整性和可用性,确保系统功能与实际需求一致。
白盒测试则侧重于检查系统内部逻辑和代码的正确性,适用于Java项目中基于SpringBoot的后端业务逻辑测试。通过单元测试和集成测试,验证房源管理、合同管理及用户信息处理等功能的代码逻辑是否正确。例如,测试修改密码功能时,检查密码是否被正确加密并存放到数据库中,同时验证后端接口的健壮性。白盒测试的优势在于能够发现代码层级的潜在问题,提升系统的可靠性和可维护性,确保系统在复杂业务场景下稳定运行。
6.3测试用例
管理员管理房源信息测试用例,如表6-1所示。
表6-1 管理房源信息测试用例表
|
测试内容 |
录入的数据 |
预期结果 |
实际结果 |
测试状态 |
|
添加房源信息 |
1.房屋名称:名称1 2.房屋类型:类型1 3.房屋图片:图片1 |
系统显示房源信息添加成功的提示 新的房源信息出现在房源信息列表中 |
系统显示房源信息添加成功的提示 新的房源信息出现在房源信息列表中 |
成功 |
|
删除房源信息 |
选择要删除的房源信息,点击删除按钮 |
提示“删除成功”,并在房源信息列表中删除该房源信息 |
提示“删除成功”,并在房源信息列表中删除该房源信息 |
成功 |
管理员管理合同信息测试用例,如表6-2所示。
表6-2 管理合同信息测试用例表
|
测试内容 |
录入的数据 |
预期结果 |
实际结果 |
测试状态 |
|
添加合同信息 |
1.房屋名称:名称1 2.合同编号:11 |
系统显示合同信息添加成功的提示 新的合同信息出现在合同信息列表中 |
系统显示合同信息添加成功的提示 新的合同信息出现在合同信息列表中 |
成功 |
|
删除合同信息 |
选择要删除的合同信息,点击删除按钮 |
提示“删除成功”,并在合同信息列表中删除该合同信息 |
提示“删除成功”,并在合同信息列表中删除该合同信息 |
成功 |
用户登录测试用例,如表6-3所示。
表6-3 用户登录系统测试用例表
|
测试内容 |
录入的数据 |
预期结果 |
实际结果 |
测试状态 |
|
用户登录 |
账号:空 密码:123456 |
提示请填写账号 |
提示请填写账号 |
成功 |
|
用户登录 |
账号:111 密码:123456 |
登录成功,进入系统首页 |
登录成功,进入系统首页 |
成功 |
6.4测试结果分析
经过对基于SpringBoot+Vue的租房信息系统的全面测试,系统在管理员管理房源信息、管理员管理合同信息以及用户登录系统等核心功能方面均表现出较高的稳定性和可靠性。在管理员管理房源信息的测试中,新增房源功能能够准确无误地将房源信息存储到数据库中,字段验证、图片上传等功能均满足需求;删除房源功能则能够精准移除指定房源,并确保相关数据的一致性。在管理员管理合同信息的测试中,新增合同功能能够根据用户选择的房源信息生成合同,并完成合同条款的填写与存储;删除合同功能则能够有效清除无效或过期的合同记录,保障数据的准确性。在用户登录系统的测试中,系统能够正确处理用户输入的用户名和密码,实现安全登录,同时通过密码加密和验证机制有效防范了非法访问。此外,系统在多用户并发操作场景下依然能够保持较高的响应速度和稳定性,未出现数据丢失或功能异常的情况。总体而言,该系统在功能实现、数据完整性和用户体验方面均达到预期目标,能够为用户和管理员提供高效、准确的租房信息管理服务,同时为后续的优化和扩展奠定了坚实的基础。
结束语
本研究基于SpringBoot+Vue技术设计并实现了一个租房信息系统,解决了传统租房信息管理中效率低、信息更新不及时以及用户体验不佳等问题。通过前后端分离的架构设计,系统实现了房源信息管理、合同信息管理、用户登录与权限控制等核心功能,满足了用户在线查看房源、租房合同以及管理员高效管理房源和合同的需求。在理论层面,本研究验证了SpringBoot和Vue技术在构建现代Web应用中的高效性和灵活性,同时探索了前后端分离架构在实际项目中的应用价值,为类似系统的开发提供了可行的技术方案。在实践层面,系统通过功能测试和性能测试,验证了其在数据管理、用户交互和系统稳定性方面的优越性,能够为用户提供准确的租房信息服务,同时为管理员提供了便捷的管理工具。综上所述,本研究不仅实现了租房信息管理的数字化与智能化,还为相关领域的信息化建设提供了参考价值。
尽管如此,本研究仍存在一些不足之处。首先,系统在数据安全方面的设计较为基础,未深入探讨数据加密、防攻击等高级安全机制,未来需要进一步加强系统的安全防护能力。其次,系统在用户交互体验上仍有优化空间,例如房源搜索结果的智能推荐和个性化展示功能尚未实现,后续可以引入机器学习算法以提升用户体验。此外,系统目前仅支持单平台(Web端)运行,未开发移动端应用,这在移动互联网时代可能限制了用户的使用场景。未来可以探索多端适配和跨平台技术,以扩大系统的使用范围。最后,系统的性能优化和高并发处理能力仍需进一步验证和提升,以应对更大规模的用户需求。这些问题的解决将为系统的完善和推广提供更多可能性。

被折叠的 条评论
为什么被折叠?



