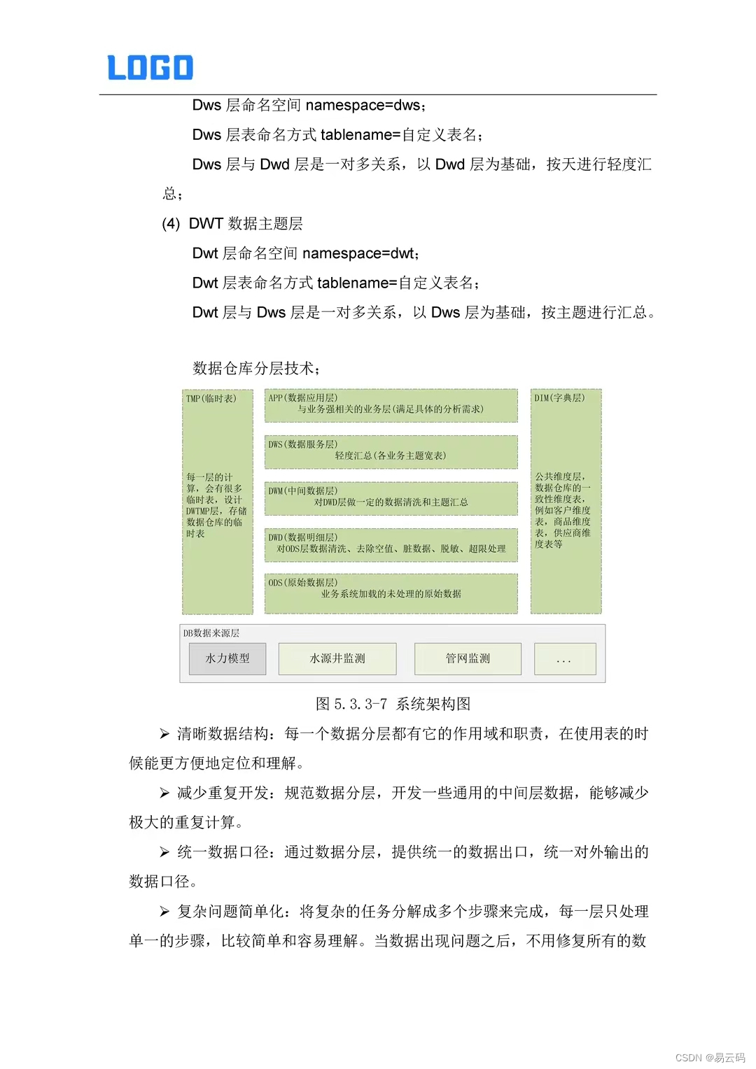
建设大数据管理中台,按照统一的数据规范和标准体系,构建统一数据采集﹣治理﹣共享标准、统一技术开发体系、统一接口 API ,实现数据采集、平台治理,业务应用三层解耦,并按照统一标准格式提供高效的数据支撑服务,保证上层业务应用系统能够更加专注于业务流与数据流的梳理和重构,从而释放数据压力,节约系统开发周期,提升系统建设效率,满足企业、政府数据精细治理、分类组织、精准服务、安全可控的数据资源体系管理目标。
原件可获取,私信或进主页。

建设大数据管理中台,按照统一的数据规范和标准体系,构建统一数据采集﹣治理﹣共享标准、统一技术开发体系、统一接口 API ,实现数据采集、平台治理,业务应用三层解耦,并按照统一标准格式提供高效的数据支撑服务,保证上层业务应用系统能够更加专注于业务流与数据流的梳理和重构,从而释放数据压力,节约系统开发周期,提升系统建设效率,满足企业、政府数据精细治理、分类组织、精准服务、安全可控的数据资源体系管理目标。
原件可获取,私信或进主页。

317
812
377
475
305
217

被折叠的 条评论
为什么被折叠?
&spm=1001.2101.3001.5002&articleId=140803381&d=1&t=3&u=a0f6a8c524404440841c617d089e9e9b)