
守护进程编程
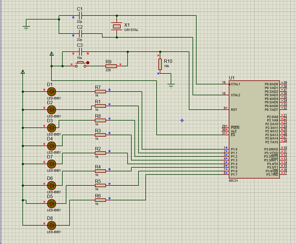
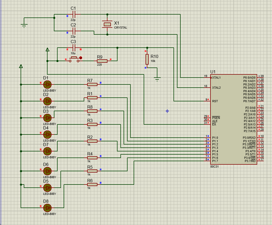
守护进程(Daemon)是在操作系统中后台运行的一种特殊进程,通常独立于控制终端并长期执行系统服务任务。守护进程的含义编写守护进程的一般步骤步骤:(1)在父进程中执行fork并exit推出;(2)在子进程中调用setsid函数创建新的会话;(3)在子进程中调用chdir函数,让根目录 ”/” 成为子进程的工作目录;(4)在子进程中调用umask函数,设置进程的umask为0;(5)在子进程中关闭任何不需要的文件描述符。
TA关注的专栏 1
TA关注的收藏夹 0
TA关注的社区 5
TA参与的活动 0

王者杯·14天创作挑战营·第2期
这是一个以写作博客为目的的创作活动,旨在鼓励码龄大于4年的博主们挖掘自己的创作潜能,展现自己的写作才华。如果你是一位热爱写作的、想要展现自己创作才华的小伙伴,那么,快来参加吧!我们一起发掘写作的魅力,书写出属于我们的故事。 注: 1、参赛者可以进入活动群进行交流、分享创作心得,互相鼓励与支持(开卷),答疑及活动群请见https://bbs.csdn.net/topics/619735097 2、文章质量分查询:https://www.csdn.net/qc 我们诚挚邀请你们参加为期14天的创作挑战赛!


最近
文章
专栏
代码仓
资源
收藏
关注/订阅/互动
社区
帖子
问答
课程
视频
