- 基础知识
- 微服务构建: Spring Boot
- 服务治理: Spring Cloud Fur eka
- 客户端负载均衡: Spring Cloud Ribbon
- 服务容错保护: Spring Cloud Hystrix
- 声明式服务调用: Spring Cloud Feian
- API网关服务: Spring Cloud Zuul
- 分布式配置中心: Spring Cloud Config
- 消息总线: Spring Cloud Bus
- 消息驱动的微服务: Spring Cloud Stream
- 分布式服务跟踪: Spring Cloud Sleuth
- Starter POMs

目录

微服务构建:Spring Boot

声明式服务调用:Spring Cloud Feign

消息驱动的微服务:Spring Cloud Stream
top2:Redis实战
第一部分入门
- 初识Redis
- 使用Redis构建Web应用
第二部分核心概念
- Redi s命令
- 数据安全与性能保障
- 使用Redi s构建支持程序
- 使用Redi s构建应用程序组件
- 基于搜索的应用程序
- 构建简单的社交网站
第三部分进阶内容
- 降低内存占用
- 扩展Redis
- Redis的Lus脚本编程

目录

第一部分

第二部分

第三部分
top3:Mysql 性能优化教程
- 背景及目标
- Mysql执行优化
- 认识数据索引
- 为什么使用数据索引能提高效率
- 如何理解数据索引的结构.
- 优化实战范
- 认识影响结果集
- 影响结果集的获取
- 影响结果集的解读
- 常见案例及优化思路
- 理解执行状态
- 常见关注重点
- 执行状态分析
- 分析流程
- 常见案例解析
- 总结.
- Mysql运维优化
- 存储引擎类型
- 内存使用考量
- 性能与安全性考量
- 存储/写入压力优化
- 运维监控体系
- Mysql架构优化
- 架构优化目标
- 防止单点隐患
- 方便系统扩容
- 安全可控,成本可控
- 分布式方案.
- 分库&拆表方案.
- 反范式设计(冗余结构设计)
- 主从架构
- 故障转移处理
- 缓存方案
- 缓存结合数据库的读取
- 缓存结合数据库的写入

目录

top3:Mysql 性能优化教程

top3:Mysql 性能优化教程

top3:Mysql 性能优化教程
top4:JVM虚拟机最佳实践
第一部分走近java
- 第1章走近java
第二部分自动内存 管理机制
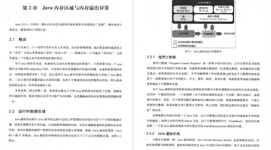
- 第2章java内存区域与内存溢出异常
- 第3章垃圾收集器与内存分配2策略
- 第章虚拟机性能监控与故障处理工具
- 第5章调优案例分析与实战
第三部分虚拟机执行子系统
- 第6章类文件结构
- 第7章虚拟机类加载机制
- 第8章虚拟机字节码执行引擎
- 第9章类加载及执行子系统的案例与实战
第四部分程 序编译与代码优化
- 第10章早期〈编译期)优化
- 第11章晚期(运行期) 优化

top4:JVM虚拟机最佳实践

top4:JVM虚拟机最佳实践

top4:JVM虚拟机最佳实践

top4:JVM虚拟机最佳实践
最后
自我介绍一下,小编13年上海交大毕业,曾经在小公司待过,也去过华为、OPPO等大厂,18年进入阿里一直到现在。
深知大多数Java工程师,想要提升技能,往往是自己摸索成长,自己不成体系的自学效果低效漫长且无助。
因此收集整理了一份《2024年Java开发全套学习资料》,初衷也很简单,就是希望能够帮助到想自学提升又不知道该从何学起的朋友,同时减轻大家的负担。



既有适合小白学习的零基础资料,也有适合3年以上经验的小伙伴深入学习提升的进阶课程,基本涵盖了95%以上Java开发知识点,不论你是刚入门Android开发的新手,还是希望在技术上不断提升的资深开发者,这些资料都将为你打开新的学习之门!
如果你觉得这些内容对你有帮助,需要这份全套学习资料的朋友可以戳我获取!!
由于文件比较大,这里只是将部分目录截图出来,每个节点里面都包含大厂面经、学习笔记、源码讲义、实战项目、讲解视频,并且会持续更新!
开发者,这些资料都将为你打开新的学习之门!**
如果你觉得这些内容对你有帮助,需要这份全套学习资料的朋友可以戳我获取!!
由于文件比较大,这里只是将部分目录截图出来,每个节点里面都包含大厂面经、学习笔记、源码讲义、实战项目、讲解视频,并且会持续更新!
本文介绍了使用SpringBoot构建微服务的基础知识,包括SpringCloud的Fureka、Ribbon、Hystrix、Feign以及Zuul等组件。同时涵盖了Redis和Mysql的性能优化技巧,以及JVM虚拟机的最佳实践,为Java开发者提供全面的学习资源。

286

被折叠的 条评论
为什么被折叠?



