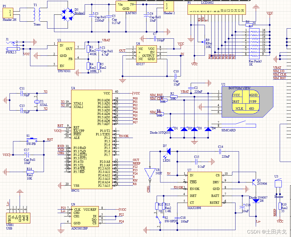
硬件设计包含充电芯片MAX1898控制模块,SIM300物联网短信发送模块其电源转换模块、ADC0832电压采集模块、6N137光耦控制模块、LCD1602显示模块等。
原理图:

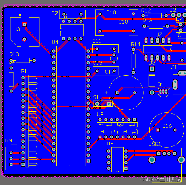
PCB图:

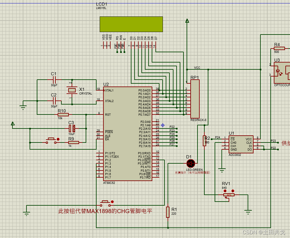
二、仿真

三、软件代码
软件设计包括主程序、读取电压子程序、显示数据子程序、SIM300信息收发信息程序。
#include<reg51.h> //包含单片机寄存器的头文件
#include<intrins.h> //包含\_nop\_()函数定义的头文件
//ADC0832端口引脚定义
#define uchar unsigned char
#define uint unsigned int
unsigned int t_count,int0_count;
sbit CS=P2^4; //将CS位定义为P2.4引脚
sbit CLK=P2^3; //将CLK位定义为P2.3引脚
sbit DIO=P2^2; //将DIO位定义为P2.2引脚
//全局变量声明
unsigned char code digit[10]={"0123456789"}; //定义字符数组显示数字
unsigned char code Str1[]={"Volt="}; //说明显示的是电压
unsigned char code Str2[]= {"Designed By Qi"};
//液晶端口定义
sbit RS=P2^7; //寄存器选择位,将RS位定义为P2.0引脚
sbit RW=P2^6; //读写选择位,将RW位定义为P2.1引脚
sbit E=P2^5; //使能信号位,将E位定义为P2.2引脚
sbit BF=P0^7; //忙碌标志位,,将BF位定义为P0.7引脚
sbit BEEP=P1^3;
/\* 定时器0中断服务子程序 \*/
void timer0()interrupt 1 using 1
{
TR0 = 0; // 停止计数
TH0 = -5000/256; // 重设计数初值
TL0 = -5000%256;
t_count++;
if (t_count>600) // 第一次外部中断0产生后3s
{
if (int0_count==1) // 还没有出现第二次外部中断0,则认为充电完毕
{
BEEP = 0; // 打开蜂鸣器报警关闭充电电源
}
else // 否则即是充电出错
{
BEEP = 1;
}
ET0 = 0; // 关闭T0中断
EX0 = 0; // 关闭外部中断0
int0_count = 0;
t_count = 0;
}
else
TR0 = 1; // 启动T0计数
}
/\* 外部中断0服务子程序 \*/
void int0() interrupt 0 using 1
{
if (int0_count==0)
{
TH0 = -5000/256; // 5ms定时
TL0 = -5000%256;
TR0 = 1; // 启动定时/计数器0计数
t_count = 0; // 产生定时器0中断的计数器清零
}
int0_count++;
}
四、资料下载
最后
自我介绍一下,小编13年上海交大毕业,曾经在小公司待过,也去过华为、OPPO等大厂,18年进入阿里一直到现在。
深知大多数Java工程师,想要提升技能,往往是自己摸索成长,自己不成体系的自学效果低效漫长且无助。
因此收集整理了一份《2024年嵌入式&物联网开发全套学习资料》,初衷也很简单,就是希望能够帮助到想自学提升又不知道该从何学起的朋友,同时减轻大家的负担。







既有适合小白学习的零基础资料,也有适合3年以上经验的小伙伴深入学习提升的进阶课程,基本涵盖了95%以上嵌入式&物联网开发知识点,真正体系化!
如果你觉得这些内容对你有帮助,需要这份全套学习资料的朋友可以戳我获取!!
由于文件比较大,这里只是将部分目录大纲截图出来,每个节点里面都包含大厂面经、学习笔记、源码讲义、实战项目、讲解视频,并且后续会持续更新!!
https://bbs.csdn.net/topics/618654289)
由于文件比较大,这里只是将部分目录大纲截图出来,每个节点里面都包含大厂面经、学习笔记、源码讲义、实战项目、讲解视频,并且后续会持续更新!!
&spm=1001.2101.3001.5002&articleId=138912945&d=1&t=3&u=9d2324eb51b84d13bfafd66c0e017b2b)
8175

被折叠的 条评论
为什么被折叠?



