先自我介绍一下,小编浙江大学毕业,去过华为、字节跳动等大厂,目前阿里P7
深知大多数程序员,想要提升技能,往往是自己摸索成长,但自己不成体系的自学效果低效又漫长,而且极易碰到天花板技术停滞不前!
因此收集整理了一份《2024年最新Java开发全套学习资料》,初衷也很简单,就是希望能够帮助到想自学提升又不知道该从何学起的朋友。






既有适合小白学习的零基础资料,也有适合3年以上经验的小伙伴深入学习提升的进阶课程,涵盖了95%以上Java开发知识点,真正体系化!
由于文件比较多,这里只是将部分目录截图出来,全套包含大厂面经、学习笔记、源码讲义、实战项目、大纲路线、讲解视频,并且后续会持续更新
如果你需要这些资料,可以添加V获取:vip1024b (备注Java)

正文
// 从三级缓存删除
// 也就是说对于一个单例bean,ObjectFactory#getObject只会调用到一次
// 获取到早期bean实例之后,就把这个bean实例从三级缓存升级到二级缓存了
this.singletonFactories.remove(beanName);
}
}
}
}
// 不管从哪里获取到的bean实例,都会返回
return singletonObject;
}
一二级缓存都好理解,其实就可以理解为我们伪代码里面的那两个Map,但是这个三级缓存是怎么回事?ObjectFactory又是个什么东西?我们就先看一下这个ObjectFactory的结构:
@FunctionalInterface
public interface ObjectFactory {
// 好吧,就是简简单单的一个获取实例的函数接口而已
T getObject() throws BeansException;
}
我们回到这个三级缓存的结构,二级缓存是是在getSingleton方法中put进去的,这跟我们之前分析的,创建bean实例之后放入,好像不太一样?那我们是不是可以推断一下,其实创建bean实例之后,是放入三级缓存的呢(总之实例创建之后是需要放入缓存的)?我们来跟一下bean实例化的代码,主要看一下上一篇时刻意忽略掉的地方:
// 代码做了很多删减,只把主要的逻辑放出来的
protected Object doCreateBean(final String beanName, final RootBeanDefinition mbd, final @Nullable Object[] args)
throws BeanCreationException {
// 创建bean实例
BeanWrapper instanceWrapper = createBeanInstance(beanName, mbd, args);
final Object bean = instanceWrapper.getWrappedInstance();
// beanPostProcessor埋点调用
applyMergedBeanDefinitionPostProcessors(mbd, beanType, beanName);
// 重点是这里了,如果是单例bean&&允许循环依赖&&当前bean正在创建
boolean earlySingletonExposure = (mbd.isSingleton() && this.allowCircularReferences &&
isSingletonCurrentlyInCreation(beanName));
if (earlySingletonExposure) {
// 加入三级缓存
addSingletonFactory(beanName, () -> getEarlyBeanReference(beanName, mbd, bean));
}
Object exposedObject = bean;
try {
// 依赖注入
populateBean(beanName, mbd, instanceWrapper);
// 初始化方法调用
exposedObject = initializeBean(beanName, exposedObject, mbd);
}
catch (Throwable ex) {
throw new BeanCreationException(…);
}
if (earlySingletonExposure) {
// 第二个参数传false是不会从三级缓存中取值的
Object earlySingletonReference = getSingleton(beanName, false);
if (earlySingletonReference != null) {
// 如果发现二级缓存中有值了 - 说明出现了循环依赖
if (exposedObject == bean) {
// 并且initializeBean没有改变bean的引用
// 则把二级缓存中的bean实例返回出去
exposedObject = earlySingletonReference;
}
}
}
try {
// 注册销毁逻辑
registerDisposableBeanIfNecessary(beanName, bean, mbd);
}
catch (BeanDefinitionValidationException ex) {
throw new BeanCreationException(…);
}
return exposedObject;
}
可以看到,初始化一个bean是,创建bean实例之后,如果这个bean是单例bean&&允许循环依赖&&当前bean正在创建,那么将会调用addSingletonFactory加入三级缓存:
protected void addSingletonFactory(String beanName, ObjectFactory<?> singletonFactory) {
synchronized (this.singletonObjects) {
if (!this.singletonObjects.containsKey(beanName)) {
// 加入三级缓存
this.singletonFactories.put(beanName, singletonFactory);
this.earlySingletonObjects.remove(beanName);
this.registeredSingletons.add(beanName);
}
}
}
也就是说我们伪代码中的这一段有了:
// 创建实例
Object beanInstance = createBeanInstance(beanName);
// 实例创建之后,放入缓存
// 因为已经创建实例了,这个时候这个实例的引用暴露出去已经没问题了
// 之后的属性注入等逻辑还是在这个实例上做的
cacheMap.put(beanName, beanInstance);
那么接下来,完全实例化完成的bean又是什么时候塞入我们的实例Map(一级缓存)singletonObjects的呢?
这个时候我们就要回到调用createBean方法的这一块的逻辑了:
if (mbd.isSingleton()) {
// 我们回到这个位置
sharedInstance = getSingleton(beanName, () -> {
try {
return createBean(beanName, mbd, args);
}
catch (BeansException ex) {
destroySingleton(beanName);
throw ex;
}
});
bean = getObjectForBeanInstance(sharedInstance, name, beanName, mbd);
}
可以看到,我们的createBean创建逻辑是通过一个lamdba语法传入getSingleton方法了,我们进入这个方法看一下:
public Object getSingleton(String beanName, ObjectFactory<?> singletonFactory) {
synchronized (this.singletonObjects) {
Object singletonObject = this.singletonObjects.get(beanName);
if (singletonObject == null) {
// 一级缓存拿不到
// 注意一下这个方法,这里会标记这个bean正在创建
beforeSingletonCreation(beanName);
boolean newSingleton = false;
try {
// 调用外部传入的lamdba,即createBean逻辑
// 获取到完全实例化好的bean
// 需要注意的是,这个时候这个bean的实例已经在二级缓存或者三级缓存中了
// 三级缓存:bean实例创建后放入的,如果没有循环依赖/并发获取这个bean,那会一直在三级缓存中
// 二级缓存:如果出现循环依赖,第二次进入getBean->getSingleton的时候,会从三级缓存升级到二级缓存
singletonObject = singletonFactory.getObject();
// 标记一下
newSingleton = true;
}
catch (IllegalStateException ex) {
singletonObject = this.singletonObjects.get(beanName);
if (singletonObject == null) {
throw ex;
}
}
catch (BeanCreationException ex) {
throw ex;
}
finally {
// 这里是从正在创建的列表移除,到这里这个bean要么已经完全初始化完成了
// 要么就是初始化失败,都需要移除的
afterSingletonCreation(beanName);
}
if (newSingleton) {
// 如果是新初始化了一个单例bean,加入一级缓存
addSingleton(beanName, singletonObject);
}
}
return singletonObject;
}
}
哈哈,加入实例Map(一级缓存)singletonObjects的逻辑明显就是在这个addSingleton中了:
protected void addSingleton(String beanName, Object singletonObject) {
synchronized (this.singletonObjects) {
// 这个逻辑应该一点也不意外吧
// 放入一级缓存,从二、三级缓存删除,这里就用判断当前bean具体是在哪个缓存了
// 反正都要删的
this.singletonObjects.put(beanName, singletonObject);
this.singletonFactories.remove(beanName);
this.earlySingletonObjects.remove(beanName);
this.registeredSingletons.add(beanName);
}
}
也就是说,我们伪代码的这一块在spring里面也有对应的体现,完美:
// 初始化方法调用
initializeBean(beanName, beanInstance);
// 从缓存移除,放入实例map
singleMap.put(beanName, beanInstance);
cacheMap.remove(beanName)
就这样,spring通过缓存设计解决了循环依赖的问题。
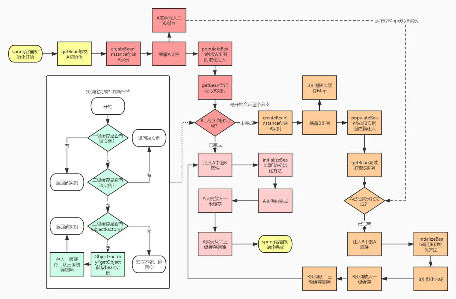
2.1.2. 三级缓存解决循环依赖流程图
什么,看完代码之后还是有点模糊?那么把我们的流程图再改一下,按照spring的流程来:

2.1.3. 三级缓存解决循环依赖伪代码
看完图还觉得不清晰的话,我们把所有spring中三级缓存相关的代码汇总到一起,用伪代码的方式,拍平成一个方法,大家应该感觉会更清晰了:
// 一级缓存
private final Map<String, Object> singletonObjects = new ConcurrentHashMap<>(256);
// 二级缓存
private final Map<String, Object> earlySingletonObjects = new HashMap<>(16);
// 三级缓存
private final Map<String, ObjectFactory<?>> singletonFactories = new HashMap<>(16);
protected Object getBean(final String beanName) {
// !以下为getSingleton逻辑!
// 先从一级缓存获取
Object single = singletonObjects.get(beanName);
if (single != null) {
return single;
}
// 再从二级缓存获取
single = earlySingletonObjects.get(beanName);
if (single != null) {
return single;
}
// 从三级缓存获取objectFactory
ObjectFactory<?> objectFactory = singletonFactories.get(beanName);
if (objectFactory != null) {
single = objectFactory.get();
// 升到二级缓存
earlySingletonObjects.put(beanName, single);
singletonFactories.remove(beanName);
return single;
}
// !以上为getSingleton逻辑!
// !以下为doCreateBean逻辑
// 缓存完全拿不到,需要创建
// 创建实例
Object beanInstance = createBeanInstance(beanName);
// 实例创建之后,放入三级缓存
singletonFactories.put(beanName, () -> return beanInstance);
// 依赖注入,会触发依赖的bean的getBean方法
populateBean(beanName, beanInstance);
// 初始化方法调用
initializeBean(beanName, beanInstance);
// 依赖注入完之后,如果二级缓存有值,说明出现了循环依赖
// 这个时候直接取二级缓存中的bean实例
Object earlySingletonReference = earlySingletonObjects.get(beanName);
if (earlySingletonReference != null) {
beanInstance = earlySingletonObject;
}
// !以上为doCreateBean逻辑
// 从二三缓存移除,放入一级缓存
singletonObjects.put(beanName, beanInstance);
earlySingletonObjects.remove(beanName);
singletonFactories.remove(beanName);
return beanInstance;
}
把所有逻辑放到一起之后会清晰很多,同学们只需要自行模拟一遍,再populateBean中再次调用getBean逻辑进行依赖注入,应该就能捋清楚了。
2.1.4. 标记当前bean正在创建
在我们刚刚看到的将bean实例封装成ObjectFactory并放入三级缓存的流程中,有一个判断是当前bean是正在创建,这个状态又是怎么判断的呢:
// 重点是这里了,如果是单例bean&&允许循环依赖&&当前bean正在创建
boolean earlySingletonExposure = (mbd.isSingleton() && this.allowCircularReferences &&
isSingletonCurrentlyInCreation(beanName));
if (earlySingletonExposure) {
// 加入三级缓存
addSingletonFactory(beanName, () -> getEarlyBeanReference(beanName, mbd, bean));
}
我们看一下这个isSingletonCurrentlyInCreation的逻辑:
private final Set singletonsCurrentlyInCreation =
Collections.newSetFromMap(new ConcurrentHashMap<>(16));
public boolean isSingletonCurrentlyInCreation(String beanName) {
return this.singletonsCurrentlyInCreation.contains(beanName);
}
可以看到额,其实就是判断当前beanName是不是在这个singletonsCurrentlyInCreation容器中,那么这个容器中的值又是什么时候操作的呢?
希望同学们还记得getSingleton(beanName, singletonFactory)中有调用的beforeSingletonCreation和afterSingletonCreation:
public Object getSingleton(String beanName, ObjectFactory<?> singletonFactory) {
synchronized (this.singletonObjects) {
Object singletonObject = this.singletonObjects.get(beanName);
if (singletonObject == null) {
// 一级缓存拿不到
// 注意一下这个方法,这里会标记这个bean正在创建
beforeSingletonCreation(beanName);
boolean newSingleton = false;
try {
// 调用外部传入的lamdba,即createBean逻辑
singletonObject = singletonFactory.getObject();
// 标记一下
newSingleton = true;
}
catch (BeanCreationException ex) {
throw ex;
}
finally {
// 这里是从正在创建的列表移除,到这里这个bean要么已经完全初始化完成了
// 要么就是初始化失败,都需要移除的
afterSingletonCreation(beanName);
}
if (newSingleton) {
// 如果是新初始化了一个单例bean,加入一级缓存
addSingleton(beanName, singletonObject);
}
}
return singletonObject;
}
}
我们现在来看一下这两个方法的逻辑:
protected void beforeSingletonCreation(String beanName) {
// 加入singletonsCurrentlyInCreation,由于singletonsCurrentlyInCreation是一个set
// 如果加入失败的话,说明在创建两次这个bean
// 这个时候会抛出循环依赖异常
if (!this.inCreationCheckExclusions.contains(beanName) && !this.singletonsCurrentlyInCreation.add(beanName)) {
throw new BeanCurrentlyInCreationException(beanName);
}
}
protected void afterSingletonCreation(String beanName) {
// 从singletonsCurrentlyInCreation中删除
if (!this.inCreationCheckExclusions.contains(beanName) && !this.singletonsCurrentlyInCreation.remove(beanName)) {
throw new IllegalStateException(“Singleton '” + beanName + “’ isn’t currently in creation”);
}
}
可以看到,我们这两个方法主要就是对singletonsCurrentlyInCreation容器进行操作的,inCreationCheckExclusions这个容器可以不用管它,这名称一看就是一些白名单之类的配置。
这里需要主要的是beforeSingletonCreation中,如果singletonsCurrentlyInCreation.add(beanName)失败的话,是会抛出BeanCurrentlyInCreationException的,这代表spring遇到了无法解决的循环依赖问题,此时会抛出异常中断初始化流程,毕竟单例的bean不允许被创建两次。
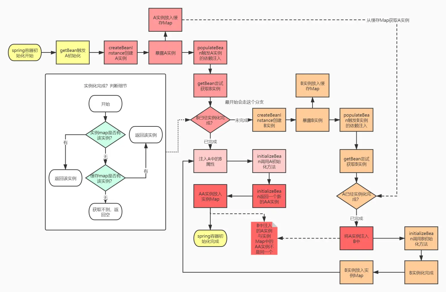
2.2. 为什么要设计为三级结构?
2.2.1. 只做两级缓存会有什么问题?
其实到这里,我们已经清楚,三级缓存的设计已经成功的解决了循环依赖的问题。
可是按我们自己的设计思路,明明只需要两级缓存就可以解决,spring却使用了三级缓存,难道是为了炫技么?
这个时候,就需要我们再细致的看一下bean初始化过程了:
protected Object doCreateBean(final String beanName, final RootBeanDefinition mbd, final @Nullable Object[] args)
throws BeanCreationException {
// …
if (earlySingletonExposure) {
// 放入三级缓存
addSingletonFactory(beanName, () -> getEarlyBeanReference(beanName, mbd, bean));
}
Object exposedObject = bean;
try {
populateBean(beanName, mbd, instanceWrapper);
// 这里这个引用被替换了
exposedObject = initializeBean(beanName, exposedObject, mbd);
}
// …
return exposedObject;
}
仔细观察,initializeBean方法是可能返回一个新的对象,从而把createBeanInstance创建的bean实例替换掉的:
protected Object initializeBean(final String beanName, final Object bean, @Nullable RootBeanDefinition mbd) {
// 调用aware接口
invokeAwareMethods(beanName, bean);
Object wrappedBean = bean;
if (mbd == null || !mbd.isSynthetic()) {
// 埋点
wrappedBean = applyBeanPostProcessorsBeforeInitialization(wrappedBean, beanName);
}
try {
// 初始化方法
invokeInitMethods(beanName, wrappedBean, mbd);
}
catch (Throwable ex) {
throw new BeanCreationException(…);
}
if (mbd == null || !mbd.isSynthetic()) {
// 埋点
wrappedBean = applyBeanPostProcessorsAfterInitialization(wrappedBean, beanName);
}
return wrappedBean;
}
可以看到,我们的postProcessBeforeInitialization和postProcessAfterInitialization的埋点方法都是有可能把我们的bean替换掉的。
那么结合整个流程来看,由于我们放入缓存之后,initializeBean方法中可能存在替换bean的情况,如果只有两级缓存的话:

这会导致B中注入的A实例与singletonObjects中保存的AA实例不一致,而之后其他的实例注入a时,却会拿到singletonObjects中的AA实例,这样肯定是不符合预期的。
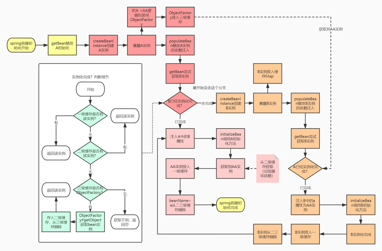
2.2.2. 三级缓存是如何解决问题的
那么这个问题应该怎么解决呢?
这个时候我们就要回到添加三级缓存的地方看一下了。addSingletonFactory的第二个参数就是一个ObjectFactory,并且这个ObjectFactory最终将会放入三级缓存,现在我们再回头看调用addSingletonFactory的地方:
// 加入三级缓存
addSingletonFactory(beanName, () -> getEarlyBeanReference(beanName, mbd, bean));
熟悉lamdba语法的同学都知道,getEarlyBeanReference其实就是放入三级缓存中的ObjectFactory的getObject方法的逻辑了,那我们一起来看一下,这个方法是做了什么:
protected Object getEarlyBeanReference(String beanName, RootBeanDefinition mbd, Object bean) {
Object exposedObject = bean;
if (!mbd.isSynthetic() && hasInstantiationAwareBeanPostProcessors()) {
for (BeanPostProcessor bp : getBeanPostProcessors()) {
if (bp instanceof SmartInstantiationAwareBeanPostProcessor) {
SmartInstantiationAwareBeanPostProcessor ibp = (SmartInstantiationAwareBeanPostProcessor) bp;
// 调用了beanPostProcessor的一个埋点方法
exposedObject = ibp.getEarlyBeanReference(exposedObject, beanName);
}
}
}
// 返回的是埋点替换的bean
return exposedObject;
}
咦,这里也有个埋点,可以替换掉bean的引用。
原来为了解决initializeBean可能替换bean引用的问题,spring就设计了这个三级缓存,他在第三级里保存了一个ObjectFactory,其实具体就是getEarlyBeanReference的调用,其中提供了一个getEarlyBeanReference的埋点方法,通过这个埋点方法,它允许开发人员把需要替换的bean,提早替换出来。
比如说如果在initializeBean方法中希望把A换成AA(这个逻辑肯定是通过某个beanPostProcessor来做的),那么你这个beanPostProcessor可以同时提供getEarlyBeanReference方法,在出现循环依赖的时候,可以提前把A->AA这个逻辑做了,并且initializeBean方法不再做这个A->AA的逻辑,并且,当我们的循环依赖逻辑走完,A创建->注入B->触发B初始化->注入A->执行缓存逻辑获取AA实例并放入二级缓存->B初始化完成->回到A的初始化逻辑时,通过以下代码:
protected Object doCreateBean(…) {
populateBean(beanName, mbd, instanceWrapper);
Object exposedObject = initializeBean(beanName, exposedObject, mbd);
if (earlySingletonExposure) {
Object earlySingletonReference = getSingleton(beanName, false);
if (earlySingletonReference != null) {
if (exposedObject == bean) {
// 如果二级缓存存在,直接使用二级缓存
exposedObject = earlySingletonReference;
}
}
}
return exposedObject;
}
这样就能保证当前bean中注入的AA和singletonObjects中的AA实例是同一个对象了。
将会把二级缓存中的AA直接返回,这是就能保证B中注入的AA实例与spring管理起来的最终的AA实例是同一个了。
整个流程梳理一下就是这样:

2.2.3. 三级缓存的实际应用
既然设计了这个三级缓存,那么肯定是有实际需求的,我们上面分析了一大堆,现在正好举一个例子看一下,为什么spring需要三级缓存。
我们都知道,Spring的AOP功能,是通过生成动态代理类来实现的,而最后我们使用的也都是代理类实例而不是原始类实例。而AOP代理类的创建,就是在initializeBean方法的postProcessAfterInitialization埋点中,我们直接看一下getEarlyBeanReference和postProcessAfterInitialization这两个埋点吧(具体类是AbstractAutoProxyCreator,之后讲AOP的时候会细讲):
public abstract class AbstractAutoProxyCreator extends ProxyProcessorSupport
implements SmartInstantiationAwareBeanPostProcessor, BeanFactoryAware {
private final Map<Object, Object> earlyProxyReferences = new ConcurrentHashMap<>(16);
// 如果出现循环依赖,getEarlyBeanReference会先被调用到
public Object getEarlyBeanReference(Object bean, String beanName) {
Object cacheKey = getCacheKey(bean.getClass(), beanName);
// 这个时候把当前类放入earlyProxyReferences
this.earlyProxyReferences.put(cacheKey, bean);
// 直接返回了一个代理实例
return wrapIfNecessary(bean, beanName, cacheKey);
}
public Object postProcessAfterInitialization(Object bean, String beanName) {
if (bean != null) {
Object cacheKey = getCacheKey(bean.getClass(), beanName);
// 注意这个判断,如果出现了循环依赖,这个if块是进不去的
if (this.earlyProxyReferences.remove(cacheKey) != bean) {
// 如果没有出现循环依赖,会在这里创建代理类
return wrapIfNecessary(bean, beanName, cacheKey);
}
}
return bean;
}
}
就这样,Spring巧妙的使用三级缓存来解决了这个不同实例的问题。当然,如果我们需要自己开发类似代理之类的可能改变bean引用的功能时,也需要遵循getEarlyBeanReference方法的埋点逻辑,学习AbstractAutoProxyCreator中的方式,才能让spring按照我们的预期来工作。
四、三级缓存无法解决的问题
1. 构造器循环依赖
刚刚讲了很多三级缓存的实现,以及它是怎么解决循环依赖的问题的。
但是,是不是使用了三级缓存,就能解决所有的循环依赖问题呢?
当然不是的,有一个特殊的循环依赖,由于java语言特性的原因,是永远无法解决的,那就是构造器循环依赖。
比如以下两个类:
public class A {
private final B b;
public A(final B b) {
this.b = b;
}
}
public class B {
private final A a;
public B(final A a) {
this.a = a;
}
}
抛开Spring来讲,同学们你们有办法让这两个类实例化成功么?
该不会有同学说,这有何难看我的:
// 你看,这样不行么~
final A a = new A(new B(a));
不好意思,这个真的不行,不信可以去试试。从语法上来讲,java的语言特性决定了不允许使用未初始化完成的变量。我们只能无限套娃:
// 这样明显就没有解决问题,是个无限套娃的死循环
final A a = new A(new B(new A(new B(new A(new B(…))))));
所以,连我们都无法解决的问题,就不应该强求spring来解决了吧~
@Service
public class A {
private final B b;
public A(final B b) {
this.b = b;
}
}
@Service
public class B {
private final A a;
public B(final A a) {
this.a = a;
}
}
启动之后,果然报错了:
Error creating bean with name ‘a’: Requested bean is currently in creation: Is there an unresolvable circular reference?
2. Spring真的对构造器循环依赖束手无策么?
难道,spring对于这种循环依赖真的束手无策了么?其实不是的,spring还有@Lazy这个大杀器…只需要我们对刚刚那两个类小小的改造一下:
@Service
public class A {
private final B b;
public A(final B b) {
this.b = b;
}
public void prt() {
System.out.println(“in a prt”);
}
}
@Service
public class B {
private final A a;
public B(@Lazy final A a) {
this.a = a;
}
最后
权威指南-第一本Docker书
引领完成Docker的安装、部署、管理和扩展,让其经历从测试到生产的整个开发生命周期,深入了解Docker适用于什么场景。并且这本Docker的学习权威指南介绍了其组件的基础知识,然后用Docker构建容器和服务来完成各种任务:利用Docker为新项目建立测试环境,演示如何使用持续集成的工作流集成Docker,如何构建应用程序服务和平台,如何使用Docker的API,如何扩展Docker。
总共包含了:简介、安装Docker、Docker入门、使用Docker镜像和仓库、在测试中使用Docker、使用Docker构建服务、使用Fig编配Docke、使用Docker API、获得帮助和对Docker进行改进等9个章节的知识。




关于阿里内部都在强烈推荐使用的“K8S+Docker学习指南”—《深入浅出Kubernetes:理论+实战》、《权威指南-第一本Docker书》,看完之后两个字形容,爱了爱了!
网上学习资料一大堆,但如果学到的知识不成体系,遇到问题时只是浅尝辄止,不再深入研究,那么很难做到真正的技术提升。
需要这份系统化的资料的朋友,可以添加V获取:vip1024b (备注Java)

一个人可以走的很快,但一群人才能走的更远!不论你是正从事IT行业的老鸟或是对IT行业感兴趣的新人,都欢迎加入我们的的圈子(技术交流、学习资源、职场吐槽、大厂内推、面试辅导),让我们一起学习成长!
平台,如何使用Docker的API,如何扩展Docker。
总共包含了:简介、安装Docker、Docker入门、使用Docker镜像和仓库、在测试中使用Docker、使用Docker构建服务、使用Fig编配Docke、使用Docker API、获得帮助和对Docker进行改进等9个章节的知识。
[外链图片转存中…(img-xFwMqoco-1713343457601)]
[外链图片转存中…(img-XP43kLe1-1713343457601)]
[外链图片转存中…(img-NgAxtmdq-1713343457601)]
[外链图片转存中…(img-0ImDjxjZ-1713343457602)]
关于阿里内部都在强烈推荐使用的“K8S+Docker学习指南”—《深入浅出Kubernetes:理论+实战》、《权威指南-第一本Docker书》,看完之后两个字形容,爱了爱了!
网上学习资料一大堆,但如果学到的知识不成体系,遇到问题时只是浅尝辄止,不再深入研究,那么很难做到真正的技术提升。
需要这份系统化的资料的朋友,可以添加V获取:vip1024b (备注Java)
[外链图片转存中…(img-WO1Rz2hJ-1713343457602)]
一个人可以走的很快,但一群人才能走的更远!不论你是正从事IT行业的老鸟或是对IT行业感兴趣的新人,都欢迎加入我们的的圈子(技术交流、学习资源、职场吐槽、大厂内推、面试辅导),让我们一起学习成长!


被折叠的 条评论
为什么被折叠?



