###二、企业招聘情况
** 1.很多公司在招人这件事情上都会面临一个问题,“我们的招聘要求又不高,能做项目就行,但为什么就是招不到人?”**
** 2.很多公司还面临一个问题,招聘的时候这人各方面都不错,但上岗了就是不出活,绩效平平。**
要解决上面的这两个问题,需要一个衡量人能力的标准,这个标准不仅适用于招聘,同样也适用于考核、职等评定等,我叫这种标准为技能树。
这里所说的技能树,不仅包含技术能力,还包括工作能力。我始终认为一个人的工作能力并不同等于他的技术能力,工作能力除技术本身外,还包括这个人的综合素质(合作交流、工作态度、自我实现欲望等)。很多人技术能力不错,但工作上仅仅是一个执行者,难当大任。
究其原因就是开发者能力不够,那么进入大厂到底需要哪些知识呢?哪些技能是大厂必备技能呢?该如何去提升呢?
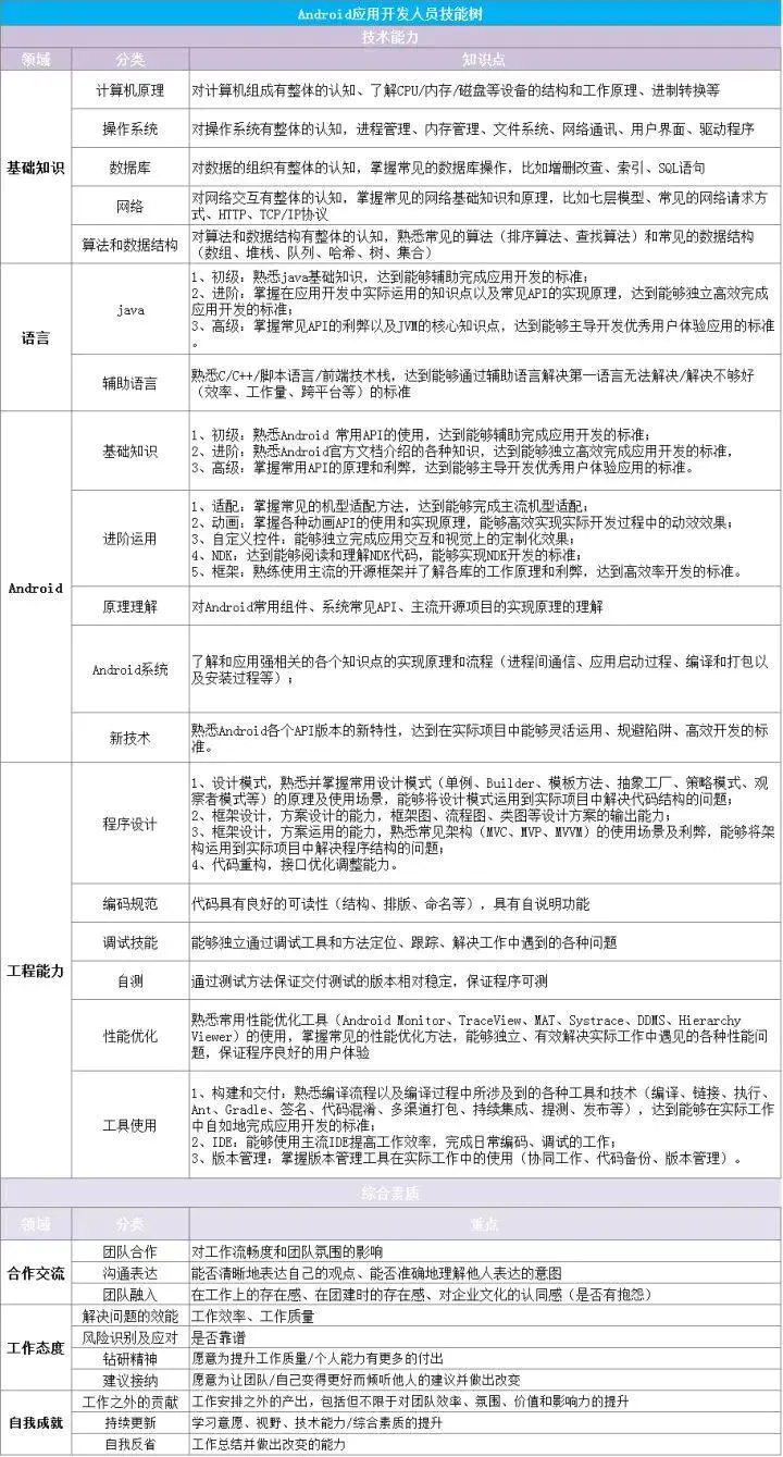
###三、人才必备技能
下面列出的Android应用开发人员的技能树仅为本人结合自身工作经验和感受的理解,无论对于一个团队还是个人,它不一定是标准,但具有一定的参考价值。

对于技术能力的评定,在面试和考核时各有侧重:
**面试时:**重点考察对知识点是否理解到位,根据对知识点理解的深入程度评定技术实力
**考核时:**工作的效率和质量
同样对于综合素质的评定,在面试和考核时侧重点也是不一样的:
**面试时:**面试官的第一感觉是否OK、面试过程通过不断反问考察面试者的综合素质
**考核时:**工作的产出、其他同事对其评价
###四、如何学习进阶
1.学好数据结构、算法、操作系统原理、计算机体系结构等基本功,打好基础。
如果你是天才,面对像上面这样的问题,即使你没有学过计算机理论知识,即使你不知道动态规划、二叉树、堆排序,可能也能依靠智力上的优势解决。但遗憾的是绝大多数人都不是天才,因此在解决问题的时候就需要借助各种工具以便事半功倍。对于开发人员来说,数据结构、算法以及各种数学知识就是我们手上的工具。
2.要成为优秀的工程师需要我们静下来,沉下去,老老实实的吃透你所做的项目。做好简单的事,才有机会去做更有挑战的工作。
很多工程师会抱怨自己一直在做业务,没什么挑战,感觉不到成长。可事实真的是这样吗?往往我们的业务需求就像这道面试题,看似简单其实想要做好,背后需要下很大功夫。就算平时做的业务真的很简单,我们是不是还可以想想,我的代码实现是否有更好的方式?面对类似的业务我的效率是否可以提升?线上出 Bug 了是否可以采集到线上 Log 快速定位并解决问题?
你对自己开发的项目中用到的各种框架是否真的理解其原理,是否真的去翻过代码学习过这些优秀框架的实现?就拿 Android 开发来说,**各种开源框架如 RxJava、Retrofit、OKHttp、ORM框架、热修复框架、插件化框架等等,**如果你真的去认真学习过一遍,我相信已经远超行业里 90% 的工程师了。
同时在工作中要有不怕吃亏的心态,主动去承担更多的职责;做的更多往往也意味着接受了更多的挑战,获得了更多的锻炼机会。
3.利用碎片时间系统化学习
很多人反对碎片化学习,但我并不完全认同这种看法。碎片化的时间既可以用来碎片化的学习,也可以用来做系统化的学习。很多人都指望能够有一天,有一大片的时间,好好的、系统化的把计算机知识恶补一遍。所以买了算法导论、深入理解计算机系统等等经典书籍放在家里,等着有一天能够有一大片时间,沐浴更衣、正襟危坐来好好学习。但是学了不久很快又被其它事打断了,结果下一次又重新再来。最后往往只是把一本书的前几十页反复看了好多遍,其实这种才是真正的碎片化学习。
而所谓的利用碎片化时间系统化的学习是指制定好完善的学习计划,利用好每一个碎片时间,比如上下班的路上、等公交的时间、坐地铁的时间、排队的时间,甚至是蹲马桶的时间来按计划的、体系化的学习提高。
4.持续学习,坚持阅读,保持输出
技术更新迭代太快,而计算机科学之复杂也远不是在学校的几年学习就能完全学透的,这就要求我们保持持续学习。但往往很多人走出校门后就再也没有正儿八经的学习过、冲过电,这也是为什么我们毕业后会被那些优秀的工程师越甩越远的原因。而我认为最好的持续学习的方式就是坚持阅读了。你们看!优秀的工程师就算是挂着盐水也要坚持阅读的!!!

另外学过的知识只有输出出来了,才是真正的学到肚子了。向别人讲述知识、写作等都是很好的知识输出方式。
5.系统高效科学的学习方法
- 清晰的学习路线+对应系统的学习笔记+系统学习视频
如:学习NDK模块

- 学习路线

- 对应系统的学习笔记

文末
那么对于想坚持程序员这行的真的就一点希望都没有吗?
其实不然,在互联网的大浪淘沙之下,留下的永远是最优秀的,我们考虑的不是哪个行业差哪个行业难,就逃避掉这些,无论哪个行业,都会有他的问题,但是无论哪个行业都会有站在最顶端的那群人。我们要做的就是努力提升自己,让自己站在最顶端,学历不够那就去读,知识不够那就去学。人之所以为人,不就是有解决问题的能力吗?挡住自己的由于只有自己。
Android希望=技能+面试


312

被折叠的 条评论
为什么被折叠?



