使用 Ctrl + Shift + /, 添加块注释,再次使用,去掉块注释;
注意:如果已经写好代码块,使用块注释需要先选中要注释的块;
去除注释的时候,不需要全部选中这块代码,只用光标在注释内容上按Ctrl + Shift + /即可。
/**
文档注释:
@author Yeman
@version v1.0
*/
public class HelloJava{
/*
多行注释:
如下的main方法是程序的入口!
main的格式是固定的!
*/
/**
文档注释:
如下的main方法是程序的入口!
*/
public static void main(String[] args){
//单行注释:如下的语句表示输出到控制台。
System.out.println(“Hello Java!!!”);
}
}
在要注解的方法上面输入/**,点击“Enter”,就会根据参数和返回值自动生成注释模板
/**
-
提供(相对)精确的除法运算,当发生除不尽的情况时,精确到 小数点以后10位,以后的数字四舍五入。
-
@param a1 double 被除数
-
@param a2 double 除数
-
@return double 两个参数的商
*/
public static double div(double a1, double a2) {
return div(a1, a2, DEF_DIV_SCALE);
}


只要在上图⑤出填入需要的样式即可。
模板1:
/**
-
@Author 写你的名字
-
@Date ${DATE} ${TIME} (可以根据需要修改)
-
@Version 1.0 (版本号)
*/
自我介绍一下,小编13年上海交大毕业,曾经在小公司待过,也去过华为、OPPO等大厂,18年进入阿里一直到现在。
深知大多数Java工程师,想要提升技能,往往是自己摸索成长或者是报班学习,但对于培训机构动则几千的学费,着实压力不小。自己不成体系的自学效果低效又漫长,而且极易碰到天花板技术停滞不前!
因此收集整理了一份《2024年Java开发全套学习资料》,初衷也很简单,就是希望能够帮助到想自学提升又不知道该从何学起的朋友,同时减轻大家的负担。


既有适合小白学习的零基础资料,也有适合3年以上经验的小伙伴深入学习提升的进阶课程,基本涵盖了95%以上Java开发知识点,真正体系化!
由于文件比较大,这里只是将部分目录截图出来,每个节点里面都包含大厂面经、学习笔记、源码讲义、实战项目、讲解视频,并且会持续更新!
如果你觉得这些内容对你有帮助,可以扫码获取!!(备注Java获取)
最后
分享一些系统的面试题,大家可以拿去刷一刷,准备面试涨薪。
这些面试题相对应的技术点:
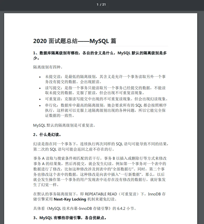
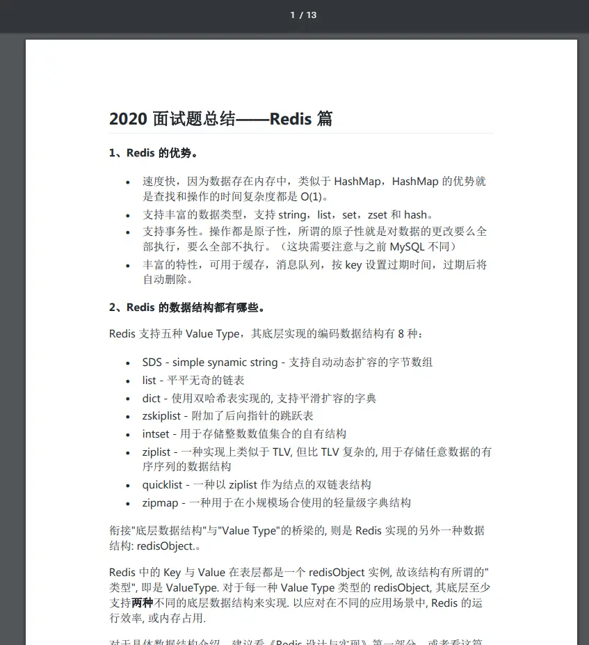
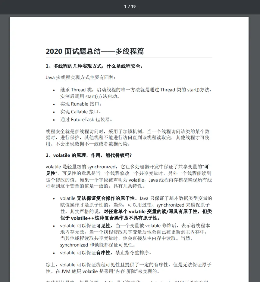
- JVM
- MySQL
- Mybatis
- MongoDB
- Redis
- Spring
- Spring boot
- Spring cloud
- Kafka
- RabbitMQ
- Nginx
- …
大类就是:
- Java基础
- 数据结构与算法
- 并发编程
- 数据库
- 设计模式
- 微服务
- 消息中间件









《一线大厂Java面试题解析+核心总结学习笔记+最新讲解视频+实战项目源码》,点击传送门即可获取!
nywSQ-1711972875888)]
[外链图片转存中…(img-bUKpF5Mo-1711972875888)]
[外链图片转存中…(img-FViBIPDV-1711972875889)]
《一线大厂Java面试题解析+核心总结学习笔记+最新讲解视频+实战项目源码》,点击传送门即可获取!
670

被折叠的 条评论
为什么被折叠?



