前言
本文将从模型背景、模型介绍、模型应用三个方面,带您一文搞懂TransGNN:Transformer和GNN能互相帮助吗?

模型背景
图神经网络(GNN)和Transformer模型各自以其独特的优势在处理复杂数据和捕捉序列依赖关系上取得了显著成果。
图神经网络
GNN,即图神经网络(Graph Neural Network),是一种基于图结构的深度学习模型,专门用于处理图数据。

GNN简介:
论文《Graph neural networks: A review of methods and applications》

GNN是一类用于处理图数据的深度学习模型,能够捕捉节点间的依赖关系。它们在多个领域表现出色,如社交网络分析、物理系统建模、蛋白质接口预测和疾病分类。

GNN的设计流程:
图神经网络(GNN)设计流程分为4步,包括找到图结构、指定图类型和规模、设计损失函数以及使用计算模块构建模型。

具体设计流程如下:
-
找出图结构:这是GNN的第一步,需要确定问题背后的数据结构。图结构通常通过节点和边来描述,其中节点代表数据样本,边代表节点之间的关系或连接。
-
指定图类型与规模:在确定了图结构后,需要指定图的类型和规模。不同类型的问题可能需要不同类型的图,如有向图、无向图、加权图等。同时,还需要指定图的规模,即节点和边的数量。
-
设计损失函数:损失函数是GNN模型训练的关键部分,用于衡量模型的输出与真实值之间的差异。设计损失函数的目标是最小化预测误差,使得模型能够更好地拟合训练数据。
-
使用计算模块构建模型:最后一步是使用计算模块构建GNN模型。这一步涉及定义GNN模型的各个部分,如输入层、隐藏层、输出层等,并设置相应的参数和激活函数。在构建模型时,可以选择使用现有的GNN模型架构,如GCN(图卷积网络)、GAT(图注意力网络)等,也可以根据自己的需求自定义模型架构。
GNN的核心模块:
在图神经网络(GNN)中,计算模块是模型的核心,它定义了节点之间信息的传递和聚合方式。

在图神经网络(GNN)中,关键的计算模块包括:
-
传播模块(Propagation Module):负责节点间信息的传递和状态的更新。核心操作包括聚合和更新。技术细节包括卷积操作、循环操作和跳跃连接等。
-
采样模块(Sampling Module):用于在大规模图中选择部分邻居节点进行聚合,以减少计算量。策略包括随机采样、重要性采样等。
-
池化模块(Pooling Module):在图级别的任务中,用于聚合整个图的节点表示以生成图的表示。包括全局池化和分层池化等技术。
Transformer
Transformer是一种基于自注意力机制的深度学习模型,最初是为了解决自然语言处理中的序列到序列(sequence-to-sequence)问题而设计的。

Transformer简介:
论文《Attention Is All You Need》

由于Transformer强大的性能,Transformer模型及其变体已经被广泛应用于各种自然语言处理任务,如机器翻译、文本摘要、问答系统等。

注意力机制:
注意力机制是一种允许模型在处理信息时专注于关键部分,忽略不相关信息,从而提高处理效率和准确性的机制。它模仿了人类视觉处理信息时选择性关注的特点。

当人类的视觉机制识别一个场景时,通常不会全面扫描整个场景,而是根据兴趣或需求集中关注特定的部分,如在这张图中,我们首先会注意到动物的脸部,正如注意力图所示,颜色更深的区域通常是我们最先注意到的部分,从而初步判断这可能是一只狼。

注意力机制通过查询(Q)匹配键(K)计算注意力分数(向量点乘并调整),将分数转换为权重后加权值(V)矩阵,得到最终注意力向量。

注意力分数是量化注意力机制中某一部分信息被关注程度的数值,反映了信息在注意力机制中的重要性。

在Transformer架构中,有3种不同的注意力层:

-
编码器中的自注意力层(Self Attention layer)
-
解码器中的交叉注意力层(Cross Attention layer)
-
解码器中的因果自注意力层(Causal Attention layer)
Transformer的核心组件:
Transformer模型包含输入嵌入、位置编码、多头注意力、残差连接和层归一化、带掩码的多头注意力以及前馈网络等组件。

-
输入嵌入:将输入的文本转换为向量,便于模型处理。
-
位置编码:给输入向量添加位置信息,因为Transformer并行处理数据而不依赖顺序。
-
多头注意力:让模型同时关注输入序列的不同部分,捕获复杂的依赖关系。
-
残差连接与层归一化:通过添加跨层连接和标准化输出,帮助模型更好地训练,防止梯度问题。
-
带掩码的多头注意力:在生成文本时,确保模型只依赖已知的信息,而不是未来的内容。
-
前馈网络:对输入进行非线性变换,提取更高级别的特征。

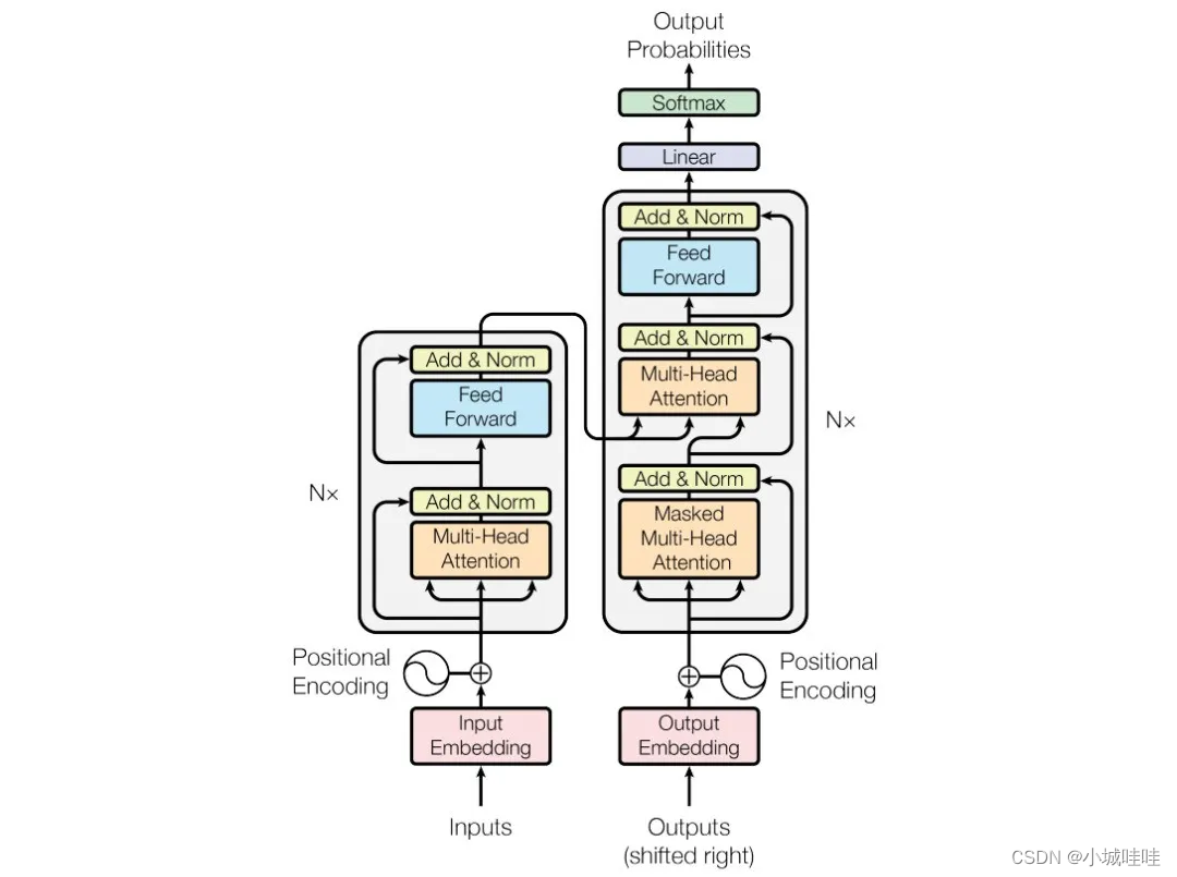
Transformer的架构:
Transformer遵循编码器-解码器总体架构,使用堆叠的自注意力机制和逐位置的全连接层,分别用于编码器和解码器,如图中的左半部分和右半部分所示。

Encoder编码器:Transformer的编码器由6个相同的层组成,每个层包括两个子层:一个多头自注意力层和一个逐位置的前馈神经网络。在每个子层之后,都会使用残差连接和层归一化操作,这些操作统称为Add&Norm。这样的结构帮助编码器捕获输入序列中所有位置的依赖关系。

Decoder解码器:Transformer的解码器由6个相同的层组成,每层包含三个子层:掩蔽自注意力层、Encoder-Decoder注意力层和逐位置的前馈神经网络。每个子层后都有残差连接和层归一化操作,简称Add&Norm。这样的结构确保解码器在生成序列时,能够考虑到之前的输出,并避免未来信息的影响。

编码器与解码器的本质区别:在于Self-Attention的Mask机制。

模型介绍
图神经网络(GNN)和Transformer的结合是近年来的研究热点。这类结合不仅能够让两者发挥各自的优势,还能推动模型的创新,提高处理图数据的效率和性能。

具体点讲,通过利用Transformer,我们可以扩展GNN的感受野,包括那些距离中心节点较远的相关节点。相对的,GNN也可以帮助Transformer捕捉复杂的图拓扑信息,并从相邻区域高效地聚合相关节点。
模型思路
Transformer的局限:
尽管 Transformer 在自然语言处理和计算机视觉方面取得了巨大成功,但由于两个重要原因,它很难推广到中大规模图数据。
-
原因一:复杂性高。
-
原因二:未能捕获复杂且纠缠的结构信息。
GNN的局限:
在图表示学习中,图神经网络(GNN)可以融合图结构和节点属性,但感受野有限。
TransGNN:
是否可以将 Transformer 和 GNN 结合起来,互相帮助?
论文《Can Transformer and GNN Help Each Other?》提出了一种名为 TransGNN 的新模型,其中 Transformer 层和 GNN 层交替使用以相互改进。

Transformer和GNN能互相帮助吗?
具体来说,为了扩大感受野并解开边的信息聚合,论文建议使用 Transformer 聚合更多相关节点的信息,以改善 GNN 的消息传递。此外,为了捕获图结构信息,使用位置编码并利用GNN层将结构融合为节点属性,从而改进了图数据中的Transformer。
模型架构
TransGNN的架构图:
TransGNN 的框架如图所示:

TransGNN的核心模块:
TransGNN框架是一个结合了注意力机制、位置编码和图神经网络(GNN)的深度学习模型。该框架主要包括三个核心模块:
注意力采样模块:通过综合考虑节点的语义相似度和图结构信息,为每个中心节点选择与其最相关的邻居节点进行采样。这样可以在降低计算复杂度的同时,保留关键信息。
位置编码模块:计算节点的位置编码,以辅助Transformer层捕获图中的拓扑信息。位置编码对于Transformer模型来说至关重要,因为它本身不具有处理序列位置信息的能力,而图数据中的节点位置信息对于理解图结构同样关键。
TransGNN模块:结合Transformer的多头自注意力和GNN的图结构信息,通过扩展感受野和优化节点表示,以捕捉长距离依赖并提升图数据表征能力。

TransGNN Module:
Transformer擅长聚合远距离的相关信息,而GNN则擅长捕捉图的结构信息。结合这两个机制,可以构建出一个更强大、更全面的图神经网络模型。
以下是TransGNN模块的三个核心子模块的概述:
-
Transformer层:利用多头自注意力机制,Transformer层能够捕获图中节点之间的远距离依赖关系。通过计算注意力分数,Transformer层可以识别出与中心节点最相关的节点,并聚合这些节点的信息。这有助于模型理解图的全局结构,并提升对图中远距离关系的感知能力。
-
GNN层:GNN层通过消息传递机制,将邻居节点的信息传递给中心节点。这一步骤允许模型捕获节点的局部结构信息,包括节点的直接邻居和更广泛的邻域。GNN层利用图的结构信息,将节点的表示与其在图中的位置关联起来,从而提供更丰富的上下文信息。
-
Samples更新子模块:在通过Transformer层和GNN层处理节点信息后,Samples更新子模块负责根据这些信息的聚合结果来更新节点的表示。该子模块可以采用各种策略来融合来自不同层的信息,并生成新的节点表示。这些新的表示将作为下一轮迭代的输入,用于更新模型的参数和进一步优化节点的表示。

模型应用
推荐系统
推荐系统的重要性:
推荐系统在现代在线平台中至关重要,因为它们有效解决了信息过载的问题,通过为用户推荐有用的内容提高了用户体验。
协同过滤(CF)与用户和项目信息编码:
协同过滤是推荐系统的核心方法之一,其中对用户和项目信息的有效编码对于准确推断用户偏好至关重要。近年来,用于建模图结构数据的图神经网络(GNN)的发展迅速增多。一个有前途的方向是沿着用户-项目交互执行信息传播,以基于递归聚合模式完善用户嵌入。
图神经网络(GNN)的挑战:
消息传递机制的限制:GNN的消息传递机制依赖于边来融合信息,这可能导致强偏差和噪声,特别是在存在位置偏差和“兴趣无关连接”的情况下。
感受野与过度平滑问题:GNN的感受野受限,导致难以捕获长距离依赖关系,同时深度GNN模型容易遇到过度平滑问题,使得节点表示难以区分。
通过将GNN和Transformer结合,可以充分利用两者的优势,同时弥补各自的不足,从而构建更强大、更全面的推荐系统模型。这种结合可以扩展GNN的感受野,同时利用Transformer的全局聚合能力来捕获长期依赖关系。
TransGNN论文
论文《TransGNN: Harnessing the Collaborative Power of Transformers and Graph Neural Networks for Recommender Systems》

推荐系统
TransGNN论文架构:

实验案例
TransGNN被应用于多个推荐系统数据集,并与其他先进的推荐算法进行了比较。以下是一些具体的案例和数据结果:
数据集:
研究团队在五个公共数据集上进行了实验,这些数据集涵盖了不同的推荐场景,如电影推荐、商品推荐等。这些数据集包含了丰富的用户-项目交互信息,以及项目的内容信息和图结构信息。
实验设置:
为了验证TransGNN的有效性,研究团队将TransGNN与多个基线模型进行了比较,包括基于GNN的模型(如GCN、GraphSAGE)和基于Transformer的模型(如Transformer-Rec)。此外,还考虑了其他先进的推荐算法,如矩阵分解(MF)和深度神经网络(DNN)。
实验结果:
准确性提升:在多个数据集上,TransGNN在推荐准确性方面均取得了显著的提升。相比于基线模型,TransGNN能够更准确地预测用户的兴趣偏好,从而提供更符合用户需求的推荐结果。
-
长期依赖捕获:通过利用Transformer的自注意力机制,TransGNN能够捕获用户-项目交互序列中的长期依赖关系。这使得TransGNN在推荐长序列项目时更具优势,能够提供更连贯、更相关的推荐结果。
-
图结构信息利用:通过结合GNN层,TransGNN能够充分利用图结构信息来完善节点表示。这使得TransGNN在处理具有复杂图结构的数据集时更具优势,能够更准确地理解用户和项目之间的关系。
-
效率与复杂度:尽管TransGNN结合了Transformer和GNN的优势,但其计算复杂度和效率仍然保持在一个合理的范围内。通过采用有效的样本更新策略和节点采样技术,TransGNN能够在保证推荐准确性的同时,降低计算成本和提高训练效率。
最后的最后
感谢你们的阅读和喜欢,我收藏了很多技术干货,可以共享给喜欢我文章的朋友们,如果你肯花时间沉下心去学习,它们一定能帮到你。
因为这个行业不同于其他行业,知识体系实在是过于庞大,知识更新也非常快。作为一个普通人,无法全部学完,所以我们在提升技术的时候,首先需要明确一个目标,然后制定好完整的计划,同时找到好的学习方法,这样才能更快的提升自己。
这份完整版的大模型 AI 学习资料已经上传CSDN,朋友们如果需要可以微信扫描下方CSDN官方认证二维码免费领取【保证100%免费】

一、全套AGI大模型学习路线
AI大模型时代的学习之旅:从基础到前沿,掌握人工智能的核心技能!

二、640套AI大模型报告合集
这套包含640份报告的合集,涵盖了AI大模型的理论研究、技术实现、行业应用等多个方面。无论您是科研人员、工程师,还是对AI大模型感兴趣的爱好者,这套报告合集都将为您提供宝贵的信息和启示。

三、AI大模型经典PDF籍
随着人工智能技术的飞速发展,AI大模型已经成为了当今科技领域的一大热点。这些大型预训练模型,如GPT-3、BERT、XLNet等,以其强大的语言理解和生成能力,正在改变我们对人工智能的认识。 那以下这些PDF籍就是非常不错的学习资源。

四、AI大模型商业化落地方案

五、面试资料
我们学习AI大模型必然是想找到高薪的工作,下面这些面试题都是总结当前最新、最热、最高频的面试题,并且每道题都有详细的答案,面试前刷完这套面试题资料,小小offer,不在话下。

这份完整版的大模型 AI 学习资料已经上传CSDN,朋友们如果需要可以微信扫描下方CSDN官方认证二维码免费领取【保证100%免费】

337

被折叠的 条评论
为什么被折叠?



