现在市场充斥着大量的AI工具,但是大概80%的人都是把他当作一个搜索引擎,最近小编接到很多后台私信,总结了一下:
1、AI根本没用;
2、AI给出的东西,就是模版;
3、AI给不了想要的内容
这里就有个问题了,你会问问题(写提示词)吗?
很多人提到“提示词”真的一头雾水,网上有关于提示词的介绍,但是基本不讲“人话”。
今天小编就用一篇文章让你弄清楚提示词是啥?怎么用?在哪用?(这篇文章看完还不懂,留言私信小编,小编单独跟你唠唠
)
AI用不上和不会用,这两者本质上就是不会使用正确提示词,下面用一个案例打开今天的局面,先交代一下背景:
我是一家灯具厂家,目前生产了一款“蜡烛灯”,我希望这款产品能够卖到美国,但是我对美国市场是陌生的,我需要对美国市场该产品的行业信息进行调研,包括市场规模、近期增长情况及归因分析以及行业产品细分析。
我们先看一下,大部分人使用AI去做调研的真实写照
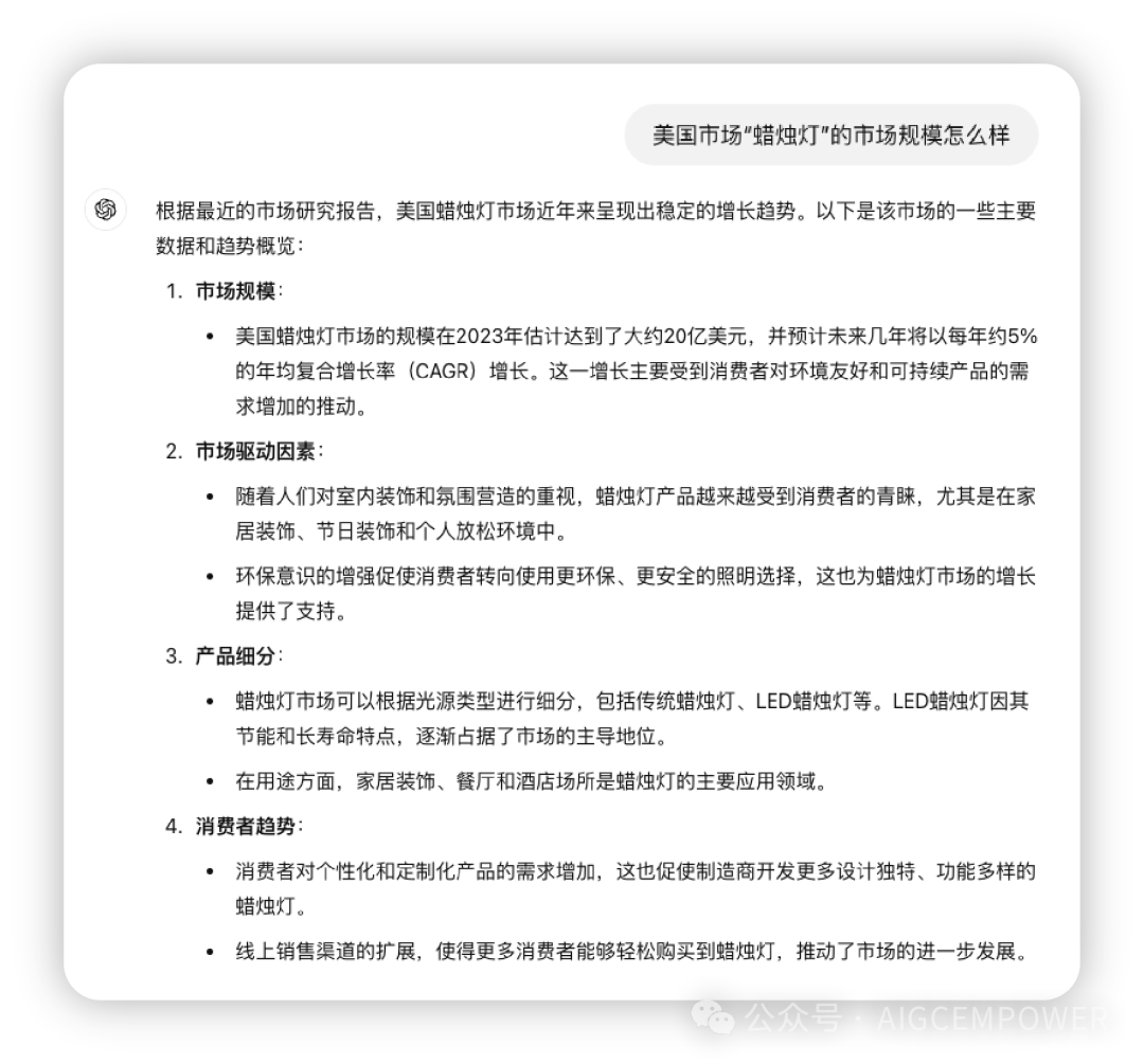
1、了解美国市场“蜡烛灯”的市场规模

2、近五年的增长情况

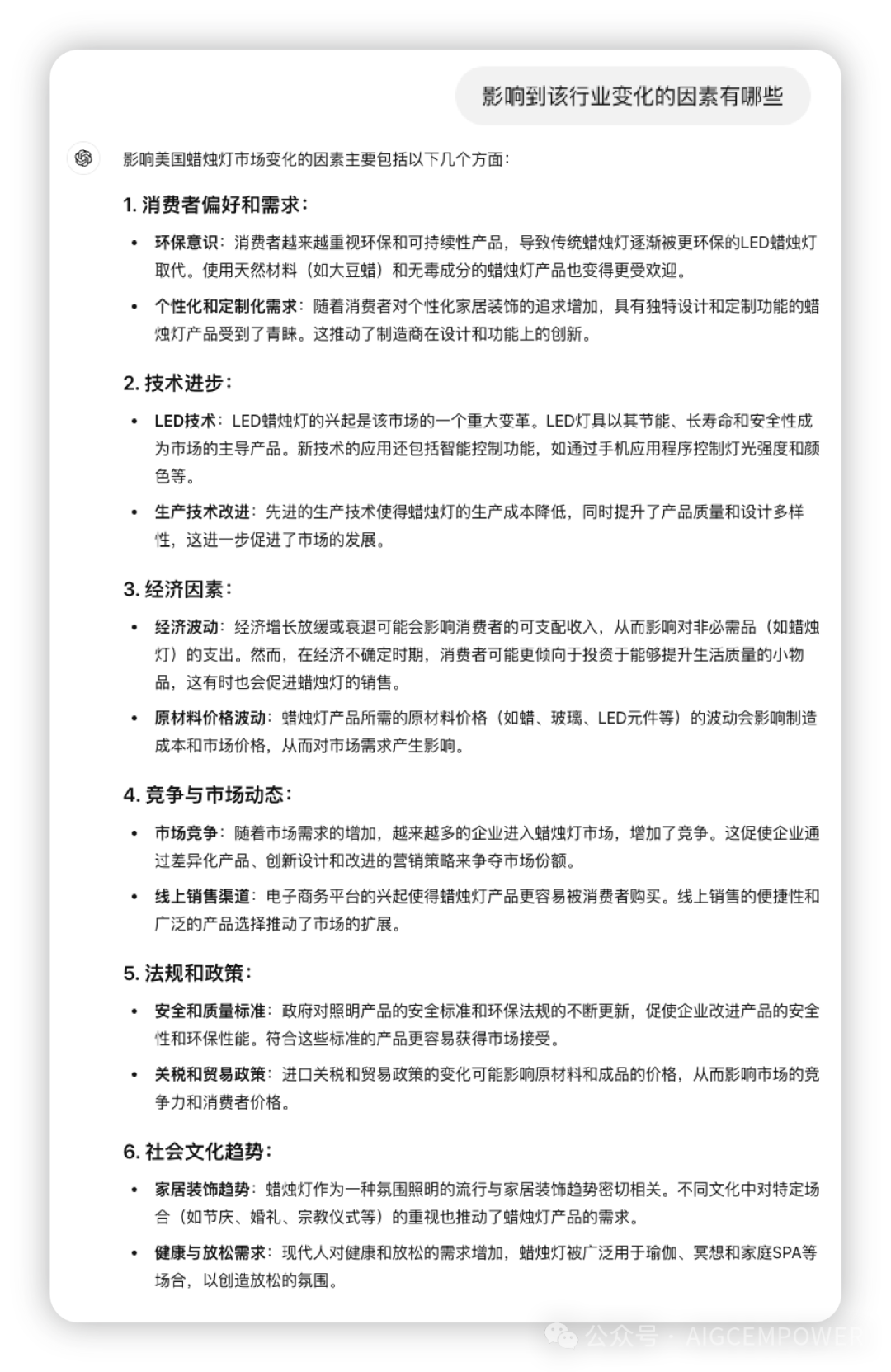
3、行业变化影响因素

4、产品细分

5、美国市场蜡烛灯品牌分布

到这里为止,你觉得怎么样?
乍一看挺唬人的,先说结论:可用的信息不多。通过以上提示词让AI给出的调研结果,好像没有“问题”,但是往前想想,这次是有一次新品发布,面对一个陌生市场,为产品制定市场动作,如果这些”调研结论“作为结论支撑就显得不够看了,可以说没有“问题”,但是也没有太多“有用“的信息。
在看下通过提示词调教之后,AI给出的调研结论:
1、美国市场规模

2、近5年的市场增长情况及归因分析

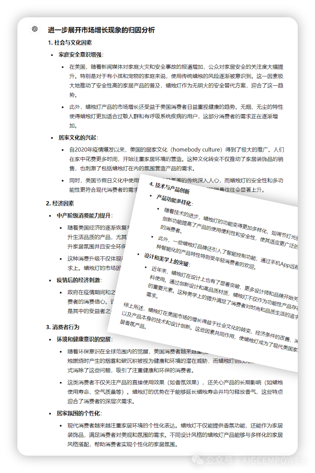
3、进一步展开市场增长现象的归因分析

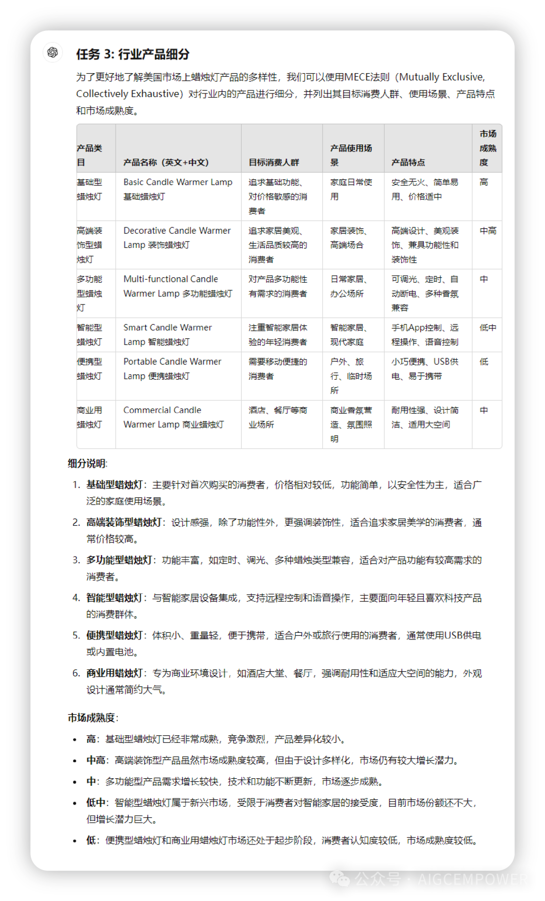
4、行业产品细分

5、家居香氛产品赛道细分

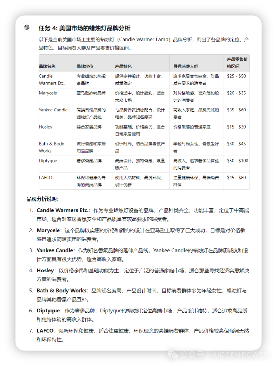
6、美国市场的蜡烛灯品牌分析

7、目标市场品牌竞争格局分析

信息量太大,暂时先展示这么多。先说结论:**通过修改提示词后,AI给出的结果,已经称得上是调研报告级别的水平了。**再说一个事实,小编不是一个具有专业调研能力的人,可以说过去这份调研报告在美国至少需要几万美金通过数月得出来的。
AI是一个超级大脑,它有分析能力、角色扮演能力、推理能力等等,它还能联网进行大数据筛选,满足你所提除了窥探隐私之外(一些需要购买的内容就属于隐私)的一切需求,当AI没办法给你想要的内容的时候,先不要着急甩锅给AI,先问自己两个问题:
-
你自己想要的东西你能很清楚的表达出来吗;
-
AI能清晰的知道你想表达的意思吗。

你是老板,AI是你的员工,你只跟它说:给我写一个方案。
如果是你员工,你应该开始骂街了吧!写什么方案?写什么内容?写这个方案的目的是什么?预算是多少等等问题喷涌而出…
其实AI就是这个员工,只不过AI是你的一个没有感情的“乙方”和“打工人”,它可以没有任何情绪任劳任怨。

红温警告:高潮部分来了
提示词技巧
概括:不要废话,越详细越好。
0 1
需求清晰
跟AI提任何需求,他都能满足你,如果不能,那一定是你提的问题有问题。回到最开始调研的场景,想象一下,为什么AI给你这么泛的回答?是因为你给的问题就是一个很泛的问题,你没有交代清楚背景,AI不知道怎么给你找你想要的答案,那他只能给你一个不知道是不是你想要的答案了,应该怎么做?
交代清楚逻辑关系,你要清楚的表达:为什么有这次调研?想通过这次调研达到什么目的?最终想达到怎样的效果?表达清楚,越详细越好。
0 2
明确任务
AI可以是任何人,刚才也提到AI就有非常多出色的能力,所以它能完成任何不违法的事儿。回到刚才“老板”那个问题,为什么“员工”想骂你,肯定不是单纯的看你不顺眼,纯粹是因为你没有起到一个好的领头作用,就好比你带兵出去打仗,士兵问:打谁?你说:不知道,冲啊。这不就是典型的无厘头吗?
要有明确的目标,你要清楚的表达:我要的东西是什么?这东西是用来干嘛的?最终呈现是以怎样?表达清楚,越详细越好。
0 3
树立规则
刚才提到,AI是一个超级大脑,它在某种程度上是一个没有任何的边界感的机器,它可以根据你的内容延伸无限的脑洞,所以有时候你把背景和任务给它交代清楚了,但是它老是会给你一些你不想要的东西。
给它建立规则,你要清楚的表达:我不想要什么?我不希望你给我的内容里面有什么?我希望你给我的内容是什么形式的?表达清楚,越详细越好。
这三点,就是书写提示词的关键,你如果你能够把这三点熟练运用,那我可以这么说,你80%的工作场景AI都能赋能,成为真正意义上拿到“AI驾照”的老司机。(如果你有哪些工作流的问题没办法解决,欢迎留言或后台私信找小编唠唠
)
结语
写在最后,在这个AI工具日益普及的时代,真正能够发挥AI潜力的关键在于我们如何与它互动。掌握提示词工程,不仅仅是学会如何发问,更是学会如何通过精准的沟通,让AI成为我们工作中的得力助手。希望通过这篇文章,您能够认识到提示词的重要性,并在实际操作中不断精进,轻松驾驭AI,为您的工作带来更多效率和创意。未来的数字世界属于那些懂得与AI合作的人,让我们一起成为其中的佼佼者吧!
如何学习AI大模型?
大模型时代,火爆出圈的LLM大模型让程序员们开始重新评估自己的本领。 “AI会取代那些行业?”“谁的饭碗又将不保了?”等问题热议不断。
不如成为「掌握AI工具的技术人」,毕竟AI时代,谁先尝试,谁就能占得先机!
但是LLM相关的内容很多,现在网上的老课程老教材关于LLM又太少。所以现在小白入门就只能靠自学,学习成本和门槛很高
针对所有自学遇到困难的同学们,我帮大家系统梳理大模型学习脉络,将这份 LLM大模型资料 分享出来:包括LLM大模型书籍、640套大模型行业报告、LLM大模型学习视频、LLM大模型学习路线、开源大模型学习教程等, 😝有需要的小伙伴,可以 扫描下方二维码领取🆓↓↓↓
👉[CSDN大礼包🎁:全网最全《LLM大模型入门+进阶学习资源包》免费分享(安全链接,放心点击)]()👈

学习路线

第一阶段: 从大模型系统设计入手,讲解大模型的主要方法;
第二阶段: 在通过大模型提示词工程从Prompts角度入手更好发挥模型的作用;
第三阶段: 大模型平台应用开发借助阿里云PAI平台构建电商领域虚拟试衣系统;
第四阶段: 大模型知识库应用开发以LangChain框架为例,构建物流行业咨询智能问答系统;
第五阶段: 大模型微调开发借助以大健康、新零售、新媒体领域构建适合当前领域大模型;
第六阶段: 以SD多模态大模型为主,搭建了文生图小程序案例;
第七阶段: 以大模型平台应用与开发为主,通过星火大模型,文心大模型等成熟大模型构建大模型行业应用。

👉学会后的收获:👈
• 基于大模型全栈工程实现(前端、后端、产品经理、设计、数据分析等),通过这门课可获得不同能力;
• 能够利用大模型解决相关实际项目需求: 大数据时代,越来越多的企业和机构需要处理海量数据,利用大模型技术可以更好地处理这些数据,提高数据分析和决策的准确性。因此,掌握大模型应用开发技能,可以让程序员更好地应对实际项目需求;
• 基于大模型和企业数据AI应用开发,实现大模型理论、掌握GPU算力、硬件、LangChain开发框架和项目实战技能, 学会Fine-tuning垂直训练大模型(数据准备、数据蒸馏、大模型部署)一站式掌握;
• 能够完成时下热门大模型垂直领域模型训练能力,提高程序员的编码能力: 大模型应用开发需要掌握机器学习算法、深度学习框架等技术,这些技术的掌握可以提高程序员的编码能力和分析能力,让程序员更加熟练地编写高质量的代码。

1.AI大模型学习路线图
2.100套AI大模型商业化落地方案
3.100集大模型视频教程
4.200本大模型PDF书籍
5.LLM面试题合集
6.AI产品经理资源合集
👉获取方式:
😝有需要的小伙伴,可以保存图片到wx扫描二v码免费领取【保证100%免费】🆓


被折叠的 条评论
为什么被折叠?



