ssm网上书店系统
摘 要
随着互联网的飞速发展和电子商务的普及,传统书店正面临日益严峻的挑战,越来越多的消费者选择在线购书以节省时间和成本。在这种背景下,开发一个高效、便捷的网上书店系统显得尤为重要。
系统用户分为普通用户和管理员两类,各自拥有不同的操作权限和功能模块。普通用户可以通过系统首页获取最新的通知公告和资讯信息;在购书中心,用户能够浏览并购买图书,支持购物车管理、订单管理和地址管理等功能;图书上新模块向用户推荐最新的书籍;个人中心模块提供订单配送状态查看和收藏管理功能,方便用户跟踪和管理个人书籍。管理员则拥有更多的管理权限,可以通过首页了解系统概况并查看重要通知;系统用户管理模块允许管理员管理所有平台用户,包括其他管理员和普通注册用户;通过图书类型管理和图书上新模块,管理员可以方便地管理书籍分类和上架新书;系统管理模块包括轮播图的管理,以优化首页展示效果;通知公告和资源管理模块使管理员能够发布和管理最新的资讯和公告内容;商城管理模块涵盖了购书中心的运行、分类列表、订单管理和订单配送等内容,确保网上书店的平稳运营。
本次开发项目采用Java、HTML、SSM和CSS等技术实现页面设计,数据库设计则采用MySQL,构建了一款基于B/S模式的系统。这个系统为用户带来全新的图书体验,让用户能够享受足不出户、便捷的送货上门服务。通过技术的应用和创新,用户可以在舒适的家中轻松浏览图书信息,选择心仪的图书并进行订购,实现了线上购书的便利和快捷。
关键词:网上书店系统;ssm框架;Mysql数据库
SSM Online Bookstore System
Abstract
With the rapid development of the Internet and the popularity of e-commerce, traditional bookstores are facing increasingly serious challenges. More and more consumers choose to buy books online to save time and cost. In this context, developing an efficient and convenient online bookstore system is particularly important.
System users are divided into two categories: regular users and administrators, each with different operational permissions and functional modules. Ordinary users can obtain the latest notifications, announcements, and information through the system homepage; In the book purchasing center, users can browse and purchase books, and support functions such as shopping cart management, order management, and address management; The new module on books recommends the latest books to users; The personal center module provides order delivery status viewing and collection management functions, making it convenient for users to track and manage their personal books. Administrators have more management privileges and can access the system overview and view important notifications through the homepage; The system user management module allows administrators to manage all platform users, including other administrators and regular registered users; Through book type management and new book listing modules, administrators can easily manage book classification and list new books; The system management module includes the management of carousel images to optimize the display effect of the homepage; The notification announcement and resource management module enables administrators to publish and manage the latest information and announcement content; The mall management module covers the operation of the book center, classification list, order management, and order delivery, ensuring the smooth operation of the online bookstore.
This development project adopts technologies such as Java, HTML, SSM, and CSS to implement page design, and MySQL to build a system based on B/S mode for database design. This system brings users a brand new book experience, allowing them to enjoy convenient home delivery services without leaving their homes. Through the application and innovation of technology, users can easily browse book information, select their favorite books, and place orders from the comfort of their homes, achieving the convenience and speed of online book purchasing.
Keywords: online bookstore system; SSM framework; MySQL database
目 录
随着信息技术的迅猛发展和电子商务的普及,消费者的购物方式发生了根本性的变化,传统的实体书店正面临巨大的市场压力。越来越多的读者倾向于通过网上书店进行购书,不仅因为其便捷性,还因为能够提供更多的图书选择和优惠的价格。在这一趋势下,开发一个功能齐全、用户体验良好的网上书店系统,能够有效满足现代消费者的需求,同时帮助书店适应并应对新形势下的市场竞争。
该系统能够优化用户体验,为用户提供更便捷、个性化的图书浏览和购买体验。注册用户可以通过系统浏览图书商城,根据个人兴趣和需求进行搜索和筛选,并查看图书详情、评价和相关资讯。同时,系统还可以根据用户的购买历史和喜好推荐相关图书,提升用户体验和满意度。
随着互联网技术的不断发展,网上书店系统的研究与开发对于实体书店的数字化转型具有重要的研究意义和实际应用价值。通过提高销售效率、优化用户体验、拓展图书资源和知识传播以及利用数据分析进行营销策略,该系统有助于推动图书行业的创新发展和适应消费者需求的变化。通过构建一个更便捷、个性化和社交化的图书购买平台,可以满足用户的多样化需求,促进阅读文化的传播和图书行业的可持续发展。
-
- 国内外现状分析
国内研究现状:
国内图书销售领域的电子商务网站在不断发展壮大。当当网作为国内较早的在线图书销售平台之一,除了提供丰富的图书种类和优质的服务外,还逐渐拓展到文学艺术、家居生活等多个领域。京东图书作为综合性电商平台的一部分,通过强大的物流配送和售后服务,赢得了用户的信赖。淘宝图书则以其庞大的用户群体和丰富的图书资源,为用户提供了便捷的购书体验,推动了图书电商的快速发展。
国外研究现状:
在国外,亚马逊作为全球最大的在线零售商,其图书销售平台拥有庞大的图书库存和全面的图书类别,通过个性化推荐和便捷的购物体验,吸引了全球用户的关注。Barnes & Noble作为美国最大的连锁书店之一,其在线图书销售平台也备受欢迎,提供了丰富的图书资源和专业的书籍推荐服务。Book Depository则以提供免费国际送货服务而著称,吸引了全球读者的青睐,为用户提供了更广阔的图书选择空间。
通过对国内外图书销售网站的深入分析,我们可以了解不同地区图书电商的发展现状和特点,为项目的定位和发展提供更多的参考和启示。这些知名网站的成功经验和运营模式为我们提供了宝贵的借鉴,有助于优化系统设计和提升用户体验,推动项目的进一步发展和壮大。
本研究的主要内容是基于SSM框架的网上书店系统的设计和开发。研究将围绕以下几个方面展开:
需求分析:通过调研和用户需求收集,明确网上书店系统所需具备的功能和特点。了解管理员和注册用户对系统的期望和需求,确定系统的基本功能和核心模块。
系统设计与架构:在需求分析的基础上,设计系统的整体架构。确定系统的前端界面设计、后端数据库结构以及业务逻辑的实现方式。同时,考虑系统的可扩展性和灵活性,以满足未来的功能增加和升级需求。
模块开发:根据需求分析,逐步开发系统的各个功能模块。包括账号管理、图书管理、图书上新推荐、订单管理等。每个模块都将有相应的操作界面和数据处理逻辑,以确保功能的正常运行和用户体验的良好。
系统集成与测试:在模块开发完成后,进行系统的集成和测试。确保各个模块之间的协调工作,以及整个系统的稳定性和安全性。同时,进行一系列的功能测试和性能测试,以确保系统的质量和稳定运行。
用户体验优化:在系统开发完成后,根据用户反馈和实际使用情况,对系统进行优化和改进。通过改善用户界面、完善功能等方式,提升用户体验,使其更加便捷和友好。
论文主要架构、章节安排如下所示:
第一章:绪论,介绍研究背景和目的及意义,对国内外研究现状展开分析。
第二章对相关技术进行详细的说明,为后续的需求分析和系统设计提供理论支持。
第三章:系统分析,通过用户需求分析和功能需求分析,明确用户对系统的需求和系统应具备的功能。
第四章:系统设计,设计系统架构,包括选择合适的架构模式和数据库设计,以及各个模块的详细设计。
第五章:系统实现,选择合适的技术工具和框架,逐一实现各个模块,建立数据库连接并实现前端界面开发。
第六章:系统测试,进行整体系统测试及个别测试用例举例,确保系统功能的正确性、协调性和稳定性。
第七章:总结与展望,总结研究工作的主要内容和成果,评价系统的优点和不足,并提出改进和进一步研究的建议,强调研究的意义和影响。
Java是一种广泛应用于软件开发的高级编程语言。它于1995年由Sun Microsystems公司发布,现在由Oracle公司维护和发展。Java语言的设计目标是实现"一次编写,到处运行"的原则,即通过Java虚拟机(JVM)可以在不同的操作系统上运行相同的程序。
Java被广泛用于开发各种类型的应用程序,包括桌面应用程序、移动应用程序、企业级应用程序以及嵌入式系统等。其主要特点之一是面向对象编程(OOP),通过类和对象的概念,使得程序设计更加模块化、可扩展和易于维护。
另一个重要的特点是Java具有平台无关性。开发人员可以将Java程序编译成字节码,然后在任何支持Java虚拟机的平台上运行。这种特性为跨平台开发提供了便利,大大降低了开发和维护成本。
此外,Java还提供了丰富的类库和工具,使得开发人员能够更高效地完成任务。Java类库包含了各种常用功能的封装,如输入输出、网络通信、数据库访问等,开发人员可以直接使用这些类库来简化开发过程。
总之,Java语言以其跨平台性、面向对象编程和丰富的类库成为了软件开发的重要工具之一。它在业界得到了广泛应用,并持续发展和演进,为开发人员提供了强大的能力和灵活性。
MySQL是一款备受欢迎的开源关系型数据库管理系统,最早由瑞典公司MySQL AB开发并于1995年首次发布,目前由Oracle公司提供维护和支持。作为一种成熟稳定的数据库系统,MySQL在各种规模的应用程序和网站中被广泛应用。无论是小型个人项目还是大型企业级应用,都可以依靠MySQL来进行数据存储和管理。其简单易用的特点、高性能和可靠性使其成为众多开发者和企业的首选数据库解决方案,为他们提供了强大的数据管理功能和支持。MySQL的广泛应用和持续发展,为各类项目和业务提供了可靠的数据库支持,助力数据的安全存储和高效管理。
MySQL具有多种优点,其中最显著的是其高性能和可扩展性。它采用了高效的存储引擎和查询优化技术,使得MySQL能够快速处理大量数据,并支持高并发访问。此外,MySQL还提供了丰富的功能和灵活的配置选项,使得开发人员能够根据项目需求进行定制和调整。
MySQL具有出色的跨平台性,能够在多个操作系统上运行,包括Windows、Linux和Mac OS等。这一特点使得开发人员能够在不同的操作系统环境中轻松部署和使用MySQL,无需担心系统兼容性问题。无论是在Windows平台上进行开发,还是在Linux或Mac OS系统上进行部署,MySQL都能够稳定运行并提供高效的数据库管理功能。这种跨平台性为开发团队带来了便利,使他们能够灵活选择适合自身需求的操作系统,同时也为应用程序的迁移和扩展提供了便捷和灵活的支持。MySQL的跨平台特性为开发人员提供了更多的选择和灵活性,使他们能够更好地适应不同的开发和部署环境,从而更好地满足项目的需求和发展。
B/S结构,即浏览器/服务器结构,是一种常见的网络应用架构模式。在B/S结构中,用户通过浏览器作为客户端与服务器进行交互,所有的数据处理和业务逻辑均在服务器端完成。用户通过浏览器访问网页,与服务器进行数据交互和信息传递,实现各种功能和操作。这种结构简化了客户端的部署和维护,减轻了用户端的负担,同时也方便了系统的更新和维护,提高了系统的安全性和稳定性。B/S结构已成为许多Web应用程序的首选架构,广泛应用于各种网站、管理系统和在线服务中,为用户提供了便捷的访问方式和优质的服务体验。
SSM框架是一种常用的Java Web开发框架,它由Spring、Spring MVC和MyBatis三个成熟而强大的开源项目组成。SSM框架的结合利用了这三个项目的优势,为开发人员提供了高效、灵活和可扩展的开发环境。
Spring作为SSM框架的核心,提供了依赖注入(DI)和面向切面编程(AOP)等关键功能。它通过IOC容器管理和组织应用程序中的各个组件,使得开发人员能够更好地解耦和管理对象之间的依赖关系。同时,Spring的AOP功能可以帮助开发人员实现横切关注点的统一处理,例如事务管理和日志记录等,提高了代码的复用性和可维护性。
Spring MVC作为SSM框架的Web层框架,提供了一套灵活而强大的模型-视图-控制器(MVC)架构。它基于Servlet技术,并且具有良好的可扩展性,使得开发人员能够轻松地构建和维护Web应用程序。Spring MVC还提供了丰富的注解和标签库,简化了URL映射、表单处理和数据校验等常见的Web开发任务。
MyBatis作为SSM框架的持久层框架,提供了方便而高效的数据库访问解决方案。它通过将SQL语句和Java代码进行分离,使得开发人员能够更好地管理和维护SQL语句,并实现灵活的数据映射和查询操作。MyBatis还支持动态SQL和缓存机制等功能,进一步提升了数据库访问的性能和效率。
从技术角度看,网上书店系统技术方案具有较高的可行性。Java语言的跨平台特性和SSM框架的架构设计能够提供稳定、高效的系统开发环境,Mysql数据库能够有效管理数据,保障系统的安全性和稳定性。
从经济角度看,网上书店系统的开发和运营涉及到一定的成本,包括系统开发、维护成本以及市场推广等。然而,随着阅读书店需求的增加和数字化转型的趋势,网上书店系统有望吸引更多用户,从而带来一定的经济效益。
从操作角度看,网上书店系统的用户操作界面设计应简洁友好,操作流程应清晰明了,符合用户操作习惯。通过用户体验测试和不断优化,确保用户能够方便快捷地使用平台提供的服务,提高用户满意度和使用体验,增强用户粘性。
技术、经济、用户操作可行性的综合分析表明,网上书店系统在技术实现、经济效益和用户操作方面均具备较高的可行性。通过科学规划和有效管理,平台有望实现技术创新、经济效益和用户满意度的良性互动,为图书行业的发展和提升贡献力量。
根据对网上书店系统的规划,我划分成了两个用户,一个管理员,一个普通用户。
用户管理模块:
- 注册登录:用户可以通过注册账号并登录系统,注册流程简单明了,用户可以根据提示填写信息完成注册,然后使用注册信息登录系统,方便快捷地访问各项功能。
- 首页信息:系统首页呈现了丰富的内容,包括最新的最新资讯、通知公告、购书中心、商城管理(我的购物车、我的订单、我的地址)图书上新
- 通知公告:系统为用户提供了通知公告模块,使其能够及时获取书店发布的重要信息。
- 最新资讯:在最新资讯模块中,用户可以浏览最新的资讯、书评和推荐书单,同时可以对感兴趣的内容进行点赞、收藏和评论,增强用户参与度和互动性。
- 购书中心:购书中心允许用户浏览、搜索和购买书籍,并支持对图书信息的点赞、收藏和评论,使用户在购买过程中有更多的选择和互动机会。
- 商城管理:商城管理包含用户的购物车、订单管理和地址管理功能,帮助用户在购物过程中轻松管理选购商品、跟踪订单状态以及维护配送地址信息。
- 图书上新:系统根据用户的浏览和操作行为,在图书上新模块中优先推荐符合其兴趣的同类型新书,并支持用户按书籍类型进行筛选,提升个性化推荐的精准度。
- 个人中心:个人中心为用户提供了对订单配送状态的跟踪服务,并整合了收藏功能,方便用户管理已购图书的物流信息和收藏书籍,提升整体使用体验。
管理员管理模块:
管理员管理模块是系统中的关键功能之一,涵盖了首页、系统用户(管理员、注册用户)图书类型、图书上新、系统管理(轮播图)通知公告、资源管理(最新资讯、资讯分类)商城管理(购书中心、分类列表、订单列表、订单配送)等多个方面:
- 管理员管理:管理员可以查看系统中的管理员信息,添加新管理员、更新管理员信息,以及删除管理员账号。管理员可以对不同权限的管理员进行管理和控制,确保系统安全和运行顺畅。
- 普通用户管理:管理员可以查看注册用户信息,添加新用户、更新用户信息,以及删除用户账号。管理员可以对用户的注册信息和操作记录进行管理,保障用户信息的准确性和安全性。
- 系统管理:管理员可以管理系统中的轮播图信息,添加新轮播图、更新轮播图信息,以及删除轮播图。管理员可以根据需求调整系统首页的展示内容,提升用户体验和页面吸引力。
- 最新资讯管理:管理员可以管理网站公告中的最新资讯信息,添加新资讯、更新资讯内容,以及删除不必要的信息。管理员可以确保最新资讯的及时更新和准确性。
- 资讯分类管理:管理员可以管理系统中的资讯分类信息,添加新分类、更新分类信息,以及删除分类。管理员可以根据需求对资讯进行分类管理,提高信息检索和展示效率。
- 图书类型管理:管理员可以在该模块中添加、编辑和删除图书类型,确保书籍分类的准确性和系统内图书的有序管理。这一功能有助于提升用户在购书中心的浏览体验。
- 图书上新管理:管理员添加和管理新上架的书籍信息,并通过调整上新图书的展示顺序或推荐方式,确保最新书籍及时推送给用户。
- 商城管理
1.购书中心管理:管理员可以在购书中心管理模块中,管理所有上架书籍的信息,调整书籍的展示顺序、价格及库存,确保购书中心的内容更新和准确。
2.分类列表管理:管理员管理书籍分类信息,确保购书中心的分类结构清晰、合理,便于用户浏览和选择。
3.订单列表管理:管理员可以查看和管理所有订单的详细信息,包括订单状态、支付信息和用户信息,以确保订单的顺利处理。
4.订单配送管理:管理员负责跟踪和管理订单的配送状态,与物流公司协调,以确保用户的订单能够按时、准确地送达。
普通用户用例图如下所示。
图3-1 普通用户用例图
管理员用例图如下所示。
图3-2 管理员用例图
非功能性分析旨在评估系统的非功能需求和性能要求。通过对性能、可靠性、安全性、可用性和扩展性等方面进行评估,确保平台能够满足用户和系统运行的要求。具体如下:
表3.1 网上书店系统非功能需求表
| 非功能性要求 | 说明 |
| 性能 | 评估响应时间、并发用户数、吞吐量等指标,以确保平台稳定高效地运行。 |
| 可靠性 | 评估系统的稳定性、容错能力和数据完整性,保障系统在故障情况下正常运行。 |
| 安全性 | 评估用户身份认证、数据加密和访问控制等,保护用户信息和交易的安全。 |
| 可用性 | 评估系统的稳定性、故障处理能力和用户界面友好性,提供良好的用户体验。 |
| 扩展性 | 评估系统的可扩展性和灵活性,以便根据需求进行功能扩展和升级。 |
3.4系统流程分析
系统流程分析是对系统中各功能模块之间的交互流程进行详细分析,以揭示系统的运行逻辑和用户操作流程。用户注册与登录是系统的入口,用户可以注册账号并登录系统,浏览图书信息并进行购买操作。图书上新和评论功能促进用户互动和反馈,个人信息管理和系统管理确保用户信息的安全和系统数据的完整性。管理员管理模块包括管理员、普通用户、系统信息、图书上新、最新资讯、资讯分类、图书商城、订单管理、个人信息等多方面内容,为系统的顺畅运行和用户体验提供了全面的支持和管理。通过系统流程分析,可以优化系统设计和操作流程,提高系统的安全性和用户满意度。
3.4.1增加数据流程
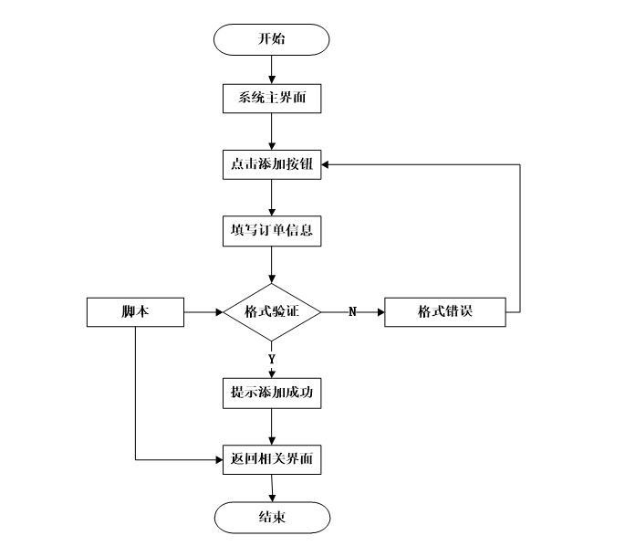
管理员增加数据的流程包括登录系统,进入数据管理页面,选择新增数据选项,填写相关信息,确认提交后系统进行数据验证和存储。管理员可查看新增数据是否成功,确保信息的准确性和完整性。该流程设计简洁明了,为管理员提供了方便的数据录入方式,保证系统数据的及时更新和有效管理,提高管理效率和数据质量。流程图如下所示:

图3-3增加数据流程图
3.4.2修改数据流程
管理员修改数据的流程包括登录系统,进入数据管理页面,选择需要修改的数据,进行编辑操作,修改相关信息,确认提交后系统进行数据验证和更新。管理员可查看修改后的数据是否正确,确保数据的准确性和完整性。该流程设计简洁高效,为管理员提供了便捷的数据修改方式,确保系统数据的实时更新和有效管理。流程图如下所示:

图3-4修改数据流程图
3.4.3删除数据流程
管理员删除数据的流程包括登录系统,进入数据管理页面,选择需要删除的数据,进行删除操作,确认删除后系统进行数据验证,删除相关信息。管理员可查看删除后的数据是否正确,确保数据的完整性和清洁性。该流程设计简洁明了,为管理员提供了方便的数据删除方式,保证系统数据的准确性和规范性。流程图如下所示:

图3-5删除数据流程图
本网上书店系统采用经典的3层架构设计,包括Web层、业务层和Model层。在这种架构中,Web层被进一步细分为View层和Controller层,View层负责展示用户界面,Controller层负责处理用户请求和控制业务流程。而Model层则包含了元数据扩展层和数据访问层,元数据扩展层用于定义数据模型和业务规则,数据访问层负责与数据库进行交互和数据操作。
View层:View层负责呈现用户界面,通过HTML、CSS、JavaScript等技术实现页面的展示和用户交互。它与用户直接交互,并将用户请求传递给Controller层进行处理。
Controller层:Controller层是Web层的核心,负责接收来自View层的用户请求,并调用相应的业务逻辑处理。它通过路由机制将请求转发给业务层进行处理,并将处理结果返回给View层。
业务层:业务层是系统的核心逻辑处理部分,负责处理具体的业务需求。它包括了各种服务和业务对象,根据Controller层的请求进行相应的业务逻辑处理,并与Model层进行交互。
元数据扩展层:元数据扩展层主要用于定义和管理系统中的元数据,例如书籍信息、订单信息等。它提供了对这些元数据的定义、查询和修改等功能,并为业务层和数据访问层提供统一的接口。
数据访问层:数据访问层负责与数据库进行交互,包括对数据的读取、写入和更新等操作。它使用数据库访问技术(如JDBC或ORM框架)与数据库进行通信,并将数据结果返回给业务层进行处理。系统架构如下图所示。
图4-1 系统架构
通过整体功能模块设计,系统的各个功能将被划分为不同的模块,每个模块负责实现特定的功能,并与其他模块进行协作,以实现系统的整体功能需求。通过详细定义每个模块的输入、输出、处理逻辑和相互依赖关系,可以确保系统的各个部分之间的协调和有效交互,系统功能结构图如下图所示。
图4-2 系统功能结构图
4.3.1 数据库概念结构设计
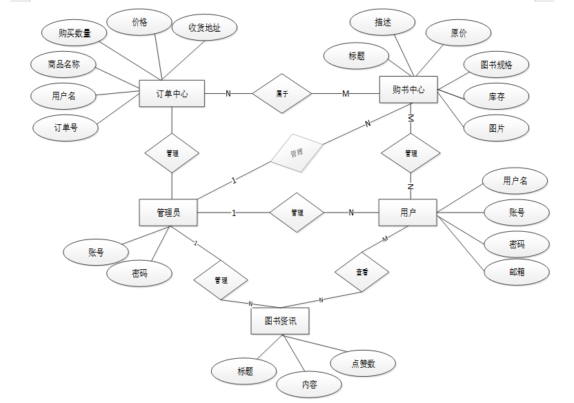
下面是整个网上书店系统中主要的数据库表总E-R实体关系图。
图4-3网上书店系统总E-R关系图
4.3.2 数据库逻辑结构设计
网上书店系统所拥有的数据表有以下:用户信息表,购书中心表、订单列表、订单配送表,评论表,收藏记录表。
由于数据表较多,只展示系统主要数据表,如下表所示。
| 编号 | 名称 | 数据类型 | 长度 | 小数位 | 允许空值 | 主键 | 默认值 | 说明 |
| 1 | book_center_id | int | 10 | 0 | N | Y | 购书中心ID | |
| 2 | book_specifications | varchar | 64 | 0 | Y | N | 图书规格 | |
| 3 | praise_len | int | 10 | 0 | N | N | 0 | 点赞数 |
| 4 | cart_title | varchar | 125 | 0 | Y | N | 标题:[0,125]用于产品html的标签中 | |
| 5 | cart_img | text | 65535 | 0 | Y | N | 封面图:用于显示于产品列表页 | |
| 6 | cart_description | varchar | 255 | 0 | Y | N | 描述:[0,255]用于产品规格描述 | |
| 7 | cart_price_ago | double | 8 | 2 | N | N | 0.00 | 原价:[1] |
| 8 | cart_price | double | 8 | 2 | N | N | 0.00 | 卖价:[1] |
| 9 | cart_inventory | int | 10 | 0 | N | N | 0 | 商品库存 |
| 10 | cart_type | varchar | 64 | 0 | N | N | 未分类 | 商品分类: |
| 11 | cart_content | longtext | 2147483647 | 0 | Y | N | 正文:产品的主体内容 | |
| 12 | cart_img_1 | text | 65535 | 0 | Y | N | 主图1: | |
| 13 | cart_img_2 | text | 65535 | 0 | Y | N | 主图2: | |
| 14 | cart_img_3 | text | 65535 | 0 | Y | N | 主图3: | |
| 15 | cart_img_4 | text | 65535 | 0 | Y | N | 主图4: | |
| 16 | cart_img_5 | text | 65535 | 0 | Y | N | 主图5: | |
| 17 | create_time | datetime | 19 | 0 | N | N | CURRENT_TIMESTAMP | 创建时间 |
| 18 | update_time | timestamp | 19 | 0 | N | N | CURRENT_TIMESTAMP | 更新时间 |
| 编号 | 名称 | 数据类型 | 长度 | 小数位 | 允许空值 | 主键 | 默认值 | 说明 |
| 1 | book_type_id | int | 10 | 0 | N | Y | 图书类型ID | |
| 2 | type_name | varchar | 64 | 0 | Y | N | 类型名称 | |
| 3 | create_time | datetime | 19 | 0 | N | N | CURRENT_TIMESTAMP | 创建时间 |
| 4 | update_time | timestamp | 19 | 0 | N | N | CURRENT_TIMESTAMP | 更新时间 |
| 编号 | 名称 | 数据类型 | 长度 | 小数位 | 允许空值 | 主键 | 默认值 | 说明 |
| 1 | cart_id | int | 10 | 0 | N | Y | 购物车ID: | |
| 2 | title | varchar | 64 | 0 | Y | N | 标题: | |
| 3 | img | varchar | 255 | 0 | N | N | 0 | 图片: |
| 4 | user_id | int | 10 | 0 | N | N | 0 | 用户ID: |
| 5 | create_time | timestamp | 19 | 0 | N | N | CURRENT_TIMESTAMP | 创建时间: |
| 6 | update_time | timestamp | 19 | 0 | N | N | CURRENT_TIMESTAMP | 更新时间: |
| 7 | state | int | 10 | 0 | N | N | 0 | 状态:使用中,已失效 |
| 8 | price | double | 9 | 2 | N | N | 0.00 | 单价: |
| 9 | price_ago | double | 9 | 2 | N | N | 0.00 | 原价: |
| 10 | price_count | double | 11 | 2 | N | N | 0.00 | 总价: |
| 11 | num | int | 10 | 0 | N | N | 1 | 数量: |
| 12 | goods_id | mediumint | 8 | 0 | N | N | 商品id:[0,8388607] | |
| 13 | type | varchar | 64 | 0 | N | N | 未分类 | 商品分类: |
| 14 | description | varchar | 255 | 0 | Y | N | 描述:[0,255]用于产品规格描述 |
| 编号 | 名称 | 数据类型 | 长度 | 小数位 | 允许空值 | 主键 | 默认值 | 说明 |
| 1 | code_token_id | int | 10 | 0 | N | Y | ||
| 2 | token | varchar | 255 | 0 | Y | N | ||
| 3 | code | varchar | 255 | 0 | Y | N | 验证码 | |
| 4 | expire_time | timestamp | 19 | 0 | N | N | CURRENT_TIMESTAMP | 失效时间 |
| 5 | create_time | timestamp | 19 | 0 | N | N | CURRENT_TIMESTAMP | 创建时间 |
| 6 | update_time | timestamp | 19 | 0 | N | N | CURRENT_TIMESTAMP | 更新时间: |
| 编号 | 名称 | 数据类型 | 长度 | 小数位 | 允许空值 | 主键 | 默认值 | 说明 |
| 1 | collect_id | int | 10 | 0 | N | Y | 收藏ID: | |
| 2 | user_id | int | 10 | 0 | N | N | 0 | 收藏人ID: |
| 3 | source_table | varchar | 255 | 0 | Y | N | 来源表: | |
| 4 | source_field | varchar | 255 | 0 | Y | N | 来源字段: | |
| 5 | source_id | int | 10 | 0 | N | N | 0 | 来源ID: |
| 6 | title | varchar | 255 | 0 | Y | N | 标题: | |
| 7 | img | varchar | 255 | 0 | Y | N | 封面: | |
| 8 | create_time | timestamp | 19 | 0 | N | N | CURRENT_TIMESTAMP | 创建时间: |
| 9 | update_time | timestamp | 19 | 0 | N | N | CURRENT_TIMESTAMP | 更新时间: |
| 编号 | 名称 | 数据类型 | 长度 | 小数位 | 允许空值 | 主键 | 默认值 | 说明 |
| 1 | comment_id | int | 10 | 0 | N | Y | 评论ID: | |
| 2 | user_id | int | 10 | 0 | N | N | 0 | 评论人ID: |
| 3 | reply_to_id | int | 10 | 0 | N | N | 0 | 回复评论ID:空为0 |
| 4 | content | longtext | 2147483647 | 0 | Y | N | 内容: | |
| 5 | nickname | varchar | 255 | 0 | Y | N | 昵称: | |
| 6 | avatar | varchar | 255 | 0 | Y | N | 头像地址:[0,255] | |
| 7 | create_time | timestamp | 19 | 0 | N | N | CURRENT_TIMESTAMP | 创建时间: |
| 8 | update_time | timestamp | 19 | 0 | N | N | CURRENT_TIMESTAMP | 更新时间: |
| 9 | source_table | varchar | 255 | 0 | Y | N | 来源表: | |
| 10 | source_field | varchar | 255 | 0 | Y | N | 来源字段: | |
| 11 | source_id | int | 10 | 0 | N | N | 0 | 来源ID: |
| 编号 | 名称 | 数据类型 | 长度 | 小数位 | 允许空值 | 主键 | 默认值 | 说明 |
| 1 | goods_id | mediumint | 8 | 0 | N | Y | 产品id:[0,8388607] | |
| 2 | title | varchar | 125 | 0 | Y | N | 标题:[0,125]用于产品和html的<title>标签中 | |
| 3 | img | text | 65535 | 0 | Y | N | 封面图:用于显示于产品列表页 | |
| 4 | description | varchar | 255 | 0 | Y | N | 描述:[0,255]用于产品规格描述 | |
| 5 | price_ago | double | 8 | 2 | N | N | 0.00 | 原价:[1] |
| 6 | price | double | 8 | 2 | N | N | 0.00 | 卖价:[1] |
| 7 | sales | int | 10 | 0 | N | N | 0 | 销量:[0,1000000000] |
| 8 | inventory | int | 10 | 0 | N | N | 0 | 商品库存 |
| 9 | type | varchar | 64 | 0 | N | N | 商品分类: | |
| 10 | hits | int | 10 | 0 | N | N | 0 | 点击量:[0,1000000000]访问这篇产品的人次 |
| 11 | content | longtext | 2147483647 | 0 | Y | N | 正文:产品的主体内容 | |
| 12 | img_1 | text | 65535 | 0 | Y | N | 主图1: | |
| 13 | img_2 | text | 65535 | 0 | Y | N | 主图2: | |
| 14 | img_3 | text | 65535 | 0 | Y | N | 主图3: | |
| 15 | img_4 | text | 65535 | 0 | Y | N | 主图4: | |
| 16 | img_5 | text | 65535 | 0 | Y | N | 主图5: | |
| 17 | create_time | timestamp | 19 | 0 | N | N | CURRENT_TIMESTAMP | 创建时间: |
| 18 | update_time | timestamp | 19 | 0 | N | N | CURRENT_TIMESTAMP | 更新时间: |
| 19 | customize_field | text | 65535 | 0 | Y | N | 自定义字段 | |
| 20 | source_table | varchar | 255 | 0 | Y | N | 来源表: | |
| 21 | source_field | varchar | 255 | 0 | Y | N | 来源字段: | |
| 22 | source_id | int | 10 | 0 | N | N | 0 | 来源ID: |
| 23 | user_id | int | 10 | 0 | Y | N | 0 | 添加人 |
| 编号 | 名称 | 数据类型 | 长度 | 小数位 | 允许空值 | 主键 | 默认值 | 说明 |
| 1 | type_id | int | 10 | 0 | N | Y | 商品分类ID: | |
| 2 | father_id | smallint | 5 | 0 | N | N | 0 | 上级分类ID:[0,32767] |
| 3 | name | varchar | 255 | 0 | Y | N | 商品名称: | |
| 4 | desc | varchar | 255 | 0 | Y | N | 描述: | |
| 5 | icon | varchar | 255 | 0 | Y | N | 图标: | |
| 6 | source_table | varchar | 255 | 0 | Y | N | 来源表: | |
| 7 | source_field | varchar | 255 | 0 | Y | N | 来源字段: | |
| 8 | create_time | timestamp | 19 | 0 | N | N | CURRENT_TIMESTAMP | 创建时间: |
| 9 | update_time | timestamp | 19 | 0 | N | N | CURRENT_TIMESTAMP | 更新时间: |
| 编号 | 名称 | 数据类型 | 长度 | 小数位 | 允许空值 | 主键 | 默认值 | 说明 |
| 1 | logistics_delivery_id | int | 10 | 0 | N | Y | 物流配送ID | |
| 2 | order_number | varchar | 64 | 0 | Y | N | 订单号 | |
| 3 | product_name | varchar | 64 | 0 | Y | N | 商品名称 | |
| 4 | purchase_quantity | varchar | 64 | 0 | Y | N | 购买数量 | |
| 5 | total_transaction_amount | double | 11 | 2 | Y | N | 0.00 | 交易总额 |
| 6 | the_date_of_issuance | date | 10 | 0 | Y | N | 发货日期 | |
| 7 | delivery_number | varchar | 30 | 0 | Y | N | 配送订单 | |
| 8 | ordinary_users | int | 10 | 0 | Y | N | 0 | 普通用户 |
| 9 | shipping_address | varchar | 64 | 0 | Y | N | 收货地址 | |
| 10 | delivery_status | varchar | 64 | 0 | Y | N | 配送状态 | |
| 11 | signing_status | varchar | 64 | 0 | Y | N | 签收状态 | |
| 12 | recommend | int | 10 | 0 | N | N | 0 | 智能推荐 |
| 13 | contact_name | varchar | 255 | 0 | Y | N | 联系人名字 | |
| 14 | merchant_id | int | 10 | 0 | Y | N | 商家id | |
| 15 | create_time | datetime | 19 | 0 | N | N | CURRENT_TIMESTAMP | 创建时间 |
| 16 | update_time | timestamp | 19 | 0 | N | N | CURRENT_TIMESTAMP | 更新时间 |
| 编号 | 名称 | 数据类型 | 长度 | 小数位 | 允许空值 | 主键 | 默认值 | 说明 |
| 1 | new_in_books_id | int | 10 | 0 | N | Y | 图书上新ID | |
| 2 | book_number | varchar | 64 | 0 | N | N | 图书编号 | |
| 3 | book_name | varchar | 64 | 0 | Y | N | 图书名称 | |
| 4 | book_author | varchar | 64 | 0 | Y | N | 图书作者 | |
| 5 | book_poster | varchar | 255 | 0 | Y | N | 图书海报 | |
| 6 | book_type | varchar | 64 | 0 | Y | N | 图书类型 | |
| 7 | publication_date | date | 10 | 0 | Y | N | 出版日期 | |
| 8 | expected_to_be_listed | date | 10 | 0 | Y | N | 预计上架 | |
| 9 | book_prices | int | 10 | 0 | Y | N | 0 | 图书价格 |
| 10 | book_introduction | longtext | 2147483647 | 0 | Y | N | 图书简介 | |
| 11 | hits | int | 10 | 0 | N | N | 0 | 点击数 |
| 12 | praise_len | int | 10 | 0 | N | N | 0 | 点赞数 |
| 13 | recommend | int | 10 | 0 | N | N | 0 | 智能推荐 |
| 14 | create_time | datetime | 19 | 0 | N | N | CURRENT_TIMESTAMP | 创建时间 |
| 15 | update_time | timestamp | 19 | 0 | N | N | CURRENT_TIMESTAMP | 更新时间 |
| 编号 | 名称 | 数据类型 | 长度 | 小数位 | 允许空值 | 主键 | 默认值 | 说明 |
| 1 | notice_id | mediumint | 8 | 0 | N | Y | 公告id: | |
| 2 | title | varchar | 125 | 0 | N | N | 标题: | |
| 3 | content | longtext | 2147483647 | 0 | Y | N | 正文: | |
| 4 | create_time | timestamp | 19 | 0 | N | N | CURRENT_TIMESTAMP | 创建时间: |
| 5 | update_time | timestamp | 19 | 0 | N | N | CURRENT_TIMESTAMP | 更新时间: |
| 编号 | 名称 | 数据类型 | 长度 | 小数位 | 允许空值 | 主键 | 默认值 | 说明 |
| 1 | order_id | int | 10 | 0 | N | Y | 订单ID: | |
| 2 | order_number | varchar | 64 | 0 | Y | N | 订单号: | |
| 3 | goods_id | mediumint | 8 | 0 | N | N | 商品id:[0,8388607] | |
| 4 | title | varchar | 255 | 0 | Y | N | 商品标题: | |
| 5 | img | varchar | 255 | 0 | Y | N | 商品图片: | |
| 6 | price | double | 10 | 2 | N | N | 0.00 | 价格: |
| 7 | price_ago | double | 10 | 2 | N | N | 0.00 | 原价: |
| 8 | num | int | 10 | 0 | N | N | 1 | 数量: |
| 9 | price_count | double | 8 | 2 | N | N | 0.00 | 总价: |
| 10 | norms | varchar | 255 | 0 | Y | N | 规格: | |
| 11 | type | varchar | 64 | 0 | N | N | 未分类 | 商品分类: |
| 12 | contact_name | varchar | 32 | 0 | Y | N | 联系人姓名: | |
| 13 | contact_email | varchar | 125 | 0 | Y | N | 联系人邮箱: | |
| 14 | contact_phone | varchar | 11 | 0 | Y | N | 联系人手机: | |
| 15 | contact_address | varchar | 255 | 0 | Y | N | 收件地址: | |
| 16 | postal_code | varchar | 9 | 0 | Y | N | 邮政编码: | |
| 17 | user_id | int | 10 | 0 | N | N | 0 | 买家ID: |
| 18 | merchant_id | mediumint | 8 | 0 | N | N | 0 | 商家ID: |
| 19 | create_time | timestamp | 19 | 0 | N | N | CURRENT_TIMESTAMP | 创建时间: |
| 20 | update_time | timestamp | 19 | 0 | N | N | CURRENT_TIMESTAMP | 更新时间: |
| 21 | description | varchar | 255 | 0 | Y | N | 描述:[0,255]用于产品规格描述 | |
| 22 | state | varchar | 16 | 0 | N | N | 待付款 | 订单状态:待付款,待发货,待签收,已签收,待退款,已退款,已拒绝,已完成 |
| 23 | remark | text | 65535 | 0 | Y | N | 订单备注 | |
| 24 | delivery_state | varchar | 16 | 0 | Y | N | 未配送 | 发货状态:未配送,已配送 |
| 25 | vip_discount | double | 11 | 2 | Y | N | 0.00 | 折扣 |
| 编号 | 名称 | 数据类型 | 长度 | 小数位 | 允许空值 | 主键 | 默认值 | 说明 |
| 1 | registered_user_id | int | 10 | 0 | N | Y | 注册用户ID | |
| 2 | user_name | varchar | 64 | 0 | Y | N | 用户姓名 | |
| 3 | user_gender | varchar | 64 | 0 | Y | N | 用户性别 | |
| 4 | examine_state | varchar | 16 | 0 | N | N | 已通过 | 审核状态 |
| 5 | user_id | int | 10 | 0 | N | N | 0 | 用户ID |
| 6 | create_time | datetime | 19 | 0 | N | N | CURRENT_TIMESTAMP | 创建时间 |
| 7 | update_time | timestamp | 19 | 0 | N | N | CURRENT_TIMESTAMP | 更新时间 |
| 编号 | 名称 | 数据类型 | 长度 | 小数位 | 允许空值 | 主键 | 默认值 | 说明 |
| 1 | slides_id | int | 10 | 0 | N | Y | 轮播图ID: | |
| 2 | title | varchar | 64 | 0 | Y | N | 标题: | |
| 3 | content | varchar | 255 | 0 | Y | N | 内容: | |
| 4 | url | varchar | 255 | 0 | Y | N | 链接: | |
| 5 | img | varchar | 255 | 0 | Y | N | 轮播图: | |
| 6 | hits | int | 10 | 0 | N | N | 0 | 点击量: |
| 7 | create_time | timestamp | 19 | 0 | N | N | CURRENT_TIMESTAMP | 创建时间: |
| 8 | update_time | timestamp | 19 | 0 | N | N | CURRENT_TIMESTAMP | 更新时间: |
在SSM网上书店系统中,数据库访问层(Data Access Layer)的实现涉及以下步骤:首先定义与数据库表对应的实体类,然后配置数据源和数据库连接信息。接下来,使用MyBatis框架编写映射文件,建立实体类与数据库表之间的映射关系。为每个实体类设计DAO接口,并在DAO实现类中使用MyBatis提供的API执行SQL语句。如果需要支持事务操作,可以在DAO层进行事务管理。最后,编写相应的单元测试用例来验证数据库访问层的正确性和稳定性。在开发过程中,还需考虑数据安全性和其他功能需求,如参数验证和防止SQL注入攻击等。通过以上步骤,可完成SSM网上书店系统的数据库访问层实现。
游客可以随时进入到系统中,对系统中的信息浏览,但是想要实现图书商城购买、收藏以及评论等操作,就必须有这个系统的账号,如果没有本系统账号的话,可以点击“注册”按钮,根据提示输入注册的信息,然后再进行登录,登录成功以后,点击“我的”这以按钮对个人信息以及操作的信息进行管控。用户注册流程图如下图所示。
图5-1用户注册流程图
用户注册界面如下图所示。
图5-2用户注册界面
登录模块是SSM网上书店系统中的关键部分。实现该模块的步骤包括创建登录页面,编写控制器方法处理登录请求,并在业务层中验证用户信息。根据验证结果,在控制器中返回相应的消息,并设置会话状态以识别用户身份。最后,根据登录结果进行页面跳转。为确保系统安全性,应对用户密码进行加密存储和比对。此外,可以增加记住登录状态、验证码验证等功能。通过以上步骤,可实现SSM网上书店系统的登录模块,提升用户体验和系统安全性。登录流程图如下图所示。
图5-3登录流程图
用户登录界面如下图所示。
图5-4用户登录界面
-
- 最新资讯的实现
在SSM网上书店系统中,用户可以通过前台界面点击"最新资讯"按钮进入最新资讯列表页面。在该页面,用户可以输入关键词进行查询最新资讯信息,并且能够对查看到的最新资讯进行评论、收藏和点赞等操作。
管理员在登录后点击"最新资讯"按钮,可以查看网站公告中的最新资讯信息。若管理员希望添加新的最新资讯,可点击"添加"按钮,并按照提示输入相应的最新资讯信息。完成输入后,点击"提交"按钮进行信息提交。如果输入的最新资讯信息正确无误,添加操作即完成。但若发现最新资讯信息有误,管理员可选择更新维护该信息,或直接删除某一最新资讯。此外,管理员还可以对前台用户提交的最新资讯评论信息进行回复管理。
最新资讯界面如下所示。
图5-6最新资讯界面
-
- 购书中心模块的实现
在SSM网上书店系统中,用户可以通过点击搜索按钮来查看自己喜欢的图书产品。点击图书产品后,会进入详细界面,在该界面用户可以查看图书产品的各种参数,并进行加购、立即购买、收藏和评论等操作。
管理员登录系统后,点击"购书中心"按钮可以查看系统中的图书信息。如果管理员想要添加新的图书,可点击"添加"按钮,并根据提示输入相应的图书信息。完成输入后,点击"提交"按钮进行信息提交。如果输入的图书信息正确无误,添加操作即完成。但若发现图书信息有误,管理员可选择更新维护该信息,或直接删除某一图书。
图书管理流程图如下图所示。
图5-7图书管理流程图
图书添加界面如下图所示。
图5-8图书添加界面
图书展示管理界面如下图所示。
图5-9图书展示管理界面
在SSM网上书店系统中,用户在提交订单后,可以方便地对自己的订单进行管理。用户可以查看已提交的订单,包括订单详情、付款状态和配送信息等,并进行相应操作如取消订单或申请退款。
管理员登录系统后,点击"订单列表"可以查看到所有用户购买的图书订单。管理员可以对这些订单进行管理,包括确认订单、发货处理、退款处理等操作。管理员还可以查看订单详细信息,以便提供客户服务和解决订单相关问题。图书订单流程图如下图所示。
图5-10图书订单流程图
图书订单界面如下图所示。
图5-11图书订单界面
订单管理界面如下图所示。
图5-12订单管理界面
测试是为了验证网上书店系统在功能、性能、安全性和用户体验等方面的表现。通过测试,可以发现并修复潜在的问题和缺陷,确保系统的正常运行和稳定性。功能验证确保各项功能按设计要求运行;性能评估评估系统的响应时间和并发处理能力;安全检测确保系统的身份认证和数据传输安全;用户体验评估提升界面友好性和操作流程;兼容性测试确保系统在不同设备和浏览器上的兼容性。通过全面的测试,系统将更可靠地支持管理员工作,并提供优质的用户体验。
系统测试包括:用户登录、用户注册、图书管理、订单信息、订单配送等,如表6-1、6-2、6-3、6-4、6-5所示:
表6-1 系统登录功能测试用例
| 测试用例编号 | 测试场景 | 预期结果 | 实际结果 | 测试结论 |
| TC001 | 正常登录 | 用户成功登录系统 | 用户成功登录系统 | 通过 |
| TC002 | 错误密码登录 | 系统提示密码错误 | 系统提示密码错误 | 通过 |
| TC003 | 错误用户名登录 | 系统提示用户名不存在 | 系统提示用户名不存在 | 通过 |
| TC004 | 空用户名登录 | 系统提示用户名不能为空 | 系统提示用户名不能为空 | 通过 |
| TC005 | 空密码登录 | 系统提示密码不能为空 | 系统提示密码不能为空 | 通过 |
下表是注册功能测试用例,检测了各种数据的输入情况,观察系统的响应情况。得出该功能达到了设计目标。
表6-2 注册功能测试用例
| 测试用例编号 | 测试场景 | 预期结果 | 实际结果 | 测试结论 |
| TC001 | 正常注册 | 用户成功填写所有必填信息并点击注册按钮 | 弹出注册成功提示框,用户信息成功存储 | 通过 |
| TC002 | 重复用户名注册 | 用户填写已存在的用户名并点击注册按钮 | 弹出提示框,提示用户名已存在 | 通过 |
| TC003 | 空用户名注册 | 用户不填写用户名,填写其他信息并注册 | 弹出提示框,提示用户名不能为空 | 通过 |
| TC004 | 空密码注册 | 用户不填写密码,填写其他信息并注册 | 弹出提示框,提示密码不能为空 | 通过 |
表6-3 图书管理的测试用例
| 测试用例编号 | 测试场景 | 预期结果 | 实际结果 | 测试结论 |
| TC001 | 添加图书 | 管理员添加新图书信息到系统中 | 图书成功添加到系统中 | 通过 |
| TC002 | 编辑图书信息 | 管理员修改已存在图书的信息 | 图书信息成功更新 | 通过 |
| TC003 | 删除图书 | 管理员删除系统中的某本图书 | 图书成功从系统中删除 | 通过 |
| TC004 | 搜索图书 | 用户输入关键词搜索图书 | 系统返回符合关键词的图书列表 | 通过 |
| TC005 | 借阅图书 | 用户借阅一本可借图书 | 系统成功记录用户借阅信息 | 通过 |
| TC006 | 归还图书 | 用户归还一本已借图书 | 系统成功更新图书状态为已归还 | 通过 |
| TC007 | 图书分类展示 | 用户选择特定分类查看图书列表 | 系统展示该分类下的图书列表 | 通过 |
| TC008 | 图书排序 | 用户选择排序方式查看图书列表 | 系统按选择的排序方式展示图书列表 | 通过 |
| TC009 | 图书详情查看 | 用户点击图书查看详情信息 | 系统展示该图书的详细信息 | 通过 |
| TC010 | 图书库存管理 | 管理员查看图书库存情况 | 系统展示准确的图书库存信息 | 通过 |
表6-4 订单信息管理的测试用例
| 测试用例编号 | 测试场景 | 预期结果 | 实际结果 | 测试结论 |
| TC001 | 创建订单 | 用户下单购买商品 | 订单成功创建并显示在系统中 | 通过 |
| TC002 | 编辑订单信息 | 用户修改订单中的商品数量或其他信息 | 订单信息成功更新 | 通过 |
| TC003 | 取消订单 | 用户取消已创建的订单 | 订单成功取消并从系统中移除 | 通过 |
| TC004 | 查看订单详情 | 用户查看订单的详细信息 | 系统展示订单的详细信息 | 通过 |
| TC005 | 订单状态更新 | 管理员更新订单状态(发货、完成等) | 订单状态成功更新 | 通过 |
| TC006 | 搜索订单 | 用户输入订单号或其他关键词搜索订单 | 系统返回符合搜索条件的订单列表 | 通过 |
| TC007 | 订单金额计算 | 系统自动计算订单总金额 | 系统正确计算订单总金额 | 通过 |
| TC008 | 订单支付流程 | 用户选择支付方式完成订单支付 | 系统成功处理支付流程并更新订单状态 | 通过 |
| TC009 | 订单配送信息 | 用户填写订单配送信息 | 系统成功记录订单配送信息 | 通过 |
| TC010 | 订单历史记录 | 用户查看历史订单记录 | 系统展示用户的历史订单记录 | 通过 |
表6-5 订单配送管理的测试用例
| 测试用例编号 | 测试场景 | 预期结果 | 实际结果 | 测试结论 |
| TC001 | 创建配送订单 | 管理员创建新的配送订单 | 配送订单成功创建并显示在系统中 | 通过 |
| TC002 | 编辑配送订单信息 | 管理员修改已存在配送订单的配送信息 | 配送订单信息成功更新 | 通过 |
| TC003 | 取消配送订单 | 管理员取消已创建的配送订单 | 配送订单成功取消并从系统中移除 | 通过 |
| TC004 | 查看配送订单详情 | 管理员查看配送订单的详细信息 | 系统展示配送订单的详细信息 | 通过 |
性能测试是评估SSM网上书店系统在不同负载条件下的性能表现和稳定性的过程。通过确定测试目标、设计测试场景、配置测试环境,执行性能测试并进行分析和优化,可以找出系统的性能瓶颈和问题,并采取相应的优化措施。反复测试和验证后,生成性能测试报告,总结关键指标、发现的问题和优化建议。这些步骤有助于全面评估系统的性能,并提升系统的性能和稳定性,以满足用户需求和提供良好的用户体验。
通过SSM框架、Java编程语言和MySQL数据库的整合,我们成功开发了一款功能强大的网上书店系统。这个系统不仅实现了高效的系统架构和功能模块化设计,还充分利用了Java的强大功能和MySQL的稳定性,为书店管理提供了全面的支持。
在技术方面,Java作为一种广泛应用于企业级应用开发的编程语言,为系统提供了稳定、可靠的基础。通过Java语言的面向对象特性和丰富的类库,我们能够实现系统的各种功能模块,并保证系统的性能和安全性。同时,MySQL作为一种轻量级、高性能的关系型数据库,为系统提供了可靠的数据存储和管理,保证了系统的数据完整性和一致性。
通过SSM框架的整合,系统实现了良好的代码结构和模块化设计,提高了系统的可扩展性和可维护性,同时也提升了系统的性能和稳定性。开发人员可以更加高效地开发和维护系统,用户可以更加便捷地使用系统进行图书管理和购买。
在实现这样一个功能完善的网上书店系统的过程中,我不仅仅是在开发软件,更是在构建一个服务于读者和书店的平台,为文化传播和知识分享做出贡献。通过技术的力量,我们能够让阅读变得更加便捷、愉悦,让书店管理变得更加高效、智能。这种融合了技术与人文关怀的项目,让我对未来充满信心和希望。
参考文献
[1]Jarvis Tamika,Mah Allison M L,Wang Rosalie H,Wilson Michael G. Web-Based System Navigation Database to Support Equitable Access to Assistive Technology: Usability Testing Study.[J]. JMIR formative research,2022,6(11).
[2]刘冰,贾子彦,孙华林. 基于Vue.js的高校档案管理系统[J]. 软件,2022,43(09):70-73.
[3]陈小燕,朱映辉,余晓春. 基于ssm+Vue的好农物商城的设计与实现[J]. 电脑知识与技术,2022,18(22):37-39.
[4]任建新,王一鸣,李鑫,刘曜嘉,孙岩琦. 基于Java Web的智慧商城购物系统设计[J]. 信息技术与信息化,2022,(07):23-27.
[5]朱琨日. 高性能智能商城系统架构设计与实现[D].桂林电子科技大学,2022.
[6]贾黎,刘忠超,李英玲. 基于ssm+Vue新冠疫苗接种全过程管理系统[J]. 西南民族大学学报(自然科学版),2022,48(02):181-189.
[7]田松涛,段元梅. 基于ssm的线上商城平台设计[J]. 无线互联科技,2022,19(01):56-57.
[8]蒋晟,陈科. 基于ssm的学生宿舍管理系统的设计与实现[J]. 现代信息科技,2021,5(12):6-9.
[9]Fuyuan Cheng. Talent Recruitment Management System for Small and Micro Enterprises Based on ssm Framework[J]. Advances in Educational Technology and Psychology,2021,5(2).
[10]李唯. 基于ssm的作业管理系统设计与开发[J]. 电脑编程技巧与维护,2020,(12):73-74.
[11]Jian Chen,Chen Jian,Pan Hailan. Design of Man Hour Management Information System on ssm Framework[J]. Journal of Physics: Conference Series,2020,1646(1).
[12]邱丹萍. 应用ssm的食堂订餐管理系统设计[J]. 福建电脑,2020,36(06):115-117.
[13]杨锦山,王辉. 基于ssm的项目信息管理系统的设计与实现[J]. 电子技术与软件工程,2020,(09):38-39.
[14]石冠洲. 基于Vue的Web系统前端性能优化研究与应用[D].长安大学,2020.
[15]李英. 基于B/S架构的母婴商城设计与实现[J]. 计算机产品与流通,2019,(11):142.
[16]叶方超,张思扬,李传锴. 基于ssm的旧物回收商城的设计与实现[J]. 智能计算机与应用,2019,9(05):84-86.
[17]王予诺. 基于Web的C2C农业电子商城的设计与实现[J]. 信息与电脑(理论版),2019,(12):89-90.
[18]王强,张虎,宋冰严,刘星星,程龙飞. 基于Java Web的网上医药商城的设计与实现[J]. 无线互联科技,2019,16(10):28-29+32.
[19]潘昊. 平价商店线上综合服务平台的设计与实现[D].扬州大学,2018.
[20]Wu Hongyan. Construction of Online Teaching System Based on ssm Framework for Normal University Students’ Informatization Teaching Ability Training[P]. 2022 2nd International Conference on Education, Information Management and Service Science (EIMSS 2022),2022..
致谢
在开发这款基于SSM框架、Java和MySQL的网上书店系统的过程中,我们要衷心感谢众多给予我们支持和帮助的人们。首先,感谢悉心教导、指导和鼓励我们的老师们,是您们的悉心教诲和专业知识让我们能够不断学习和进步,掌握了开发这个系统所需的技能和知识。其次,感谢无私奉献、默默支持我们的父母,是您们的支持和理解让我们有了充分的精力和动力投入到项目开发中。最后,感谢一直陪伴、互相鼓励的同学们,是你们的合作和团结让我们能够共同克服困难,共同完成这个项目。在未来的道路上,我们将继续努力,不忘初心,感恩每一位支持我们的人。再次感谢老师、父母、同学们的支持和帮助,谢谢!

被折叠的 条评论
为什么被折叠?



