这篇博客(转载)内容整理自 :
我男神敖丙的系列文章 ( o=^•ェ•)o ┏━┓ 敖丙
一、HashMap
我们都知道 HashMap 是我们非常常用的数据结构,由数组和链表组合构成的数据结构。
大概如下,数组里面每个地方都存了Key-Value这样的实例,在Java7叫Entry在Java8中叫Node。

我们都知道数组长度是有限的,在有限的长度里面我们使用哈希,哈希本身就存在概率性,就是”帅丙“和”丙帅“我们都去hash有一定的概率会一样,就像上面的情况我再次哈希”丙帅“极端情况也会hash到一个值上,那就形成了链表。

每一个节点都会保存自身的hash、key、value、以及下个节点,我看看Node的源码。

说到链表我想问一下,你知道新的Entry节点在插入链表的时候,是怎么插入的么?
java8之前是头插法,就是说新来的值会取代原有的值,原有的值就顺推到链表中去,就像上面的例子一样,因为写这个代码的作者认为后来的值被查找的可能性更大一点,提升查找的效率。
但是,在java8之后,都是所用尾部插入了。
为啥改为尾部插入呢?
首先我们看下HashMap的扩容机制:
帅丙提到过的,数组容量是有限的,数据多次插入的,到达一定的数量就会进行扩容,也就是resize。
什么时候resize呢?
有两个因素:
- Capacity:HashMap当前长度。
- LoadFactor:负载因子,默认值0.75f。

怎么理解呢,就比如当前的容量大小为100,当你存进第76个的时候,判断发现需要进行resize了,那就进行扩容,但是HashMap的扩容也不是简单的扩大点容量这么简单的。
扩容?它是怎么扩容的呢?
分为两步
- 扩容:创建一个新的Entry空数组,长度是原数组的2倍。
- ReHash:遍历原Entry数组,把所有的Entry重新Hash到新数组。
为什么要重新Hash呢,直接复制过去不香么?
小姐姐:是因为长度扩大以后,Hash的规则也随之改变。
Hash的公式—> index = HashCode(Key) & (Length - 1)
原来长度(Length)是8你位运算出来的值是2 ,新的长度是16你位运算出来的值明显不一样了。
说完扩容机制我们言归正传,为啥之前用头插法,java8之后改成尾插了呢?
我先举个例子吧,我们现在往一个容量大小为2的put两个值,负载因子是0.75是不是我们在put第二个的时候就会进行resize?
2*0.75 = 1 所以插入第二个就要resize了

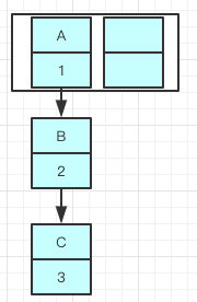
现在我们要在容量为2的容器里面用不同线程插入A,B,C,假如我们在resize之前打个断点,那意味着数据都插入了但是还没resize那扩容前可能是这样的。
我们可以看到链表的指向A->B->C
Tip:A的下一个指针是指向B的

因为resize的赋值方式,也就是使用了单链表的头插入方式,同一位置上新元素总会被放在链表的头部位置,在旧数组中同一条Entry链上的元素,通过重新计算索引位置后,有可能被放到了新数组的不同位置上。
就可能出现下面的情况,大家发现问题没有?
B的下一个指针指向了A

一旦几个线程都调整完成,就可能出现环形链表

如果这个时候去取值,悲剧就出现了——Infinite Loop。
因为java8之后链表有红黑树的部分,大家可以看到代码已经多了很多if else的逻辑判断了,红黑树的引入巧妙的将原本O(n)的时间复杂度降低到了O(logn)。
Tip:红黑树的知识点同样很重要,还是那句话不打没把握的仗,限于篇幅原因,我就不在这里过多描述了,以后写到数据结构再说吧,不过要面试的仔,还是要准备好,反正我是经常问到的。
使用头插会改变链表的上的顺序,但是如果使用尾插,在扩容时会保持链表元素原本的顺序,就不会出现链表成环的问题了。
就是说原本是A->B,在扩容后那个链表还是A->B

Java7在多线程操作HashMap时可能引起死循环,原因是扩容转移后前后链表顺序倒置,在转移过程中修改了原来链表中节点的引用关系。
Java8在同样的前提下并不会引起死循环,原因是扩容转移后前后链表顺序不变,保持之前节点的引用关系。
那是不是意味着Java8就可以把HashMap用在多线程中呢?
我认为即使不会出现死循环,但是通过源码看到put/get方法都没有加同步锁,多线程情况最容易出现的就是:无法保证上一秒put的值,下一秒get的时候还是原值,所以线程安全还是无法保证。
那我问你HashMap的默认初始化长度是多少?
我记得我在看源码的时候初始化大小是16
你那知道为啥是16么?
在JDK1.8的 236 行有1<<4就是16,为啥用位运算呢?直接写16不好么?

面试官您好,我们在创建HashMap的时候,阿里巴巴规范插件会提醒我们最好赋初值,而且最好是2的幂。

这样是为了位运算的方便,位与运算比算数计算的效率高了很多,之所以选择16,是为了服务将Key映射到index的算法。
我前面说了所有的key我们都会拿到他的hash,但是我们怎么尽可能的得到一个均匀分布的hash呢?
是的我们通过Key的HashCode值去做位运算。
我打个比方,key为”帅丙“的十进制为766132那二进制就是 10111011000010110100

我们再看下index的计算公式:index = HashCode(Key) & (Length- 1)

15的的二进制是1111,那10111011000010110100 &1111 十进制就是4
之所以用位与运算效果与取模一样,性能也提高了不少!
那为啥用16不用别的呢?
因为在使用不是2的幂的数字的时候,Length-1的值是所有二进制位全为1,这种情况下,index的结果等同于HashCode后几位的值。
只要输入的HashCode本身分布均匀,Hash算法的结果就是均匀的。
这是为了实现均匀分布。
为啥我们重写equals方法的时候需要重写hashCode方法呢?
你能用HashMap给我举个例子么?
因为在java中,所有的对象都是继承于Object类。Ojbect类中有两个方法equals、hashCode,这两个方法都是用来比较两个对象是否相等的。
在未重写equals方法我们是继承了object的equals方法,那里的 equals是比较两个对象的内存地址,显然我们new了2个对象内存地址肯定不一样
- 对于值对象,==比较的是两个对象的值
- 对于引用对象,比较的是两个对象的地址
大家是否还记得我说的HashMap是通过key的hashCode去寻找index的,那index一样就形成链表了,也就是说”帅丙“和”丙帅“的index都可能是2,在一个链表上的。
我们去get的时候,他就是根据key去hash然后计算出index,找到了2,那我怎么找到具体的”帅丙“还是”丙帅“呢?
equals!是的,所以如果我们对equals方法进行了重写,建议一定要对hashCode方法重写,以保证相同的对象返回相同的hash值,不同的对象返回不同的hash值。
不然一个链表的对象,你哪里知道你要找的是哪个,到时候发现hashCode都一样,这不是完犊子嘛。
他是线程不安全的,那你能跟我聊聊你们是怎么处理HashMap在线程安全的场景么?
面试官,在这样的场景,我们一般都会使用HashTable或者ConcurrentHashMap,但是因为前者的并发度的原因基本上没啥使用场景了,所以存在线程不安全的场景我们都使用的是ConcurrentHashMap。
HashTable我看过他的源码,很简单粗暴,直接在方法上锁,并发度很低,最多同时允许一个线程访问,ConcurrentHashMap就好很多了,1.7和1.8有较大的不同,不过并发度都比前者好太多了。

HashMap常见面试题:
HashMap的底层数据结构?
HashMap的存取原理?
Java7和Java8的区别?
为啥会线程不安全?
有什么线程安全的类代替么?
默认初始化大小是多少?为啥是这么多?为啥大小都是2的幂?
HashMap的扩容方式?负载因子是多少?为什是这么多?
HashMap的主要参数都有哪些?
HashMap是怎么处理hash碰撞的?
hash的计算规则?
16是2的幂,8也是,32也是,为啥偏偏选了16?
我觉得就是一个经验值,定义16没有很特别的原因,只要是2次幂,其实用 8 和 32 都差不多。
用16只是因为作者认为16这个初始容量是能符合常用而已。
Hashmap中的链表大小超过八个时会自动转化为红黑树,当删除小于六时重新变为链表,为啥呢?
根据泊松分布,在负载因子默认为0.75的时候,单个hash槽内元素个数为8的概率小于百万分之一,所以将7作为一个分水岭,等于7的时候不转换,大于等于8的时候才进行转换,小于等于6的时候就化为链表。
二、HashTable
这样最好,上次我们最后聊到HashMap在多线程环境下存在线程安全问题,那你一般都是怎么处理这种情况的?
一般在多线程的场景,我都会使用好几种不同的方式去代替:
- 使用Collections.synchronizedMap(Map)创建线程安全的map集合;
- Hashtable
- ConcurrentHashMap
不过出于线程并发度的原因,我都会舍弃前两者使用最后的ConcurrentHashMap,他的性能和效率明显高于前两者。
Collections.synchronizedMap是怎么实现线程安全的你有了解过么?
在SynchronizedMap内部维护了一个普通对象Map,还有排斥锁mutex,如图

Collections.synchronizedMap(new HashMap<>(16));
我们在调用这个方法的时候就需要传入一个Map,可以看到有两个构造器,如果你传入了mutex参数,则将对象排斥锁赋值为传入的对象。
如果没有,则将对象排斥锁赋值为this,即调用synchronizedMap的对象,就是上面的Map。
创建出synchronizedMap之后,再操作map的时候,就会对方法上锁,如图全是🔐

能跟我聊一下Hashtable么?
这个我就等着你问呢嘿嘿!
跟HashMap相比Hashtable是线程安全的,适合在多线程的情况下使用,但是效率可不太乐观。
哦,你能说说他效率低的原因么?
嗯嗯面试官,我看过他的源码,他在对数据操作的时候都会上锁,所以效率比较低下。

除了这个你还能说出一些Hashtable 跟HashMap不一样点么?
Hashtable 是不允许键或值为 null 的,HashMap 的键值则都可以为 null。
呃我能打断你一下么?为啥 Hashtable 是不允许 KEY 和 VALUE 为 null, 而 HashMap 则可以呢?
因为Hashtable在我们put 空值的时候会直接抛空指针异常,但是HashMap却做了特殊处理。
static final int hash(Object key) {
int h;
return (key == null) ? 0 : (h = key.hashCode()) ^ (h >>> 16);
}
但是你还是没说为啥Hashtable 是不允许键或值为 null 的,HashMap 的键值则都可以为 null?
这是因为Hashtable使用的是安全失败机制(fail-safe),这种机制会使你此次读到的数据不一定是最新的数据。
如果你使用null值,就会使得其无法判断对应的key是不存在还是为空,因为你无法再调用一次contain(key)来对key是否存在进行判断,ConcurrentHashMap同理。
好的你继续说不同点吧。
-
实现方式不同:Hashtable 继承了 Dictionary类,而 HashMap 继承的是 AbstractMap 类。
Dictionary 是 JDK 1.0 添加的,貌似没人用过这个,我也没用过。 -
初始化容量不同:HashMap 的初始容量为:16,Hashtable 初始容量为:11,两者的负载因子默认都是:0.75。
-
扩容机制不同:当现有容量大于总容量 * 负载因子时,HashMap 扩容规则为当前容量翻倍,Hashtable 扩容规则为当前容量翻倍 + 1。
-
迭代器不同:HashMap 中的 Iterator 迭代器是 fail-fast 的,而 Hashtable 的 Enumerator 不是 fail-fast 的。
所以,当其他线程改变了HashMap 的结构,如:增加、删除元素,将会抛出ConcurrentModificationException 异常,而 Hashtable 则不会。
fail-fast是啥?
快速失败(fail—fast)是java集合中的一种机制, 在用迭代器遍历一个集合对象时,如果遍历过程中对集合对象的内容进行了修改(增加、删除、修改),则会抛出Concurrent Modification Exception。
他的原理是啥?
迭代器在遍历时直接访问集合中的内容,并且在遍历过程中使用一个 modCount 变量。
集合在被遍历期间如果内容发生变化,就会改变modCount的值。
每当迭代器使用hashNext()/next()遍历下一个元素之前,都会检测modCount变量是否为expectedmodCount值,是的话就返回遍历;否则抛出异常,终止遍历。
Tip:这里异常的抛出条件是检测到 modCount!=expectedmodCount 这个条件。如果集合发生变化时修改modCount值刚好又设置为了expectedmodCount值,则异常不会抛出。
因此,不能依赖于这个异常是否抛出而进行并发操作的编程,这个异常只建议用于检测并发修改的bug。
说说他的场景?
java.util包下的集合类都是快速失败的,不能在多线程下发生并发修改(迭代过程中被修改)算是一种安全机制吧。
Tip:安全失败(fail—safe)大家也可以了解下,java.util.concurrent包下的容器都是安全失败,可以在多线程下并发使用,并发修改。
三、ConcurrentHashMap
我们在开发过程中都是使用ConcurrentHashMap,他的并发的相比前两者好很多。
那你跟我说说他的数据结构吧,以及为啥他并发度这么高?
ConcurrentHashMap 底层是基于 数组 + 链表 组成的,不过在 jdk1.7 和 1.8 中具体实现稍有不同。
我先说一下他在1.7中的数据结构吧:

如图所示,是由 Segment 数组、HashEntry 组成,和 HashMap 一样,仍然是数组加链表。
Segment 是 ConcurrentHashMap 的一个内部类,主要的组成如下:
static final class Segment<K,V> extends ReentrantLock implements Serializable {
private static final long serialVersionUID = 2249069246763182397L;
// 和 HashMap 中的 HashEntry 作用一样,真正存放数据的桶
transient volatile HashEntry<K,V>[] table;
transient int count;
// 记得快速失败(fail—fast)么?
transient int modCount;
// 大小
transient int threshold;
// 负载因子
final float loadFactor;
}
HashEntry跟HashMap差不多的,但是不同点是,他使用volatile去修饰了他的数据Value还有下一个节点next。
volatile的特性是啥?
-
保证了不同线程对这个变量进行操作时的可见性,即一个线程修改了某个变量的值,这新值对其他线程来说是立即可见的。(实现可见性)
-
禁止进行指令重排序。(实现有序性)
-
volatile 只能保证对单次读/写的原子性。i++ 这种操作不能保证原子性。
我就不大篇幅介绍了,多线程章节我会说到的,大家知道用了之后安全了就对了。
那你能说说他并发度高的原因么?
原理上来说,ConcurrentHashMap 采用了分段锁技术,其中 Segment 继承于 ReentrantLock。
不会像 HashTable 那样不管是 put 还是 get 操作都需要做同步处理,理论上 ConcurrentHashMap 支持 CurrencyLevel (Segment 数组数量)的线程并发。
每当一个线程占用锁访问一个 Segment 时,不会影响到其他的 Segment。
就是说如果容量大小是16他的并发度就是16,可以同时允许16个线程操作16个Segment而且还是线程安全的。
public V put(K key, V value) {
Segment<K,V> s;
if (value == null)
throw new NullPointerException();//这就是为啥他不可以put null值的原因
int hash = hash(key);
int j = (hash >>> segmentShift) & segmentMask;
if ((s = (Segment<K,V>)UNSAFE.getObject
(segments, (j << SSHIFT) + SBASE)) == null)
s = ensureSegment(j);
return s.put(key, hash, value, false);
}
他先定位到Segment,然后再进行put操作。
我们看看他的put源代码,你就知道他是怎么做到线程安全的了,关键句子我注释了。
final V put(K key, int hash, V value, boolean onlyIfAbsent) {
// 将当前 Segment 中的 table 通过 key 的 hashcode 定位到 HashEntry
HashEntry<K,V> node = tryLock() ? null :
scanAndLockForPut(key, hash, value);
V oldValue;
try {
HashEntry<K,V>[] tab = table;
int index = (tab.length - 1) & hash;
HashEntry<K,V> first = entryAt(tab, index);
for (HashEntry<K,V> e = first;;) {
if (e != null) {
K k;
// 遍历该 HashEntry,如果不为空则判断传入的 key 和当前遍历的 key 是否相等,相等则覆盖旧的 value。
if ((k = e.key) == key ||
(e.hash == hash && key.equals(k))) {
oldValue = e.value;
if (!onlyIfAbsent) {
e.value = value;
++modCount;
}
break;
}
e = e.next;
}
else {
// 不为空则需要新建一个 HashEntry 并加入到 Segment 中,同时会先判断是否需要扩容。
if (node != null)
node.setNext(first);
else
node = new HashEntry<K,V>(hash, key, value, first);
int c = count + 1;
if (c > threshold && tab.length < MAXIMUM_CAPACITY)
rehash(node);
else
setEntryAt(tab, index, node);
++modCount;
count = c;
oldValue = null;
break;
}
}
} finally {
//释放锁
unlock();
}
return oldValue;
}
首先第一步的时候会尝试获取锁,如果获取失败肯定就有其他线程存在竞争,则利用 scanAndLockForPut() 自旋获取锁。
- 尝试自旋获取锁。
- 如果重试的次数达到了
MAX_SCAN_RETRIES则改为阻塞锁获取,保证能获取成功。
那他get的逻辑呢?
get 逻辑比较简单,只需要将 Key 通过 Hash 之后定位到具体的 Segment ,再通过一次 Hash 定位到具体的元素上。
由于 HashEntry 中的 value 属性是用 volatile 关键词修饰的,保证了内存可见性,所以每次获取时都是最新值。
ConcurrentHashMap 的 get 方法是非常高效的,因为整个过程都不需要加锁。
你有没有发现1.7虽然可以支持每个Segment并发访问,但是还是存在一些问题?
是的,因为基本上还是数组加链表的方式,我们去查询的时候,还得遍历链表,会导致效率很低,这个跟jdk1.7的HashMap是存在的一样问题,所以他在jdk1.8完全优化了。
那你再跟我聊聊jdk1.8他的数据结构是怎么样子的呢?
其中抛弃了原有的 Segment 分段锁,而采用了 CAS + synchronized 来保证并发安全性。
跟HashMap很像,也把之前的HashEntry改成了Node,但是作用不变,把值和next采用了volatile去修饰,保证了可见性,并且也引入了红黑树,在链表大于一定值的时候会转换(默认是8)。
同样的,你能跟我聊一下他值的存取操作么?以及是怎么保证线程安全的?
ConcurrentHashMap在进行put操作的还是比较复杂的,大致可以分为以下步骤:
- 根据 key 计算出 hashcode 。
- 判断是否需要进行初始化。
- 即为当前 key 定位出的 Node,如果为空表示当前位置可以写入数据,利用 CAS 尝试写入,失败则自旋保证成功。
- 如果当前位置的
hashcode == MOVED == -1,则需要进行扩容。 - 如果都不满足,则利用 synchronized 锁写入数据。
- 如果数量大于
TREEIFY_THRESHOLD则要转换为红黑树。

你在上面提到CAS是什么?自旋又是什么?
CAS 是乐观锁的一种实现方式,是一种轻量级锁,JUC 中很多工具类的实现就是基于 CAS 的。
CAS 操作的流程如下图所示,线程在读取数据时不进行加锁,在准备写回数据时,比较原值是否修改,若未被其他线程修改则写回,若已被修改,则重新执行读取流程。
这是一种乐观策略,认为并发操作并不总会发生。

还是不明白?那我再说明下,乐观锁在实际开发场景中非常常见,大家还是要去理解。
就比如我现在要修改数据库的一条数据,修改之前我先拿到他原来的值,然后在SQL里面还会加个判断,原来的值和我手上拿到的他的原来的值是否一样,一样我们就可以去修改了,不一样就证明被别的线程修改了你就return错误就好了。
SQL伪代码大概如下:
update a set value = newValue where value = #{oldValue}//oldValue就是我们执行前查询出来的值
CAS就一定能保证数据没被别的线程修改过么?
并不是的,比如很经典的ABA问题,CAS就无法判断了。
什么是ABA?
就是说来了一个线程把值改回了B,又来了一个线程把值又改回了A,对于这个时候判断的线程,就发现他的值还是A,所以他就不知道这个值到底有没有被人改过,其实很多场景如果只追求最后结果正确,这是没关系的。
但是实际过程中还是需要记录修改过程的,比如资金修改什么的,你每次修改的都应该有记录,方便回溯。
那怎么解决ABA问题?
用版本号去保证就好了,就比如说,我在修改前去查询他原来的值的时候再带一个版本号,每次判断就连值和版本号一起判断,判断成功就给版本号加1。
update a set value = newValue ,vision = vision + 1 where value = #{oldValue} and vision = #{vision} // 判断原来的值和版本号是否匹配,中间有别的线程修改,值可能相等,但是版本号100%不一样
除了版本号还有别的方法保证么?
其实有很多方式,比如时间戳也可以,查询的时候把时间戳一起查出来,对的上才修改并且更新值的时候一起修改更新时间,这样也能保证,方法很多但是跟版本号都是异曲同工之妙,看场景大家想怎么设计吧。
CAS性能很高,但是我知道synchronized性能可不咋地,为啥jdk1.8升级之后反而多了synchronized?
synchronized之前一直都是重量级的锁,但是后来java官方是对他进行过升级的,他现在采用的是锁升级的方式去做的。
针对 synchronized 获取锁的方式,JVM 使用了锁升级的优化方式,就是先使用偏向锁优先同一线程然后再次获取锁,如果失败,就升级为 CAS 轻量级锁,如果失败就会短暂自旋,防止线程被系统挂起。最后如果以上都失败就升级为重量级锁。
所以是一步步升级上去的,最初也是通过很多轻量级的方式锁定的。
回归正题,ConcurrentHashMap的get操作又是怎么样子的呢?
- 根据计算出来的 hashcode 寻址,如果就在桶上那么直接返回值。
- 如果是红黑树那就按照树的方式获取值。
- 就不满足那就按照链表的方式遍历获取值。

小结:1.8 在 1.7 的数据结构上做了大的改动,采用红黑树之后可以保证查询效率(O(logn)),甚至取消了 ReentrantLock 改为了 synchronized,这样可以看出在新版的 JDK 中对 synchronized 优化是很到位的。
四、总结
Hashtable&ConcurrentHashMap跟HashMap基本上就是一套连环组合,我在面试的时候经常能吹上很久,经常被面试官说:好了好了,我们继续下一个话题吧哈哈。
是的因为提到HashMap你肯定会聊到他的线程安全性这一点,那你总不能加锁一句话就搞定了吧,java的作者们也不想,所以人家写开发了对应的替代品,那就是线程安全的Hashtable&ConcurrentHashMap。
两者都有特点,但是线程安全场景还是后者用得多一点,原因我在文中已经大篇幅全方位的介绍了,这里就不再过多赘述了。
你们发现了面试就是一个个的坑,你说到啥面试官可能就怼到你啥,别问我为啥知道嘿嘿。
你知道不确定能不能为这场面试加分,但是不知道肯定是减分的,文中的快速失败(fail—fast)问到,那对应的安全失败(fail—safe)也是有可能知道的,我想读者很多都不知道吧,因为我问过很多仔哈哈。
还有提到CAS乐观锁,你要知道ABA,你要知道解决方案,因为在实际的开发场景真的不要太常用了,sync的锁升级你也要知道。
我没过多描述线程安全的太多东西,因为我都写了,以后更啥?对吧哈哈。
常见问题:
- 谈谈你理解的 Hashtable,讲讲其中的 get put 过程。ConcurrentHashMap同问。
- 1.8 做了什么优化?
- 线程安全怎么做的?
- 不安全会导致哪些问题?
- 如何解决?有没有线程安全的并发容器?
- ConcurrentHashMap 是如何实现的?
- ConcurrentHashMap并发度为啥好这么多?
- 1.7、1.8 实现有何不同?为什么这么做?
- CAS是啥?
- ABA是啥?场景有哪些,怎么解决?
- synchronized底层原理是啥?
- synchronized锁升级策略
- 快速失败(fail—fast)是啥,应用场景有哪些?安全失败(fail—safe)同问。
加分项
在回答Hashtable和ConcurrentHashMap相关的面试题的时候,一定要知道他们是怎么保证线程安全的,那线程不安全一般都是发生在存取的过程中的,那get、put你肯定要知道。
HashMap是必问的那种,这两个经常会作为替补问题,不过也经常问,他们本身的机制其实都比较简单,特别是ConcurrentHashMap跟HashMap是很像的,只是是否线程安全这点不同。
提到线程安全那你就要知道相关的知识点了,比如说到CAS你一定要知道ABA的问题,提到synchronized那你要知道他的原理,他锁对象,方法、代码块,在底层是怎么实现的。
synchronized你还需要知道他的锁升级机制,以及他的兄弟ReentantLock,两者一个是jvm层面的一个是jdk层面的,还是有很大的区别的。
那提到他们两个你是不是又需要知道juc这个包下面的所有的常用类,以及他们的底层原理了?
1055

被折叠的 条评论
为什么被折叠?



