提供:项目源码、项目文档、数据库脚本、软件工具等所有资料
从零开始手把手教学部署运行本系统
该项目附带的源码资料可作为毕设使用
提供技术答疑和远程协助指导,帮助调试并解决后期项目运行问题,
文章底部获取源码联系方式
1.概述
1.1.课题背景及意义
网络的快速发展从根本上更改了世界各组织的管理方式,自二十世纪九十年代开始,我国的政府、企事业等单位就设想可以通过互联网系统来进行管理信息。由于以前存在各方面的原因,比如网络普及度低、用户不接受、互联网的相关法律法规也不够完善、开发技术也不够成熟等,阻碍了互联网在各大机构中的发展速度。进入二十一世纪以后,我国经济有了快速的发展,限制机构管理的各个难题逐一被解决,国内各大机构都加入到了电子信息化的管理模式中来。
以往的基于SSM框架的图书馆管理系统相关信息管理,都是工作人员手工统计。这种方式不但时效性低,而且需要查找和变更的时候很不方便。随着科学的进步,技术的成熟,计算机信息化也日新月异的发展,社会也已经深刻的认识,计算机功能非常的强大,计算机已经进入了人类社会发展的各个领域,并且发挥着十分重要的作用。本系统利用网络沟通、计算机信息存储管理,有着与传统的方式所无法替代的优点。比如计算检索速度特别快、可靠性特别高、存储容量特别大、保密性特别好、可保存时间特别长、成本特别低等。在工作效率上,能够得到极大地提高,延伸至服务水平也会有好的收获,有了网络,在线基于SSM框架的图书馆管理系统的各方面的管理更加科学和系统,更加规范和简便。
1.2.国内外研究现状
随着计算机网络的不断渗透,人们的生活与工作、学习的方式也在慢慢发生变化。传统的用户相关信息管理方式一般都采取人工的方式,信息的获取、整理、修改、存储等工作还停留在人工阶段。这种方式一方面需要花费大量的人力、物力和金钱,交互起来比较困难,而且会浪费时间;另一方面对用户等信息的管理,特别是随着用户数量的递增,查询、修改起来特别困难;最后由于用户等其他信息的不断增加,信息的存储也成为了难题。
一些发达国家,网络发展比较快,已经很大程度上完成了从人工到计算机管理的转变。我国计算机应用起步比较晚,而且发展区域不平衡,还有很多地区或单位使用传统的方式进行管理,但是目前计算机发展较快,包括网络也已经普及,很多单位和用户也开始慢慢接触网络管理系统。纵观这些系统主要有以下几个特点:
(1)先进性:实现网络化管理。
(2)通用性:同一行业基本都能使用。
(3)方便性:通过网络就能完成管理工作。
(4)及时性:信息更新及时。
(5)可扩展性:可根据需要进行模块的增加。
(6)安全性:对单位、用户等信息进行加密。
截至如今,互联网已经深入人们的生活,智能手机、笔记本电脑等已经是人们获取信息的主要工具,这是一个沟通无限的时代,因此,利用网络来进行在线基于SSM框架的图书馆管理系统的管理也成为大势所趋,所以,开发一个基于SSM框架的图书馆管理系统是必须的。
1.3.本课题主要工作
一开始,本文就对系统内谈到的基本知识,从整体上进行了描述,并在此基础上进行了系统分析。为了能够使本系统较好、较为完善的被设计实现出来,就必须先进行分析调查。基于之前相关的基础,在功能上,对新系统进行了细致的分析。然后通过详细的分析,进行系统设计,其次,系统在实施的可行性上,我选择了JSP技术来进行开发设计,在数据存储上,采用 Mysql数据库来进行设计。由于java 和Mysql都已经非常成熟,因此无论在各个方面,都非常可靠安全实用。最后对系统进行测试完善并发布。
2.系统分析
所谓系统分析就是,需求人员通过与用户的沟通,所获取的信息,然后把这些信息通过需求说明书的方式展示给用户和开发人员。在软件功能发展的历史长河中,很长时间,特别是最开始的时候,需求分析的重要性并不被人们所认同,例如当时美国IBM公司为英国电信公司开发一套信息管理系统,在需求不明确的情况下开始开发,最初的工期为一年,由于需求获取不清晰导致工期推迟了半年多,造成巨大损失。我们很多软件公司也存在这种情况,边需求,边开发,甚至与用户没有沟通清楚的情况下,直接照搬同类型的项目进行更改,导致到系统验收的时候,重新更改,造成了人力、物力的极大浪费。而导致这一切后果的原因就是需求获取不及时、不清楚、不全面。
2.1. 可行性分析
基于SSM框架图书馆管理系统主要目标是实现网上的相关信息管理服务。在确定了目标后,我们从以下四方面对能否实现本系统目标进行可行性分析。
2.1.1. 技术可行性
基于SSM框架的图书馆管理系统主要采用JSP技术,基于B/S结构,Mysql数据库,对于应用程序的开发要求具备完整功能,使用简单的特点,并建立一个数据完整安全稳定的数据库。基于SSM的图书馆管理系统的开发技术具有很高可行性,且开发人员掌握了一定的开发技术,所以系统的开发具有可行性。
2.1.2. 操作可行性
基于SSM框架的图书馆管理系统的登录界面简单易于操作,采用常见的界面窗口来登录界面,通过电脑进行访问操作,会员只要平时使用过电脑都能进行访问操作。此系统的开发采用java语言开发,基于B/S结构,这些开发环境使系统更加完善。本系统具有易操作、易管理、交互性好的特点,在操作上是非常简单的。因此本系统可以进行开发。
2.1.3.经济可行性
基于SSM框架的图书馆管理系统是基于B/S模式,采用Mysql数据库储存数据,所要求的硬件和软件环境,市场上都很容易购买,程序开发主要是管理系统的开发和维护。所以程序在开发人力、财力上要求不高,而且此系统不是很复杂,开发周期短,在经济方面具有较高的可行性。
2.1.4.法律可行性
此基于SSM框架的图书馆管理系统是自己设计的管理系统,具有很大的实际意义。因为无论是软件还是数据库,采用的都是开源代码,因此这个系统的开发和设计,并不存在侵权等问题,在法律上完全具有可行性。
综上所述,基于SSM框架的图书馆管理系统在技术、经济、操作和法律上都具有很高的可行性,开发此程序是可行的。
2.2. 系统流程分析
2.2.1系统开发流程
基于SSM框架的图书馆管理系统开发时,首先进行需求分析,进而对系统进行总体的设计规划,设计系统功能模块,数据库的选择等,本系统的开发流程

系统开发流程图
2.2.2 用户登录流程
为了保证系统的安全性,要使用本系统对系统信息进行管理,必须先登陆到系统中。

登录流程图
2.2.3 系统操作流程
用户打开并进入系统后,会先显示登录界面,输入正确的用户名和密码,系统自动检测信息,若信息无误,则用户会进入系统功能界面,进行操作,否则会提示错误无法登录

系统操作流程图
2.2.4 添加信息流程
管理员可以对图书信息管理进行信息的添加,用户可以对自己权限内的信息进行添加,输入信息后,系统会自行验证输入的信息和数据,若信息正确,会将其添加到数据库内,若信息有误,则会提示重新输入信息

添加信息流程图
2.2.5 修改信息流程
管理员可以对图书借阅管理进行的修改,用户可以对自己权限内的信息进行修改,首先进入修改信息界面,输入修改信息数据,系统进行数据的判断验证,修改信息合法则修改成功,信息更新至数据库,信息不合法则修改失败,重新输入。

修改信息流程图
2.2.6 删除信息流程
管理员可以对图书续借管理进行信息的删除,对要删除的信息进行选中后,点击删除按钮,系统会询问是否确定,若点击确定,则系统会删除掉选中的信息,并在数据库内对信息进行删除,删除信息流程图

删除信息流程图
2.3 系统用例分析
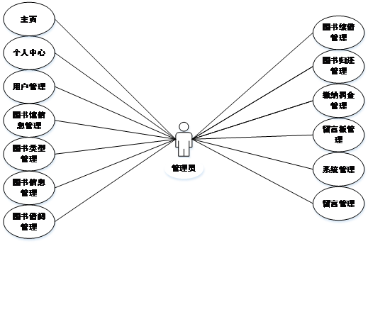
2.3.1.管理员用例图
系统中的核心用户是系统管理员,管理员登录后,通过管理员菜单来管理后台系统。主要功能有:主页、个人中心、用户管理、图书馆信息管理、图书类型管理、图书信息管理、图书借阅管理、图书续借管理、图书归还管理、缴纳罚金管理、留言板管理、系统管理、留言管理等功能。

3.3.2 用户用例图
用户进入系统可以进行主页、个人中心、图书借阅管理、图书续借管理、图书归还管理、缴纳罚金管理、我的收藏管理等。

用户用例图
3.系统设计
3.1.系统概述
进过系统的分析后,就开始记性系统的设计,系统设计包含总体设计和详细设计。总体设计只是一个大体的设计,经过了总体设计,我们能够划分出系统的一些东西,例如文件、文档、数据等。而且我们通过总体设计,大致可以划分出了程序的模块,以及功能。但是只是一个初步的分类,并没有真正的实现。
整体设计,只是一个初步设计,而且,对于一个项目,我们可以进行多个整体设计,通过对比,包括性能的对比、成本的对比、效益的对比,来最终确定一个最优的设计方案,选择优秀的整体设计可以降低开发成本,增加公司效益,从这一点来讲,整体设计还是非常重要的。

系统工作原理图
3.2.系统结构设计
系统架构图属于系统设计阶段,系统架构图只是这个阶段一个产物,系统的总体架构决定了整个系统的模式,是系统的基础。

4.统详细设计
4.1.前台首页功能模块
图书馆管理系统,在系统首页可以查看首页、图书馆信息、图书信息、公告信息、留言反馈、我的、跳转到后台等内容。

用户注册,在用户注册页面可以填写用户名、密码、姓名、联系电话、身份证等详细内容进行注册

登录,在登录页面通过填写账号、密码等信息完成登录,如图5-3所示。图书馆信息页面通过填写图书馆名称、图片、建馆时间、联系电话、地址、图书馆介绍等信息进行提交操作

图书信息列表

图书详情数据

公告信息列表

个人中心

4.2.管理员功能模块
管理员登录,通过填写注册时输入的用户名、密码进行登录

管理员登录进入基于SSM图书馆管理系统可以查看主页、个人中心、用户管理、图书馆信息管理、图书类型管理、图书信息管理、图书借阅管理、图书续借管理、图书归还管理、缴纳罚金管理、留言板管理、系统管理、留言管理等信息。
用户管理,在用户管理页面中可以通过填写用户名、密码、姓名、头像、性别、联系电话、身份证等内容进行修改、删除。还可以根据需要对图书馆信息管理进行详情,修改等详细操作

图书类型管理,在图书类型管理页面中可以查看图书类型等信息,并可根据需要对已有图书类型管理进行修改或删除等操作

图书借阅管理,在图书借阅管理页面中可以查看借阅单号、图书编号、图书名称、图书馆名称、可借天数、可借数量、借阅日期、借阅天数、应还日期、借阅状态、用户名、姓名、身份证、是否审核、审核回复等信息,并可根据需要对已有图书借阅管理进行修改或删除等详细操作

留言板管理,在留言板管理页面中可以查看用户名、留言内容、回复内容等内容,并且根据需要对已有留言板管理进行详情,修改或删除等详细操作

图书续借管理,在图书续借管理页面中可以查看借阅单号、图书编号、图书名称、图书馆名称、借阅日期、应还日期、续借天数、续借日期、用户名、姓名、是否审核、审核回复等内容,并且根据需要对已有图书续借管理进行详情,修改或删除等详细操作
图书归还管理,在图书归还管理页面中可以查看借阅单号、图书编号、图书名称、可借天数、图书馆名称、借阅日期、归还日期、备注、用户名、姓名、是否审核、审核回复等内容,并且根据需要对已有图书归还管理进行详情,修改或删除等详细操作

公告列表

留言列表

5.论文截图

6.源码获取
精彩专栏推荐订阅:在下方专栏👇🏻
Java精品项目源码大全
https://itxiongmao.blog.csdn.net/category_9538286.html
欢迎大家点赞、收藏、关注、评论啦 、查看下方二维码👇🏻获取联系方式👇🏻

758

被折叠的 条评论
为什么被折叠?



