一:获取数据
-
使用命令
netstat -anp
//命令介绍:
netstat : linux中查看网络状态的命令
-a : 显示所有的连接
-n : 以ip格式显示
-p : 显示连接对应的进程
netstat命令详解请移步:http://man.linuxde.net/netstat
-
参数含义(来自菜鸟教程):
- -a或--all 显示所有连线中的Socket。
- -A<网络类型>或--<网络类型> 列出该网络类型连线中的相关地址。
- -c或--continuous 持续列出网络状态。
- -C或--cache 显示路由器配置的快取信息。
- -e或--extend 显示网络其他相关信息。
- -F或--fib 显示FIB。
- -g或--groups 显示多重广播功能群组组员名单。
- -h或--help 在线帮助。
- -i或--interfaces 显示网络界面信息表单。
- -l或--listening 显示监控中的服务器的Socket。
- -M或--masquerade 显示伪装的网络连线。
- -n或--numeric 直接使用IP地址,而不通过域名服务器。
- -N或--netlink或--symbolic 显示网络硬件外围设备的符号连接名称。
- -o或--timers 显示计时器。
- -p或--programs 显示正在使用Socket的程序识别码和程序名称。
- -r或--route 显示Routing Table。
- -s或--statistice 显示网络工作信息统计表。
- -t或--tcp 显示TCP传输协议的连线状况。
- -u或--udp 显示UDP传输协议的连线状况。
- -v或--verbose 显示指令执行过程。
- -V或--version 显示版本信息。
- -w或--raw 显示RAW传输协议的连线状况。
- -x或--unix 此参数的效果和指定"-A unix"参数相同。
- --ip或--inet 此参数的效果和指定"-A inet"参数相同。
-
得到结果
Active Internet connections (servers and established)
Proto Recv-Q Send-Q Local Address Foreign Address State PID/Program name
tcp 0 0 0.0.0.0:111 0.0.0.0:* LISTEN 1/systemd
tcp 0 0 0.0.0.0:22 0.0.0.0:* LISTEN 458/sshd
tcp 0 52 10.105.254.117:22 124.251.53.238:58615 ESTABLISHED 29936/sshd: root@pt
tcp6 0 0 :::3306 :::* LISTEN 32519/mysqld
tcp6 0 0 :::111 :::* LISTEN 5737/rpcbind
tcp6 0 0 :::22 :::* LISTEN 458/sshd
udp 0 0 0.0.0.0:111 0.0.0.0:* 5737/rpcbind
udp 0 0 0.0.0.0:824 0.0.0.0:* 5737/rpcbind
udp6 0 0 :::111 :::* 5737/rpcbind
udp6 0 0 :::824 :::* 5737/rpcbind
Active UNIX domain sockets (servers and established)
Proto RefCnt Flags Type State I-Node PID/Program name Path
unix 2 [ ACC ] STREAM LISTENING 130995418 32519/mysqld /var/lib/mysql/mysql.sock
unix 2 [ ACC ] STREAM LISTENING 12137 454/lsmd /var/run/lsm/ipc/simc
unix 2 [ ] DGRAM 6767 1/systemd /run/systemd/notify
unix 2 [ ] DGRAM 6769 1/systemd /run/systemd/cgroups-agent
unix 2 [ ACC ] STREAM LISTENING 6778 1/systemd /run/systemd/journal/stdout
unix 5 [ ] DGRAM 6781 1/systemd /run/systemd/journal/socket
unix 8 [ ] DGRAM 6783 1/systemd /dev/log
unix 2 [ ACC ] STREAM LISTENING 9601 1/systemd /run/lvm/lvmetad.socket
unix 2 [ ] DGRAM 9613 1/systemd /run/systemd/shutdownd
unix 2 [ ACC ] STREAM LISTENING 9615 1/systemd /run/lvm/lvmpolld.socket
unix 2 [ ACC ] STREAM LISTENING 11170 1/systemd /var/run/rpcbind.sock
unix 2 [ ACC ] STREAM LISTENING 12196 454/lsmd /var/run/lsm/ipc/sim
unix 2 [ ACC ] STREAM LISTENING 11173 1/systemd /var/run/dbus/system_bus_socket
unix 2 [ ACC ] STREAM LISTENING 11944 462/acpid /var/run/acpid.socket
unix 2 [ ACC ] STREAM LISTENING 9448 1/systemd /run/systemd/private
unix 2 [ ACC ] SEQPACKET LISTENING 9464 1/systemd /run/udev/control
二:结果分析
-
分为两部分:
-
Active Internet connections(有源Internet连接):用于网络连接传输
-
Active UNIX domain sockets(有源UNIX套接字):只能用于本地通信,性能比第一种好
-
-
Active Internet connections 部分:
-
字段介绍:
-
Proto : 该连接所使用的协议
-
Recv-Q : 接受队列
-
Send-Q : 发送队列
-
Local Address: 本地ip:port
-
Foreign Address : 远程主机ip:port
-
State :连接所处的状态
-
PID/Program name :使用该连接的进程id和name
-
-
相关字段作用:
-
Proto :通过此字段可以看到连接使用的是什么协议,主要是TCP协议还是UDP协议,还有TCP6、UDP6这就是使用了ipv6的协议
-
Recv-Q :表示收到的数据已经在本地接收缓冲,但是还有多少没有被进程取走,recv()。如果接收队列Recv-Q一直处于阻塞状态,也就是Recv-Q值不为零并且值挺大,可能是遭受了Dos 攻击。
-
Send-Q :对方没有接受的数据,仍然在本地缓冲区中。如果发送队列Send-Q不能很快的清零,可能是有应用向外发送数据包过快,或者是对方接收数据包不够快。这时候就要调整发送速度或者接受速度了。例如:如果看到是大量的 send-Q ,可以判定是发送数据给目的地址的时候出现了阻塞的问题,导致了包堆积在本地缓存中,不能成功发出去。那么问题就可能产生在了客户端,根据业务逻辑可以看看是不是客户端发送的TCP长连接数量过多。验证办法,尝试减少客户端和服务的长连接.查看效果。
-
Recv-Q 和 Send-Q :这两个值通常应该为0,如果不为0可能是有问题的。packets在两个队列里都不应该有堆积状态。可接受短暂的非0情况。
-
在正常情况下, LISTEN 状态中: Recv-Q 表示的当前等待服务端调用 accept 完成三次握手的 listen backlog 数值,也就是说,当客户端通过 connect() 去连接正在 listen() 的服务端时,这些连接会一直处于Recv-Q这个queue 里面直到被服务端 accept();Send-Q 表示的则是最大的 listen backlog 数值。
-
其余状态: 非 LISTEN 状态之前理解的没有问题。Recv-Q 表示 receive queue 中的 bytes 数量;Send-Q 表示 send queue 中的 bytes 数值。
-
-
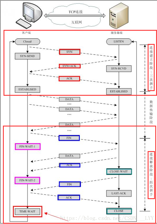
State:标识tcp连接状态,比如TCP的状态有:(图片来自:https://www.cnblogs.com/qingergege/p/6603488.html)
-
-
-
Active UNIX domain sockets 部分:
-
字段介绍:
-
Proto : 该连接所使用的协议
-
RefCnt:引用计数(即通过此套接字附加的进程),也就是连接到本套接口上的进程数量
-
Flags:"The flags displayed are SO_ACCEPTON (displayed as ACC), SO_WAITDATA (W) or SO_NOSPACE (N). SO_ACCECPTON is used on unconnected sockets if their corresponding processes are waiting for a connect request. The other flags are not of normal interest." 即:显示的标志有SO_ACCEPTON(显示为ACC),SO_WAITDATA(W)或SO_NOSPACE(N)。 SO_ACCECPTON进程正在等待连接请求还未连接的套接字。
-
Type:套接字的类型
- 有几种类型的套接字访问:
- SOCK_DGRAM:数据报(无连接)模式。
- SOCK_STREAM:流(连接)套接字。
- SOCK_RAW:原始套接字。
- SOCK_RDM:这个服务器提供可靠传递的消息。
- SOCK_SEQPACKET:这是一个顺序数据包套接字。
- SOCK_PACKET:原始接口访问套接字。
-
State:套接字当前的状态
- 该字段将包含以下状态:
- FREE:未分配套接字。
- LISTENING:套接字正在侦听连接请求。如果指定--listening(-l)或--all(-a)选项,则此类套接字仅包含在输出中。
- CONNECTING:套接字即将建立连接。
- CONNECTED:已连接套接字。
- DISCONNECTING :套接字正在断开连接。
- (empty) :套接字未连接到另一个套接字。
-
PID/Program name :使用该连接的进程id和name
-
I-Node:unix系统文件系统中每个文件都存在的inode
-
Path:”This is the path name as which the corresponding processes attached to the socket.“ 即:代表附加到套接字的相应进程的路径名
-
本文详细介绍了如何使用netstat命令查看Linux系统中的网络连接和UNIX域套接字,包括命令参数详解和结果分析,解释了关键字段如Proto、Recv-Q、Send-Q、State、PID/Programname等的作用,以及不同状态下的含义。

2万+

被折叠的 条评论
为什么被折叠?



