摘 要
随着农村经济的发展和农产品电子商务的兴起,助农平台作为连接农民与消费者的重要桥梁,逐渐成为推动乡村振兴和农产品流通的重要工具。本文基于Spring Boot框架,设计并实现了一个面向普通用户、农户和平台管理员的桓仁县助农平台。该平台旨在帮助农民通过互联网销售农产品,扩大销售渠道,提升市场竞争力;同时,提供消费者便捷的在线购买农家产品的服务,推动地方特色农产品的市场化。
本文首先分析了桓仁县的农业现状及助农平台的需求,明确了平台的主要功能模块,包括用户注册登录、产品浏览与搜索、订单管理、物流跟踪、评论与评分等。接着,介绍了Spring Boot框架在该平台中的应用,利用其轻量级、快速开发的特点,构建了高效且易于维护的后端系统。平台前端通过设计,保证了在不同终端上的良好使用体验。后端系统与前端通过RESTful API进行交互,确保了数据的实时传输和更新。
在平台的实现过程中,重点解决了用户管理、商品展示与推荐、订单处理、支付集成等核心功能的开发与优化。同时,使用了MySQL数据库进行数据存储,通过Redis缓存技术提高了系统的响应速度和处理能力。平台的安全性方面,采用了Spring Security框架进行权限控制,保障用户信息和交易安全。
最后,本文通过对平台进行性能测试和用户体验评估,验证了该系统的稳定性与可用性。研究结果表明,桓仁县助农平台不仅提升了农民的收入,也为消费者提供了便捷的购物体验,具有较高的实际应用价值和推广前景。
ABSTRACT
With the development of rural economy and the rise of e-commerce for agricultural products, agricultural assistance platforms, as an important bridge connecting farmers and consumers, have gradually become an important tool for promoting rural revitalization and the circulation of agricultural products. This article is based on the Spring Boot framework and designs and implements a Huanren County agricultural assistance platform for ordinary users, farmers, and platform administrators. The platform aims to help farmers sell agricultural products through the Internet, expand sales channels and enhance market competitiveness; At the same time, providing consumers with convenient online purchasing services for agricultural products and promoting the marketization of local specialty agricultural products.
This article first analyzes the current agricultural situation in Huanren County and the needs of the agricultural assistance platform, clarifying the main functional modules of the platform, including user registration and login, product browsing and search, order management, logistics tracking, comments and ratings, etc. Next, the application of Spring Boot framework in this platform was introduced, utilizing its lightweight and fast development characteristics to build an efficient and easy to maintain backend system. The front-end of the platform is designed to ensure a good user experience on different terminals. The backend system interacts with the frontend through RESTful APIs, ensuring real-time data transmission and updates.
In the implementation process of the platform, the focus was on developing and optimizing core functions such as user management, product display and recommendation, order processing, and payment integration. At the same time, MySQL database was used for data storage, and Redis caching technology was used to improve the system's response speed and processing capabilities. In terms of platform security, the Spring Security framework is used for permission control to ensure the security of user information and transactions.
Finally, this article validated the stability and usability of the system through performance testing and user experience evaluation of the platform. The research results indicate that the Huanren County agricultural assistance platform not only increases farmers' income, but also provides consumers with a convenient shopping experience, with high practical application value and promotion prospects.
Keywords: Spring Boot framework; Agricultural assistance platform; agriculture products; Electronic Commerce
目 录
1项目开发背景
1.1课题研究背景及意义
随着全球经济的快速发展,农村经济面临着转型与升级的迫切需求。桓仁县作为一个以农业为主的地区,拥有丰富的农产品资源,但由于传统销售模式的局限,农民的收入水平相对较低,市场竞争力不足。近年来,电子商务的迅猛发展为农村经济带来了新的机遇,助农平台的兴起为农民提供了更为广阔的销售渠道,使他们能够直接与消费者对接,减少中间环节,提高收益。
在这一背景下,设计并实现一个专门针对桓仁县的助农平台显得尤为重要。该平台不仅能够帮助农民展示和销售本地特色农产品,还能通过互联网技术提升农产品的流通效率,促进农业与市场的有效对接。通过建立一个集产品展示、在线交易、物流配送和用户互动于一体的综合性平台,能够有效提升农民的市场竞争力,推动地方经济的发展。
助农平台的意义不仅体现在经济层面,还在于促进农村社会的全面发展。通过平台,农民可以获取更多的市场信息,了解消费者的需求,从而调整生产策略,提高产品质量。同时,消费者也能够通过平台了解和购买到新鲜、优质的农产品,增强对本地农业的认同感和支持力度。这种双向互动不仅有助于提升农民的收入水平,也能增强消费者对地方特色产品的关注和购买意愿,形成良性的市场循环。
此外,助农平台的建设还能够推动农村信息化进程,提升农民的数字素养。通过使用平台,农民将逐渐适应现代化的经营模式,掌握电子商务的基本技能,增强其在市场中的竞争能力。这种转变不仅有助于提高农民的经济收入,也为农村的可持续发展奠定了基础。
综上所述,桓仁县助农平台的设计与实现具有重要的现实意义和深远的社会影响。它不仅为农民提供了新的经济增长点,也为推动农村经济转型、促进社会和谐发展提供了有力支持。通过这一平台,桓仁县的农业发展将迎来新的机遇,助力乡村振兴战略的实施。
1.2国内外发展现状分析
随着电子商务的蓬勃发展,助农平台在国内外的应用逐渐普及。国外的一些农业电商平台早早开始了对农民和农产品的数字化支持。美国的“农场到家”(Farm to Table)平台便是一个典型例子,它通过互联网直接将农产品从农场送到消费者手中,极大提升了农民的收入水平,并且减少了中间商的介入,使得农民能够直接接触到更广泛的市场。此外,像荷兰的“荷兰农场联盟”(Dutch Farm Alliance)等平台,也通过整合农场资源和消费者需求,不仅帮助小规模农户解决了市场流通问题,还推动了农业与技术的深度融合。
在国内,随着“互联网+农业”的政策推进,助农平台的建设取得了显著的进展。京东、淘宝等大型电商平台已在全国范围内推出了农产品销售专区,提供了便捷的销售渠道和完善的配送服务。尤其是“京东农场”与“淘宝村”这些特色项目,不仅帮助了大量农民走出“信息孤岛”,也提高了农产品的市场认知度。此外,一些地方性的助农平台,如山东的“农丰宝”、河北的“农民互联网+”平台等,针对本地特色农产品的推广和销售进行了细致的设计和优化。这些平台通过线上平台的搭建,逐步打破了传统农业的局限,帮助农民实现了与全国乃至全球消费者的对接。
然而,尽管国内外的助农平台在推广和使用上已有一定的成效,但仍然面临一些挑战。例如,农民对于平台的使用习惯尚未完全培养,技术支持和基础设施建设的差距也影响了平台的普及速度。以中国为例,许多农村地区的网络覆盖尚不完善,农民的数字化素养较低,这在一定程度上制约了助农平台的推广和发展。同时,平台的运营模式和盈利模式也在不断探索中,一些平台面临着资金投入大、盈利模式单一等问题。
在这种背景下,针对桓仁县这样具有地方特色的区域,建立一个具有地方特色、符合本地需求的助农平台显得尤为重要。通过整合地方农产品资源,利用先进的互联网技术搭建一个线上线下结合的交易平台,可以有效突破农产品销售的瓶颈,提升农民的收入,并推动地方经济的整体发展。同时,借鉴国内外成功案例的经验,也能够为桓仁县助农平台的设计与实施提供有力参考。
国内外助农平台的发展,表明了数字化、信息化农业在推动农民增收、促进农业发展方面的巨大潜力。而随着技术的不断进步和农村信息化建设的完善,未来助农平台将会在更大范围内普及,为农民带来更多的经济收益,推动农业产业的可持续发展。
2相关技术简介
2.1 Springboot 框架简介
Spring Boot,作为Spring生态系统中一颗璀璨的明星,以其“约定优于配置”的核心理念,极大地简化了Java应用的开发、部署与管理流程。它并非是对Spring框架的颠覆,而是在其基础上进行了深度封装与优化,旨在快速搭建独立的、生产级别的Spring应用。Spring Boot通过自动配置功能,减少了大量繁琐的配置工作,让开发者能够更加专注于业务逻辑的实现。同时,它集成了众多常用库,如数据库连接池、缓存、消息队列等,为开发者提供了一站式的解决方案。此外,Spring Boot还支持多种部署方式,无论是传统的WAR包部署,还是现代的容器化部署,都能轻松应对。因此,选择Spring Boot作为桓仁县助农平台的开发框架,不仅能够提升开发效率,还能确保系统的稳定性和可维护性。
2.2 B/S结构
B/S模式,即浏览器/服务器模式,是一种常见的网络应用架构模式。在B/S模式中,用户通过浏览器作为客户端与服务器进行交互。在浏览器/服务器(browser / Server Architecture)系统中,用户只需通过浏览器,就能够轻松地向分布在网络各处的众多服务器发送海量的请求。B/S系统大大地简化了客户端的工作,让用户体验更加便捷。
2.3 VUE框架简介
Vue框架,作为一款风靡前端的JavaScript框架,以其渐进式、组件化的设计理念,为开发者构建高效、灵活的Web界面提供了强大支持。Vue不仅轻量且易于上手,其核心库专注于视图层,使得开发者能够轻松地将Vue集成到现有项目中,实现前后端分离的现代Web应用开发。其响应式的数据绑定和组件系统,让开发者能够高效地管理界面状态和用户交互,同时Vue丰富的生态系统也提供了众多插件和工具,进一步提升了开发效率和应用的性能。在桓仁县助农平台中引入Vue作为前端框架,不仅可以优化用户界面的渲染和交互体验,还能通过前后端分离的架构提升系统的可维护性和可扩展性,是构建现代、高效桓仁县助农平台的理想选择。
2.4 MySQL数据库简介
MySQL数据库,作为开源关系型数据库管理系统的佼佼者,以其高性能、可靠性、易用性和灵活性,在全球范围内被广泛应用于各类企业级应用中。MySQL采用SQL(结构化查询语言)作为数据操作的标准语言,支持复杂的查询、数据更新、索引优化等功能,确保数据的高效存取和完整性。其强大的事务处理能力,为业务逻辑的原子性、一致性、隔离性和持久性提供了坚实保障。此外,MySQL还具备高度的可配置性和可扩展性,通过优化存储引擎、调整配置参数等手段,可以轻松应对高并发、大数据量的应用场景。在桓仁县助农平台中,MySQL作为后端数据存储的核心,不仅为系统提供了稳定可靠的数据支持,还通过其丰富的数据操作功能,助力系统实现复杂的业务逻辑和高效的数据管理。
3系统需求分析
3.1系统功能需求分析
桓仁县助农平台包含普通用户、管理员和供应商用户三大角色,主要功能如下:
3.1.1.普通用户主要功能
注册登录:用户可以通过填写基本信息注册账户,并通过注册的用户名和密码登录系统,享受个性化服务。
首页:用户登录后进入首页,方便用户快速发现感兴趣的商品和信息。
助农论坛:用户可以在论坛中发起话题、参与讨论、求助问题和分享经验,促进与其他用户的互动。
网站公告:用户可以查看平台发布的重要公告,如促销活动、配送信息和政策变动,确保及时了解平台动态。
新闻资讯:提供与农业相关的新闻、行业动态和政策信息,帮助用户获取最新的农业发展和市场趋势。
农家产品:用户可以浏览和搜索各种农家产品,查看详细信息,包括名称、价格、图片和生产地等,方便进行购买决策。
商城管理:用户可以将感兴趣的产品加入购物车,进行下单购买,并在下单后实时跟踪订单的配送状态。
我的账户:用户可以管理个人信息,包括修改联系方式、密码和等,确保账户安全和信息准确。
个人中心:提供个人首页展示用户信息、物流信息跟踪、评价信息管理、订单配送管理和收藏功能,方便用户全面管理自己的购物体验。
3.1.2.管理员主要功能
登录功能:管理员通过输入用户名和密码进行身份验证,确保只有授权用户能够访问后台管理系统。登录成功后,管理员被引导至后台首页,展示系统的基本信息和统计数据。
系统用户管理:管理员可以管理不同类型的用户,包括普通用户和供应商用户。
查看用户的基本信息、注册状态,并对用户进行禁用或删除等操作,以维护平台的安全性和秩序。
物流信息管理:管理员能够管理与物流相关的信息,包括物流公司、配送状态和运输记录。更新物流信息,确保用户能够实时获取订单的配送进度。
评价信息管理:管理员可以查看和管理用户对产品和服务的评价。对不当评价进行审核和处理,维护平台的良好声誉。
系统管理:管理员可以管理轮播图的内容,更新展示的图片和链接,以宣传平台的最新活动和产品。
网站公告管理:功能使管理员能够发布和更新平台公告,确保用户及时获取重要信息。
资源管理:包括新闻资讯和资讯分类的管理,管理员可以发布与农业相关的新闻、文章和信息。分类管理这些资源,以便用户更方便地查阅。
交流管理:涉及助农论坛的管理,管理员可以创建和管理论坛分类。审核用户发布的帖子,维护论坛的秩序和内容质量,促进用户之间的交流与互动。
商城管理:管理员可以管理农家产品的上架、分类列表、订单列表、订单配送和售后服务。查看所有订单的状态,处理订单的配送和售后请求,确保用户的购物体验顺畅。
3.1.3.供应商用户主要功能
注册登录:供应商用户可以通过注册功能创建账户,填写必要的企业信息(如用户名、密码、联系方式等),完成注册后即可登录系统。登录后,供应商用户可以访问所有相关功能,管理自己的产品和订单,享受个性化的服务。
后台首页:供应商用户登录后进入的主界面,方便供应商快速了解自己的运营情况,及时掌握订单处理和产品销售的动态。
物流信息管理:供应商用户可以在后台管理物流信息,确保产品及时送达客户。该功能允许供应商更新物流状态,选择合适的物流公司进行配送,并查询所有已发货订单的物流记录,确保用户能够实时获取订单的配送进度。
评价信息管理:供应商用户可以查看和管理用户对其产品的评价。通过该功能,供应商能够了解消费者的反馈,查看评价内容,并对不当评价进行申诉或回复,维护产品的良好声誉和用户关系。
商城管理:
供应商用户在平台上的核心功能是管理自己的农家产品和订单,商城管理模块包含以下几个方面:
农家产品:供应商可以在平台上架新产品,设置产品的基本信息、价格、库存等。也可以随时编辑已有产品的信息,确保产品信息的准确性和及时性。
分类列表:供应商可以对自己的产品进行分类,方便用户查找。根据市场需求,供应商可以调整产品分类,提高商品展示的层次性和用户体验。
订单列表:供应商可以查看所有的订单信息,包括待处理、已发货、已完成和已取消等状态的订单。通过该功能,供应商能够及时处理订单,确保用户的购物体验顺畅。
订单配送:供应商可以根据订单信息进行发货,选择合适的物流公司并输入物流单号,实时更新物流状态,确保及时配送给客户。
订单售后:供应商可以处理用户的售后申请,如退货、换货或退款。通过该功能,供应商能够与用户沟通,解决售后问题,并确保符合平台政策的订单能够顺利办理退款或换货。
3.2系统非功能性分析
桓仁县助农平台毕业论文时,非功能性需求分析是一个重要的部分。非功能性需求主要关注的是系统如何运行,而不是它具体完成什么功能。这些需求包括性能、可用性、安全性、可维护性、可扩展性、易用性等方面。以下是一个关于桓仁县助农平台非功能性需求分析的概要。
性能需求:系统需确保快速响应和高吞吐量,以支持大量用户同时访问,即使在高峰时段也能保持流畅的操作体验,避免因延迟或卡顿影响用户体验。
可用性:安系统必须具备高可用性,采用冗余部署、负载均衡等策略,确保即使部分组件故障也能迅速恢复服务,减少服务中断时间,保障用户业务的连续性。
安全性:鉴于系统处理用户敏感信息,必须实施严格的安全措施,包括数据加密、访问控制、防攻击机制等,以保护用户数据免受未授权访问或泄露。
可维护性:系统设计应注重可维护性,采用模块化、标准化的架构,提供详尽的开发文档和用户手册,确保系统易于理解和维护,降低长期运维成本。
可扩展性:随着业务的发展,系统可能需要扩展功能或提升性能。因此,系统需具备灵活的可扩展性,能够轻松添加新模块、优化性能,以应对未来增长的需求。
易用性:用户界面应直观易用,符合用户习惯,提供清晰的导航和友好的操作反馈,帮助用户快速上手并高效完成任务,提升整体用户满意度。
3.3系统可行性分析
通过桓仁县助农平台的可行性分析,可以从技术可行性、经济可行性、操作可行性以及社会可行性四个维度进行深入探讨,以确保系统的开发与应用具有坚实的可行性基础。
3.3.1技术可行性
Springboot作为目前流行的Java企业级应用开发框架,以其“约定优于配置”的原则,极大地简化了开发流程,降低了技术门槛。同时,结合MyBatis Plus这一强大的ORM框架,可以高效实现数据持久化操作。前端采用Vue框架,不仅提升了用户界面的交互体验,也实现了前后端分离的现代Web架构。MySQL数据库作为后端数据存储,以其高性能和稳定性为系统提供了可靠的数据支持。综上所述,从技术角度来看,该系统的开发具备高度可行性。
3.3.2经济可行性
考虑到Springboot、Vue、MyBatis Plus及MySQL等均为开源技术,无需支付高昂的许可费用,大大降低了系统的开发成本。同时,这些技术拥有广泛的用户群体和成熟的社区支持,便于获取技术支持和资源共享。此外,系统的实施将显著提升用户体验,从而带来潜在的经济效益。因此,从经济角度来看,该系统的开发同样具备可行性。
3.3.3操作可行性
系统设计应遵循用户友好原则,确保用户能够轻松上手并高效使用。通过合理的界面布局、直观的操作流程以及详尽的帮助文档,可以大大降低用户的学习成本,提高系统的操作可行性。此外,系统还应具备完善的权限管理和数据安全机制,确保操作的安全性和合规性。
3.3.4社会可行性
桓仁县助农平台的设计与实现具备良好的社会可行性。该平台能够有效连接农民与消费者,促进农产品的直接销售,提升农民的收入水平,改善农村经济状况。平台的建立推动了农村信息化进程,提高了农民的数字素养,使其更好地适应现代市场环境。助农平台还增强了消费者对本地特色农产品的认同感,促进了地方经济的可持续发展。通过整合资源和信息,该平台不仅满足了市场需求,也为农村社区的繁荣与发展提供了有力支持。
从技术、经济、操作和社会四个维度来看,桓仁县助农平台的开发均具备高度的可行性。
3.4系统用例分析
桓仁县助农平台用例分析主要从普通用户、供应商用户和管理员这些实体展开描述。
3.4.1普通用户用例分析
普通用户具备注注册登录、首页、助农论坛、网站公告、新闻资讯、农家产品、商城管理、我的账户、个人中心(个人首页、物流信息、评价信息、订单配送、收藏)等用例信息。详细用例图如图3-1所示。

图3-1普通用户用例图
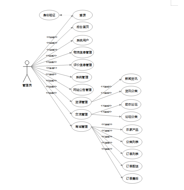
3.4.2管理员用例分析
管理员具备登录、后台首页、系统用户、物流信息管理、评价信息管理、系统管理(轮播图)、网站公告管理、资源管理(新闻资讯、资讯分类)、交流管理(助农论坛、论坛分类)、商城管理(农家产品、分类列表、订单列表、订单配送、订单售后)等需求用例。详细用例图如图3-2所示。

图3-2管理员用例图
3.4.3供应商用户用例分析
供应商用户具备登录、后台首页、物流信息管理、评价信息管理、商城管理(农家产品、分类列表、订单列表、订单配送、订单售后)等需求用例。详细用例图如图3-3所示。

图3-3供应商用户用例图
4系统设计
4.1系统总体设计思路
基于SPRINGBOOT架构技术的桓仁县助农平台采用Browser/Server结构,(浏览器/服务器)和基于Web服务前后台交互的模式,是一个适用于Windows体系环境下的模型结构。只要用户有符合程序运行的硬件系统,并连上互联网,便可以在任何时间、任何地点使用。系统工作原理图如图4-1所示:

图4-1系统工作原理图
其最终前后台交互原理如图4-2所示。
图4-2前后台交互原理
具体交互流程为:浏览器中执行具体操作,操作命令将生成一个do方法。该方法使得浏览器能够访问后台中的Controller层,Controller层由于业务上的需要执行进而访问Service层。Service层收到指令后将会去调用内部DAO层的接口。接口将会和MyBatis层下的一个SQL语句相对接。对接好之后进而访问MySql数据库。更新底层数据,然后将数据同步回MyBatis层,同步变化后的数据将通过DAO层接口,Service层和后台Controller层,直观反映到浏览器页面上。
4.2系统结构设计
桓仁县助农平台的整体结构设计如图4-3所示。

图4-3整体功能结构设计图
4.3系统流程设计
4.3.1用户注册流程图
注册的过程,第一部分是账号的注册,第二部分是信息完善。在业务开展过程中,管理员可对用户信息进行修改等管理操作,注册流程如图4-4用户注册流程图所示。


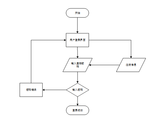
4.3.2用户登录流程图
登录时,用户填写用户名、密码、选择身份进行登录,在登录过程中后端会对发送过来的信息进行验证和判断,具体的登录流程如图4-5用户登录流程图所示。

程图图4-5 用户登录流
4.3.3业务流程图
业务流程图既反映了内部业务间的相互联系。桓仁县助农平台须支撑整个机构不同层面的多种职能,而各功能模块间存在着多种关联信息,组成一个有机整体,并针对信息自身特点和面临的现实条件,对系统进行业务流程图设计。系统通过流程的顺畅和高效,实现了需求的满足和系统管理的便捷,提升了系统的运行效率和用户体验。桓仁县助农平台的业务流程如下图所示。
用户购买农家产品业务流程如下图4-6所示。
图4-6用户购买农家产品业务流程图
4.4系统核心代码设计
桓仁县助农平台的核心代码设计如下:
4.4.1用户注册
注册页UserController.java,传入user对象,并将"user_id"、 "state"、 "user_group"、"login_time"、"phone"、"phone_state"、 "username"、"nickname"、"password"、"email"、"email_state"、"avatar"、"create_time"输入,重点是 "username"、"nickname"、"password"必须输入,通过获取username,数据库查询是否有该用户,如果存在,则提示“用户已存在”,否则执行将UserId置为空(数据库表中该字段已设置自动递增),代码如图4-7所示。
图4-7注册核心代码图
4.4.2用户登录
登录页,首先传入"username"、"email"、"phone"、"password",用户可通过用户名、邮箱、手机号进行登陆,通过判断resultList来确定查询结果,然后执行查询用户组UserGroup,用户组里面不存在,依然报“用户不存在”,执行完以上代码,最后涉及到用户带有“审核”的,会查询examine_state(用户的审核状态),数据库表user_group中含有source_table和source_field进行查询,以上步骤完成,对输入的密码进行存储Token到数据库,匹对账号和密码,数据库中的AccessToken为令牌,用于身份认证,代码如图4-8所示。
图4-8用户登录核心代码图
4.4.3修改密码
修改密码,通过请求data,获取旧密码,并将新密码重新赋值,期间都是需要通过加密,代码如图4-9所示。
图4-9修改密码核心代码图
4.4.4修改数据
修改一个数据,原理与add基本一致,不同点在于通过readConfig()读取关键字,以及通过readQuery()获取URL后面?指定位置的标识,转成Map对象后,执行update操作,同样通过拼接的sql语句执行,执行过程读取query,toWhereSql()语句完成数据库操作,body为修改对象的值,代码如图4-10所示。
图4-10修改数据核心代码图
4.4.5删除数据
删除一条数据,通过readQuery(),获取URL后面的对象地址,删除FROM具体的table,query删除查询FindConfig语句,代码如图4-11所示。
图4-11删除数据核心代码图
4.4.6获取列表
通过请求的参数获取列表数据,代码如图4-12所示。
图4-12获取列表核心代码图
4.4.7图片上传
通过请求的参数获取列表数据,代码如图4-13所示。
图4-13图片上传核心代码图
4.5数据库设计
4.5.1数据库设计原则
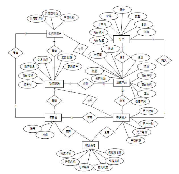
桓仁县助农平台在进行数据库设计时,考虑到个人能力与数据库选择,选择了数据库Mysql。以下将使用E-R展示数据库中设计的实体及主要的字段和类型及数据库的描述。
4.5.2数据库实体
数据库实体E-R图如图4-14所示:

图4-14数据库E-R图
4.5.3数据库表设计
| 编号 | 名称 | 数据类型 | 长度 | 小数位 | 允许空值 | 主键 | 默认值 | 说明 |
| 1 | token_id | int | 10 | 0 | N | Y | 临时访问牌ID | |
| 2 | token | varchar | 64 | 0 | Y | N | 临时访问牌 | |
| 3 | info | text | 65535 | 0 | Y | N | ||
| 4 | maxage | int | 10 | 0 | N | N | 2 | 最大寿命:默认2小时 |
| 5 | create_time | timestamp | 19 | 0 | N | N | CURRENT_TIMESTAMP | 创建时间: |
| 6 | update_time | timestamp | 19 | 0 | N | N | CURRENT_TIMESTAMP | 更新时间: |
| 7 | user_id | int | 10 | 0 | N | N | 0 | 用户编号: |
| 编号 | 名称 | 数据类型 | 长度 | 小数位 | 允许空值 | 主键 | 默认值 | 说明 |
| 1 | address_id | int | 10 | 0 | N | Y | 收货地址: | |
| 2 | name | varchar | 32 | 0 | Y | N | 姓名: | |
| 3 | phone | varchar | 13 | 0 | Y | N | 手机: | |
| 4 | postcode | varchar | 8 | 0 | Y | N | 邮编: | |
| 5 | address | varchar | 255 | 0 | N | N | 地址: | |
| 6 | user_id | mediumint | 8 | 0 | N | N | 用户ID:[0,8388607]用户获取其他与用户相关的数据 | |
| 7 | create_time | timestamp | 19 | 0 | N | N | CURRENT_TIMESTAMP | 创建时间: |
| 8 | update_time | timestamp | 19 | 0 | N | N | CURRENT_TIMESTAMP | 更新时间: |
| 9 | default | bit | 1 | 0 | N | N | 0 | 默认判断 |
| 编号 | 名称 | 数据类型 | 长度 | 小数位 | 允许空值 | 主键 | 默认值 | 说明 |
| 1 | article_id | mediumint | 8 | 0 | N | Y | 文章id:[0,8388607] | |
| 2 | title | varchar | 125 | 0 | N | Y | 标题:[0,125]用于文章和html的title标签中 | |
| 3 | type | varchar | 64 | 0 | N | N | 0 | 文章分类:[0,1000]用来搜索指定类型的文章 |
| 4 | hits | int | 10 | 0 | N | N | 0 | 点击数:[0,1000000000]访问这篇文章的人次 |
| 5 | praise_len | int | 10 | 0 | N | N | 0 | 点赞数 |
| 6 | create_time | timestamp | 19 | 0 | N | N | CURRENT_TIMESTAMP | 创建时间: |
| 7 | update_time | timestamp | 19 | 0 | N | N | CURRENT_TIMESTAMP | 更新时间: |
| 8 | source | varchar | 255 | 0 | Y | N | 来源:[0,255]文章的出处 | |
| 9 | url | varchar | 255 | 0 | Y | N | 来源地址:[0,255]用于跳转到发布该文章的网站 | |
| 10 | tag | varchar | 255 | 0 | Y | N | 标签:[0,255]用于标注文章所属相关内容,多个标签用空格隔开 | |
| 11 | content | longtext | 2147483647 | 0 | Y | N | 正文:文章的主体内容 | |
| 12 | img | varchar | 255 | 0 | Y | N | 封面图 | |
| 13 | description | text | 65535 | 0 | Y | N | 文章描述 |
| 编号 | 名称 | 数据类型 | 长度 | 小数位 | 允许空值 | 主键 | 默认值 | 说明 |
| 1 | type_id | smallint | 5 | 0 | N | Y | 分类ID:[0,10000] | |
| 2 | display | smallint | 5 | 0 | N | N | 100 | 显示顺序:[0,1000]决定分类显示的先后顺序 |
| 3 | name | varchar | 16 | 0 | N | N | 分类名称:[2,16] | |
| 4 | father_id | smallint | 5 | 0 | N | N | 0 | 上级分类ID:[0,32767] |
| 5 | description | varchar | 255 | 0 | Y | N | 描述:[0,255]描述该分类的作用 | |
| 6 | icon | text | 65535 | 0 | Y | N | 分类图标: | |
| 7 | url | varchar | 255 | 0 | Y | N | 外链地址:[0,255]如果该分类是跳转到其他网站的情况下,就在该URL上设置 | |
| 8 | create_time | timestamp | 19 | 0 | N | N | CURRENT_TIMESTAMP | 创建时间: |
| 9 | update_time | timestamp | 19 | 0 | N | N | CURRENT_TIMESTAMP | 更新时间: |
| 编号 | 名称 | 数据类型 | 长度 | 小数位 | 允许空值 | 主键 | 默认值 | 说明 |
| 1 | auth_id | int | 10 | 0 | N | Y | 授权ID: | |
| 2 | user_group | varchar | 64 | 0 | Y | N | 用户组: | |
| 3 | mod_name | varchar | 64 | 0 | Y | N | 模块名: | |
| 4 | table_name | varchar | 64 | 0 | Y | N | 表名: | |
| 5 | page_title | varchar | 255 | 0 | Y | N | 页面标题: | |
| 6 | path | varchar | 255 | 0 | Y | N | 路由路径: | |
| 7 | parent | varchar | 64 | 0 | Y | N | 父级菜单 | |
| 8 | parent_sort | int | 10 | 0 | N | N | 0 | 父级菜单排序 |
| 9 | position | varchar | 32 | 0 | Y | N | 位置: | |
| 10 | mode | varchar | 32 | 0 | N | N | _blank | 跳转方式: |
| 11 | add | tinyint | 3 | 0 | N | N | 1 | 是否可增加: |
| 12 | del | tinyint | 3 | 0 | N | N | 1 | 是否可删除: |
| 13 | set | tinyint | 3 | 0 | N | N | 1 | 是否可修改: |
| 14 | get | tinyint | 3 | 0 | N | N | 1 | 是否可查看: |
| 15 | field_add | text | 65535 | 0 | Y | N | 添加字段: | |
| 16 | field_set | text | 65535 | 0 | Y | N | 修改字段: | |
| 17 | field_get | text | 65535 | 0 | Y | N | 查询字段: | |
| 18 | table_nav_name | varchar | 500 | 0 | Y | N | 跨表导航名称: | |
| 19 | table_nav | varchar | 500 | 0 | Y | N | 跨表导航: | |
| 20 | option | text | 65535 | 0 | Y | N | 配置: | |
| 21 | create_time | timestamp | 19 | 0 | N | N | CURRENT_TIMESTAMP | 创建时间: |
| 22 | update_time | timestamp | 19 | 0 | N | N | CURRENT_TIMESTAMP | 更新时间: |
| 编号 | 名称 | 数据类型 | 长度 | 小数位 | 允许空值 | 主键 | 默认值 | 说明 |
| 1 | cart_id | int | 10 | 0 | N | Y | 购物车ID: | |
| 2 | title | varchar | 64 | 0 | Y | N | 标题: | |
| 3 | img | varchar | 255 | 0 | N | N | 0 | 图片: |
| 4 | user_id | int | 10 | 0 | N | N | 0 | 用户ID: |
| 5 | create_time | timestamp | 19 | 0 | N | N | CURRENT_TIMESTAMP | 创建时间: |
| 6 | update_time | timestamp | 19 | 0 | N | N | CURRENT_TIMESTAMP | 更新时间: |
| 7 | state | int | 10 | 0 | N | N | 0 | 状态:使用中,已失效 |
| 8 | price | double | 9 | 2 | N | N | 0.00 | 单价: |
| 9 | price_ago | double | 9 | 2 | N | N | 0.00 | 原价: |
| 10 | price_count | double | 11 | 2 | N | N | 0.00 | 总价: |
| 11 | num | int | 10 | 0 | N | N | 1 | 数量: |
| 12 | goods_id | mediumint | 8 | 0 | N | N | 商品id:[0,8388607] | |
| 13 | type | varchar | 64 | 0 | N | N | 未分类 | 商品分类: |
| 14 | description | varchar | 255 | 0 | Y | N | 描述:[0,255]用于产品规格描述 |
| 编号 | 名称 | 数据类型 | 长度 | 小数位 | 允许空值 | 主键 | 默认值 | 说明 |
| 1 | code_token_id | int | 10 | 0 | N | Y | ||
| 2 | token | varchar | 255 | 0 | Y | N | ||
| 3 | code | varchar | 255 | 0 | Y | N | 验证码 | |
| 4 | expire_time | timestamp | 19 | 0 | N | N | CURRENT_TIMESTAMP | 失效时间 |
| 5 | create_time | timestamp | 19 | 0 | N | N | CURRENT_TIMESTAMP | 创建时间 |
| 6 | update_time | timestamp | 19 | 0 | N | N | CURRENT_TIMESTAMP | 更新时间: |
| 编号 | 名称 | 数据类型 | 长度 | 小数位 | 允许空值 | 主键 | 默认值 | 说明 |
| 1 | collect_id | int | 10 | 0 | N | Y | 收藏ID: | |
| 2 | user_id | int | 10 | 0 | N | N | 0 | 收藏人ID: |
| 3 | source_table | varchar | 255 | 0 | Y | N | 来源表: | |
| 4 | source_field | varchar | 255 | 0 | Y | N | 来源字段: | |
| 5 | source_id | int | 10 | 0 | N | N | 0 | 来源ID: |
| 6 | title | varchar | 255 | 0 | Y | N | 标题: | |
| 7 | img | varchar | 255 | 0 | Y | N | 封面: | |
| 8 | create_time | timestamp | 19 | 0 | N | N | CURRENT_TIMESTAMP | 创建时间: |
| 9 | update_time | timestamp | 19 | 0 | N | N | CURRENT_TIMESTAMP | 更新时间: |
| 编号 | 名称 | 数据类型 | 长度 | 小数位 | 允许空值 | 主键 | 默认值 | 说明 |
| 1 | comment_id | int | 10 | 0 | N | Y | 评论ID: | |
| 2 | user_id | int | 10 | 0 | N | N | 0 | 评论人ID: |
| 3 | reply_to_id | int | 10 | 0 | N | N | 0 | 回复评论ID:空为0 |
| 4 | content | longtext | 2147483647 | 0 | Y | N | 内容: | |
| 5 | nickname | varchar | 255 | 0 | Y | N | 昵称: | |
| 6 | avatar | varchar | 255 | 0 | Y | N | 头像地址:[0,255] | |
| 7 | create_time | timestamp | 19 | 0 | N | N | CURRENT_TIMESTAMP | 创建时间: |
| 8 | update_time | timestamp | 19 | 0 | N | N | CURRENT_TIMESTAMP | 更新时间: |
| 9 | source_table | varchar | 255 | 0 | Y | N | 来源表: | |
| 10 | source_field | varchar | 255 | 0 | Y | N | 来源字段: | |
| 11 | source_id | int | 10 | 0 | N | N | 0 | 来源ID: |
表evaluation_information (评价信息)
| 编号 | 名称 | 数据类型 | 长度 | 小数位 | 允许空值 | 主键 | 默认值 | 说明 |
| 1 | evaluation_information_id | int | 10 | 0 | N | Y | 评价信息ID | |
| 2 | ordinary_users | int | 10 | 0 | Y | N | 0 | 普通用户 |
| 3 | user_name | varchar | 64 | 0 | Y | N | 用户姓名 | |
| 4 | supplier_user | int | 10 | 0 | Y | N | 0 | 供应商用户 |
| 5 | supplier_name | varchar | 64 | 0 | Y | N | 供应商名称 | |
| 6 | logistics_name | varchar | 64 | 0 | Y | N | 物流名称 | |
| 7 | product_name | varchar | 64 | 0 | Y | N | 产品名称 | |
| 8 | order_number | varchar | 64 | 0 | Y | N | 订单编号 | |
| 9 | evaluation_content | text | 65535 | 0 | Y | N | 评价内容 | |
| 10 | create_time | datetime | 19 | 0 | N | N | CURRENT_TIMESTAMP | 创建时间 |
| 11 | update_time | timestamp | 19 | 0 | N | N | CURRENT_TIMESTAMP | 更新时间 |
| 12 | source_table | varchar | 255 | 0 | Y | N | 来源表 | |
| 13 | source_id | int | 10 | 0 | Y | N | 来源ID | |
| 14 | source_user_id | int | 10 | 0 | Y | N | 来源用户 |
| 编号 | 名称 | 数据类型 | 长度 | 小数位 | 允许空值 | 主键 | 默认值 | 说明 |
| 1 | farm_products_id | int | 10 | 0 | N | Y | 农家产品ID | |
| 2 | production_address | varchar | 64 | 0 | Y | N | 生产地址 | |
| 3 | supplier_user | int | 10 | 0 | Y | N | 0 | 供应商用户 |
| 4 | supplier_name | varchar | 64 | 0 | Y | N | 供应商名称 | |
| 5 | suppliers_phone_number | varchar | 64 | 0 | Y | N | 供应商电话 | |
| 6 | hits | int | 10 | 0 | N | N | 0 | 点击数 |
| 7 | recommend | int | 10 | 0 | N | N | 0 | 智能推荐 |
| 8 | cart_title | varchar | 125 | 0 | Y | N | 标题:[0,125]用于产品html的标签中 | |
| 9 | cart_img | text | 65535 | 0 | Y | N | 封面图:用于显示于产品列表页 | |
| 10 | cart_description | varchar | 255 | 0 | Y | N | 描述:[0,255]用于产品规格描述 | |
| 11 | cart_price_ago | double | 8 | 2 | N | N | 0.00 | 原价:[1] |
| 12 | cart_price | double | 8 | 2 | N | N | 0.00 | 卖价:[1] |
| 13 | cart_inventory | int | 10 | 0 | N | N | 0 | 商品库存 |
| 14 | cart_type | varchar | 64 | 0 | N | N | 未分类 | 商品分类: |
| 15 | cart_content | longtext | 2147483647 | 0 | Y | N | 正文:产品的主体内容 | |
| 16 | cart_img_1 | text | 65535 | 0 | Y | N | 主图1: | |
| 17 | cart_img_2 | text | 65535 | 0 | Y | N | 主图2: | |
| 18 | cart_img_3 | text | 65535 | 0 | Y | N | 主图3: | |
| 19 | cart_img_4 | text | 65535 | 0 | Y | N | 主图4: | |
| 20 | cart_img_5 | text | 65535 | 0 | Y | N | 主图5: | |
| 21 | create_time | datetime | 19 | 0 | N | N | CURRENT_TIMESTAMP | 创建时间 |
| 22 | update_time | timestamp | 19 | 0 | N | N | CURRENT_TIMESTAMP | 更新时间 |
| 编号 | 名称 | 数据类型 | 长度 | 小数位 | 允许空值 | 主键 | 默认值 | 说明 |
| 1 | forum_id | mediumint | 8 | 0 | N | Y | 论坛id | |
| 2 | display | smallint | 5 | 0 | N | N | 100 | 排序 |
| 3 | user_id | mediumint | 8 | 0 | N | N | 0 | 用户ID |
| 4 | nickname | varchar | 16 | 0 | Y | N | 昵称:[0,16] | |
| 5 | praise_len | int | 10 | 0 | Y | N | 0 | 点赞数 |
| 6 | hits | int | 10 | 0 | N | N | 0 | 访问数 |
| 7 | title | varchar | 125 | 0 | N | N | 标题 | |
| 8 | keywords | varchar | 125 | 0 | Y | N | 关键词 | |
| 9 | description | varchar | 255 | 0 | Y | N | 描述 | |
| 10 | url | varchar | 255 | 0 | Y | N | 来源地址 | |
| 11 | tag | varchar | 255 | 0 | Y | N | 标签 | |
| 12 | img | text | 65535 | 0 | Y | N | 封面图 | |
| 13 | content | longtext | 2147483647 | 0 | Y | N | 正文 | |
| 14 | create_time | timestamp | 19 | 0 | N | N | CURRENT_TIMESTAMP | 创建时间: |
| 15 | update_time | timestamp | 19 | 0 | N | N | CURRENT_TIMESTAMP | 更新时间: |
| 16 | avatar | varchar | 255 | 0 | Y | N | 发帖人头像: | |
| 17 | type | varchar | 64 | 0 | N | N | 0 | 论坛分类:[0,1000]用来搜索指定类型的论坛帖 |
| 18 | istop | int | 10 | 0 | N | N | 0 | 是否置顶 |
| 编号 | 名称 | 数据类型 | 长度 | 小数位 | 允许空值 | 主键 | 默认值 | 说明 |
| 1 | type_id | smallint | 5 | 0 | N | Y | 分类ID:[0,10000] | |
| 2 | name | varchar | 16 | 0 | N | N | 分类名称:[2,16] | |
| 3 | description | varchar | 255 | 0 | Y | N | 描述:[0,255]描述该分类的作用 | |
| 4 | url | varchar | 255 | 0 | Y | N | 外链地址:[0,255]如果该分类是跳转到其他网站的情况下,就在该URL上设置 | |
| 5 | father_id | smallint | 5 | 0 | N | N | 0 | 上级分类ID:[0,32767] |
| 6 | icon | varchar | 255 | 0 | Y | N | 分类图标: | |
| 7 | create_time | timestamp | 19 | 0 | N | N | CURRENT_TIMESTAMP | 创建时间: |
| 8 | update_time | timestamp | 19 | 0 | N | N | CURRENT_TIMESTAMP | 更新时间: |
| 编号 | 名称 | 数据类型 | 长度 | 小数位 | 允许空值 | 主键 | 默认值 | 说明 |
| 1 | goods_id | mediumint | 8 | 0 | N | Y | 产品id:[0,8388607] | |
| 2 | title | varchar | 125 | 0 | Y | N | 标题:[0,125]用于产品和html的<title>标签中 | |
| 3 | img | text | 65535 | 0 | Y | N | 封面图:用于显示于产品列表页 | |
| 4 | description | varchar | 255 | 0 | Y | N | 描述:[0,255]用于产品规格描述 | |
| 5 | price_ago | double | 8 | 2 | N | N | 0.00 | 原价:[1] |
| 6 | price | double | 8 | 2 | N | N | 0.00 | 卖价:[1] |
| 7 | sales | int | 10 | 0 | N | N | 0 | 销量:[0,1000000000] |
| 8 | inventory | int | 10 | 0 | N | N | 0 | 商品库存 |
| 9 | type | varchar | 64 | 0 | N | N | 商品分类: | |
| 10 | hits | int | 10 | 0 | N | N | 0 | 点击量:[0,1000000000]访问这篇产品的人次 |
| 11 | content | longtext | 2147483647 | 0 | Y | N | 正文:产品的主体内容 | |
| 12 | img_1 | text | 65535 | 0 | Y | N | 主图1: | |
| 13 | img_2 | text | 65535 | 0 | Y | N | 主图2: | |
| 14 | img_3 | text | 65535 | 0 | Y | N | 主图3: | |
| 15 | img_4 | text | 65535 | 0 | Y | N | 主图4: | |
| 16 | img_5 | text | 65535 | 0 | Y | N | 主图5: | |
| 17 | create_time | timestamp | 19 | 0 | N | N | CURRENT_TIMESTAMP | 创建时间: |
| 18 | update_time | timestamp | 19 | 0 | N | N | CURRENT_TIMESTAMP | 更新时间: |
| 19 | customize_field | text | 65535 | 0 | Y | N | 自定义字段 | |
| 20 | source_table | varchar | 255 | 0 | Y | N | 来源表: | |
| 21 | source_field | varchar | 255 | 0 | Y | N | 来源字段: | |
| 22 | source_id | int | 10 | 0 | N | N | 0 | 来源ID: |
| 23 | user_id | int | 10 | 0 | Y | N | 0 | 添加人 |
| 编号 | 名称 | 数据类型 | 长度 | 小数位 | 允许空值 | 主键 | 默认值 | 说明 |
| 1 | type_id | int | 10 | 0 | N | Y | 商品分类ID: | |
| 2 | father_id | smallint | 5 | 0 | N | N | 0 | 上级分类ID:[0,32767] |
| 3 | name | varchar | 255 | 0 | Y | N | 商品名称: | |
| 4 | desc | varchar | 255 | 0 | Y | N | 描述: | |
| 5 | icon | varchar | 255 | 0 | Y | N | 图标: | |
| 6 | source_table | varchar | 255 | 0 | Y | N | 来源表: | |
| 7 | source_field | varchar | 255 | 0 | Y | N | 来源字段: | |
| 8 | create_time | timestamp | 19 | 0 | N | N | CURRENT_TIMESTAMP | 创建时间: |
| 9 | update_time | timestamp | 19 | 0 | N | N | CURRENT_TIMESTAMP | 更新时间: |
| 编号 | 名称 | 数据类型 | 长度 | 小数位 | 允许空值 | 主键 | 默认值 | 说明 |
| 1 | hits_id | int | 10 | 0 | N | Y | 点赞ID: | |
| 2 | user_id | int | 10 | 0 | N | N | 0 | 点赞人: |
| 3 | create_time | timestamp | 19 | 0 | N | N | CURRENT_TIMESTAMP | 创建时间: |
| 4 | update_time | timestamp | 19 | 0 | N | N | CURRENT_TIMESTAMP | 更新时间: |
| 5 | source_table | varchar | 255 | 0 | Y | N | 来源表: | |
| 6 | source_field | varchar | 255 | 0 | Y | N | 来源字段: | |
| 7 | source_id | int | 10 | 0 | N | N | 0 | 来源ID: |
| 编号 | 名称 | 数据类型 | 长度 | 小数位 | 允许空值 | 主键 | 默认值 | 说明 |
| 1 | logistics_delivery_id | int | 10 | 0 | N | Y | 物流配送ID | |
| 2 | order_number | varchar | 64 | 0 | Y | N | 订单号 | |
| 3 | product_name | varchar | 64 | 0 | Y | N | 商品名称 | |
| 4 | purchase_quantity | varchar | 64 | 0 | Y | N | 购买数量 | |
| 5 | total_transaction_amount | double | 11 | 2 | Y | N | 0.00 | 交易总额 |
| 6 | the_date_of_issuance | date | 10 | 0 | Y | N | 发货日期 | |
| 7 | delivery_number | varchar | 30 | 0 | Y | N | 配送订单 | |
| 8 | ordinary_users | int | 10 | 0 | Y | N | 0 | 普通用户 |
| 9 | shipping_address | varchar | 64 | 0 | Y | N | 收货地址 | |
| 10 | delivery_status | varchar | 64 | 0 | Y | N | 配送状态 | |
| 11 | signing_status | varchar | 64 | 0 | Y | N | 签收状态 | |
| 12 | recommend | int | 10 | 0 | N | N | 0 | 智能推荐 |
| 13 | contact_name | varchar | 255 | 0 | Y | N | 联系人名字 | |
| 14 | merchant_id | int | 10 | 0 | Y | N | 商家id | |
| 15 | create_time | datetime | 19 | 0 | N | N | CURRENT_TIMESTAMP | 创建时间 |
| 16 | update_time | timestamp | 19 | 0 | N | N | CURRENT_TIMESTAMP | 更新时间 |
| 编号 | 名称 | 数据类型 | 长度 | 小数位 | 允许空值 | 主键 | 默认值 | 说明 |
| 1 | logistics_information_id | int | 10 | 0 | N | Y | 物流信息ID | |
| 2 | supplier_user | int | 10 | 0 | Y | N | 0 | 供应商用户 |
| 3 | supplier_name | varchar | 64 | 0 | Y | N | 供应商名称 | |
| 4 | suppliers_phone_number | varchar | 64 | 0 | Y | N | 供应商电话 | |
| 5 | logistics_name | varchar | 64 | 0 | Y | N | 物流名称 | |
| 6 | product_name | varchar | 64 | 0 | Y | N | 产品名称 | |
| 7 | order_number | varchar | 64 | 0 | Y | N | 订单编号 | |
| 8 | ordinary_users | int | 10 | 0 | Y | N | 0 | 普通用户 |
| 9 | logistics_status | varchar | 64 | 0 | Y | N | 物流状态 | |
| 10 | details_description | text | 65535 | 0 | Y | N | 详情描述 | |
| 11 | evaluation_information_limit_times | int | 10 | 0 | N | N | 0 | 评价反馈限制次数 |
| 12 | create_time | datetime | 19 | 0 | N | N | CURRENT_TIMESTAMP | 创建时间 |
| 13 | update_time | timestamp | 19 | 0 | N | N | CURRENT_TIMESTAMP | 更新时间 |
| 编号 | 名称 | 数据类型 | 长度 | 小数位 | 允许空值 | 主键 | 默认值 | 说明 |
| 1 | notice_id | mediumint | 8 | 0 | N | Y | 公告id: | |
| 2 | title | varchar | 125 | 0 | N | N | 标题: | |
| 3 | content | longtext | 2147483647 | 0 | Y | N | 正文: | |
| 4 | create_time | timestamp | 19 | 0 | N | N | CURRENT_TIMESTAMP | 创建时间: |
| 5 | update_time | timestamp | 19 | 0 | N | N | CURRENT_TIMESTAMP | 更新时间: |
| 编号 | 名称 | 数据类型 | 长度 | 小数位 | 允许空值 | 主键 | 默认值 | 说明 |
| 1 | order_id | int | 10 | 0 | N | Y | 订单ID: | |
| 2 | order_number | varchar | 64 | 0 | Y | N | 订单号: | |
| 3 | goods_id | mediumint | 8 | 0 | N | N | 商品id:[0,8388607] | |
| 4 | title | varchar | 255 | 0 | Y | N | 商品标题: | |
| 5 | img | varchar | 255 | 0 | Y | N | 商品图片: | |
| 6 | price | double | 10 | 2 | N | N | 0.00 | 价格: |
| 7 | price_ago | double | 10 | 2 | N | N | 0.00 | 原价: |
| 8 | num | int | 10 | 0 | N | N | 1 | 数量: |
| 9 | price_count | double | 8 | 2 | N | N | 0.00 | 总价: |
| 10 | norms | varchar | 255 | 0 | Y | N | 规格: | |
| 11 | type | varchar | 64 | 0 | N | N | 未分类 | 商品分类: |
| 12 | contact_name | varchar | 32 | 0 | Y | N | 联系人姓名: | |
| 13 | contact_email | varchar | 125 | 0 | Y | N | 联系人邮箱: | |
| 14 | contact_phone | varchar | 11 | 0 | Y | N | 联系人手机: | |
| 15 | contact_address | varchar | 255 | 0 | Y | N | 收件地址: | |
| 16 | postal_code | varchar | 9 | 0 | Y | N | 邮政编码: | |
| 17 | user_id | int | 10 | 0 | N | N | 0 | 买家ID: |
| 18 | merchant_id | mediumint | 8 | 0 | N | N | 0 | 商家ID: |
| 19 | create_time | timestamp | 19 | 0 | N | N | CURRENT_TIMESTAMP | 创建时间: |
| 20 | update_time | timestamp | 19 | 0 | N | N | CURRENT_TIMESTAMP | 更新时间: |
| 21 | description | varchar | 255 | 0 | Y | N | 描述:[0,255]用于产品规格描述 | |
| 22 | state | varchar | 16 | 0 | N | N | 待付款 | 订单状态:待付款,待发货,待签收,已签收,待退款,已退款,已拒绝,已完成 |
| 23 | remark | text | 65535 | 0 | Y | N | 订单备注 | |
| 24 | delivery_state | varchar | 16 | 0 | Y | N | 未配送 | 发货状态:未配送,已配送 |
| 25 | vip_discount | double | 11 | 2 | Y | N | 0.00 | 折扣 |
| 编号 | 名称 | 数据类型 | 长度 | 小数位 | 允许空值 | 主键 | 默认值 | 说明 |
| 1 | order_after_sale_id | int | 10 | 0 | N | Y | 订单售后id | |
| 2 | order_id | int | 10 | 0 | N | N | 订单ID | |
| 3 | order_number | varchar | 64 | 0 | Y | N | 订单号 | |
| 4 | goods_id | mediumint | 8 | 0 | N | N | 商品id:[0,8388607] | |
| 5 | title | varchar | 255 | 0 | Y | N | 商品标题 | |
| 6 | price | double | 10 | 2 | N | N | 0.00 | 价格 |
| 7 | price_ago | double | 10 | 2 | N | N | 0.00 | 原价 |
| 8 | num | int | 10 | 0 | N | N | 1 | 数量 |
| 9 | price_count | double | 8 | 2 | N | N | 0.00 | 总价 |
| 10 | user_id | int | 10 | 0 | N | N | 0 | 买家ID |
| 11 | merchant_id | mediumint | 8 | 0 | N | N | 0 | 商家ID |
| 12 | state | varchar | 16 | 0 | N | N | 待付款 | 订单状态:待付款,待发货,待签收,已签收,待退款,已退款,已拒绝,已完成 |
| 13 | after_state | varchar | 16 | 0 | Y | N | 未审核 | 售后状态:未审核,未通过,已通过 |
| 14 | after_state_reply | varchar | 255 | 0 | Y | N | 售后回复 | |
| 15 | type | varchar | 255 | 0 | Y | N | 售后类型 | |
| 16 | content_desc | varchar | 255 | 0 | Y | N | 售后内容 | |
| 17 | imgs | varchar | 1000 | 0 | Y | N | 售后凭证 | |
| 18 | create_time | timestamp | 19 | 0 | N | N | CURRENT_TIMESTAMP | 创建时间 |
| 19 | update_time | timestamp | 19 | 0 | N | N | CURRENT_TIMESTAMP | 更新时间 |
| 编号 | 名称 | 数据类型 | 长度 | 小数位 | 允许空值 | 主键 | 默认值 | 说明 |
| 1 | ordinary_users_id | int | 10 | 0 | N | Y | 普通用户ID | |
| 2 | user_name | varchar | 64 | 0 | Y | N | 用户姓名 | |
| 3 | user_gender | varchar | 64 | 0 | Y | N | 用户性别 | |
| 4 | user_phone_number | varchar | 64 | 0 | Y | N | 用户电话 | |
| 5 | examine_state | varchar | 16 | 0 | N | N | 已通过 | 审核状态 |
| 6 | user_id | int | 10 | 0 | N | N | 0 | 用户ID |
| 7 | create_time | datetime | 19 | 0 | N | N | CURRENT_TIMESTAMP | 创建时间 |
| 8 | update_time | timestamp | 19 | 0 | N | N | CURRENT_TIMESTAMP | 更新时间 |
| 编号 | 名称 | 数据类型 | 长度 | 小数位 | 允许空值 | 主键 | 默认值 | 说明 |
| 1 | praise_id | int | 10 | 0 | N | Y | 点赞ID: | |
| 2 | user_id | int | 10 | 0 | N | N | 0 | 点赞人: |
| 3 | create_time | timestamp | 19 | 0 | N | N | CURRENT_TIMESTAMP | 创建时间: |
| 4 | update_time | timestamp | 19 | 0 | N | N | CURRENT_TIMESTAMP | 更新时间: |
| 5 | source_table | varchar | 255 | 0 | Y | N | 来源表: | |
| 6 | source_field | varchar | 255 | 0 | Y | N | 来源字段: | |
| 7 | source_id | int | 10 | 0 | N | N | 0 | 来源ID: |
| 8 | status | bit | 1 | 0 | N | N | 1 | 点赞状态:1为点赞,0已取消 |
| 编号 | 名称 | 数据类型 | 长度 | 小数位 | 允许空值 | 主键 | 默认值 | 说明 |
| 1 | schedule_id | smallint | 5 | 0 | N | Y | 日程ID:[0,32767] | |
| 2 | content | varchar | 255 | 0 | Y | N | 日程内容 | |
| 3 | scheduled_time | datetime | 19 | 0 | Y | N | 计划时间 | |
| 4 | user_id | int | 10 | 0 | N | N | 用户id | |
| 5 | create_time | datetime | 19 | 0 | Y | N | 创建时间 | |
| 6 | update_time | datetime | 19 | 0 | Y | N | 更新时间 |
| 编号 | 名称 | 数据类型 | 长度 | 小数位 | 允许空值 | 主键 | 默认值 | 说明 |
| 1 | score_id | int | 10 | 0 | N | Y | 评分ID: | |
| 2 | user_id | int | 10 | 0 | N | N | 0 | 评分人: |
| 3 | nickname | varchar | 64 | 0 | Y | N | 昵称: | |
| 4 | score_num | double | 5 | 2 | N | N | 0.00 | 评分: |
| 5 | create_time | timestamp | 19 | 0 | N | N | CURRENT_TIMESTAMP | 创建时间: |
| 6 | update_time | timestamp | 19 | 0 | N | N | CURRENT_TIMESTAMP | 更新时间: |
| 7 | source_table | varchar | 255 | 0 | Y | N | 来源表: | |
| 8 | source_field | varchar | 255 | 0 | Y | N | 来源字段: | |
| 9 | source_id | int | 10 | 0 | N | N | 0 | 来源ID: |
| 编号 | 名称 | 数据类型 | 长度 | 小数位 | 允许空值 | 主键 | 默认值 | 说明 |
| 1 | slides_id | int | 10 | 0 | N | Y | 轮播图ID: | |
| 2 | title | varchar | 64 | 0 | Y | N | 标题: | |
| 3 | content | varchar | 255 | 0 | Y | N | 内容: | |
| 4 | url | varchar | 255 | 0 | Y | N | 链接: | |
| 5 | img | varchar | 255 | 0 | Y | N | 轮播图: | |
| 6 | hits | int | 10 | 0 | N | N | 0 | 点击量: |
| 7 | create_time | timestamp | 19 | 0 | N | N | CURRENT_TIMESTAMP | 创建时间: |
| 8 | update_time | timestamp | 19 | 0 | N | N | CURRENT_TIMESTAMP | 更新时间: |
| 编号 | 名称 | 数据类型 | 长度 | 小数位 | 允许空值 | 主键 | 默认值 | 说明 |
| 1 | supplier_user_id | int | 10 | 0 | N | Y | 供应商用户ID | |
| 2 | supplier_name | varchar | 64 | 0 | Y | N | 供应商名称 | |
| 3 | suppliers_phone_number | varchar | 64 | 0 | Y | N | 供应商电话 | |
| 4 | examine_state | varchar | 16 | 0 | N | N | 已通过 | 审核状态 |
| 5 | user_id | int | 10 | 0 | N | N | 0 | 用户ID |
| 6 | create_time | datetime | 19 | 0 | N | N | CURRENT_TIMESTAMP | 创建时间 |
| 7 | update_time | timestamp | 19 | 0 | N | N | CURRENT_TIMESTAMP | 更新时间 |
| 编号 | 名称 | 数据类型 | 长度 | 小数位 | 允许空值 | 主键 | 默认值 | 说明 |
| 1 | upload_id | int | 10 | 0 | N | Y | 上传ID | |
| 2 | name | varchar | 64 | 0 | Y | N | 文件名 | |
| 3 | path | varchar | 255 | 0 | Y | N | 访问路径 | |
| 4 | file | varchar | 255 | 0 | Y | N | 文件路径 | |
| 5 | display | varchar | 255 | 0 | Y | N | 显示顺序 | |
| 6 | father_id | int | 10 | 0 | Y | N | 0 | 父级ID |
| 7 | dir | varchar | 255 | 0 | Y | N | 文件夹 | |
| 8 | type | varchar | 32 | 0 | Y | N | 文件类型 |
| 编号 | 名称 | 数据类型 | 长度 | 小数位 | 允许空值 | 主键 | 默认值 | 说明 |
| 1 | user_id | int | 10 | 0 | N | Y | 用户ID:[0,8388607]用户获取其他与用户相关的数据 | |
| 2 | state | smallint | 5 | 0 | N | N | 1 | 账户状态:[0,10](1可用|2异常|3已冻结|4已注销) |
| 3 | user_group | varchar | 32 | 0 | Y | N | 所在用户组:[0,32767]决定用户身份和权限 | |
| 4 | login_time | timestamp | 19 | 0 | N | N | CURRENT_TIMESTAMP | 上次登录时间: |
| 5 | phone | varchar | 11 | 0 | Y | N | 手机号码:[0,11]用户的手机号码,用于找回密码时或登录时 | |
| 6 | phone_state | smallint | 5 | 0 | N | N | 0 | 手机认证:[0,1](0未认证|1审核中|2已认证) |
| 7 | username | varchar | 16 | 0 | N | N | 用户名:[0,16]用户登录时所用的账户名称 | |
| 8 | nickname | varchar | 16 | 0 | Y | N | 昵称:[0,16] | |
| 9 | password | varchar | 64 | 0 | N | N | 密码:[0,32]用户登录所需的密码,由6-16位数字或英文组成 | |
| 10 | | varchar | 64 | 0 | Y | N | 邮箱:[0,64]用户的邮箱,用于找回密码时或登录时 | |
| 11 | email_state | smallint | 5 | 0 | N | N | 0 | 邮箱认证:[0,1](0未认证|1审核中|2已认证) |
| 12 | avatar | varchar | 255 | 0 | Y | N | 头像地址:[0,255] | |
| 13 | open_id | varchar | 255 | 0 | Y | N | 针对获取用户信息字段 | |
| 14 | create_time | timestamp | 19 | 0 | N | N | CURRENT_TIMESTAMP | 创建时间: |
| 编号 | 名称 | 数据类型 | 长度 | 小数位 | 允许空值 | 主键 | 默认值 | 说明 |
| 1 | group_id | mediumint | 8 | 0 | N | Y | 用户组ID:[0,8388607] | |
| 2 | display | smallint | 5 | 0 | N | N | 100 | 显示顺序:[0,1000] |
| 3 | name | varchar | 16 | 0 | N | N | 名称:[0,16] | |
| 4 | description | varchar | 255 | 0 | Y | N | 描述:[0,255]描述该用户组的特点或权限范围 | |
| 5 | source_table | varchar | 255 | 0 | Y | N | 来源表: | |
| 6 | source_field | varchar | 255 | 0 | Y | N | 来源字段: | |
| 7 | source_id | int | 10 | 0 | N | N | 0 | 来源ID: |
| 8 | register | smallint | 5 | 0 | Y | N | 0 | 注册位置: |
| 9 | create_time | timestamp | 19 | 0 | N | N | CURRENT_TIMESTAMP | 创建时间: |
| 10 | update_time | timestamp | 19 | 0 | N | N | CURRENT_TIMESTAMP | 更新时间: |
5系统实现
5.1普通用户功能实现
5.1.1用户注册
用户注册:输入账号、设置密码、确认密码、昵称、邮箱、选择用户身份、用户姓名、用户性别、联系电话等用户个人信息,点击注册按钮进行注册,用户注册界面如下图所示。
图5-1用户注册界面图
5.1.2用户登录
用户登录:输入用户名跟密码点击登录按钮,校验通过后即可登录,用户登录界面如下图所示。
图5-2用户登录界面图
5.1.3我的账户
我的账户:包含个人资料修改跟密码修改,个人资料可修改头像等。我的账户界面如下图所示。
图5-3我的账户界面图
5.1.4农家产品
用户可以在该版块浏览各种农家产品。平台提供商品分类、品牌筛选、价格区间等功能,用户可以更精确地找到所需产品。每个商品页面提供详细的描述、产品图片、规格信息、价格等,帮助用户做出购买决策。农家产品界面如下图所示。
图5-4农家产品界面
5.1.5我的购物车
展示用户临时选购的农产品列表,用户可以在此确认农产品数量、价格,或删除不需要的农产品。我的购物车主界面图如下所示。
图5-5我的购物车主界面设计
5.1.6我的订单
提供用户的历史订单和当前订单的详细信息,包括每个订单的状态、预计送达时间、农产品明细等。我的订单主界面图如下所示。
图5-6我的订单主界面设计
5.1.7我的地址
用户可以管理自己的收货地址,确保送达时的准确性。支持新增、修改、删除收货地址。我的地址主界面图如下所示。
图5-7我的地址主界面设计
5.2管理员功能实现
5.2.1系统用户管理
在“系统用户”模块下,管理员可以管理平台上的用户。管理员可以进行用户的增、删、改、查操作,包括设置权限、修改用户信息等。系统用户管理界面如下图所示。
图5-8系统用户管理界面
5.2.2物流信息管理
管理员可以查看所有订单的物流信息,实时更新物流状态,并根据需要调整物流方案。对订单配送的进度进行管理,确保物流信息准确,避免配送延误或出错。物流信息管理界面如下图所示。
图5-9物流信息管理界面
5.2.3评价信息管理
管理员可以审核用户对商品的评价,确保评价内容真实、合规。如果发现不当评价,管理员可以进行删除或修改处理。通过评价数据统计,管理员可以获得产品的用户反馈,帮助优化产品和服务。评价信息管理界面如下图所示。
图5-10评价信息管理界面
5.2.4系统管理
系统管理:轮播图管理:可以查看轮播图详情,以及查询、重置、删除、添加等操作。系统管理界面如下图所示。
图5-11系统管理界面
5.2.5网站公告管理
管理员可以发布网站公告,通知用户平台的最新动态、活动安排、政策变动等信息。管理员还可以编辑、删除或修改已发布的公告,确保公告内容的时效性和准确性。网站公告管理界面所示。
图5-12网站公告管理界面
5.2.6农家产品
管理员可以对平台上的农家产品进行管理,包括商品的上架、编辑、删除、库存管理等,确保商品信息的准确性和及时更新。农家产品界面所示。
图5-13农家产品界面
5.3供应商用户功能实现
5.3.1物流信息管理
供应商可以为自己发布的每个商品填写相关的物流信息,如发货地址、物流公司选择、配送时效等,确保商品的顺利配送。在订单发货后,供应商需要定期更新物流状态,如订单发货、配送中、已签收等,帮助消费者实时跟踪商品的运输进度。
如果商品在配送过程中出现问题,供应商可以在后台管理系统中查看并解决物流纠纷,例如重新发货、协调退货等。物流信息管理界面如下图所示。
图5-14物流信息管理界面
5.3.2商城管理
供应商可以轻松管理农家产品、订单和配送。农家产品管理包括商品发布、编辑、下架、分类和库存管理,确保商品信息实时更新,并通过分类帮助消费者快速找到所需产品。供应商还可以设置促销活动,如折扣和优惠券,吸引更多消费者。
订单管理功能让供应商可以查看和处理各类订单,包括确认、发货和状态更新,确保订单及时处理。订单配送管理允许供应商选择物流公司并更新物流信息,让消费者跟踪配送进度。如遇配送问题,供应商可以与物流公司协商解决。
在售后管理方面,供应商处理退换货、退款等申请,确保消费者满意并遵守平台政策。整体来说,平台帮助供应商高效管理产品和订单,提升服务质量。商城管理农家产品界面如下图所示。
图5-15农家产品界面
6系统测试
6.1系统测试目标
为了保证“桓仁县助农平台”的质量,使其能够稳定的运行,并排除其可能存在的未知隐患。解除软件可能存在的故障,理清楚测试与纠错的关系,如图6-1所示。
图6-1测试与纠错信息流程
6.2系统功能测试
通过对系统中所含的主要实体对象及其功能操作进行测试用例设计。以下是详细的测试:
用户登录功能测试:
表6-1 用户登录功能测试表
| 用例名称 | 用户登录系统 |
| 目的 | 测试用户通过正确的用户名和密码可否登录功能 |
| 前提 | 未登录的情况下 |
| 测试流程 | 1) 进入登录页面 2) 输入正确的用户名和密码 |
| 预期结果 | 用户名和密码正确的时候,跳转到登录成功界面,反之则显示错误信息,提示重新输入 |
| 实际结果 | 实际结果与预期结果一致 |
农家产品查看功能测试:
表6-2 农家产品查看功能测试表
| 用例名称 | 农家产品查看 |
| 目的 | 测试农家产品查看功能 |
| 前提 | 用户登录 |
| 测试流程 | 点击农家产品列表 |
| 预期结果 | 可以查看到所有农家产品 |
| 实际结果 | 实际结果与预期结果一致 |
管理员添加物流信息界面测试:
表6-3 物流信息界面测试表
| 用例名称 | 物流信息添加测试用例 |
| 目的 | 测试物流信息添加功能 |
| 前提 | 管理员正常登录情况下 |
| 测试流程 | 1)管理员点击物流信息,然后点击添加后并填写信息。 2)点击进行提交。 |
| 预期结果 | 提交以后,页面首页会显示新的物流信息 |
| 实际结果 | 实际结果与预期结果一致 |
农家产品搜索功能测试:
表6-4农家产品搜索功能测试表
| 用例名称 | 农家产品搜索测试 |
| 目的 | 测试农家产品搜索功能 |
| 前提 | 无 |
| 测试流程 | 1)在搜索框填入搜索关键字。 2)点击搜索按钮。 |
| 预期结果 | 页面显示包含有搜索关键字的农家产品 |
| 实际结果 | 实际结果与预期结果一致 |
密码修改功能测试:
表6-5 密码修改功能测试表
| 用例名称 | 密码修改测试用例 |
| 目的 | 测试管理员密码修改功能 |
| 前提 | 管理员用户正常登录情况下 |
| 测试流程 | 1)管理员密码修改并完成填写。 2)点击进行提交。 |
| 预期结果 | 使用新的密码可以登录 |
| 实际结果 | 实际结果与预期结果一致 |
6.3测试结果总结
经过上述测试,并对测试数据结果综合分析。桓仁县助农平台具备简便,数据透明等特性。完全符合桓仁县助农平台的要求。
结 论
在本文的桓仁县助农平台设计与实现过程中,通过Spring Boot框架的应用,成
功构建了一个高效、可扩展的助农平台,并得出了一些重要结论。
采用微服务架构提升了系统的模块化与可维护性,降低了系统间的耦合度,推动了开发效率的提升。实践表明,微服务架构能够有效解决传统单体架构在高并发和快速迭代中的问题,适用于桓仁县助农平台。
尽管系统已取得一定成果,但在处理大规模用户数据时,性能优化仍需加强,特别是在高并发情况下,系统的稳定性和响应速度需进一步提升。此外,用户反馈机制仍不完善,未来应加强用户交互功能,及时收集并响应需求。
展望未来,我们将优化系统性能,引入云计算支持更大规模的用户访问,并加强用户数据分析,为精准营销和个性化服务提供支持。同时,我们将完善用户反馈机制,构建一个更加互动、以用户为助农平台。
参考文献
[1]Sofiah S ,Hakim L ,Azrianingsih R , et al.Population and conservation of Smilax nageliana A.DC., a climber species endemic to Java Island, Indonesia[J].Journal for Nature Conservation,2025,84126803-126803.
[2]Wang Q ,Zheng L ,Hong R .Exploration on the Teaching Model of Java Programming and Practice for Students with No Programming Background[J].Advances in Educational Technology and Psychology,2024,8(6):
[3]赖守亮,谭顺顺,杨环宇.“湘村”振兴视域下助农平台设计实践研究[J].鞋类工艺与设计,2024,4(18):100-102.
[4]刘艺璇,刘庆华.新媒体平台“直播+短视频”助农现状、问题与实践优化研究[J].新闻爱好者,2024,(09):85-86.DOI:10.16017/j.cnki.xwahz.2024.09.009.
[5]Zhang J .Teaching Reform of Java Program Design Based on Vocational Education Cloud Platform[J].Journal of Higher Education Teaching,2024,1(5):
[6]牟宗玉,杨晓霞,李珂,等.智慧平台供应链的在线助农模式和融资策略研究[J].中国管理科学,2024,32(08):170-181.DOI:10.16381/j.cnki.issn1003-207x.2021.0651.
[7]何斌.基于社会创新理论的电商助农服务设计研究[D].南昌大学,2024.DOI:10.27232/d.cnki.gnchu.2024.001002.
[8]Ullenboom C .Java Programming Exercises:Volume Two: Java Standard Library[M].CRC Press:2024-03-30.
[9]邹筱,刘鹏德,张中隆.物流平台农产品助农销售模式研究[J].贵州商学院学报,2024,37(02):43-57.
[10]高凤,张韫.乡村振兴视域下助农平台发展路径探析[J].农村经济与科技,2024,35(02):228-230.
[11]陈卫洪,耿芳艳.网络营销赋能农村产业发展的机制研究——新媒体平台“直播+短视频+商城”助农案例及其分析[J].农业经济问题,2023,(11):118-131.DOI:10.13246/j.cnki.iae.2023.11.007.
[12]陆元烽,张锦.“苗侗绿园”——助农销售平台的设计与实现[J].数字农业与智能农机,2023,(09):97-99.
[13]蒋婷.拼多多农村电商平台助农模式研究[D].大连海洋大学,2023.DOI:10.27821/d.cnki.gdlhy.2023.000504.
[14]曹飞.搭建惠农助农新平台[N].大同日报,2023-02-14(002).DOI:10.28204/n.cnki.ndtrb.2023.000208.
[15]闫鹏.数字媒体时代下短视频平台助农功能实现研究[J].办公自动化,2022,27(18):29-31.
[16]苏玉璇,李定芳,李晓勤.乡村振兴视域下智慧“知识助农”平台设计初探[J].绿色包装,2022,(09):158-161.DOI:10.19362/j.cnki.cn10-1400/tb.2022.09.033.
[17]孙绘景,翟宣舜,王彦苏.包容性创新视角下电商平台扶贫助农研究[J].农村经济与科技,2022,33(15):251-253.
[18]张友友.基于乡村振兴的助农平台探索——以陇南市宕昌县为例[J].现代农业,2022,(03):19-21.DOI:10.14070/j.cnki.15-1098.2022.03.021.
[19]李剑辉.基于Android的爱心助农公益平台系统设计与实现[D].仲恺农业工程学院,2022.DOI:10.27700/d.cnki.gzcny.2022.000223.
[20]鞠红凤,张瑛,黄琳倩,等.一站式助农电商服务平台的设计[J].电子世界,2022,(01):198-199+203.DOI:10.19353/j.cnki.dzsj.2022.01.092.
致 谢
在撰写这篇关于桓仁县助农平台的毕业论文之际,我满怀感激之情,回顾整个设计过程,从最初的构想到最终的成果,每一步都凝聚了众多人的支持与帮助。
这个过程中,我经历了从无到有的创造,从理论学习到实践应用的跨越,不仅深化了我对Spring Boot框架的理解,也锻炼了我的系统设计与编程能力。
在此,我要特别感谢我的导师。是您的悉心指导与无私奉献,让我在迷茫时找到了方向,在困难前鼓起了勇气。您的严谨治学态度和深厚学术造诣,不仅让我在学术上受益匪浅,更在人生道路上树立了榜样。
我也要感谢我的同学们。我们一起熬夜讨论,一起解决难题,你们的陪伴与帮助,让我的大学生活更加丰富多彩。在团队合作中,我学会了沟通与协作,也更加珍惜这份难得的友谊。
我还要感谢我的家人。是你们的理解与支持,让我能够全身心地投入到学业中。在我遇到挫折时,是你们给予我温暖与鼓励,让我有勇气面对一切挑战。
展望未来,我将带着这份感激与收获,继续前行。我深知,技术的道路永无止境,我将不断学习新知识,掌握新技能,为未来的工作与研究打下坚实的基础。同时,我也希望能将所学应用到更广阔的领域,为社会的发展贡献自己的一份力量。
请关注点赞+私信博主,免费领取项目源码

被折叠的 条评论
为什么被折叠?



