Java Web技术总结(二):Java Web Servlet开发流程图

本文介绍了JavaWeb中Servlet的开发流程,包括视图层、控制层、服务层及数据访问层等内容。详细阐述了各层的功能及交互方式,如页面提交数据的方法、Servlet处理请求的机制等。

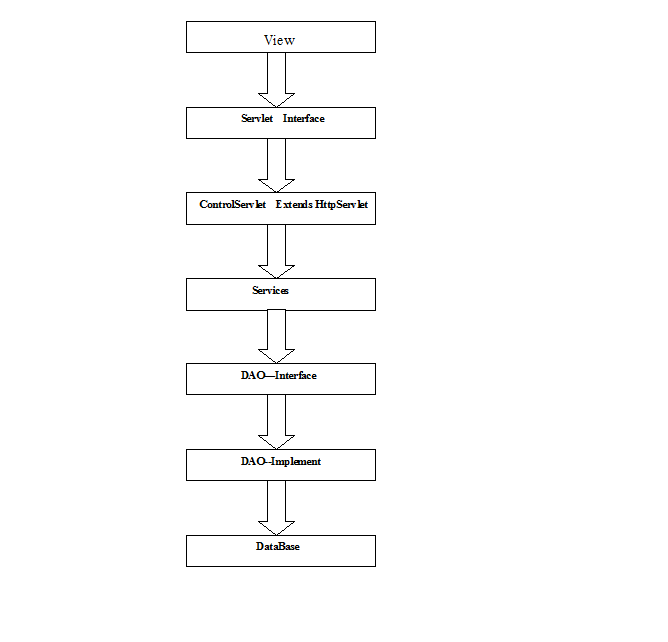
Java Web Servlet 开发流程图

这里写图片描述
1. View 就是页面的开发。页面分为静态页面和动态页面。用于页面的编写语言有:HTML、DIV+CSS、Javascript、Ajax、ExtJs、Jquery、Jsp。流行的页面框架有:Freemarker、Velocity等等。
2. Servlet Interface :它的作用是处理从View页面提交过来的请求,并进行处理,然后将请求发送到Web服务器,最后将服务器的响应回送到浏览器。每个Servlet必须实现javax.servlet.Servlet接口,而Servlet API提供了一个javax.servlet.HttpServlet类。作为这个接口的一般实现。所以代码中只要Extends HttpServlet 就可以了。

View页面提交的方式有:
A. 通过form 表单提交
B. 通过window.location.href=”ServletControl.do?id=9” 提交
C. 通过浏览器的地址栏直接输入地址 提交

Servlet 获取View页面提交过来的数据方式有:
D. Request.getParameter(name);
E. Request.getAttribute(name);
F. Session.getAttribute(name);
3. ControlServlet extends HttpServlet:HttpServlet是接口Servlet的一般实现,所以ControlServlet只要继承HttpServlet就可以了。ControlServlet获取页面传过来的数据后,调用相对应的Services进行处理。处理结束后通过response对象把服务器的响应回送到View页面。
ControlServlet跳转到View页面或其它的ControlServlet的方式有:

A. response.sendRedirect(url);重新定位,另一个请求,URL会发生变化。可以跨WEB应用程序和服 务器重新定位资源来处理请求。
B. response.forward(url);同一个请求,URL不会变化。隐藏了处理对象的变化。只能在同一个WEB应用程序内部转发。
C. request**.getRequestDispatcher(url).forward(request,response)**;forward方法调用后再响应的内容被自动消除
D. request.getRequestDispatcher(url).include(request,response);
include方法调用后再响应的内容被自动消除
4. Services:业务逻辑处理的服务类。ControlServlet获取数据后,调用相应的Services来处理业务逻辑。Services调用DAO-interface的实现类来执行相对应的数据库操作,比如:查询、删除、修改、新增、执行试图、执行存储过程、创建表机构,删除表机构、修改表结构。Services执行过程中得编写相应的Exception,以便能获取相应的提示信息。
5. DAO-Interface : DAO是Data Access Object数据访问接口,数据访问:作为一个数据访问接口层,它主要的作用隐藏数据访问的具体代码,以提高系统的安全性和便利性。作为业务逻辑层的Services不管具体的数据访问代码,它只管调用指定的接口方法。
6. DAO—Implement :数据访问的具体实现类,里面执行对数据库的操作。比如: 查询、删除、修改、新增、执行试图、执行存储过程、创建表机构,删除表机构、修改表结构.
7. DataBase:数据库,存储数据的地方。

评论
成就一亿技术人!
拼手气红包6.0元
还能输入1000个字符
 
红包 添加红包
表情包 插入表情
 条评论被折叠 查看
添加红包

请填写红包祝福语或标题

红包个数最小为10个

红包金额最低5元

当前余额3.43前往充值 >
需支付:10.00
成就一亿技术人!
领取后你会自动成为博主和红包主的粉丝 规则
hope_wisdom
发出的红包
实付
使用余额支付
点击重新获取
扫码支付
钱包余额 0

抵扣说明:

1.余额是钱包充值的虚拟货币,按照1:1的比例进行支付金额的抵扣。
2.余额无法直接购买下载,可以购买VIP、付费专栏及课程。

余额充值