
1878【毕设课设】基于51单片机智能鱼缸温度控制系统设计
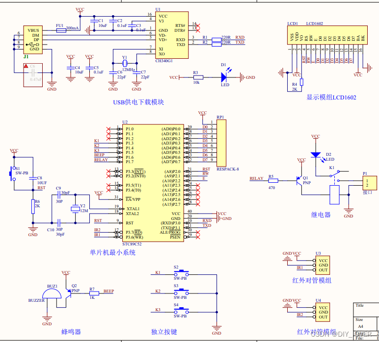
本设计基于51单片机,结合DS18B20温度传感器、LCD1602显示屏和按键模块,实现智能鱼缸的温度控制系统。系统能够实时检测鱼缸温度,通过按键设置温度范围上下限,并根据当前温度自动控制降温继电器和升温继电器的工作,从而确保鱼缸内的水温维持在设定的范围内。本设计基于51单片机,结合DS18B20温度传感器、LCD1602显示屏和按键模块,实现了智能鱼缸的温度控制系统。系统能够实时检测鱼缸温度,并通过按键设置温度范围上下限,自动控制降温继电器和升温继电器的工作,从而确保鱼缸内的水温维持在设定的范围内。



























