摘要
随着少儿编程教育的日益重要,如何为教育管理者提供一个高效、便捷的教学管理平台,成为了亟待解决的问题。为此,本文设计并实现了一个基于Spring Boot框架的少儿编程知识刷题学习系统,主要面向管理员用户。该系统通过管理员账户管理、题库管理、学习进度跟踪、错题集管理等核心功能模块,旨在简化教学管理流程,提升教育效果。管理员可以进行学生和教师账户的增删改查、角色分配、登录记录监控等操作,并可管理编程题库,添加、编辑、删除题目,支持批量导入及审核功能。此外,系统提供了学习进度追踪和个性化的学习提醒功能,帮助管理员实时监控学习情况,确保教学进度的顺利进行。系统的错题集功能允许管理员查看学生的错题记录,制定针对性复习计划,提升学习效果。系统采用Spring Boot作为后端框架,MySQL数据库进行数据存储,确保了平台的高效性和稳定性。通过系统的设计与实现,能够有效解决传统教育平台中存在的管理不便、反馈滞后等问题,为管理员提供了一个综合、高效的编程教育管理工具。
关键词:少儿编程知识刷题学习系统;SpringBoot;Vue;MySQL
Abstract
With the increasing importance of children's programming education, how to provide an efficient and convenient teaching management platform for educational managers has become an urgent problem to be solved. Therefore, this article designs and implements a children's programming knowledge brushing and learning system based on the Spring Boot framework, mainly targeting administrator users. The system aims to simplify the teaching management process and improve educational effectiveness through core functional modules such as administrator account management, question bank management, learning progress tracking, and wrong question set management. Administrators can perform operations such as adding, deleting, modifying, and querying student and teacher accounts, assigning roles, and monitoring login records. They can also manage programming question banks, add, edit, and delete questions, and support batch import and review functions. In addition, the system provides learning progress tracking and personalized learning reminder functions to help administrators monitor learning situations in real time and ensure the smooth progress of teaching. The error set function of the system allows administrators to view students' error records, develop targeted review plans, and improve learning outcomes. The system adopts Spring Boot as the backend framework and MySQL database for data storage, ensuring the efficiency and stability of the platform. Through the design and implementation of the system, it can effectively solve the problems of inconvenient management and lagging feedback in traditional education platforms, providing administrators with a comprehensive and efficient programming education management tool.
Keywords: Children's programming knowledge brushing and learning system; SpringBoot; Vue; MySQL
目录
1绪论
在信息化时代,编程教育作为一种培养学生逻辑思维和创新能力的重要方式,逐渐在全球范围内获得越来越多的关注。尤其在少儿教育阶段,编程被视为未来社会不可或缺的一项基础技能。随着编程语言的普及和教育理念的不断更新,越来越多的学校和教育机构开始开设少儿编程课程。然而,传统的编程教学管理方式依然存在一些明显的弊端,如题库资源更新缓慢、学习进度难以追踪、教师与学生之间的反馈机制不够高效等。这些问题不仅影响了教学质量,还限制了学生学习编程的积极性和效率。因此,设计一个能够高效管理教育资源、精准跟踪学习进度并提供智能反馈的教育管理平台成为当前教育管理领域亟待解决的课题。现有的少儿编程教育平台在资源管理、教学监控、成绩分析等方面仍存在一定的瓶颈,亟需一种新的系统来提升管理效率,优化教育资源的使用。
本研究设计并实现的少儿编程知识刷题学习系统,旨在为教育管理者提供一套高效、智能的工具,优化教学管理流程。通过系统化的题库管理,管理员能够便捷地维护和更新编程题库,包括添加、编辑、分类、批量导入和审核题目的功能,有效解决了题库资源更新滞后的问题。此外,系统通过学习进度追踪功能,使得管理员可以随时了解学生的学习进展,精准掌握每个学生的答题情况,便于及时调整教学策略,提升教学质量。错题集模块为管理员提供了对学生错题的全面管理,帮助识别学生的薄弱环节,制定个性化的辅导方案,进而提高学习效果。系统还包含公告通知、资源管理和用户管理等功能,简化了日常管理工作,并提高了信息发布和资源调度的效率。借助这些功能,教育管理者能够更加高效地处理教学任务,优化教育资源的使用,提升管理的便捷性和精确性。该系统不仅为少儿编程教育提供了一个现代化、系统化的管理平台,也为教育管理的数字化转型提供了创新思路,推动了教育管理向更加智能化、自动化的方向发展。
近年来,国内少儿编程教育得到了广泛关注。随着教育理念的更新和技术的发展,许多教育机构和技术公司纷纷推出了针对少儿的编程教育平台。这些平台多侧重于培养学生的编程兴趣和基础技能,通过图形化编程、在线题库以及互动式学习,吸引学生参与其中。部分平台已开始探索个性化学习路径和学习进度跟踪功能,帮助学生根据自己的学习进度进行自主学习。与此同时,管理平台方面也有了一些进展,尤其是在用户管理和学习数据的监控上。然而,现有平台大多侧重于前端学习内容的呈现,后端管理功能仍存在不足。题库管理、学情分析、错题记录等方面的智能化和系统化建设仍显薄弱,教育管理者在运营和教学管理过程中面临一定的挑战。总体而言,国内少儿编程教育管理平台的研究与发展仍处于初步阶段,亟需一个高效、精确的管理工具来提升教学管理水平。
国外少儿编程教育的研究起步较早,许多国家已经将编程作为基础教育的重要内容。以美国为例,众多在线编程学习平台如Scratch、Tynker和Code.org等,已广泛应用于学校教学和课外活动中。这些平台通过游戏化的学习方式,提高了学生的编程兴趣,并通过实时反馈和评估帮助学生快速掌握编程技能。在教学管理方面,国外的一些平台已经具备较为完善的后台管理功能,能够自动化管理题库、学生学习进度及错题记录,并通过数据分析为教师提供精准的教学指导。然而,尽管国外的编程教育平台在内容丰富性和教学反馈机制上相对成熟,但在系统化管理、个性化教学支持和教育资源的高效调度等方面仍有进一步优化的空间。总体来看,国外少儿编程教育的研究较为成熟,但在教育管理系统的智能化方面仍需不断完善和提升。
国内外的研究和实践表明,少儿编程教育在全球范围内已成为提升学生综合能力的重要方式。尽管国内外都有相应的编程学习平台,且各自取得了一定的成果,但大多数平台仍未充分解决管理端智能化和系统化的问题,尤其是在题库管理、学习进度跟踪和错题集管理等方面。国内的少儿编程教育管理平台在这方面的研究与发展相对滞后,因此,开发一个具有高度集成化和智能化管理功能的平台,不仅能够提升管理效率,还能够为教育决策提供有力的数据支持,推动少儿编程教育的进一步发展。
本研究的主要内容是设计并实现一个基于Spring Boot框架的少儿编程知识刷题学习系统,专注于为教育管理者提供高效、智能的教学管理工具。系统主要包括用户管理、题库管理、学习进度跟踪、错题集管理、公告通知管理和资源管理等功能模块。通过这些模块,管理员可以方便地管理学生账号、维护和更新编程题库、跟踪学生学习进度、记录错题并提供个性化学习建议。此外,系统还允许管理员发布公告、管理系统设置和进行数据备份等操作,提升了教学管理的灵活性和效率。技术实现方面,系统采用Spring Boot作为后端框架,结合MySQL数据库存储和管理数据,确保了平台的高效性和稳定性。通过这些设计,系统不仅简化了管理流程,还为教育决策提供了数据支持,有效推动了少儿编程教育管理的数字化转型。
本论文共分为七个主要章节,具体结构如下:
1. 绪论:介绍研究背景与意义,回顾国内外研究现状,并概述论文的组织结构。
2. 相关技术介绍:详细介绍与本研究相关的技术,包括Java语言、B/S框架、SpringBoot框架、Vue技术和MySQL数据库。
3. 需求分析:对系统的功能需求和非功能需求进行分析,管理员的需求,并进行可行性分析,包括技术、操作和经济可行性。
4. 系统设计:涵盖系统架构设计、总体流程设计和功能设计,并进行数据库的概念设计与表设计。
5. 系统实现:具体描述各个功能模块的实现过程,展示系统如何根据需求进行开发。
6. 系统测试:阐述测试的目的、方法和内容,分析测试结果并得出结论,以验证系统的稳定性和功能完整性。
7. 总结:总结研究的主要成果和贡献,指出存在的不足及未来的研究方向。
2相关技术介绍
Java语言是一种广泛使用的高级编程语言,具有平台无关性、面向对象特性和丰富的标准库[1]。Java通过Java虚拟机(JVM)实现跨平台运行,开发者可以编写一次代码,在任何支持JVM的环境中执行。Java的面向对象特性使得代码复用和模块化变得更加容易,促进了软件的维护和扩展。Java支持多线程编程,允许开发者在同一程序中同时执行多个任务,提升了应用程序的性能。
Java语言的语法结构简洁且易于理解,吸引了大量开发者[2]。Java的标准库包含数据结构、输入输出处理、网络编程等众多功能模块。这使得开发者在构建应用程序时能够高效利用已有工具,减少重复劳动。Java广泛应用于企业级应用、移动应用、Web开发和大数据处理等领域。
2.2 B/S框架
B/S(Browser/Server)架构是一种基于浏览器和服务器的系统架构模式,用户通过浏览器与服务器进行交互。B/S架构简化了客户端的部署和管理,用户无需在本地安装复杂的软件,只需使用标准浏览器即可访问应用程序。服务器端负责处理业务逻辑和数据存储,客户端则主要负责展示用户界面和数据交互[3]。B/S架构的设计使得系统更新和维护集中在服务器端,降低了维护成本。
B/S架构通常采用Web技术进行实现,包括HTML、CSS和JavaScript等。用户在浏览器中发起请求,服务器响应并返回数据。数据传输通常通过HTTP或HTTPS协议进行,B/S架构的灵活性使其适用于在线购物、信息管理系统和社交网络等各类应用场景[4]。由于其易于扩展性,B/S架构可以方便地支持大规模用户访问,适应不断变化的业务需求。
2.3 SpringBoot框架
SpringBoot框架是基于Spring框架的开源项目,简化Java应用程序的开发过程。SpringBoot通过约定优于配置的理念,减少了传统Spring应用的繁琐配置,开发者可以快速搭建和部署应用程序。框架提供了一系列默认配置,支持自动化配置,简化了应用启动的复杂性[5]。SpringBoot内置了嵌入式Web服务器,使得开发者能够独立运行Java应用,无需外部容器。
SpringBoot支持微服务架构,开发者可以轻松创建和管理多个微服务。框架集成了丰富的功能模块,包括安全、数据访问和消息中间件等,支持RESTful API和JSON数据格式的处理[6]。SpringBoot还提供了强大的监控和管理功能,允许开发者实时监控应用的健康状态和性能指标。借助SpringBoot,开发者能够高效构建和维护现代企业级应用,满足复杂业务需求。
2.4 Vue技术
Vue是一种渐进式JavaScript框架,专注于构建用户界面。Vue采用组件化的开发模式,允许开发者将应用程序拆分为独立的、可重用的组件,从而提高了开发效率和代码的可维护性[7]。框架的核心库专注于视图层,支持数据绑定和DOM操作,提供了简洁的API。Vue的虚拟DOM机制提升了应用的性能,减少了实际DOM操作的次数。
Vue支持双向数据绑定,能够自动更新视图与模型之间的变化。开发者可以通过Vue的指令系统,简化数据展示和事件处理。Vue还支持路由管理和状态管理,使得开发复杂单页面应用变得更加容易[8]。借助Vue的生态系统,开发者能够使用多种工具和库来扩展功能,满足不同的业务需求。Vue在前端开发中逐渐成为主流选择,受到广泛关注和应用。
2.5 MySQL数据库
MySQL是一种开源关系型数据库管理系统,广泛应用于Web应用和企业级数据存储。MySQL支持结构化查询语言,允许开发者通过标准语句进行数据的创建、读取、更新和删除操作[9]。数据库通过表格形式组织数据,支持数据完整性和约束条件的定义。MySQL的存储引擎机制使得用户可以根据具体需求选择不同的存储引擎,以优化性能和功能。
MySQL具有高性能和可扩展性,支持大规模数据存储和高并发访问。系统提供了丰富的用户权限管理和数据加密安全特性。MySQL能够与多种编程语言和框架兼容,广泛应用于内容管理系统、电子商务平台和数据分析等各种场景。
3需求分析
本系统基于Java平台开发,使用Spring Boot框架作为后端技术,前端采用Vue.js进行设计,数据库使用MySQL存储数据,这些技术都是当前软件开发中成熟且广泛应用的技术栈。Spring Boot框架具有快速开发、高性能和高可扩展性等特点,适合快速搭建企业级后台管理系统。Vue.js则以其简洁易用和高效的特点,能够帮助开发者快速构建出响应式的前端界面。MySQL作为成熟的关系型数据库,能够有效管理系统中的大量数据,并提供良好的数据一致性和安全性。此外,系统采用了模块化设计,能够保证后期的扩展和维护非常方便,技术实现方面具备较高的可行性。
在操作层面,系统设计简洁、直观,管理员可以通过图形化界面轻松进行各种管理操作。后台管理界面以用户体验为核心,提供清晰的功能导航和操作提示,使管理员能够快速上手并高效完成各项任务,如用户管理、题库维护、学习进度跟踪等。系统还支持多种操作模式,如批量导入题库、自动生成学习报告、实时更新公告等,极大提高了操作效率和便捷性。同时,系统具有良好的权限控制功能,确保不同角色的用户只能访问和操作其权限范围内的内容,增强了操作的安全性和可控性。总体而言,系统的操作性良好,符合教育管理者的实际需求,具备较高的可操作性。
从经济角度来看,本系统的开发与部署成本相对较低。首先,系统采用开源的Spring Boot框架和MySQL数据库,避免了高额的商业软件授权费用。此外,云服务器和主流的开源技术栈使得部署和维护成本得到有效控制。系统的开发和运营并不需要过多的硬件投入,可以通过租用云服务器进行高效部署,降低了初期投资成本。系统的智能化管理功能提升了教育管理效率,减少了人工操作的需求,这意味着长期来看,系统能够为教育机构节省人力资源和管理成本,具有较强的经济效益。
功能需求分析是对系统所需功能进行详细描述的过程,明确系统的目标、功能模块及其相互关系。在此阶段,结合用户需求、业务流程和技术架构,识别系统必须实现的各项功能,并对其优先级、实现方式和约束条件进行梳理。通过功能需求分析,确保系统设计能够满足实际需求,且具有良好的可用性、可维护性和扩展性,为后续的系统开发和测试提供明确的指导和依据。具体功能如下:
(1)用户管理模块:管理员可以进行用户的增删改查操作,包括学生和教师。分配用户角色(用户、管理员)。可以启用或禁用用户账号。可以查看用户的登录记录和操作日志。
题库管理模块:管理员可以添加、编辑和删除试题(单选题和判断题)。可以对试题进行分类和标记,便于学生查找和练习。可以批量导入试题(如通过Excel文件)。可以审核新增或修改的试题。
学习进度跟踪模块:
学习报告:用户可选择生成学习报告,包括答题情况、正确率、以及知识点掌握情况等。
进度提醒:根据用户学习进度,提供学习提醒和建议。
学习提醒:用户可设置每天何时学习,系统会定时通知,发送学习提醒。
学习进度:用户可以设定学习目标,系统根据目标提供个性化的学习建议。
(4)错题集模块:
错题记录:对用户的错题进行记录。
错题重刷:顺序/乱序。
错题本功能:用户可选择将错题加入错题本,形成个性化错题本,以便后续复习。
(5)系统配置模块:管理员可以配置系统的基本信息(系统名称、版权信息等)。可以设置系统运行参数(如考试时间限制、练习模式等)。可以进行数据备份和恢复操作,保障数据安全。可以查看和管理系统的操作日志。
3.3系统用例分析
管理员用例图如图3-1所示。
图3-1 管理员用例图
1. 可用性
系统应具备高可用性,用户在任何时间都能顺畅访问。系统的正常运行时间应达到99.9%以上,用户不会因系统故障而影响操作体验。用户界面设计应简洁明了,降低操作复杂性。
2. 可靠性
系统需要具备高可靠性,在故障发生时能够快速恢复。数据应定期备份,在意外情况下不丢失。系统应具备故障检测机制,自动识别并处理潜在问题。
3. 安全性
系统应实现严格的安全控制,保护用户数据的隐私和完整性。用户信息应加密存储,传输过程中的数据也需采用加密协议,防止数据泄露。系统应具备权限管理功能,不同用户只能访问相应的数据和功能。
4. 可扩展性
系统设计应具备良好的可扩展性,模块化设计使得新功能可以方便地集成,系统能够支持更高的用户负载而无需重构基础架构。
5. 性能
系统的响应时间应控制在合理范围内,通常不超过2秒。
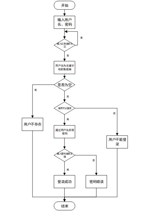
3.5.1用户登录流程
用户输入用户名和密码后,系统先检查输入是否为空,再验证用户名是否存在,若存在则通过用户名获取密码并校验。若密码正确则登录成功,否则提示密码错误。若用户名不存在或无法登录,提示用户操作无效。如图3-3所示。
图3-3登录流程图
3.5.2添加信息流程
管理员可以添加信息,用户添加可以自己权限内的信息,输入信息后,要想利用这个软件来进行系统的安全管理,首先需要登录到该软件中。添加信息流程如图3-4所示。
图3-4添加信息流程图
3.5.3修改信息流程
用户首先选择需要修改的记录,输入修改后的数据,系统判断输入数据是否合法。若数据不合法,提示重新输入;若数据合法,则将修改后的数据写入数据库,完成操作后流程结束。修改信息流程图如图3-5所示。
图3-5修改信息流程图
3.5.4删除信息流程
用户选择需要删除的记录后,系统判断是否确认删除。若未确认,返回选择环节;若确认删除,则更新数据库,删除对应记录,完成操作后流程结束。删除信息流程图如图3-6所示。
图3-6删除信息流程图
4系统设计
本项目采用B/S架构,遵循MVC设计思想,采用前后端分离的方式进行架构搭建。系统主要由表示层、控制层、业务逻辑层和数据层构成,整个系统架构如图4-1所示。
图4-1 系统架构图
系统使用Spring Boot与Vue框架进行搭建,架构分为视图层、控制层、业务逻辑层、数据持久层和数据库服务器[10]。视图层利用Vue框架和Element UI界面渲染工具构建前端页面,前端页面通过HTTP协议发送请求至控制层。控制层与业务逻辑层通过Spring Boot框架搭建,控制层接收前端请求,进行解析和数据校验,将数据传递至Service层进行业务逻辑处理。业务处理完成后,通过数据持久层访问数据库服务器,执行数据库操作,最终将结果返回至控制层,并传递至前端进行页面处理。
该系统主要包括管理员后台管理功能、题库管理、学习进度跟踪、错题集管理、公告通知管理、资源管理等模块,旨在为教育管理者提供高效、便捷的编程教育管理工具。管理员可以通过系统对学生与教师账户进行管理、维护和更新题库内容、监控学生学习进度、查看错题记录并制定个性化辅导计划,发布公告通知以及管理系统资源,全面提升教育管理的效率和精准性。系统通过简洁的操作界面与智能化功能,优化了教学资源的管理和使用。系统功能结构图如图4-2所示。
图4-1系统功能结构图
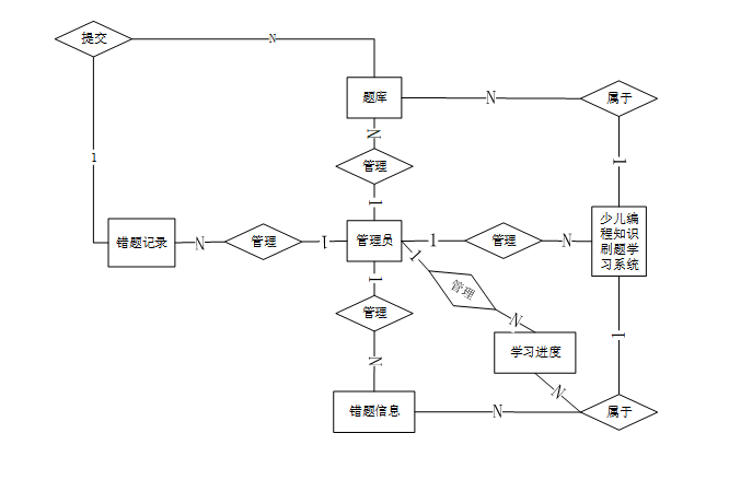
在进行数据库设计时,概念设计帮助明确系统的整体结构和需求。在这一阶段,需要确定实体、属性以及它们之间的关系,为后续的数据库表设计奠定基础。接下来,将深入探讨数据库表设计的具体细节,实现更高效的数据存储和管理。系统全局E-R图如图4-3所示。
图4-3系统E-R图
概念设计是数据库设计的第一步,其主要目标是对系统的数据需求进行全面的理解和抽象[11]。在这一阶段,通过建立实体-关系模型(ER模型)来识别系统中的关键实体、属性及其相互关系。概念设计的输出是一个清晰的ER图,作为后续数据库表设计的基础。以下将展示系统的全局E-R图以及各个实体的属性图。
这一阶段的重点是将概念模型转换为实际的数据库结构,包括表的创建、字段的定义及数据类型的选择。每个实体通常对应于数据库中的一张表,而实体的属性则转化为表的列[12]。以下是系统的数据库表设计展示。
表 4-1-access_token(登陆访问时长)
编号 | 字段名 | 类型 | 长度 | 是否非空 | 是否主键 | 注释 |
1 | token_id | int | 是 | 是 | 临时访问牌ID | |
2 | token | varchar | 64 | 否 | 否 | 临时访问牌 |
3 | info | text | 65535 | 否 | 否 | 信息 |
4 | maxage | int | 是 | 否 | 最大寿命:默认2小时 | |
5 | create_time | timestamp | 是 | 否 | 创建时间 | |
6 | update_time | timestamp | 是 | 否 | 更新时间 | |
7 | user_id | int | 是 | 否 | 用户编号 |
表 4-2-article(文章)
编号 | 字段名 | 类型 | 长度 | 是否非空 | 是否主键 | 注释 |
1 | article_id | mediumint | 是 | 是 | 文章id | |
2 | title | varchar | 125 | 是 | 是 | 标题 |
3 | type | varchar | 64 | 是 | 否 | 文章分类 |
4 | hits | int | 是 | 否 | 点击数 | |
5 | praise_len | int | 是 | 否 | 点赞数 | |
6 | create_time | timestamp | 是 | 否 | 创建时间 | |
7 | update_time | timestamp | 是 | 否 | 更新时间 | |
8 | source | varchar | 255 | 否 | 否 | 来源 |
9 | url | varchar | 255 | 否 | 否 | 来源地址 |
10 | tag | varchar | 255 | 否 | 否 | 标签 |
11 | content | longtext | 4294967295 | 否 | 否 | 正文 |
12 | img | varchar | 255 | 否 | 否 | 封面图 |
13 | description | text | 65535 | 否 | 否 | 文章描述 |
表 4-3-article_type(文章分类)
编号 | 字段名 | 类型 | 长度 | 是否非空 | 是否主键 | 注释 |
1 | type_id | smallint | 是 | 是 | 分类ID | |
2 | display | smallint | 是 | 否 | 显示顺序 | |
3 | name | varchar | 16 | 是 | 否 | 分类名称 |
4 | father_id | smallint | 是 | 否 | 上级分类ID | |
5 | description | varchar | 255 | 否 | 否 | 描述 |
6 | icon | text | 65535 | 否 | 否 | 分类图标 |
7 | url | varchar | 255 | 否 | 否 | 外链地址 |
8 | create_time | timestamp | 是 | 否 | 创建时间 | |
9 | update_time | timestamp | 是 | 否 | 更新时间 |
表 4-5-code_token(验证码)
编号 | 字段名 | 类型 | 长度 | 是否非空 | 是否主键 | 注释 |
1 | code_token_id | int | 是 | 是 | 验证码ID | |
2 | token | varchar | 255 | 否 | 否 | 令牌 |
3 | code | varchar | 255 | 否 | 否 | 验证码 |
4 | expire_time | timestamp | 是 | 否 | 失效时间 | |
5 | create_time | timestamp | 是 | 否 | 创建时间 | |
6 | update_time | timestamp | 是 | 否 | 更新时间 |
表 4-7-comment(评论)
编号 | 字段名 | 类型 | 长度 | 是否非空 | 是否主键 | 注释 |
1 | comment_id | int | 是 | 是 | 评论ID | |
2 | user_id | int | 是 | 是 | 评论人ID | |
3 | reply_to_id | int | 是 | 否 | 回复评论ID | |
4 | content | longtext | 4294967295 | 否 | 否 | 内容 |
5 | nickname | varchar | 255 | 否 | 否 | 昵称 |
6 | avatar | varchar | 255 | 否 | 否 | 头像地址 |
7 | create_time | timestamp | 是 | 否 | 创建时间 | |
8 | update_time | timestamp | 是 | 否 | 更新时间 | |
9 | source_table | varchar | 255 | 否 | 否 | 来源表 |
10 | source_field | varchar | 255 | 否 | 否 | 来源字段 |
11 | source_id | int | 是 | 否 | 来源ID |
表 4-8-exam_question_database(试题库)
编号 | 字段名 | 类型 | 长度 | 是否非空 | 是否主键 | 注释 |
1 | exam_question_id | mediumint | 是 | 是 | 试题库ID | |
2 | subject_name | varchar | 255 | 否 | 否 | 科目名称 |
3 | type | varchar | 20 | 否 | 否 | 类型 |
4 | title | varchar | 255 | 否 | 否 | 题目 |
5 | question_item | varchar | 500 | 否 | 否 | 选项 |
6 | answer | varchar | 500 | 否 | 否 | 参考答案 |
7 | score | double | 否 | 否 | 总分 | |
8 | create_time | timestamp | 是 | 否 | 创建时间 | |
9 | update_time | timestamp | 是 | 否 | 更新时间 |
表 4-10-notice(公告)
编号 | 字段名 | 类型 | 长度 | 是否非空 | 是否主键 | 注释 |
1 | notice_id | mediumint | 是 | 是 | 公告ID | |
2 | title | varchar | 125 | 是 | 否 | 标题 |
3 | content | longtext | 4294967295 | 否 | 否 | 正文 |
4 | create_time | timestamp | 是 | 否 | 创建时间 | |
5 | update_time | timestamp | 是 | 否 | 更新时间 |
表 4-12-slides(轮播图)
编号 | 字段名 | 类型 | 长度 | 是否非空 | 是否主键 | 注释 |
1 | slides_id | int | 是 | 是 | 轮播图ID | |
2 | title | varchar | 64 | 否 | 否 | 标题 |
3 | content | varchar | 255 | 否 | 否 | 内容 |
4 | url | varchar | 255 | 否 | 否 | 链接 |
5 | img | varchar | 255 | 否 | 否 | 轮播图 |
6 | hits | int | 是 | 否 | 点击量 | |
7 | create_time | timestamp | 是 | 否 | 创建时间 | |
8 | update_time | timestamp | 是 | 否 | 更新时间 |
表 4-14-subject(科目)
编号 | 字段名 | 类型 | 长度 | 是否非空 | 是否主键 | 注释 |
1 | subject_id | int | 是 | 是 | 科目ID | |
2 | name | varchar | 255 | 否 | 否 | 科目名称 |
3 | update_time | timestamp | 是 | 否 | 更新时间 | |
4 | create_time | timestamp | 是 | 否 | 创建时间 |
表 4-16-subject_exam_question(试题)
编号 | 字段名 | 类型 | 长度 | 是否非空 | 是否主键 | 注释 |
1 | exam_question_id | mediumint | 是 | 是 | 试题ID | |
2 | subject_name | varchar | 255 | 否 | 否 | 科目名称 |
3 | type | varchar | 20 | 否 | 否 | 类型 |
4 | title | varchar | 255 | 否 | 否 | 题目 |
5 | question_item | varchar | 500 | 否 | 否 | 选项 |
6 | answer | varchar | 500 | 否 | 否 | 参考答案 |
7 | score | double | 否 | 否 | 总分 | |
8 | question_order | int | 否 | 否 | 排序 | |
9 | exam_id | mediumint | 是 | 是 | 所属试卷 | |
10 | create_time | timestamp | 是 | 否 | 创建时间 | |
11 | update_time | timestamp | 是 | 否 | 更新时间 |
表 4-18-upload(文件上传)
编号 | 字段名 | 类型 | 长度 | 是否非空 | 是否主键 | 注释 |
1 | upload_id | int | 是 | 是 | 上传ID | |
2 | name | varchar | 64 | 否 | 否 | 文件名 |
3 | path | varchar | 255 | 否 | 否 | 访问路径 |
4 | file | varchar | 255 | 否 | 否 | 文件路径 |
5 | display | varchar | 255 | 否 | 否 | 显示顺序 |
6 | father_id | int | 否 | 否 | 父级ID | |
7 | dir | varchar | 255 | 否 | 否 | 文件夹 |
8 | type | varchar | 32 | 否 | 否 | 文件类型 |
表 4-22-wrong_information(错题信息)
编号 | 字段名 | 类型 | 长度 | 是否非空 | 是否主键 | 注释 |
1 | wrong_information_id | int | 是 | 是 | 错题信息ID | |
2 | wrong_title | varchar | 64 | 否 | 否 | 错题名称 |
3 | answer_students | int | 否 | 否 | 答题学生 | |
4 | release_time | datetime | 否 | 否 | 发布时间 | |
5 | details_of_wrong_questions | text | 65535 | 否 | 否 | 错题详情 |
6 | correct_content | text | 65535 | 否 | 否 | 纠正内容 |
7 | create_time | datetime | 是 | 否 | 创建时间 | |
8 | update_time | timestamp | 是 | 否 | 更新时间 |
5系统实现
登录功能是系统的入口,管理员通过输入正确的用户名和密码来进入系统后台。该功能实现了身份验证,确保只有授权管理员可以访问系统的敏感数据和功能。登录模块还具备用户身份验证失败后的提示信息,确保管理员能够及时发现并解决登录问题,增强系统的安全性。此外,系统还支持密码重置和登录安全管理,进一步提升管理员的操作安全性。登录管理界面如图5-1所示。
图5-1登录管理界面
后台首页作为系统的入口界面,提供了各个功能模块的快捷访问,展示系统概况、学习进度和重要通知,帮助管理员快速掌握平台的整体情况,并根据实际需求进行快速操作。首页界面简洁、直观,通过实时数据和统计图表展示学生学习进度、错题情况及系统的基本运行状态,为管理员提供直观的管理视图,提升了管理效率。后台首页管理界面如图5-2所示。
图5-2后台首页管理界面
错题信息管理模块用于记录学生在学习过程中出现的错题,并提供查看、修改和删除功能,帮助管理员及时掌握学生在编程学习中遇到的难点。通过错题记录的管理,管理员可以分析学生的薄弱环节,进而提供针对性的复习和学习建议。此模块的设计不仅有助于提升学生的学习效果,也为教育决策提供了数据支持。错题信息管理界面如图5-3所示。
图5-3错题信息管理界面
系统管理中的轮播图管理模块用于设置和管理系统首页的轮播图,管理员可以通过后台界面上传、修改和删除轮播图,灵活调整展示的内容与顺序。该功能有助于系统及时发布公告、活动通知或重要消息,提升平台的信息传递效率。轮播图管理功能的实现为管理员提供了更便捷的信息展示方式,增强了平台的互动性和用户体验。系统管理界面如图5-4所示。
图5-4系统管理界面
公告通知管理模块使得管理员能够轻松发布平台上的通知和公告,并进行管理和编辑,确保所有重要信息能够及时传达给所有用户。管理员可设置公告的标题、内容、发布范围以及显示时长,确保每个公告在规定的时间内有效。这一功能增强了系统的信息传达能力,帮助管理员与学生保持有效沟通,并及时发布教学、活动等相关通知。公告通知管理界面如图5-5所示。
图5-5公告通知管理界面
资源管理模块提供新闻资讯的管理功能,管理员可以通过该模块发布、编辑、分类和删除新闻资讯,组织和管理不同类别的教学资源。系统支持资讯分类,便于学生和教师根据兴趣或需求快速查找和访问相关内容。此模块提升了教育资源的管理效率,确保了平台内信息的有序分布和更新,丰富了系统内容,增强了平台的知识共享功能。资源管理界面如图5-6所示。
图5-6资源管理界面
在线考试模块涵盖科目列表、试题库管理、错题记录与试卷列表等功能,管理员可以创建并维护考试科目,编辑和审核题库中的各类试题,生成个性化试卷并分配给学生。试题库支持题目分类、难度设置与答案管理,错题记录帮助管理员分析学生在考试中的错误,指导后续学习。通过此模块,管理员能够灵活配置考试内容,实时跟踪学生考试成绩,优化学习和考试体验。在线考试管理界面如图5-6所示。
图5-6在线考试管理界面
6系统测试
测试的主要目的是确保系统的功能和性能满足预期的需求,同时识别和修复潜在的缺陷。通过系统测试,可以验证各个功能模块的正确性和稳定性,确保系统在不同使用场景下的表现符合设计要求。测试目的包括确认系统功能的完整性、验证数据处理的准确性、评估系统的性能和安全性。测试还可以提高用户满意度,保证用户在使用系统时获得流畅和可靠的体验。通过全面的测试,可以降低后期维护成本,减少系统上线后出现故障的风险,从而保障系统的长期稳定运行。
在本系统中,测试方法主要依赖于测试用例的设计与执行。测试用例是根据系统需求文档编写的,覆盖所有功能模块及其边界情况。每个测试用例包含输入数据、预期结果和实际结果的对比,以验证系统的功能是否按预期工作。
常见的测试用例包括功能测试用例、边界测试用例和异常测试用例[13]。功能测试用例针对系统的各项功能进行验证;边界测试用例则侧重于输入数据的边界条件,验证系统在极端情况下是否能够稳定运行;异常测试用例则用于验证系统在处理错误输入或异常情况时的反应。本文选择功能测试用例进行系统测试。
在测试执行过程中,记录每个用例的执行结果,并根据实际结果与预期结果的对比,判断系统是否存在缺陷。通过系统化的测试用例执行,可以有效提高测试的覆盖率和效率,为系统的最终上线提供保障。
以下是系统功能测试用例表如表6-1所示。
表6-1 系统功能测试用例
功能模块 | 测试项描述 | 测试步骤 | 预期结果 | 是否通过 |
后台首页 | 检查首页显示的统计信息 | 登录后台,查看首页统计数据,如学生学习进度、错题情况等 | 首页数据显示准确,统计信息完整,并能实时更新 | 是 |
系统用户管理 | 创建管理员/学生用户 | 登录后台,进入系统用户管理页面,点击“新增用户”,填写信息并提交 | 系统成功创建用户,用户信息正确显示,角色分配准确 | 是 |
错题信息管理 | 添加错题记录 | 在学习进度页面选择学生,查看错题信息,点击“添加错题”,输入信息提交 | 错题信息成功添加,且记录能正确显示在错题列表中 | 是 |
系统管理(轮播图) | 上传/修改轮播图 | 登录后台,进入系统管理页面,选择“轮播图管理”,上传/修改图片 | 图片成功上传或修改,轮播图在首页正确显示 | 是 |
公告通知管理 | 发布公告通知 | 登录后台,进入公告通知管理页面,点击“发布公告”,输入内容并提交 | 公告成功发布,公告内容显示在首页的公告区域 | 是 |
资源管理(新闻资讯) | 添加/删除新闻资讯 | 登录后台,进入资源管理页面,点击“添加新闻”,输入资讯内容并提交 | 新资讯成功添加,并能在新闻列表中显示;删除操作有效 | 是 |
在线考试(科目列表) | 创建科目列表 | 登录后台,进入在线考试页面,点击“新增科目”,填写科目名称并提交 | 新科目成功创建,能在科目列表中显示并能正常选择 | 是 |
在线考试(试题库) | 添加/编辑试题 | 登录后台,进入试题库页面,点击“添加试题”,填写试题内容并保存 | 新试题成功添加,能在试题列表中显示并能正确显示试题内容 | 是 |
在线考试(错题记录) | 查看学生错题记录 | 登录后台,选择某学生,查看其错题记录列表 | 错题记录准确显示,能够查看学生错题的详细信息 | 是 |
在线考试(试卷列表) | 创建试卷并分配给学生 | 登录后台,进入试卷列表页面,点击“生成试卷”,选择题目并保存 | 新试卷成功创建并分配给学生,试卷内容正确显示 | 是 |
经过对系统各个功能模块的全面测试,包括后台首页、系统用户管理、错题信息管理、系统管理(轮播图管理)、公告通知管理、资源管理(新闻资讯)、在线考试(科目列表、试题库、错题记录、试卷列表)等功能的验证,所有功能均按预期正常运行。系统能够准确处理用户管理、题库更新、学习进度跟踪、错题记录、公告发布等操作,且界面交互流畅,数据展示及时。经过测试,系统整体稳定性良好,操作简便,符合设计需求,所有测试项均通过,系统具备投入实际使用的条件。
7总结
本研究设计并实现的基于Spring Boot框架的少儿编程知识刷题学习系统,旨在提高教育管理者的工作效率,优化教学资源的管理和利用。系统集成了多个核心功能模块,包括管理员后台管理、用户管理、题库管理、学习进度跟踪、错题记录、公告通知管理和资源管理等,能够帮助管理员高效地管理学生与教师账号、维护题库、监控学习进度,并根据错题记录提供个性化辅导方案。同时,系统还支持信息公告发布和教育资源的管理,确保教育资源的及时更新和信息传递的高效性。
技术方面,系统采用了Spring Boot框架结合MySQL数据库,保障了平台的高效性和稳定性。前端界面简洁直观,管理员能够便捷地操作系统。经过全面测试,所有功能模块均正常运行,系统稳定性良好,能够满足少儿编程教育管理的实际需求。通过智能化的学习进度跟踪和数据分析,系统帮助教育管理者精准调整教学策略,提升了教学质量和管理效率。本系统具备较高的实用性和推广价值,为少儿编程教育领域的数字化转型提供了有力支持。
参考文献
- 冯志林.Java EE程序设计与开发实践教程[M].机械工业出版社:202105.353.
- 尹应荆.JAVA编程语言在计算机软件开发中的应用[J].石河子科技,2023,(05):45-47.
- 刘江涛,王亮亮,吴庆茹,等.基于B/S模式的铁路勘测设计案例信息化管理系统设计与实现[J].铁路计算机应用,2021,30(03):32-35.
- 张丹丹,李弘.基于B/S架构的办公管理系统设计与开发[J].铁路通信信号工程技术,2024,21(09):44-48+106.
- 王志亮,纪松波.基于SpringBoot的Web前端与数据库的接口设计[J].工业控制计算机,2023,36(03):51-53.
- 熊永平.基于SpringBoot框架应用开发技术的分析与研究[J].电脑知识与技术,2021,15(36):76-77.
- 赵媛.基于Vue的Web系统前端性能优化分析[J].电脑编程技巧与维护,2024,(09):44-46.
- 秦冬.浅析Vue框架在前端开发中的应用[J].信息与电脑(理论版),2024,36(13):61-63.
- 李艳杰.MySQL数据库下存储过程的综合运用研究[J].现代信息科技,2023,7(11):80-82+88.
- 陈倩怡,何军.Vue+Springboot+MyBatis技术应用解析[J].电脑编程技巧与维护,2020,(01):14-15+28.
- 周晓玉,崔文超.基于Web技术的数据库应用系统设计[J].信息与电脑(理论版),2023,35(09):189-191.
- 马艳艳,吴晓光.计算机软件与数据库的设计策略分析[J].电子技术,2024,53(05):104-105.
- 李俊萌.计算机软件测试技术与开发应用策略分析[J].信息记录材料,2023,24(03):50-52.
- 李超,汪黎,葛莹莹.网络个性化学习平台设计与实现[J].福建电脑,2025,41(02):93-97.
- 赵彩霞,张栽培,杨璇.基于Java编程导航学习平台开发设计的研究[J].家电维修,2024,(03):62-64.
- Cyberimpact Unveils Free Bilingual Learning Platform[J].Manufacturing Close - Up,2025,14(02):175-179.
- 陈小云,许筱凡.少儿奥数学习系统的设计与实现[J].长江信息通信,2021,34(10):107-109.
- 王小燕,朱炳灏,陈娜娜.“Scratch编程”学习系统的开发与实现[J].信息与电脑(理论版),2021,33(05):108-111.
- 许燕.基于小程序的在线少儿英语学习平台的研究与设计[J].软件,2022,40(05):249-252.
- Chi M .Design of College English Online Learning Platform Based on MVC Framework[J].International Journal of High Speed Electronics and Systems,2025,(prepublish):152-157.
- Ming Q .The Design and Implementation of Personalized Learning Platform Based on Android[J].Advances in Social Science and Culture,2024,6(5):148-149.
致谢
在本项目的研究与开发过程中,我得到了许多人的支持与帮助。在此,我要向所有参与和支持本项目的个人和团队表达诚挚的感谢。感谢我的导师在整个项目期间提供的悉心指导和宝贵意见,无论是系统设计、技术实现还是功能优化方面,导师的专业见解和耐心教导都让我受益匪浅。感谢我的同学和同行们在技术讨论中的热心参与,正是你们的讨论与建议,帮助我在解决技术难题时打开了思路,提升了系统的性能和稳定性。
特别感谢在系统测试阶段提供反馈和建议的各位用户,正是你们的参与和实际使用体验,使得项目能够及时发现并解决问题,进一步完善系统功能,确保系统在实际环境中的可用性和高效性。此外,感谢项目团队成员的辛勤付出与默契合作,大家在各自的岗位上发挥了重要作用,使得项目能够顺利推进并按时完成。
最后,我要特别感谢我的家人对我在整个项目过程中给予的理解和支持。你们的鼓励和关心让我在面对挑战时能够保持积极的心态,克服困难,持续投入到项目中。没有你们的支持与陪伴,本项目的顺利完成将难以实现。在此,向所有曾给予我帮助的人表示由衷的感谢!
附录
系统核心代码设计
用户注册
注册页UserController.java,传入user对象,并将"user_id"、 "state"、 "user_group"、"login_time"、"phone"、"phone_state"、 "username"、"nickname"、"password"、"email"、"email_state"、"avatar"、"create_time"输入,重点是 "username"、"nickname"、"password"必须输入,通过获取username,数据库查询是否有该用户,如果存在,则提示“用户已存在”,否则执行将UserId置为空(数据库表中该字段已设置自动递增),代码如图所示。
图注册核心代码图
用户登录
登录页,首先传入"username"、"email"、"phone"、"password",用户可通过用户名、邮箱、手机号进行登陆,通过判断resultList来确定查询结果,然后执行查询用户组UserGroup,用户组里面不存在,依然报“用户不存在”,执行完以上代码,最后涉及到用户带有“审核”的,会查询examine_state(用户的审核状态),数据库表user_group中含有source_table和source_field进行查询,以上步骤完成,对输入的密码进行存储Token到数据库,匹对账号和密码,数据库中的AccessToken为令牌,用于身份认证,代码如图所示。
用户登录核心代码图
修改密码
修改密码,通过请求data,获取旧密码,并将新密码重新赋值,期间都是需要通过加密,代码如图所示。
修改密码核心代码图
修改数据
修改一个数据,原理与add基本一致,不同点在于通过readConfig()读取关键字,以及通过readQuery()获取URL后面?指定位置的标识,转成Map对象后,执行update操作,同样通过拼接的sql语句执行,执行过程读取query,toWhereSql()语句完成数据库操作,body为修改对象的值,代码如图所示。
修改数据核心代码图
删除数据
删除一条数据,通过readQuery(),获取URL后面的对象地址,删除FROM具体的table,query删除查询FindConfig语句,代码如图示。
图4-11删除数据核心代码图
获取列表
通过请求的参数获取列表数据,代码如图所示。
图获取列表核心代码图
图片上传
通过请求的参数获取列表数据,代码如图4-13所示。
图片上传核心代码图
请关注点赞+私信博主,免费领取项目源码