题目要求
由题目要求可知,需设计出一个能对信号发生装置调试方式识别的装置,并且能够进行参数估计的装置,最终将信号进行解调,能够在示波器上输出显示解调后的波形。本设计针对于该题目的基础部分展开,基础部分要求如下:

硬件电路设计思路
对于硬件电路部分来说,要实现对一个调制信号的识别,首先必须得先要去了解AM、FM应该用什么样的电路进行解调,首先从概念入手。
AM波是使载波的振幅按照所需传送信号的变化规律而变化,但频率保持不变的调制方法,对此我选择了用包络检测网络的方法进行解调。由于包络检测网络较简单,原理图省略
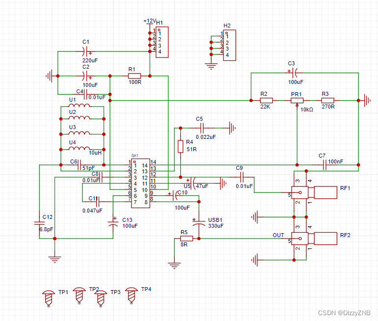
FM波是载波的幅度不变,瞬时角频率随调制信号做线性变化,因此我选择采用鉴频电路的进行解调。原理图如图1所示:

图1 鉴频电路原理图
对于解调方式的识别,鉴频电路可以解调FM波和AM波,而包络检测网络只能解调AM波,而对于CW波,两种电路均不能解调CW波。因此只需要识别两种电路解调出后的结果即可以判断此波的类型。
对于实现参数估计功能,由理论知识可知,对于AM波,调幅系数ma越大,解调后的波形的峰峰值越大。对于FM波,调频系数mf越大,解调后的波形的峰峰值越大,因此需要用单片机实现数据采集处理等功能。
硬件电路具体实现过程
包络检测网络和鉴频器作为基本解调电路,但是在实际解调过程中,需要考虑到题目所给的载波信号电压峰峰值为100mV,对于AM解调电路来说,并不能够驱动包络检测网络进行解调。因此所采用的解决办法是在信号源的前端加上一个功率放大器,提高包络检测网络的前级驱动能力。对于FM解调电路并不需要进行特殊处理,原因是其电路原理是根据LC振荡进行解调,因此输出波形电压幅值较大。需要注意一点的是,单片机进行AD采样时,增大了电路的负载,可能会对原电路造成干扰,以至于不能得到正确的结果。对于此问题的解决方法是在数据采集端口加上一个电压跟随器进行隔离,再在后级加上一个功率放大器。还需要注意的一点是题目要求该电路进行自动识别,并且只有一个输出端口,因此需要采用继电器进行电路通道选择,以至于最后出现在示波器上的波形与该判断为该种类型的波形相同。
整体流程如图2所示:

图2整体电路实现基本流程
硬件电路实现过程出现的一些问题
电路焊接问题
心态问题很重要,在比赛的那几天时间紧任务重再加上人很劳累,所以可能造成电路焊接错误。然后一次次地失败后,你的心态会变得急躁且不稳定,我在比赛的时候就因为焊接鉴频器失败了好几次最终心态炸裂。但是好在最后通过自己的方式调整了过来。
波形经过鉴频器后出现失真
当时为了解决这个问题,我调试了一下午的时间,最开始我以为是因为我的极性电容值的就近取值对电路的影响过大,但是最后依旧出现失真,最后通过查询资料了解到鉴频电路与LC谐振有关。最后通过尝试在电容两端并联一个小的电容,范围从1pF到5pF。最后发现当并联一个4.4pF的小电容时,波形不再失真,且更加趋于稳定。
功能模块需要供电稳定
当一电源带载过大,电压可能会下降,对电路功能有影响,因此准备一个稳定的电压源是十分重要必要的。
封箱时注意电路的排版布局
最终作品完成后需要将各个功能模块进行位置布局的设计,在保证不影响原有电路功能的基础上。尽量做到测评时,输入与输出端口的便利性。
心得体会
按照我们组比赛截止日期来算,我们组完成了基础部分的功能,但是最后在测评的当天我们的电路出现了问题,最终很遗憾应该是与奖无缘。
其实从这次比赛开始到结束,我们组一共只用了两天时间完成此题。因为第一次参加电子设计大赛,第一天一直在等待选题,一直犹豫不决,直到第二天快到中午的时候才敲定题目。但是最终又因为方案的选取耽搁了许久。一直到比赛开始的第二天下午我们才正式开始完成题目,过程十分艰难困苦。在后面实现电路时有因为随着题目的推进暴露出种种问题,因为这个暑假本人才大二结束,还没有学到通信电路这一门课的知识,但是又选择了一道高频通信类题目,在理解题目的含义的同时不得不边理解边学。比赛中途最大的阻力不是你的知识积累,而是自身那颗能否经得住考验的心,时间紧任务重,对自己的内心成长也是一次不小的挑战。如何能够保持一个良好的心态和饱满的精神是十分必要的。最后我们电路搭建好再调试只用了不到一天的时间,时间非常紧张,比赛中,最关键的是软件和硬件一起进行联调,这个时候才是软件和硬件之间互相补充,找出问题的关键点,因此我觉得在比赛期间一定要将电路越快搭建出来越好。
最后在测评现场,拆箱时我发现电路板有部分模块已经脱落,胶布并不能牢牢固定住,一定要用缓冲材料来进行过渡。本次测评还有一个变量就是我们所用的函数发生器换了一个,跟我们所用的不同,我不知道是因为函数发生器的原因还是因为电路的原因,我们在现场15分钟的调试过程中发现电路并不能基本功能,甚至连波形都没有……最后在各种检查之下也没有发现问题,此时我们的心情已经极度失落,但是只有无奈接受测评。遗憾到这里就出现了,我跟我们组的人从测评现场出来后心情都十分低落。因为暑假为此准备了一个月,每天去实验室早出晚归,在比赛期间熬夜、睡板凳、晚上12点才吃上一口泡面,在自己被力所将击垮时在凌晨三点空无一人的走廊上点上的一根香烟,是一晚没睡,直到头昏脑胀的痛苦感,电赛期间我跟我们组是校电赛的一等奖,想到这里我感觉所有的不甘与委屈都融入进我们组之间的沉默不语,此刻我们都知道对方在想什么。
我从小到大经历过许多挫折,是小升初差心仪中学的三分、是初升高差清北班的5分、是高考时语文作文偏题发挥失常等。在每一此经历失败后我都会告诉我自己:不是生来要被打败的,人生很长,我也才20岁,人生才开始,这些对整个人生来说都不算什么。但是我自己内心的那份自尊和骄傲告诉我:总有人会赢,那为什么不能是我?都说下次会更好只要努力,可是我难道没有努力过吗?我只想把我能够做出来的展示出来,这是我的执念,这个愿望真的很难吗?我就是想要证明我自己,我想通过成绩展示给其他人我的实力。我是真的想,但是我也知道不能止步不前,与其抱怨,怀疑自己,不如带着遗憾继续向前走,今年的作品收到后我也会对电路进行详细的分析,找出故障的原因。当然我也一定会参加明年的电赛,把今年的遗憾化作明年前行的动力。会当临绝顶,一览众山小!
附录

图3 作品实物图

图4 VCA自动电压增益模块
本文描述了一项电子设计项目,涉及信号发生装置的调试、AM/FM信号识别以及参数估计。设计者讨论了AM/FM解调电路的选择,遇到的问题如功率放大、失真处理和电路稳定性,并分享了比赛过程中的心态调整和经验教训。
7320

被折叠的 条评论
为什么被折叠?



