基于51单片机的电子密码锁
1)密码输入正确,绿灯亮,锁(继电器)开,蜂鸣器短响
2)密码输入错误,红灯亮,蜂鸣器长响,错误超3次,上锁
3)具有24C02存储模块
4)清除功能、更改密码功能(在输入密码正确情况下)
程序有详细注释!!!
实物需提前定制!!!
资料包含:仿真、程序、AD原理图、PCB、报告等

Proteus仿真
Keil代码
AD原理图
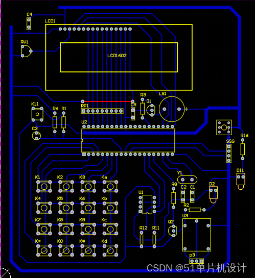
PCB
论文报告
基于51单片机的电子密码锁
1)密码输入正确,绿灯亮,锁(继电器)开,蜂鸣器短响
2)密码输入错误,红灯亮,蜂鸣器长响,错误超3次,上锁
3)具有24C02存储模块
4)清除功能、更改密码功能(在输入密码正确情况下)
程序有详细注释!!!
实物需提前定制!!!
资料包含:仿真、程序、AD原理图、PCB、报告等

Proteus仿真
Keil代码
AD原理图
PCB
论文报告
2470

被折叠的 条评论
为什么被折叠?