基于51单片机的自动打铃器系统
1)显示实时时间和日期
2)可设置20组打铃时间
3)按键可更改实时时间和打铃时间
4)到时间蜂鸣器响30S
5)DS1302时钟芯片,LCD1602液晶屏显示
包括:Proteus仿真、Keil程序、AD原理图、PCB、论文报告等

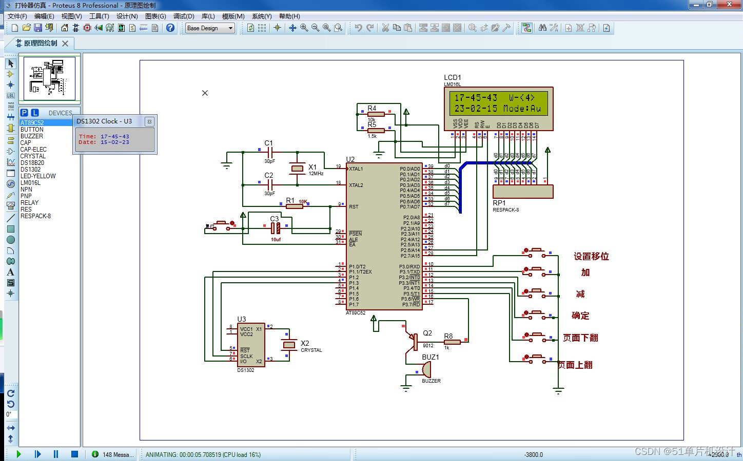
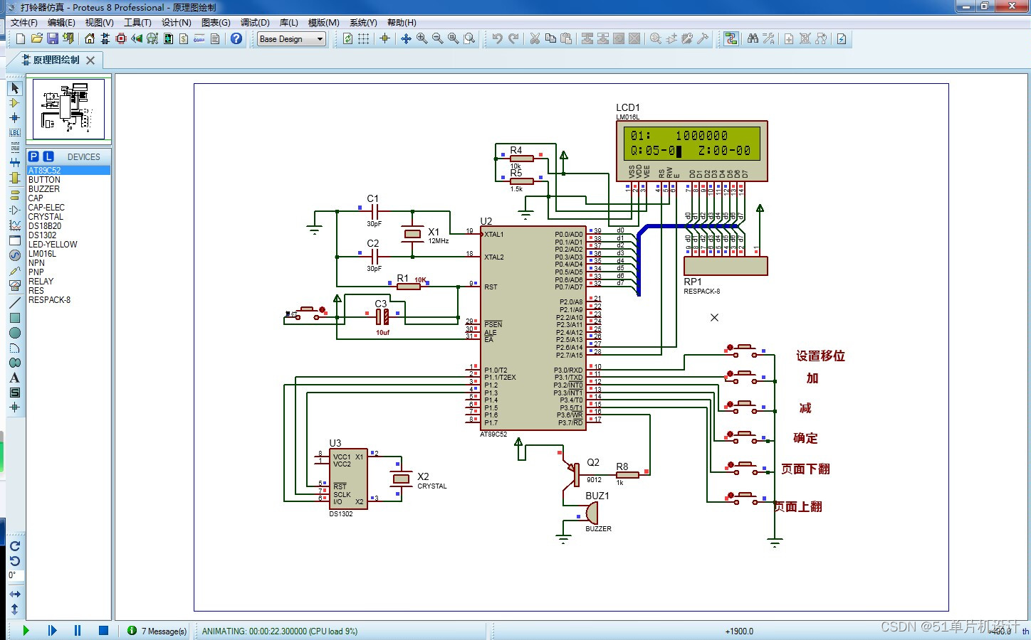
Proteus仿真

Proteus仿真

Keil代码

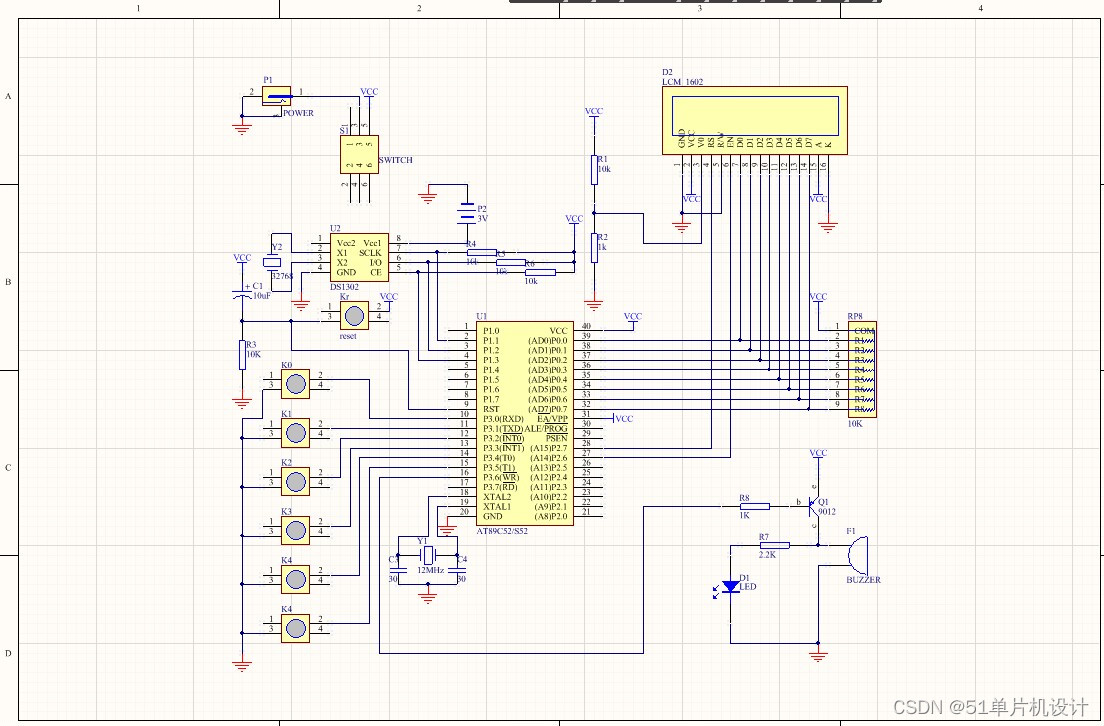
AD原理图

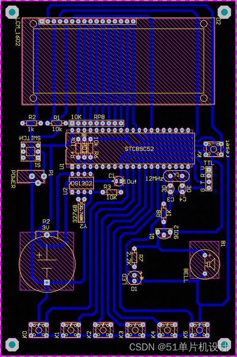
PCB

论文报告
基于51单片机的自动打铃器系统
1)显示实时时间和日期
2)可设置20组打铃时间
3)按键可更改实时时间和打铃时间
4)到时间蜂鸣器响30S
5)DS1302时钟芯片,LCD1602液晶屏显示
包括:Proteus仿真、Keil程序、AD原理图、PCB、论文报告等

Proteus仿真

Proteus仿真

Keil代码

AD原理图

PCB

论文报告
4688
1102
2万+
1038
2641

被折叠的 条评论
为什么被折叠?