Enticelove
码龄2年
关注
提问 私信
  • 博客:8,129
    8,129
    总访问量
  • 11
    原创
  • 1,499,240
    排名
  • 30
    粉丝
  • 0
    铁粉
IP属地以运营商信息为准,境内显示到省(区、市),境外显示到国家(地区)
IP 属地:广东省
  • 加入CSDN时间: 2022-11-10
博客简介:

Enticelove的博客

查看详细资料
个人成就
  • 获得28次点赞
  • 内容获得9次评论
  • 获得61次收藏
  • 代码片获得607次分享
创作历程
  • 11篇
    2023年
成就勋章
创作活动更多

超级创作者激励计划

万元现金补贴,高额收益分成,专属VIP内容创作者流量扶持,等你加入!

去参加
  • 最近
  • 文章
  • 代码仓
  • 资源
  • 问答
  • 帖子
  • 视频
  • 课程
  • 关注/订阅/互动
  • 收藏
搜TA的内容
搜索 取消

pyecharts实例

【代码】pyecharts实例。
原创
发布博客 2023.12.14 ·
470 阅读 ·
7 点赞 ·
1 评论 ·
7 收藏

使用Pyecharts渲染图表

在anaconda prompt命令行工具下,通过pip清华镜像源安装pyechartsecharts官网:https://www.echartsjs.com/index.htmlpyecharts官网:https://pyecharts.org/#/zh-cn/intropyecharts众多图表示例代码:https://gallery.pyecharts.org/#/README。
原创
发布博客 2023.12.07 ·
1022 阅读 ·
9 点赞 ·
1 评论 ·
7 收藏

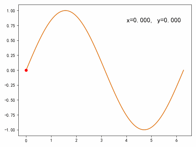
​绘制一个具有动画效果的图表​

(3)制作一个圆点沿曲线运动的动画,并时刻显示圆点的坐标位置。(2)绘制一个红色圆点,该圆点最初位于正弦曲线的左端;interval:更新动画的频率,1秒=1000毫秒。blit:表示是否更新所有点,默认为False。update_points:更新动画的函数。5.将动画保存为gif图片。
原创
发布博客 2023.11.29 ·
350 阅读 ·
10 点赞 ·
1 评论 ·
11 收藏

绘制股票一周收盘价直线图

折线图:plot画布距离:axes标签:array、label刻度样式:tick_params隐藏坐标轴脊:spines。
原创
发布博客 2023.11.16 ·
164 阅读 ·
0 点赞 ·
1 评论 ·
0 收藏

关于GridSpec的使用

GridSpec是matplotlib中用于自定义子图布局的类。通过显式地创建GridSpec类对象,可以自定义画布中子图的布局结构,使得子图能够更好地适应画布。GridSpec类对象的使用方式与数组的使用方式相似,采用索引或切片的形式访问每个布局元素。此外,matplotlib中还为Figure对象提供了快速添加布局结构的方法add_gridspec()由此Gridspec类的构造方法的语法格式如下:参数含义如下:nrows:子图网格的行数。ncols:子图网格的列数。
原创
发布博客 2023.11.08 ·
112 阅读 ·
0 点赞 ·
1 评论 ·
0 收藏

绘制一个包含正弦曲线和余弦曲线的图表

x轴的刻度标签为“-π”、 “-π/2”、 “0”、 “π/2”、 “-π”为正弦曲线和余弦曲线封闭起来的区域填充绿色,透明度为0.25。在x=1、y=np.cos(1)的位置添加指向型注释文本。余弦曲线的样式:蓝色,线宽为1.0,透明度为0.5。要求如下:正弦曲线的样式:红色,线宽为1.0。绘制一个包含正弦曲线和余弦曲线的图表。填充两条水平曲线之间的区域。创建画布、添加绘图区域。
原创
发布博客 2023.10.26 ·
156 阅读 ·
0 点赞 ·
0 评论 ·
0 收藏

添加表格并绘制饼图

matplotlib可以绘制各种各样的图表,以便用户发现数据间的规律。为了更加凸显数据间的规律与特点,便于用户从多元分析的角度深入挖掘数据潜在的含义,可将图表与数据表格结合使用,使用数据表格强调图表某部分的数值。该函数常用参数表示的含义如下:·cellText:表示表格单元格中的数据,是一个二维列表。·cellColours:表示单元格的背景颜色。·cellLoc:表示单元格文本的对齐方式,支持left'、'right'和'center'三种取值,默认值为'right'
原创
发布博客 2023.10.18 ·
90 阅读 ·
0 点赞 ·
1 评论 ·
0 收藏

介绍图标常用辅助元素以及用面向对象的方法为图表添加辅助元素

图表的辅助元素是指除根据数据绘制的图形之外的元素,常用的辅助元素包括坐标轴标题、图例、网格、参考线、参考区域、注释文本和表格,它们都可以对图形进行补充说明为了便于理解。·坐标轴 :分为单坐标轴和双坐标轴,单坐标轴按不同的方向又可分为水平坐标轴(又称x轴)和垂直坐标轴(又称y轴)。·标题 : 表示图表的说明性文本。·图例 : 用于指出图表中各组图形采用的标识方式。·网格 :从坐标轴刻度开始的、贯穿绘图区域的若干条线,用于作为估算图形所示值的标准。·参考线 : 标记坐标轴上特殊值的一条直线。
原创
发布博客 2023.10.11 ·
1123 阅读 ·
0 点赞 ·
0 评论 ·
2 收藏

绘制雷达图

该函数常用参数的含义如下。theta : 表示每个数据点所在射线与极径的夹角.r: 表示每个数据点到原点的距离。
原创
发布博客 2023.10.06 ·
373 阅读 ·
0 点赞 ·
1 评论 ·
0 收藏

使用matplotlib绘制直方图、饼图、散点图、误差棒图

该函数常用参数的含义如下.x:表示x轴的数据,可以为单个数组或多个数组的序列。bins:表示矩形条的个数,默认为10。range:表示数据的范围。若没有提供 range 参数的值,则数据范围为(x.min(),x.max())。cumulative:表示是否计算累计频数或频率。hisype:表示直方图的类型,支持'bar'、'bartacked'、'step、'stepfilled' 四种取值,其中'bar'为默认值,代表传统的直方图;' barstacked' 代表堆积直方图;
原创
发布博客 2023.09.28 ·
2957 阅读 ·
1 点赞 ·
0 评论 ·
24 收藏

使用matplotlib绘制折线图与柱形图

使用pyplot的plot()函数可以快速绘制折线图。该函数常用参数的含义如下。x:表示x轴的数据。y:表示y轴的数据。fmt:表示快速设置线条样式的格式字符串。label:表示应用于图例的标签文本。plot()函数会返回一个包含Line2D类对象的列表。使用pyplot的plot()函数来绘制具有多个线条的折线图,通过以下任意一种方式均可以完成。(1)调用plot()函数时传入一个二维数组来绘制具有多个线条的折线图。
原创
发布博客 2023.09.20 ·
1205 阅读 ·
0 点赞 ·
2 评论 ·
9 收藏