更多精彩内容,请微信搜索“FPGAer俱乐部”关注我们
AD9854特征
·300M内部时钟频率
·可进行频移键控(FSK),二元相移键控(BPSK),相移键控(PSK),脉冲调频(CHIRP),振幅调制(AM)操作
·正交的双通道12位D/A转换器
·超高速比较器,3皮秒有效抖动偏差
·外部动态特性:
80 dB无杂散动态范围(SFDR)@ 100 MHz (±1 MHz) AOUT
·4倍到20倍可编程基准时钟乘法器
·两个48位可编程频率寄存器
·两个14位可编程相位补偿寄存器
·12位振幅调制和可编程的通断整形键控功能
·单引脚FSK和BPSK数据输入接口
·PSK功能可由I/O接口实现
·具有线性和非线性的脉冲调频(FM CHIRP)功能,带有引脚可控暂停功能
·具有过渡FSK功能
·在时钟发生器模式下,有小于25 ps RMS抖动偏差
·可自动进行双向频率扫描
·能够对信号进行sin(x)/x校正
·简易的控制接口:
可配置为10MHZ串行接口,2线或3线SPI兼容接口或100MHZ 8位并行可编程接口
·3.3V单电源供电
·具有多路低功耗功能
·单输入或差分输入时钟
·小型80脚LQFP 封装
AD9854构成的信号发生电路
这里采用了AD9854 这款DDS 芯片, 它在300 MHz 时钟驱动下, 按照乃奎斯特采样定律可以产生最高150 MHz 的信号,为了得到信号较好的频率则一般只得到最高100 MHz 的信号。若要得到高于100 MHz 的信号, 则可采用其高次谐波得到。基于AD9854 的信号发生电路如图 所示:

基于AD9854产生MSK调制信号
由于AD9854支持FSK调制方式,实际上我们所需要的MSK信号就是一种特殊的正交FSK信号,其特殊性在于其两组频率之间的差值是满足这两组频率正交性的最小频差。值得注意的是,MSK信号的相位是连续的,在调制的过程中我们为了保证产生的MSK信号的相位连续性需要加入相位常量,这将增加MSK调制系统的复杂性。而AD9854芯片的优势之一就是芯片输出信号的相位是连续的。因此,采用AD9854来产生MSK信号将大大地降低系统的复杂性。
1、FPGA配置
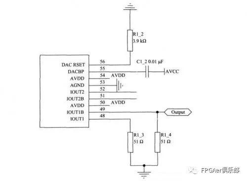
在实际运用中,需要AD9854产生符合要求的MSK信号,则要采用FPGA对AD9854进行配置。FPGA与AD9854硬件连接如图1所示,图中管脚定义如表1所示。

当把硬件电路搭建完毕之后,就可以使用FPGA去配置AD9854中的寄存器以实现AD9854的相应功能,以使AD9854产生MSK信号。
对于MSK信号,其两组频率相互正交,其频差△f=f2-f1=1/2Tb,即调制指数h为:

由式(5)可以看出,为了保证相位的连续性,在本比特区间所加的相位常量不仅与本比特区间的输入有关,还与前一个比特区间内的输入及相位常数有关,这将大大增加了非AD9854方法产生MSK信号的难度。但是在第1节提到AD9854芯片本身就可以保证输出信号相位的连续性,因此在本系统设计中,不需要考虑MSK信号的相位连续问题。
本系统中AD9854产生的MSK信号的参数如表2所示。

根据式(3),得到MSK信号的两组频率为:

2、AD9854寄存器
AD9854拥有很高的可操作性,它拥有39个可配置寄存器,可以根据用户要求对频率、相位、幅度、时钟等参数进行配。AD9854所有需要配置的寄存器如表3所示。

3、实验结果
根据本文提出的MSK信号生成方法生成MSK信号,用示波器观测生成信号如图2所示,用频谱分析仪观测生成信号频谱如图3所示。

系统中MSK信号两组频率的频差只有100 Hz,因此,MSK的时域波形类似于正弦波如图2所示。从示波器中的波形可以看出该法生成的MSK信号包络恒定、相位连续,稳定无抖动。
用频谱仪观测的MSK信号频谱,可得输出中心频率为300KHz,输出电平为-14dBm,无杂散动态范围达到60dB,满足指标要求。
本文转载自http://www.eefocus.com/analog-power/410681/r0,如涉及侵权,请私信小编删除。
============华 丽 的 分 割 线============
想加入我们FPGA学习交流群吗?可以长按或扫描以下二维码,审核通过后我们邀请您加入。
这些微信群旨在打造一个提供给FPGA工程开发人员及兴趣爱好者(统称“FPGAer”)进行技术交流、答疑解惑和学习的平台。而且我们也将会通过网络举办FPGA技术讲座,分享相关研究文献。

了解更多FPGA知识可以长按或扫描以下二维码关注“FPGAer俱乐部”。

4115

被折叠的 条评论
为什么被折叠?



