0、引言
在上篇文章《Zygote——Android系统中java世界的受精卵》中,我们提到了zygote的一个关键动作,那就是fork出system_server进程。这篇文章我们就来详细分析一下system_server的启动流程,以及都做了哪些事吧。
本文所选Android系统版本是9.0 Pie,文中所有代码片段路径在代码块第一行已经标注。文章的目的是记录自己的学习历程与心得,不做商用或盈利,凡是学习过程中学习或引用过的大佬博文或著作都会尽力标注,在此感谢各位前辈的不吝分享。本文借鉴如下:
1、forkSystemServer()
在上一篇文章《Zygote——Android系统中java世界的受精卵》的第二部分JAVA世界中的2.4小节,ZygoteInit.main()方法在做完准备工作后,zygote 开始fork它的第一个进程——system_server。
//pie\frameworks\base\core\java\com\android\internal\os\ZygoteInit.java
public static void main(String[] argv) {
…………
zygoteServer = new ZygoteServer(isPrimaryZygote); //创建zygote的ServerSocket
if (startSystemServer) {
Runnable r = forkSystemServer(abiList, zygoteSocketName, zygoteServer);
if (r != null) { //{r == null} in the parent process, and {r != null} in the child process
r.run(); //通过反射机制执行SystemServer.java的main()函数
return;
}
}
…………
}
这里先是通过ZygoteServer类的构造函数,去创建zygote的LocalServerSocket:
//pie\frameworks\base\core\java\com\android\internal\os\ZygoteServer.java
ZygoteServer(boolean isPrimaryZygote) {
mUsapPoolEventFD = Zygote.getUsapPoolEventFD();
if (isPrimaryZygote) {
mZygoteSocket = Zygote.createManagedSocketFromInitSocket(Zygote.PRIMARY_SOCKET_NAME);
mUsapPoolSocket = Zygote.createManagedSocketFromInitSocket(Zygote.USAP_POOL_PRIMARY_SOCKET_NAME);
} else {
mZygoteSocket =Zygote.createManagedSocketFromInitSocket(Zygote.SECONDARY_SOCKET_NAME);
mUsapPoolSocket = Zygote.createManagedSocketFromInitSocket(Zygote.USAP_POOL_SECONDARY_SOCKET_NAME);
}
mUsapPoolSupported = true;
fetchUsapPoolPolicyProps(); //TODO
}
// pie\frameworks\base\core\java\com\android\internal\os\Zygote.java
static LocalServerSocket createManagedSocketFromInitSocket(String socketName) {
int fileDesc;
final String fullSocketName = ANDROID_SOCKET_PREFIX + socketName; // "ANDROID_SOCKET_zygote"
try {
String env = System.getenv(fullSocketName);
fileDesc = Integer.parseInt(env);
} catch (RuntimeException ex) {
throw new RuntimeException("Socket unset or invalid: " + fullSocketName, ex);
}
try {
FileDescriptor fd = new FileDescriptor();
fd.setInt$(fileDesc);
return new LocalServerSocket(fd);
} catch (IOException ex) {
throw new RuntimeException(
"Error building socket from file descriptor: " + fileDesc, ex);
}
}
可以看出createManagedSocketFromInitSocket()函数首先是根据socket默认前缀 "ANDROID_SOCKET_"和该socket名称"zygote",拼接成环境变量的key = "ANDROID_SOCKET_zygote" ,然后以该key值从环境变量中获取目标socket的文件描述符fd。(这个环境变量的键值在init阶段解析init.zygote.rc、读取并启动zygote这个service下面的socket(socket zygote stream 660 root system),在目标设备创建/dev/socket/zygote 这个文件时,就已经以"ANDROID_SOCKET_zygote"为键,创建该socket的文件描述符fd为值,存储到环境变量中了。)这里获取到目标socket的文件描述符后,就用其创建了LocalServerSocket。
以上这些准备好了之后,就要做forkSystemServer这个重要的动作了,鉴于该函数挺长,所以依然分割开来解析。
1.1、参数准备
// pie\frameworks\base\core\java\com\android\internal\os\ZygoteInit.java
private static Runnable forkSystemServer(String abiList, String socketName,
ZygoteServer zygoteServer) {
long capabilities = posixCapabilitiesAsBits(
OsConstants.CAP_IPC_LOCK,
OsConstants.CAP_KILL,
OsConstants.CAP_NET_ADMIN,
OsConstants.CAP_NET_BIND_SERVICE,
OsConstants.CAP_NET_BROADCAST,
OsConstants.CAP_NET_RAW,
OsConstants.CAP_SYS_MODULE,
OsConstants.CAP_SYS_NICE,
OsConstants.CAP_SYS_PTRACE,
OsConstants.CAP_SYS_TIME,
OsConstants.CAP_SYS_TTY_CONFIG,
OsConstants.CAP_WAKE_ALARM,
OsConstants.CAP_BLOCK_SUSPEND
);
StructCapUserHeader header = new StructCapUserHeader(OsConstants._LINUX_CAPABILITY_VERSION_3, 0);
StructCapUserData[] data;
try {
data = Os.capget(header);
} catch (ErrnoException ex) {
throw new RuntimeException("Failed to capget()", ex);
}
capabilities &= ((long) data[0].effective) | (((long) data[1].effective) << 32);
String[] args = {
"--setuid=1000",
"--setgid=1000",
"--setgroups=1001,1002,1003,1004,1005,1006,1007,1008,1009,1010,1018,1021,1023,"
+ "1024,1032,1065,3001,3002,3003,3006,3007,3009,3010,3011",
"--capabilities=" + capabilities + "," + capabilities,
"--nice-name=system_server",
"--runtime-args",
"--target-sdk-version=" + VMRuntime.SDK_VERSION_CUR_DEVELOPMENT,
"com.android.server.SystemServer",
};
…………
}
这里主要做的工作就是为后面fork出system_server进程准备启动参数。首先是通过posixCapabilitiesAsBits()函数配置一个long类型的(POSIX capability)能力参数(说人话就是配置system_server进程可以拥有的能力或权限,即能做哪些事),然后和其他命令行参数一起组成启动system_server所需要传入的字符串数组类型的参数args。
其中的OsConstants类位于pie\libcore\luni\src\main\java\android\system\OsConstants.java中,这个类把CAP_KILL这些静态常量都设置为0,源码注释:A hack to avoid these constants being inlined by javac......because we want to initialize them at runtime.大概意思就是说,这样做是不想在静态编译(javac)的时候这些常量被内联进去,而是想借用native方法在运行时去初始化。具体操作就是在该Java类的静态块里面调用了一个native接口,该native接口在运行时才会通过GetStaticFieldID()和SetStaticIntField()函数去给这些静态常量设置具体的值。该native方法位于pie\libcore\luni\src\main\native\android_system_OsConstants.cpp中,而这些值的具体定义是在<linux/capability.h>中,而这个文件位于pie\bionic\libc\kernel\uapi\linux\capability.h。这些原文件中对每个数值定义都有详细的说明注释,有兴趣可以看看这些注释。看明白这些数值的的定义范围,返回来就看得懂函数posixCapabilitiesAsBits()通过传入的不定参数,对system_server进程能力(Capabilities)的配置过程了:
/**
*kitkak\frameworks\base\core\java\com\android\internal\os\ZygoteInit.java
* Gets the bit array representation of the provided list of POSIX capabilities.
*/
private static long posixCapabilitiesAsBits(int... capabilities) {
long result = 0;
for (int capability : capabilities) {
if ((capability < 0) || (capability > OsConstants.CAP_LAST_CAP)) {
throw new IllegalArgumentException(String.valueOf(capability));
}
result |= (1L << capability);
}
return result;
}
其无非就是通过位操作,将目标long类型整数的二进制形式中,能力(Capabilities)使能所代表的位置为1而已。比如不定参数的第一个常量CAP_KILL的数值为5,则代码将long类型的1有符号左移五位,其他不同的数值也是类似左移不同的位数,最终通过 |= 操作整合出目标数值。
1.2、参数解析与标识置位
// pie\frameworks\base\core\java\com\android\internal\os\ZygoteInit.java
private static Runnable forkSystemServer(String abiList, String socketName,
ZygoteServer zygoteServer) {
…………
ZygoteArguments parsedArgs;
int pid;
try {
//将args存储到zygote命令缓冲区中,这个ZygoteCommandBuffer是一个用于Zygote命令的本机可访问的缓冲区。
//设计支持重复fork的应用程序,而不干预内存分配,从而保持zygote内存尽可能稳定
ZygoteCommandBuffer commandBuffer = new ZygoteCommandBuffer(args);
try { //单例模式解析参数
parsedArgs = ZygoteArguments.getInstance(commandBuffer);
} catch (EOFException e) {
throw new AssertionError("Unexpected argument error for forking system server", e);
}
commandBuffer.close(); //及时释放本地资源,避免命令重复调用
Zygote.applyDebuggerSystemProperty(parsedArgs);
Zygote.applyInvokeWithSystemProperty(parsedArgs); //--invoke-with=?
if (Zygote.nativeSupportsMemoryTagging()) {
/* The system server has ASYNC MTE by default, in order to allow system services to specify
* their own MTE level later, as you can't re-enable MTE once it's disabled. */
String mode = SystemProperties.get("arm64.memtag.process.system_server", "async");
if (mode.equals("async")) {
parsedArgs.mRuntimeFlags |= Zygote.MEMORY_TAG_LEVEL_ASYNC;
} else if (mode.equals("sync")) {
parsedArgs.mRuntimeFlags |= Zygote.MEMORY_TAG_LEVEL_SYNC;
} else if (!mode.equals("off")) {
// When we have an invalid memory tag level, keep the current level.
parsedArgs.mRuntimeFlags |= Zygote.nativeCurrentTaggingLevel();
Slog.e(TAG, "Unknown memory tag level for the system server: \"" + mode + "\"");
}
} else if (Zygote.nativeSupportsTaggedPointers()) {
//Enable pointer tagging in the system server. Hardware support for this is present in all ARMv8 CPUs
parsedArgs.mRuntimeFlags |= Zygote.MEMORY_TAG_LEVEL_TBI;
}
/* Enable gwp-asan on the system server with a small probability. This is the same
* policy as applied to native processes and system apps. */
parsedArgs.mRuntimeFlags |= Zygote.GWP_ASAN_LEVEL_LOTTERY;
if (shouldProfileSystemServer()) {
parsedArgs.mRuntimeFlags |= Zygote.PROFILE_SYSTEM_SERVER;
}
…………
}
这里主要是先将1.1部分准备的参数args存储到ZygoteCommandBuffer这个命令缓冲区中,然后通过ZygoteArguments.getInstance()接口,获取单例模式的ZygoteArguments类的实例。之后ZygoteArguments类的构造函数调用parseArgs()函数对这些zygote命令参数进行解析,最后根据一些配置对参数解析出来的结果对象parsedArgs的mRuntimeFlags成员进行标识位置位。
其中获取单例模式的ZygoteArguments的实例时,在构造函数中调用parseArgs()去解析参数的过程:
//pie\frameworks\base\core\java\com\android\internal\os\ZygoteArguments.java
private ZygoteArguments(ZygoteCommandBuffer args, int argCount)
throws IllegalArgumentException, EOFException {
parseArgs(args, argCount);
}
public static ZygoteArguments getInstance(ZygoteCommandBuffer args)
throws IllegalArgumentException, EOFException {
int argCount = args.getCount();
return argCount == 0 ? null : new ZygoteArguments(args, argCount);
}
1.3、真正的fork动作
// pie\frameworks\base\core\java\com\android\internal\os\ZygoteInit.java
private static Runnable forkSystemServer(String abiList, String socketName,
ZygoteServer zygoteServer) {
…………
int pid;
try {
…………
pid = Zygote.forkSystemServer(
parsedArgs.mUid, parsedArgs.mGid,
parsedArgs.mGids,
parsedArgs.mRuntimeFlags,
null,
parsedArgs.mPermittedCapabilities,
parsedArgs.mEffectiveCapabilities);
} catch (IllegalArgumentException ex) {
throw new RuntimeException(ex);
}
…………
}
这里直接去找Zygote.forkSystemServer()方法:
//pie\frameworks\base\core\java\com\android\internal\os\Zygote.java
static int forkSystemServer(int uid, int gid, int[] gids, int runtimeFlags,
int[][] rlimits, long permittedCapabilities, long effectiveCapabilities) {
ZygoteHooks.preFork(); //停掉守护线程,停掉当前进程的所有的线程,zygote每次fork前调用
int pid = nativeForkSystemServer(
uid, gid, gids, runtimeFlags, rlimits,
permittedCapabilities, effectiveCapabilities);
Thread.currentThread().setPriority(Thread.NORM_PRIORITY); //设置当前线程优先级
//每次调用preFork()后,都会在子进程上调用postForkChild(),
//并且都会在父进程和子进程上调用postForkCommon(),
//子进程调用postForkCommon()在postForkCommon()之后
ZygoteHooks.postForkCommon();
return pid;
}
这里做了fork前的准备后,主要就是通过jni去调用了nativeForkSystemServer()函数:
//pie\frameworks\base\core\jni\com_android_internal_os_Zygote.cpp
static jint com_android_internal_os_Zygote_nativeForkSystemServer(
JNIEnv* env, jclass, uid_t uid, gid_t gid, jintArray gids,
jint runtime_flags, jobjectArray rlimits, jlong permitted_capabilities,
jlong effective_capabilities) {
//初始化USAP相关的一个vector
std::vector<int> fds_to_close(MakeUsapPipeReadFDVector()), fds_to_ignore(fds_to_close);
fds_to_close.push_back(gUsapPoolSocketFD);
if (gUsapPoolEventFD != -1) {
fds_to_close.push_back(gUsapPoolEventFD);
fds_to_ignore.push_back(gUsapPoolEventFD);
}
if (gSystemServerSocketFd != -1) {
fds_to_close.push_back(gSystemServerSocketFd);
fds_to_ignore.push_back(gSystemServerSocketFd);
}
pid_t pid = zygote::ForkCommon(env, true, fds_to_close, fds_to_ignore, true); //fork动作
if (pid == 0) {
/在子进程中进行一些system_server相关配置,有兴趣的话去详细看看
SpecializeCommon(env, uid, gid, gids, runtime_flags, rlimits,
permitted_capabilities, effective_capabilities,
MOUNT_EXTERNAL_DEFAULT, nullptr, nullptr, true, false,
nullptr, nullptr, false, nullptr, false, false);
} else if (pid > 0) {
ALOGI("System server process %d has been created", pid);
gSystemServerPid = pid;
int status;
//在父进程zygote中使用waitpid()函数以及WNOHANG这个选项,监控子进程的结束情况,
//监控到system_server进程结束时,需要重启zygote。
//waitpid()函数参考https://www.cnblogs.com/zhaihongliangblogger/p/6367041.html
if (waitpid(pid, &status, WNOHANG) == pid) {
ALOGE("System server process %d has died. Restarting Zygote!", pid);
RuntimeAbort(env, __LINE__, "System server process has died. Restarting Zygote!");
}
if (UsePerAppMemcg()) { //检测是否挂载了memcg
if (!SetTaskProfiles(pid, std::vector<std::string>{"SystemMemoryProcess"})) {
ALOGE("couldn't add process %d into system memcg group", pid);
}
}
}
return pid;
}
这里重点就是通过ForkCommon()函数fork子进程,然后通过SpecializeCommon()函数对子进程做一些配置。这里需要注意的是我注释里写到的,zygote会监控system_server进程,当system_server进程因为一些原因退出时,需要重启zygote以重新启动system_server。这里主要来看一下ForkCommon()函数的fork过程:
// pie\frameworks\base\jni\com_android_internal_os_Zygote.cpp
pid_t zygote::ForkCommon(JNIEnv* env, bool is_system_server,
const std::vector<int>& fds_to_close,
const std::vector<int>& fds_to_ignore,
bool is_priority_fork,
bool purge) {
SetSignalHandlers(); //为zygote管理子进程配置信号SIGCHLD/SIGHUP
//指定ZygoteFailure函数,其用来向runtime报告致命错误
auto fail_fn = std::bind(zygote::ZygoteFailure, env, is_system_server ? "system_server" : "zygote", nullptr, _1);
//在fork期间临时阻塞SIGCHLD。SIGCHLD处理程序可能会记录日志,
BlockSignal(SIGCHLD, fail_fn); //这将导致我们关闭的日志fd被重新打开。会导致失败,因为不允许列出fd
__android_log_close(); //在开始计算文件描述符列表之前,关闭所有与日志记录相关的fd
AStatsSocket_close();
if (gOpenFdTable == nullptr) { //如果这是zygote的第一次fork,则创建一个打开的FD表,验证文件受支持的类型和允许列表
gOpenFdTable = FileDescriptorTable::Create(fds_to_ignore, fail_fn);
} else { //如果不是,则检查打开的文件是否没有更改,不希望并且未来会禁止打开新的文件。
gOpenFdTable->Restat(fds_to_ignore, fail_fn); //目前的做法是,如果通过了上面的Create检测,则允许打开新的文件
}
android_fdsan_error_level fdsan_error_level = android_fdsan_get_error_level();
if (purge) { //清除未使用的本机内存,以减少与子进程的错误共享。通过减少与子进程共享的libc_malloc区域的大小,
mallopt(M_PURGE, 0); //当malloc在fork之后调整它所管理的每个页面上的元数据时,可以减少转换到私有脏状态的页面数量
}
pid_t pid = fork(); //核心的fork动作
if (pid == 0) { //子进程
if (is_priority_fork) {
setpriority(PRIO_PROCESS, 0, PROCESS_PRIORITY_MAX);
} else {
setpriority(PRIO_PROCESS, 0, PROCESS_PRIORITY_MIN);
}
PreApplicationInit();
DetachDescriptors(env, fds_to_close, fail_fn); //通过dup3()函数清除那些需要立即关闭的文件描述符
ClearUsapTable(); //清除USAP进程表
gOpenFdTable->ReopenOrDetach(fail_fn); //重新打开所有剩余的打开的文件描述符,这样它们就不会通过fork与zygote共享
android_fdsan_set_error_level(fdsan_error_level);
gSystemServerSocketFd = -1;
} else { //父进程
ALOGD("Forked child process %d", pid);
}
UnblockSignal(SIGCHLD, fail_fn); //fork结束后打开阻塞,对应上面的BlockSignal()
return pid;
}
1.4、fork后的扫尾工作
// pie\frameworks\base\core\java\com\android\internal\os\ZygoteInit.java
private static Runnable forkSystemServer(String abiList, String socketName,
ZygoteServer zygoteServer) {
…………
//由于fork()函数完成任务后返回的位置不确定,如果在子进程中,fork函数返回0;
//如果在父进程中,fork返回新创建子进程的进程ID
if (pid == 0) {
if (hasSecondZygote(abiList)) { //通过比较设备ABI列表和受精卵列表来确定这一点,
waitForSecondaryZygote(socketName); //如果这个受精卵支持该设备支持的所有abi,就不会有另一个受精卵
}
zygoteServer.closeServerSocket(); //fork出来的子进程中不会用到zygoteServer这个socket,所以要关掉
return handleSystemServerProcess(parsedArgs); //做一些fork system_server的扫尾工作
}
return null;
}
在上一小节的native fork动作结束返回后,这里需要通过handleSystemServerProcess()方法来做一些system_server进程的收尾动作:
// pie\frameworks\base\core\java\com\android\internal\os\ZygoteInit.java
private static Runnable handleSystemServerProcess(ZygoteArguments parsedArgs) {
Os.umask(S_IRWXG | S_IRWXO); //进程权限设置为0077,这样新文件和目录将默认为所有者权限
if (parsedArgs.mNiceName != null) { //参数准备部分的"--nice-name=system_server"
Process.setArgV0(parsedArgs.mNiceName); //进程名设置为system_server
}
//环境变量SYSTEMSERVERCLASSPATH=/system/framework/services.jar:
// /system/framework/ethernet-service.jar:
// /system/framework/wifi-service.jar:…………
final String systemServerClasspath = Os.getenv("SYSTEMSERVERCLASSPATH");
if (systemServerClasspath != null) {
if (shouldProfileSystemServer() && (Build.IS_USERDEBUG || Build.IS_ENG)) {
try {
Log.d(TAG, "Preparing system server profile");
prepareSystemServerProfile(systemServerClasspath); //debug或eng模式下准备system_server的profile文件
} catch (Exception e) {
Log.wtf(TAG, "Failed to set up system server profile", e);
}
}
}
if (parsedArgs.mInvokeWith != null) { //TODO
String[] args = parsedArgs.mRemainingArgs;
if (systemServerClasspath != null) {
String[] amendedArgs = new String[args.length + 2];
amendedArgs[0] = "-cp";
amendedArgs[1] = systemServerClasspath;
System.arraycopy(args, 0, amendedArgs, 2, args.length);
args = amendedArgs;
}
WrapperInit.execApplication(parsedArgs.mInvokeWith, parsedArgs.mNiceName, parsedArgs.mTargetSdkVersion,
VMRuntime.getCurrentInstructionSet(), null, args);
throw new IllegalStateException("Unexpected return from WrapperInit.execApplication");
} else { //一般system_server走这个分支
ClassLoader cl = getOrCreateSystemServerClassLoader(); //为system_server创建类加载器
if (cl != null) {
Thread.currentThread().setContextClassLoader(cl); //为当前线程设置上下文类加载器
}
return ZygoteInit.zygoteInit(parsedArgs.mTargetSdkVersion, parsedArgs.mDisabledCompatChanges,
parsedArgs.mRemainingArgs, cl);
}
}
继续追踪ZygoteInit.zygoteInit() 方法:
// pie\frameworks\base\core\java\com\android\internal\os\ZygoteInit.java
public static Runnable zygoteInit(int targetSdkVersion, long[] disabledCompatChanges,
String[] argv, ClassLoader classLoader) {
if (RuntimeInit.DEBUG) {
Slog.d(RuntimeInit.TAG, "RuntimeInit: Starting application from zygote");
}
Trace.traceBegin(Trace.TRACE_TAG_ACTIVITY_MANAGER, "ZygoteInit");
RuntimeInit.redirectLogStreams(); //将java的system.out和system.err log输出流重定向到AndroidPrintStream
RuntimeInit.commonInit(); //设置log配置、通过persist.sys.timezone的属性值设置时区、设置默认的HTTP User-agent格式到http.agent属性
//通过JNI调用AndroidRuntime的成员gCurRuntime(即app_process.cpp中)的onZygoteInit()函数,
ZygoteInit.nativeZygoteInit(); //主要完成创建binder的工作
return RuntimeInit.applicationInit(targetSdkVersion, disabledCompatChanges, argv, classLoader);
}
追踪RuntimeInit.applicationInit()方法:
// pie\frameworks\base\core\java\com\android\internal\os\RuntimeInit.java
protected static Runnable applicationInit(int targetSdkVersion, long[] disabledCompatChanges, String[] argv, ClassLoader classLoader) {
…………
//从前面准备的参数中解析出"com.android.server.SystemServer"赋值给args.startClass
final Arguments args = new Arguments(argv);
Trace.traceEnd(Trace.TRACE_TAG_ACTIVITY_MANAGER); //对应上面ZygoteInit的traceBegin()
//有了类的全限定名,通过反射机制找到SystemServer.java的main()方法
return findStaticMain(args.startClass, args.startArgs, classLoader);
}
protected static Runnable findStaticMain(String className, String[] argv, ClassLoader classLoader) {
………… //省略通过反射机制寻找main方法的过程
return new MethodAndArgsCaller(m, argv);
}
//将main方法封装到Runnable实例中返回,最终返回给第1节一开始的Runnable r,然后通过r.run()执行该main方法
static class MethodAndArgsCaller implements Runnable {
private final Method mMethod;
private final String[] mArgs;
public MethodAndArgsCaller(Method method, String[] args) {
mMethod = method;
mArgs = args;
}
public void run() {
try {
mMethod.invoke(null, new Object[] { mArgs });
} catch (IllegalAccessException ex) {
…………
}
}
}
总结一下1.4小节主要做了:
- 对fork出来的新进程的权限设定;
- 进程命名为system_server;
- 创建类加载器加载system_server的java类;
- 通过反射机制找到SystemServer.java的main函数,并封装到Runnable r;
- 方法return到文章最开始,在system_server进程中通过r.run()执行该main方法,以启动SystsmServer;
到此为止,zygote进程fork system_server进程的动作就结束了,我说的只是fork动作,system_server进程的主要功能部分还没开始呢,这个我们在第二大节再看。第一大节的调用流程如下:

2、SystemServer.main()
// pie\frameworks\base\services\java\com\android\server\SystemServer.java
public static void main(String[] args) {
new SystemServer().run();
}
public SystemServer() { //构造方法
mFactoryTestMode = FactoryTest.getMode(); //检测厂测模式
// 记录进程的启动的时间和启动次数
mStartCount = SystemProperties.getInt(SYSPROP_START_COUNT, 0) + 1;
mRuntimeStartElapsedTime = SystemClock.elapsedRealtime();
mRuntimeStartUptime = SystemClock.uptimeMillis();
Process.setStartTimes(mRuntimeStartElapsedTime, mRuntimeStartUptime);
mRuntimeRestart = "1".equals(SystemProperties.get("sys.boot_completed")); //用于检测runtime是否重启了
}
接下来就是在system_server进程中,执行SystemServer这个Java类的main()方法,开始了system_server这个进程的主要功能。如上代码所示,静态main()方法首先调用该类的构造函数获创建一个SystemServer类的对象,然后执行该对象的run方法。
2.1、run()
// pie\frameworks\base\services\java\com\android\server\SystemServer.java
private void run() {
TimingsTraceAndSlog t = new TimingsTraceAndSlog();
try {
t.traceBegin("InitBeforeStartServices");
// 记录进程启动的时间信息
SystemProperties.set(SYSPROP_START_COUNT, String.valueOf(mStartCount));
SystemProperties.set(SYSPROP_START_ELAPSED, String.valueOf(mRuntimeStartElapsedTime));
SystemProperties.set(SYSPROP_START_UPTIME, String.valueOf(mRuntimeStartUptime));
EventLog.writeEvent(EventLogTags.SYSTEM_SERVER_START,
mStartCount, mRuntimeStartUptime, mRuntimeStartElapsedTime);
//如果时区属性没有设置,则设置为GMT
String timezoneProperty = SystemProperties.get("persist.sys.timezone");
if (!isValidTimeZoneId(timezoneProperty)) {
Slog.w(TAG, "persist.sys.timezone is not valid (" + timezoneProperty + "); setting to GMT.");
SystemProperties.set("persist.sys.timezone", "GMT");
}
//设置语言属性
if (!SystemProperties.get("persist.sys.language").isEmpty()) {
final String languageTag = Locale.getDefault().toLanguageTag();
SystemProperties.set("persist.sys.locale", languageTag);
SystemProperties.set("persist.sys.language", "");
SystemProperties.set("persist.sys.country", "");
SystemProperties.set("persist.sys.localevar", "");
}
Binder.setWarnOnBlocking(true); // Binder阻塞时发出警告
PackageItemInfo.forceSafeLabels(); //system_server应该总是加载安全标签
SQLiteGlobal.sDefaultSyncMode = SQLiteGlobal.SYNC_MODE_FULL; //设置SQLiteGlobal的默认同步模式
SQLiteCompatibilityWalFlags.init(null); //直到settingsProvider初始化之前,关闭SQLiteCompatibilityWalFlags
Slog.i(TAG, "Entered the Android system server!");
final long uptimeMillis = SystemClock.elapsedRealtime();
EventLog.writeEvent(EventLogTags.BOOT_PROGRESS_SYSTEM_RUN, uptimeMillis);
if (!mRuntimeRestart) { //如果是第一次启动runtime(即开机),则记录时间日志
FrameworkStatsLog.write(FrameworkStatsLog.BOOT_TIME_EVENT_ELAPSED_TIME_REPORTED,
FrameworkStatsLog
.BOOT_TIME_EVENT_ELAPSED_TIME__EVENT__SYSTEM_SERVER_INIT_START,
uptimeMillis);
}
//如果上次启动后,runtime发生了切换,那么就设置该属性值以同步。(比如系统升级后运行时库从libdvm.so切换为libart.so)
//不能在libnativehelper目录下的JniInvocation::Init中设置的原因是,我们需要system权限来设置而非root
SystemProperties.set("persist.sys.dalvik.vm.lib.2", VMRuntime.getRuntime().vmLibrary());
VMRuntime.getRuntime().clearGrowthLimit(); //清除vm内存增长上限,由于启动过程需要较多的虚拟机内存空间
Build.ensureFingerprintProperty(); //针对部分设备依赖于运行时就产生指纹信息,因此需要在开机完成前已经定义
Environment.setUserRequired(true); //访问环境变量前,需要明确地指定用户
BaseBundle.setShouldDefuse(true); //在system_server中,任何传入的Bundle都应该被解除,以避免抛出BadParcelableException
Parcel.setStackTraceParceling(true); //当打包异常时,信息需要包含堆栈跟踪
BinderInternal.disableBackgroundScheduling(true); //确保当前系统进程的binder调用,总是运行在前台优先
BinderInternal.setMaxThreads(sMaxBinderThreads); //设置system_server中binder线程的最大数量:31
准备主线程lopper,即在当前线程运行
android.os.Process.setThreadPriority(android.os.Process.THREAD_PRIORITY_FOREGROUND);
android.os.Process.setCanSelfBackground(false);
Looper.prepareMainLooper();
Looper.getMainLooper().setSlowLogThresholdMs(
SLOW_DISPATCH_THRESHOLD_MS, SLOW_DELIVERY_THRESHOLD_MS);
SystemServiceRegistry.sEnableServiceNotFoundWtf = true;
System.loadLibrary("android_servers"); //加载libandroid_runtime.so,初始化native services
//debug版本相关操作
initZygoteChildHeapProfiling();
if (Build.IS_DEBUGGABLE) {spawnFdLeakCheckThread();}
performPendingShutdown(); //检测系统是否需要重启,该调用可能不会返回
createSystemContext(); // 创建system_server进程的上下文信息
ActivityThread.initializeMainlineModules(); //调用每个进程主线模块初始化
ServiceManager.addService("system_server_dumper", mDumper); //设置system_server_dumper服务
mDumper.addDumpable(this);
//创建SystemServiceManager
mSystemServiceManager = new SystemServiceManager(mSystemContext);
mSystemServiceManager.setStartInfo(mRuntimeRestart,
mRuntimeStartElapsedTime, mRuntimeStartUptime);
mDumper.addDumpable(mSystemServiceManager);
//将mSystemServiceManager添加到本地服务的成员sLocalServiceObjects
LocalServices.addService(SystemServiceManager.class, mSystemServiceManager);
//为可以并行化的init任务准备线程池
SystemServerInitThreadPool tp = SystemServerInitThreadPool.start();
mDumper.addDumpable(tp);
//为系统服务器加载预安装的系统字体,以便WindowManagerService等可以开始使用Typeface。
//注意字体不仅在文本渲染中是必需的,在一些文本操作中也是必需的(例如textutil . makesafeforpresentation())
if (Typeface.ENABLE_LAZY_TYPEFACE_INITIALIZATION) {
Typeface.loadPreinstalledSystemFontMap();
}
if (Build.IS_DEBUGGABLE) { //debug模式连接jvmti代理
String jvmtiAgent = SystemProperties.get("persist.sys.dalvik.jvmtiagent");
if (!jvmtiAgent.isEmpty()) {
int equalIndex = jvmtiAgent.indexOf('=');
String libraryPath = jvmtiAgent.substring(0, equalIndex);
String parameterList =
jvmtiAgent.substring(equalIndex + 1, jvmtiAgent.length());
// Attach the agent.
try {
Debug.attachJvmtiAgent(libraryPath, parameterList, null);
} catch (Exception e) {
Slog.e("System", "*************************************************");
Slog.e("System", "********** Failed to load jvmti plugin: " + jvmtiAgent);
}
}
}
} finally {
t.traceEnd(); // InitBeforeStartServices
}
RuntimeInit.setDefaultApplicationWtfHandler(SystemServer::handleEarlySystemWtf); //Setup the default WTF handler
try {
t.traceBegin("StartServices");
startBootstrapServices(t); //启动引导级别服务
startCoreServices(t); //启动核心服务
startOtherServices(t); //启动其他服务
} catch (Throwable ex) {
Slog.e("System", "******************************************");
Slog.e("System", "************ Failure starting system services", ex);
throw ex;
} finally {
t.traceEnd(); // StartServices
}
StrictMode.initVmDefaults(null);
if (!mRuntimeRestart && !isFirstBootOrUpgrade()) {
final long uptimeMillis = SystemClock.elapsedRealtime();
FrameworkStatsLog.write(FrameworkStatsLog.BOOT_TIME_EVENT_ELAPSED_TIME_REPORTED,
FrameworkStatsLog.BOOT_TIME_EVENT_ELAPSED_TIME__EVENT__SYSTEM_SERVER_READY,
uptimeMillis);
final long maxUptimeMillis = 60 * 1000;
if (uptimeMillis > maxUptimeMillis) { //设备启动过程超过1分钟
Slog.wtf(SYSTEM_SERVER_TIMING_TAG,
"SystemServer init took too long. uptimeMillis=" + uptimeMillis);
}
}
Looper.loop(); //线程一直循环下去
throw new RuntimeException("Main thread loop unexpectedly exited"); //循环线程异常退出时抛出异常
}
run()方法主要就是做好各种准备工作后,通过startBootstrapServices()、startCoreServices()、startCoreServices()这三个方法,分阶段启动adroid系统运行过程中离不开的各种服务。其中startBootstrapServices()方法中启动的服务要么是后面其他服务的启动会依赖它,要么是控制与用户的关键交互,所以这些需要尽早启动。startCoreServices()方法从名字就可以看出,启动的依然是一些核心重要的服务,但是这些服务相对独立,且与其他服务不会有启动先后依赖,所以这些服务放在这里启动。startCoreServices()方法篇幅很长,毕竟除了前面这些已经启动的,剩下还有很多服务需要启动,放在后面启动并不代表它们不重要,相反这里依然有很多关键的服务,平时的系统问题调试经常会遇到它们,只是它们的启动优先级不高而已。
总的来说,所有的这些服务都是分阶段,有先后顺序来启动的。我们就不把这三个方法拿出来一行一行看了,因为它们做的事都差不多,主要就是通过mSystemServiceManager.startService()方法,一个一个按顺序启动这些服务而已。所以我们不妨把这三个方法糅合成一个大的方法,从宏观上看这些服务是如何分阶段来启动的。在此之前,我们不得不先得理清楚SystemServiceManager、ServiceManager、SystemService这几个概念,否则是没法理解到分阶段的含义,以及服务是如何启动的了。
2.2、服务启动与管理
首先是SystemServiceManager、ServiceManager、SystemService这几个东东,一开始学习的时候,我都快要被它们几个绕晕了。不过不要慌,要挑战的排好队,一个一个来。

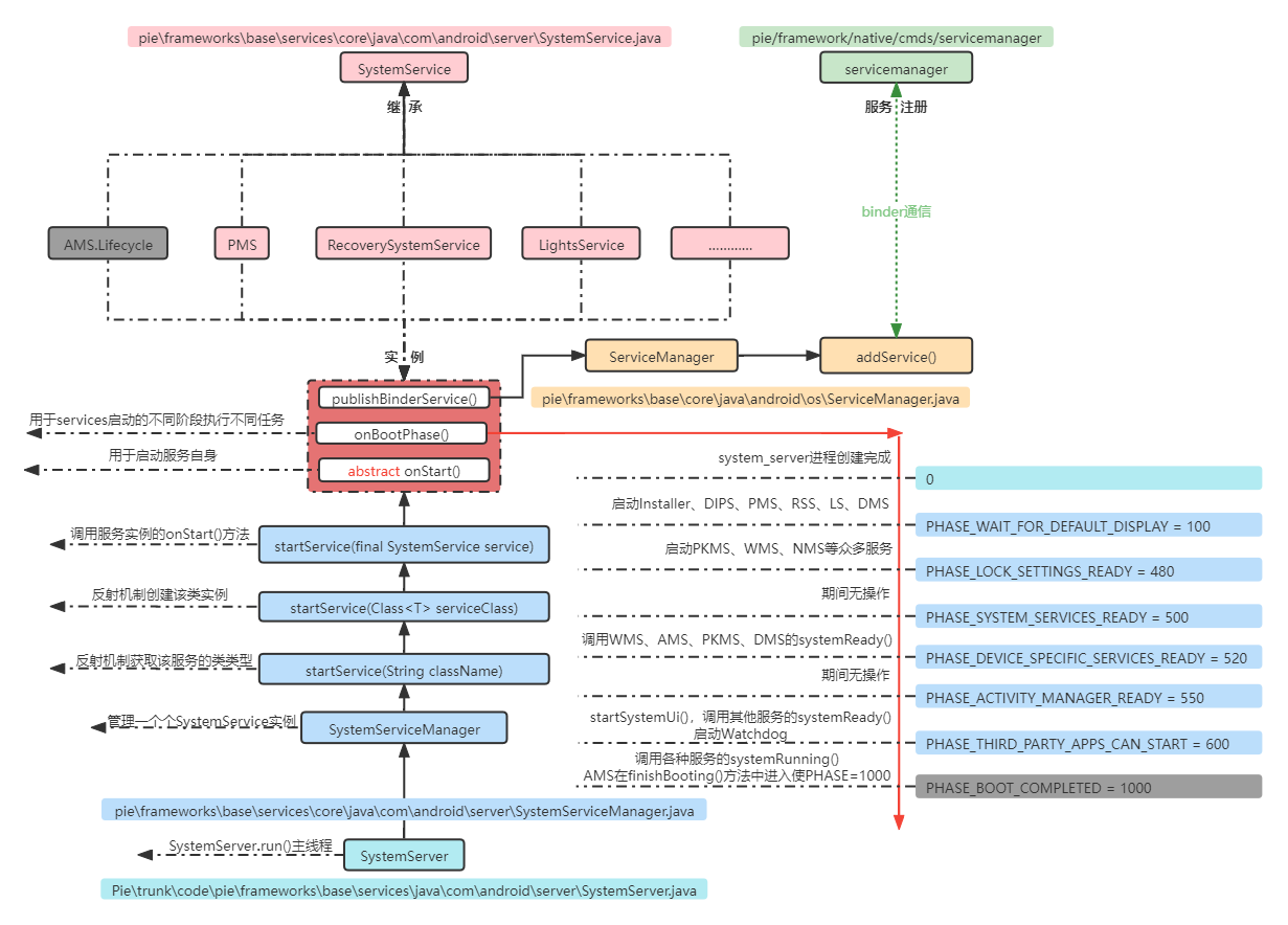
这里就要说一下我为什么喜欢画图了,因为画图总是能把问题直观的表现出来,复杂的问题通过画图可以梳理清楚内在联系,下面我们就通过上面这张图来解释一下,这些东西之间的关系。
首先来看上图中左上角部分,可以看到Android frameworks层众多服务都是直接或间接继承自SystemService这个抽象类的,这里的间接是指比如AMS(ActivityManagerService)就是通过内部静态类LifeCycle继承SystsmService类的。SystsmService类中有个抽象方法onStart(),所有继承自SystemService类的服务,都必须重写onStart()方法,在这些服务一个个创建好对象并启动的时候,就是通过这个onStart()方法来启动服务自身内部逻辑的。
// pie\frameworks\base\services\core\java\com\android\server\SystemService.java
public abstract class SystemService {
…………
/**
* Called when the dependencies listed in the @Service class-annotation are available and after the chosen start phase.
* When this method returns, the service should be published.
*/
public abstract void onStart();
}
然后再来看上图中左下角部分,我们跟随箭头从下往上看。首先就是我们本文第一大节所解析的,zygote进程fork出第一个进程system_server后,在这个新进程中执行SystemServer这个java类的main()方法,然后辗转调用该类的run()方法,以开始执行system_server进程的真实功能。在2.2小节的run()方法代码中出现的语句:mSystemServiceManager = new SystemServiceManager(mSystemContext);中,这个SystemServiceManager类就是用来管理继承自SystemService类的各类服务的实例的,也就是上图中中间红色部分所代表的一个个服务的实例。注意这里是指在system_server进程内部的管理,即进程内的服务创建、服务启动、服务注册。
而run()方法中的startBootstrapServices()、startCoreServices()、startCoreServices()这三个方法,一直都在重复mSystemServiceManager.startService()这个动作。startService()方法辗转调用自己重载的三个方法,第一个方法是根据服务类的全限定名(比如”com.android.server.job.JobSchedulerService“),通过反射机制先获取到该类的类类型。第二个方法确认该类类型是继承自SystemService类后,通过反射机制调用该类的构造方法,创建该类的实例,即上图中中间红色部分。第三个方法则是直接调用该服务对象的onStart()方法,以启动各个服务自身的逻辑。(这里通过反射机制去创建实例,而不是直接去new,主要是为了避免编译时,如果该服务找不到,或者编译环境内不包含该服务时的编译异常。)
// pie\frameworks\base\services\core\java\com\android\server\SystemServiceManager.java
public SystemService startService(String className) {
final Class<SystemService> serviceClass;
try {
serviceClass = (Class<SystemService>)Class.forName(className);
} catch (ClassNotFoundException ex) {
Slog.i(TAG, "Starting " + className);
throw new RuntimeException("…………", ex);
}
return startService(serviceClass);
}
public <T extends SystemService> T startService(Class<T> serviceClass) {
try {
final String name = serviceClass.getName();
Slog.i(TAG, "Starting " + name);
Trace.traceBegin(Trace.TRACE_TAG_SYSTEM_SERVER, "StartService " + name);
if (!SystemService.class.isAssignableFrom(serviceClass)) {
throw new RuntimeException(…………);
}
final T service;
try {
Constructor<T> constructor = serviceClass.getConstructor(Context.class);
service = constructor.newInstance(mContext);
} catch (……Exception ex) {
…………
}
startService(service);
return service;
} finally {
Trace.traceEnd(Trace.TRACE_TAG_SYSTEM_SERVER);
}
}
public void startService(@NonNull final SystemService service) {
mServices.add(service); // Register it.
long time = SystemClock.elapsedRealtime(); // Start it.
try {
service.onStart();
} catch (RuntimeException ex) {
…………
}
warnIfTooLong(SystemClock.elapsedRealtime() - time, service, "onStart");
}
接着再来看上图中右上角橙黄色部分,前面提到的onStart()方法,各种服务在重写该方法的时候,一般都会调用一个叫做publishBinderService()的方法。这个方法主要的功能就是调用 ServiceManager.addService()方法,通过binder通信将当前服务注册到一个叫做servicemanager的进程中。
// pie\frameworks\base\services\core\java\com\android\server\SystemService.java
protected final void publishBinderService(String name, IBinder service) {
publishBinderService(name, service, false);
}
/**
* Publish the service so it is accessible to other services and apps.
*/
protected final void publishBinderService(String name, IBinder service,
boolean allowIsolated) {
publishBinderService(name, service, allowIsolated, DUMP_FLAG_PRIORITY_DEFAULT);
}
protected final void publishBinderService(String name, IBinder service,
boolean allowIsolated, int dumpPriority) {
ServiceManager.addService(name, service, allowIsolated, dumpPriority);
}
那为什么要注册到servicemanager进程呢?那当然是因为上面创建并启动的一个个服务对象,都是在system_server进程中,更具体的说是在system_server进程虚拟机的堆中,那其他进程就没办法依赖或者使用这些服务了。为了使得其他进程也能调用这些服务,我们把这些服务注册到这个单独的进程中,这个进程任务也很简单,就是管理好大家注册过来的服务,然后其他进程想要访问的时候提供就可以了。
现在我们来看看上图中右上角浅绿色部分的servicemanager,注意不是ServiceManager(区分大小写)。servicemanager是一个系统进程,它是在init.rc中由init进程启动的。如其名称所述,它的主要功能主要是管理各种服务,注意这里指的在进程间管理。其接收binder方式的进程间通信,对外主要暴露两个接口:注册服务和查询服务。其他进程想要调用,就需要通过binder方式,先与servicemanager进程建立binder连接,然后完成对注册或查询接口的调用。
而ServiceManager这个java类通过调用ServiceManagerNative.java走到native,通过binder与servicemanager进程建立通信,然后完成服务注册等动作。其作用就是提供servicemanager进程在java层的调用API,相当于servicemanager进程在java层的一个代理。
// pie\frameworks\base\services\core\java\com\android\server\SystemService.java
public abstract class SystemService {
/**
* Called on each phase of the boot process. Phases before the service's start phase
* (as defined in the @Service annotation) are never received.
*/
public void onBootPhase(int phase) {}
}
最后我们再看看上图中右下角部分, SystemService类中有一个onBootPhase()方法,大部分服务也都会重写该方法。首先我们将系统中众多服务一个一个按顺序的启动过程,划分了几个阶段。而这几个不同的阶段,就表示着哪些服务已经启动好了,哪些服务准备就绪了。其中某些服务的功能需要依赖其他服务完全启动后,才可以执行。这些服务重写该方法,就是为了在启动的不同阶段回调该方法做不同的任务。
当然run()方法整个调用执行过程中(包括子方法),除了通过startService()启动不同的服务、回调onBootPhase()方法外,还有对一些服务特殊接口的调用。如上图右下角,在PHASE 500到PHASE 520之间,调用WMS、AMS、PKMS、DMS的systemReady()方法;在PHASE 550到PHASE 600之间,调用startSystemUi()方法,调用一些服务的systemReady(),启动Watchdog;以及最后的PHASE 600到PHASE 1000之间,调用一些服务的systemRunning()方法,以及AMS在finishBooting()方法中进入使PHASE=1000。
3、结语
本文主要跟踪了system_server这个进程从诞生到它的功能执行的整个过程,未分析到内容的后面又更深入的认识后再来补充。文中出现的两张图请见: Pie_system_server | ProcessOn免费在线作图,在线流程图,在线思维导图 |

602

被折叠的 条评论
为什么被折叠?



