一、AD PCB设计规则
1、间隙规则

可以添加多个规则,为不同的对象设计不同的规则,如:所有对象与焊盘之间的规则
可以为room单独设计规则:T1,T2为不同的ROOM。

二、多通道设计
1、顶层文件
首先绘制各个模块的原理图。
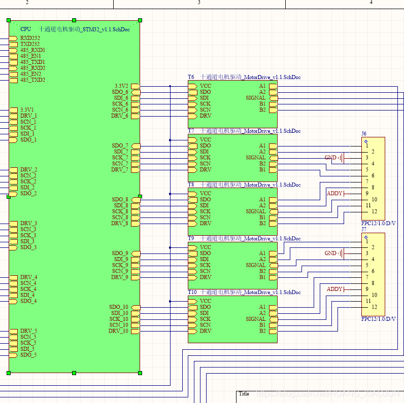
建立一个SchDoc文件作为顶层文件
设计------>HDL文件或图纸生成图表图V------->弹出对话框(有其他图纸文件名)----》选择就能生成图表符
优点:同样的模块不用复制多份,使用图表连接。如下:T1--T6就是同一个图纸生成。

2、PCB操作
工程--》工程参数--》Class Generation 配置生成PCB时是否为对应的原理图生产ROOM。
对于同一原理图多次使用,建议生成ROOM,因为拖动ROOM就可以将属于此ROOM的元器件一起移动。
对于同一原理图多次使用的PCB绘制,可以先排布连接一个ROOM中的元器件,然后 设计--》ROOM--》拷贝Room格式 ,将其他同一类型的ROOM的排布复制为当前格式。简化布线。
8万+

被折叠的 条评论
为什么被折叠?



