word完整版可点击如下下载>>>>>>>>
目 录
摘 要--------------------------------------------------------------- I
ABSTRACT------------------------------------------------------------ II
1 绪论-------------------------------------------------------------- 1
1.1 研究背景------------------------------------------------------------- 1
1.2 国内外研究现状------------------------------------------------------- 1
1.3 论文结构------------------------------------------------------------- 2
2 鱼缸智能控制系统的总体设计---------------------------------------- 3
2.1 系统设计要求--------------------------------------------------------- 3
2.2 系统总体框架--------------------------------------------------------- 3
2.3 芯片选型------------------------------------------------------------- 4
3 系统的硬件设计---------------------------------------------------- 7
3.1 单片机最小系统------------------------------------------------------- 7
3.2 时钟模块------------------------------------------------------------- 7
3.3 温度检测模块--------------------------------------------------------- 8
3.4 继电器模块----------------------------------------------------------- 9
3.5 显示模块------------------------------------------------------------ 10
3.6 系统硬件电路-------------------------------------------------------- 11
4 系统的软件设计--------------------------------------------------- 13
4.1 系统主程序设计------------------------------------------------------ 13
4.2 时钟子程序设计------------------------------------------------------ 14
4.3 温度子程序设计------------------------------------------------------ 14
4.4 继电器子程序设计---------------------------------------------------- 15
4.5 液晶显示子程序设计-------------------------------------------------- 16
5 系统调试--------------------------------------------------------- 18
5.1 系统软件仿真-------------------------------------------------------- 18
5.2 系统硬件调试-------------------------------------------------------- 19
6 总结与展望------------------------------------------------------- 22
6.1 总结---------------------------------------------------------------- 22
6.2 展望---------------------------------------------------------------- 22
参考文献------------------------------------------------------------ 23
致 谢-------------------------------------------------------------- 25
附录---------------------------------------------------------------- 26
随着时代的进步与发展,人们对家居观赏性产品需求不断增加,观赏性鱼缸渐渐进入了生活领域。目前市面上的观赏鱼缸系统不够完善,无法适应智能化程度不断提高的现代社会。
本文通过对目前大多数鱼缸应用现状的分析和研究,提出了一种多功能观赏性鱼缸智能控制系统的设计方案。系统以单片机STC89C52为控制核心,选用DS18B20对当前鱼缸的实时温度进行检测,当温度超过阈值范围时声光报警并通过加热片调温,通过按键设置喂食时间、换水时间,当系统到达设定时间,单片机控制继电器动作来完成自动喂食和换水,并通过LCD1602实时显示当前状态。
系统通过仿真实现了温度实时检测自动调节、超阈值报警、自动喂食、定时换水等功能,并且具有操作方便、性价比高等优点,有良好的市场应用前景。
关键词:自动控制 单片机 观赏鱼缸 传感器技术
With the progress and development of the times, people's demand for home ornamental products is increasing, and ornamental fish tanks gradually enter the field of life. At present, the ornamental fish tank system on the market is not perfect enough to adapt to the modern society with the continuous improvement of intelligence.
Based on the analysis and research of the application status of most fish tanks, this paper puts forward a design scheme of multi-functional ornamental fish tank intelligent control system. The system takes STC89C52 as the control core, and selects DS18B20 to detect the real-time temperature of the current fish tank. When the temperature exceeds the threshold range, the sound and light alarm will be given and the temperature will be adjusted through the heating plate. The feeding time and water changing time will be set by pressing the key. When the system reaches the set time, the single chip microcomputer controls the relay action to complete the automatic feeding and water changing, The current status is displayed in real time through LCD1602.
The system realizes the functions of real-time temperature detection, automatic adjustment, over threshold alarm, automatic feeding, regular water change and so on. It has the advantages of convenient operation, high cost performance and good market application prospect.
Keywords: automatic control Series MCU fish tank sensor technology
1 绪论
1.1 研究背景
办公或居家生活的环境对人们的心情很重要,若是有个生机盎然的鱼缸,不仅可以带来轻松愉悦的感觉,而且还能调节居住氛围。所以我们身..................
在家居环境或是休闲娱乐场所都有各种各样的鱼缸。让鱼儿在舒适的环境中生存并不是一项简单的任务。随着市面上形形色色非智.....................
1.2 国内外研究现状
“鱼缸”又称为“水族箱”,“水族箱”一词起源于英国,沿用至今已超过了150年。当时的定义仅仅是一个养动植物的水容器,而随着科技水平的不断进步,以及人们养殖观赏鱼和种植水草水平的不断提高,水族箱不仅被认为是一个养...................
据有关部门的资料显示,全球水族行业产业规模的年增长率达到15.7%,而在中国每年水族产业相关的消费高达300多亿元,仅各类大...............
为了满足人们的需求,一些企业团队对自动化的鱼缸设备展开了研究。但就目前来说,效果并不理想。市场上现有的鱼缸控制设备都只能完成简单的自动控制。例如鱼缸自动喂食控制器,上海海洋大学的孔祥洪等人设计了.........................
1.3 论文结构
本次研究内容以8位单片机STC89C52为控制芯片,同时结合传感器技术。以达到可以调节水温、定时给鱼缸投食、自动换水、时间显示、状.......................
(1)总体设计:首先根据产品的使用场所,包括环境温度、环境湿度等确定合理的设计方案。权衡利弊,设计出一个价格合理、观赏........................
(3)软件设计:制作出软件功能框图,匹配................
2 鱼缸智能控制系统的总体设计
2.1 系统设计要求
(1)鱼缸的环境参数范围:观赏鱼需要在稳定的环境中才能更好的生存和延长寿命,所以需要调研的环境参数应该包括:水位高度,鱼缸环境温度,鱼缸周围光照强度以及水质等。为了使环境参数维持在适合观赏鱼生存的区间。本次......................
(3)在单片机内设置各类相应参数....................
2.2 系统总体框架
(1)系统总体功能:充分了解和分析现有各种类型鱼..................
本设计以STC89C52单片机为核心,组成一个可以放置在...............
图2-1 系统硬件结构图
系统主要包括以下几个主要模块:
(1)中央控制模块:主要以单片机为核心包括晶振电路、............................
(2)按键模块:实现系统各项功能的按键设置以及设置...................
(3)时钟模块:使得系统可以进行绝对..........................
(4)显示模块:显示当前工作状态(借助数...................
2.3 芯片选型
(1)单片机的选型:
方案一:STC89C52单片机。
STC89C52单片机是STC公司生产的一款低功耗....................
方案二:STM32单片机。
STM32单片机则是意法半导体公司使用ARM公司的cortex-M为核心生产的32bit系列的单片机,他的内部资源(寄存器和外设功能)较8051、AVR和PIC都..............
方案三:AVR单片机。
AVR单片机是Atmel公司的产品,最早的就是AT90系列单片机,现在很多AT90单片机都转型为Atmega系列和AtTIny系列,A.........................
(2)时钟芯片的选型:
方案一:DS12C887时钟芯片。
DS12C887时钟日历芯片,是由美国DALLAS公司生产的新型时钟日历芯片,采用CMOS技术制成。芯片采用24引脚双列直........................
方案二:DS1302时钟芯片。
DS1302时钟芯片同样由美国DALLAS公司推出。它是一种高性能、低功耗、带RAM的实时时钟电路。DS1302共有8个引脚,使用..................
DS1307是一款低功耗,具有56字节非失性RAM的全BCD码时钟日历实时时钟芯片,地址和数据通过两线双向的串行总线..........................
方案一:LCD1602显示屏
LCD1602显示屏是字符型液晶屏的一种,用5×7点阵图形来显示字符的液晶显示器,根据显示的容量可分1行16个字、2...............
方案二:点阵式数码管
采用点阵式数码管显示,点阵式数码管是由八行八列发光二级管组成,在很多场合可以看到这种显示方式。点阵显示..........................
3 系统的硬件设计
3.1 单片机最小系统
本设计采用的是STC89C52单片机芯片,搭配晶振和复位电路。STC89C52拥有8K字节FLASH,512字节RAM,32位I/O口线。STC89C52....................
(1)复位电路:复位电路的作用就是在程序出错的时候,及时让程序进行回正,重新开始的作用,在复位按键.............
(2)晶振电路:晶振电路为单片机提供必要的起振信号,晶振是一种具有频率稳定性高和抗干扰强等特征的晶体振荡器。片内振荡电.....................
3.2 时钟模块
根据本系统I/O端的总数目决定将核心芯片的类型定为8字节的STC89C52单片机。配合DS1302时钟芯片时钟电路,可以提供实时的时间..................
图3-2 定时模块
时钟RAM数据的进出通过单字节或者最多31位的字符组的模式进行。DS1302工作状态的耗能属性非常优越,在只需维系数据与时钟信号的情况............
P1.7口进行对接。依托外界电源实现电能的................
图3-3 温度检测模块
从下表当中不难发现,该元件仅存在3个引脚,它的VDD以及GND为电源引脚,实际接线过程中为红线和蓝线。而DQ作为I................
表3-2 引脚功能表
3.4 继电器模块
在排水或者进行投食时均要启用电机装置,如要求对水进行加热处理,则得借助加热棒的启用来实现,因为水泵以及加热棒的能耗偏大,仅凭单片机提供的电.................
图3-4 继电器模块
继电器一共有6个引脚,其第2、5脚属于线圈。第1脚属于公....................
表3-3 引脚功能表
3.5 显示模块
该电路中采用了LCD1602显示器。液晶显示的原理是利用液晶的.................

图3-5 LCD显示模块
本系统显示电路选择液晶显示器LCD1602,在单片机系统中应用晶液显示器作为输出器件有以下几个优点:
(1)显示质量高,能够恒定发光,而不像阴................................。
表3-4 LCD引脚功能表
本系统以STC89C52为主控芯片链接各个独立模块;包含两个继电器模块,分别驱动加热片和电机;一个时钟模块电路,负责对系统的时...................
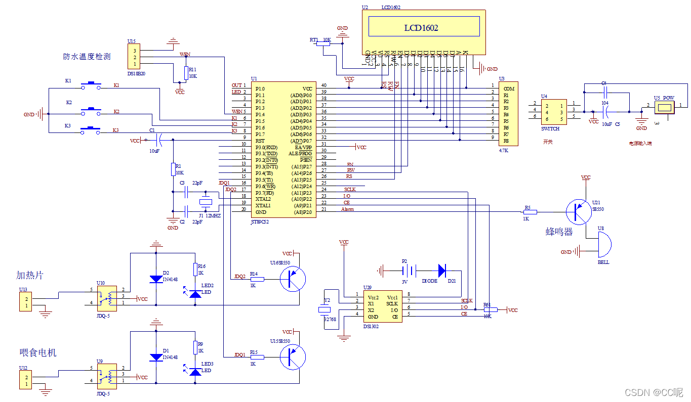
3.6 系统硬件电路

图3-6 系统硬件电路图
4 系统的软件设计
4.1 系统主程序设计
系统监控主程序的基本流程功能如下。在系统初始化环节,最初对..................

图4-1 系统主程序流程图
4.2 时钟子程序设计
从DS1302中读取时钟的方法为:按照顺序从DS1302的内部,从上往下,依次读取年、月、日、时、分、秒,这些值不会直接被读取,而是单片..................
图4-2 时钟子程序流程图
4.3 温度子程序设计
DS18B20温度的读取,首先单片机要获取此芯片中的数值,此时芯片中的数值不能被直接读取。而是要先将编码转化为常用的10进制编码最后,加上常用的温度单位摄氏度输出的。此时输出还不是最终结果。因为进制转化的问题最终结果会......................
4.4 继电器子程序设计
本设计所用到的水泵、加热器都是通过继电器的吸合的............
图4-4 继电器子程序流程图
4.5 液晶显示子程序设计
LCD1602有16个引脚,其中RS、RW的值控制单片机对它的读写,具体如表4-1所示。
表4-1 LCD工作状态介绍
| RS | RW | 操作指令 |
| 0 | 0 | 写入指令寄存器(清屏) |
| 0 | 1 | 读取位址计数器的值 |
| 1 | 0 | 写入数据寄存器(显示各字符等) |
| 1 | 1 | 从数据寄存器读取数据 |
LCD1602液晶显示在执行程序指令之前要进行..........................
LCD1602要显示字符时,就要获得该字符的.....
其显示程序流程图如图4-5所示。
图4-5 液晶显示子程序流程图
5 系统调试
本次测试使用KEIL软件进行。首先打开软件并建立一个新工程,分模块进...................
5.1 系统软件仿真
如果在软件调试时出现系统各个模块都没有按照预想的结果运行时或者不运行时,一般是多级菜单程序出现相互占用现象。解决办法就是在软件编程...................

图5-1 系统仿真图
仿真结果:
(1)首先进行的是传感器采集程序和液晶显示程序调试,此时可以.................
(2)上电后观察时钟模块是否正常显示并且计时。
(3)设定定点报时并....................
(4)设定温度下限...........
(5)同理,设定投食时间,当...............
(6)温度采集...................
(7)分别按动三个按键............
(8)设置换水时间,...................
软件测试总结:
通过长时间的实际测试运行,表明本系统智能控制功能基本符合设计要求,控制....................
5.2 系统硬件调试
调试时要在干燥且没有信号干扰的地方进行。调试系统时要一边调试软件程序,一边调试硬件组态,两方面同时进行。调试时一般先从系统的供电........................
硬件功能测试:
该系统每天最多可以设置三次自动喂食时间最少设置一次喂食时间,例如设定每天0时0分0秒进行投食,当到达预设时间后单片机就会通过时钟......................
图5-2 定点喂食时间调试
本系统设有定点模拟换水功能,每天定点进行一次换水换水界面用....................
图5-3 模拟换水调试界面
在养殖观赏鱼时有些鱼类的生存温度不能过低,此设计可以对温度进行监测,当温度传感器检测到鱼缸温度低于设定温度时将进行报警并,驱动温度.................
图5-4 温度调试界面
一般元器件使用时要先阅读使用说明书,按照要求严格执行操作,以免造成不必要麻烦。若是电路板出现电源故障,上电后无法正常运作或者通电后负..................

图5-5 硬件实物图
经过一段时间的调试,目前能够完成自动化水温检测、报警、加热和换水过程,实现控制系统的全自动化。这不仅减少了人力物力,还.............................
6 总结与展望
6.1 总结
本设计采用STC89C52作为主控芯片可实现水温的监测与控制、定时换水、蜂鸣报警、定时投食等功能。同时具..........................
产品开始工作后默认进入自动模式,DS18B20控制温度检测模块,对智能鱼缸的温度进行实时监测,若当前温度低于设定温度,........................
6.2 展望
对于本产品需要改进的地方有以下几点:
(1)基于实际生活中会有各种不同种类的观赏鱼要进行观赏,所以本系统还应建立属于自己的数据库,把各个种类的观赏鱼适............................
(2)由于本次设计的各个模块参数的存储比较多,而适宜生物生存的环境是随时变化的,目前的设计仅仅为简单的开关量..........................
本文介绍了在设计的过程的关键点,供大家参考学习,如果有错误或者不明白的可以直接私信作者,或者添加微信biyezhan007。
最后说一下,如果大家对硬件和编程感兴趣,可以点击牛客网这个连接看看,是个不错的学习网站,是学长推荐给我的,因为之前找工作的时候没有太多经验,也不知道怎么准备,去哪里搜资源,走了很多弯路,所以推荐给大家,当初在上面大量刷题还看了好多面试经验等,反正上面有很多课程+刷题+面经+求职+讨论区等资源,关键里面的资源全部公开免费,不用花钱,希望能帮助家!
https://download.csdn.net/download/Holidaylive/85046592

被折叠的 条评论
为什么被折叠?



