简单分成几步
1、基础:Python 、 Numpy、 Pandas 、 PyTorch
2、理论:简单了解 MLP,CNN 、 Transformer为主,再考虑 RNN 的基础
3、模型:AlexNet、 VGG 、 ResNet、 Yolo 、 SSD 是里任选两个自己手写代码,标记数据、训练一下就好了。如果你真的有志于此,那我建议你手写完整的 Transformer模型,这现在看是未来的所有。
完成上面几步,这样你就是一个不错的入门选手了。再看看书,就是一个只需要你部就班就能成为高手的路!
详细解说:
基础
首先,作为一名深度学习从业者,掌握 Python 是基础。Python 除了语法简洁外,其生态系统中包含了大量用于数据处理和科学计算的库,这些是进行深度学习研究和应用开发的必备工具。下面这几个是必须的:
- Numpy:这是一个强大的科学计算库,提供了大量的数学函数处理以及对大型多维数组和矩阵的支持,是深度学习中进行数学运算的基石。
- Matplotlib:这是一个用于创建静态、交互式和动画可视化的库。在深度学习中,它常用于数据可视化,如绘制训练过程中的损失曲线和准确率曲线。
- Pandas:这是一个强大的数据分析和操作工具,特别适合用来处理和分析结构化数据。它在数据预处理阶段非常有用,特别是当你需要对数据进行清洗、转换和准备工作时。
在深度学习框架方面,PyTorch和 TensorFlow 是两个主流选择。
- PyTorch:由于其易于理解的编程风格和动态计算图,PyTorch 在研究领域特别受欢迎。它的直观性使得开发新算法和实验新想法变得简单。
- TensorFlow:相比之下,TensorFlow 在工业界更为流行,尤其是在需要大规模部署的场景中。TensorFlow 提供了一个全面的生态系统,包括用于生产部署的工具和资源。

这其中 Pytorch 是必须的,这东西有无数人的无数论文都是基于它的,最新的东西如果你不会 Pytorch,那肯定是不成的。
理论(完全以编码为假想条件)
简单了解 MLP,CNN 、 Transformer ,再考虑 RNN 的基础。至少你要懂下面的东西。
- 多层感知机(MLP):
- 基础:MLP是神经网络的最基本形式,包含输入层、若干隐藏层和输出层。每一层都由一系列神经元组成,这些神经元与上一层的每个神经元相连接。
- 卷积神经网络(CNN):
- 核心:CNN在图像处理和计算机视觉领域非常成功。它的关键在于使用卷积层来自动和有效地提取图像的特征。
- 结构:一个典型的CNN包括卷积层、池化层和全连接层。卷积层通过卷积核提取局部特征;池化层则负责降低特征的空间维度;最后,全连接层用于分类或回归任务。
- 应用:CNN广泛应用于图像识别、视频分析和自然语言处理等领域。
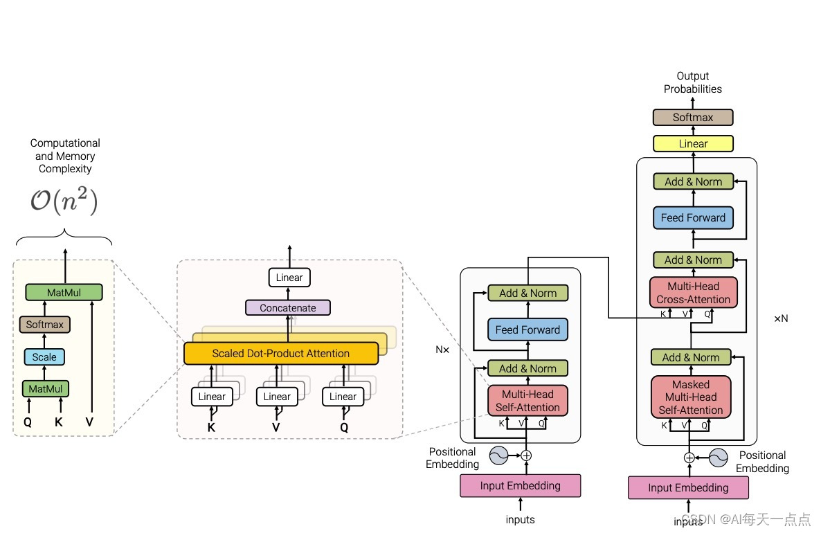
- Transformer:
- 创新:Transformer模型在自然语言处理领域引起了革命。其核心是“自注意力”(Self-Attention)机制,允许模型在处理序列数据时关注序列中的任何部分。
- 优势:与RNN和LSTM相比,Transformer在处理长距离依赖方面更有效,且计算更可并行化。
- 应用:它是许多现代NLP模型的基础,如BERT、GPT、 LLaMa系列等。
- 循环神经网络(RNN):
- 特点:RNN是处理序列数据的一种经典方法。它通过在序列的每个步骤传递隐藏状态来保存过去信息。
- 局限:标准的RNN在处理长序列时遇到梯度消失或爆炸问题,这限制了其在长序列上的性能。
- 改进:LSTM(长短期记忆)和GRU(门控循环单元)是改进的RNN变体,设计用来解决这些问题。
这里我没有特意提到大模型 LLM,因为我发现有个简单的路。 这里有《大模型入门+实战》《大模型技术实战就业》课程!你如果认真学了,你会学会关于大模型的相关知识,加薪、换工作大概率是个加分项。需要了解的可以关注公众号:咕泡AI 回复:211了解
模型与实际操作
在深度学习和计算机视觉领域,AlexNet、VGG、ResNet、Yolo和SSD都是极为重要的模型,各自代表了图像识别和对象检测领域的重要进展。为了深入理解这些模型的工作原理和应用,手写代码并亲自进行数据标记和训练是一个非常有效的学习方法。
1.AlexNet 和 VGG 是两个很好的起点:
AlexNet:作为深度学习历史上的里程碑,AlexNet 在2012年的ImageNet挑战赛中大放异彩。它的结构相对简单,包含5个卷积层和3个全连接层。手写AlexNet并在数据集上进行训练,可以帮助你理解卷积神经网络的基本构件和工作原理。
VGG:VGG网络以其简单和高效著称,特别是VGG-16和VGG-19。这些网络通过重复使用相同大小的小卷积核,展示了深层网络结构的强大能力。尝试手写VGG并训练它,将加深你对网络深度如何影响性能和特征学习的理解。
2.手写Transformer模型:
如果你对深入学习人工智能有长远的打算,那么手写完整的Transformer模型将是一个有意思的挑战。Transformer自2017年被提出以来,已经成为自然语言处理领域的核心模型,并且其影响力也扩展到其他领域如计算机视觉和音频处理。
Transformer模型的核心在于自注意力机制,这使得模型能够在处理序列数据时捕捉长距离依赖关系。此外,Transformer的层次结构和并行处理能力使其在处理大型数据集时更为高效。
手写Transformer模型不仅需要理解其复杂的架构和自注意力机制,还需要深入掌握如何有效地训练这样的大型模型。这个过程将极大地提升你在深度学习领域的理解和技能。
如果你懂了前三点,那你的 Transformer 的理解真是很到位了。

无论选择哪种模型,关键是通过实际操作来深入理解模型的工作原理。这包括了解模型的架构、学习如何处理和准备数据、了解训练过程以及如何调整参数以获得最佳性能。这种实践经验对于深入理解深度学习的原理和发展是非常宝贵的。
同时还有最重要的一点!如果你不看书,那还是对于这些是一个片面的认知,所以坚持 看书吧。李沐的《Dive into Deep Learning》、或者《understanding deep learning》从头看到尾就好了,但是不动手是真的不成啊。
需要人工智能学习资料的可以关注vx工粽号:AI技术星球 回复:211 获取
需要论文指导发刊的 【AI交叉学科、SCI、CCF-ABC、期刊、会议、本硕博论文、在职论文指导、Kaggle比赛指导、 润色发刊等 】
白嫖100G入门到进阶AI资源包+kaggle竞赛+就业指导+技术问题答疑
1、超详细的人工智能学习路
2、OpenCV、Pytorch、YOLO等教程
3、人工智能快速入门教程(Python基础、数学基础、NLP)附源码课件数据
4、机器学习算法+深度学习神经网络基础教程
5、人工智能必看书籍(花书、西瓜书、蜥蜴书等)
6、顶刊论文及行业报告
7、SCI论文攻略 及润色等




本文介绍了深度学习入门所需的关键技术,包括Python、Numpy、Pandas等库的使用,以及MLP、CNN、Transformer和RNN等基本理论。推荐手写AlexNet和VGG模型代码,以及尝试完整Transformer模型来深化理解。实践操作和持续学习是提升技能的关键。

被折叠的 条评论
为什么被折叠?



