目录
摘要
红外通信是通过红外线发射器发射出红外线信号,在目的地用红外线接收器接受信号并转换为电信号的过程,从而实现遥控或信息传递的功能。本实验是在发射端,先把要传送的音频信号先放大,再采用直接调制的方法转变为电流信号直接加到光源上,用此电信号直接驱动LD和发光管LED,发出红外信号。接收端采用PIN光电二极管或者雪崩光电二极管APD将光信号转换成电信号,最后通过VT1和LM386两级放大电路做输出级,驱动喇叭把音频播出。
关键词:红外通信 LED 发送接收 调制
0 设计任务要求
◆利用音乐芯片产生无失真的乐曲;
◆所设计的音乐芯片的输出信号作为红外光通信收发系统发射端的输入信号,在接收端可以接收到无明显失真的输入信号;
◆要求接受端LM386的增益设计大于200;
◆电路仿真和优化。运用仿真工具软件对电路进行优化和仿真;
◆测试电路完成的功能,记录测试数据,对于音乐电路,能得到清晰的音乐。
1 设计思路、总体结构框图
1.1 设计思路
本实验主要分三部分,音乐芯片电路,红外发送电路,红外接收电路。由音乐集成电路发出电信号,通过发送系统转化为光信号发送,通过接收系统接受光信号并将其转化为电信号,再通过喇叭将其重新转化为语音信号。信号经接收管接收后,需要利用VT1第一级放大电路和音频功率专用放大器LM386,可以得到50~200的增益,足以驱动喇叭得到所需功率。
1.2 总体结构框图


2 分块电路和总体电路的设计过程
2.0 整体电路

图3(a)电路连接处理部分

图3(b)friting面包板连接图

图3(c)嘉立创原理图设计
2.1 音乐芯片电路
|
电路功能:利用音乐芯片TQ9300产生音乐信号,作为红外发送电路的输入信号。 |

图4
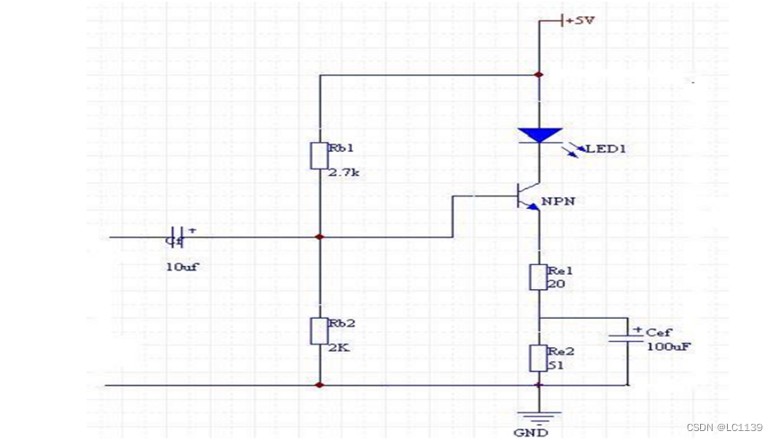
2.2 红外发送电路
电路功能:将待传输信号转变为红外光信号进行传输。信号通过8050三极管放大后加载在LED红外发送管上转变为电信号。

图5
2.3 红外接收电路
电路功能:1.以采用PIN光电二极管或者雪崩光电二极管APD,将光信号转换成电信号。2.前置放大器(二级放大),作用是将电流信号转化成电压信号。3.音频功率专用放大器LM386,可以得到50~200的增益,驱动0.8W的小喇叭。4.在接受电路LM386前在加一级放大电路,提高驱动电流。

图6
2.4 LM386管脚功能图

图7
3 所实现功能说明及主要测试数据
3.1 调试音乐芯片
|
按照电路图焊接音乐芯片电路,将喇叭放在输出端,能产生优美的音乐,使用示波器测其音乐波形图如图8所示:(峰峰值在1.4V左右) |
图8
3.2 调试发送电路
将音乐芯片部分作为发送端的输入部分,按照原理图连接电路,实物连接如图9所示。

(a)面包板实物连接 (b)嘉立创PCB 3d预览 (c)2层板实物焊接
图9
将发光二极管代替红外发送管,二极管正常发光,去掉音乐芯片部分,输入峰峰值为250mV的小信号,测试发光二极管两端波形,与输入波形进行比较,如图10所示,输入与输出相位差为pi/2。(理论上是反相的pi)

图10
3.3 调试接收电路
按照电路图连接电路,实物连接如图11所示。

(a)面包板实物连接 (b)嘉立创PCB 3d预览 (c)2层板实物焊接
图11
去掉红外接收管,加一个正弦小信号,调试输出放大倍数,使增益达到200以上且输出为无失真的正弦波。此处我将示波器的两个输入端分别接正弦小信号输入端和接喇叭的输出端,加的小信号幅度为4mV,调节10k的电位器可以看到输出波形有明显的幅度变化,调节过程中可以看到若电位器调节不合适输出信号上下均截止,调节合适后可以输出幅度为4V的波形,如图12(a)所示,实现了1000倍的放大倍数的要求并且无明显失真。图12(b)为第七周测量数据,调到最大时放大倍数已经小于1000,且有一定失真。

(a)第5周测量数据 (b)第7周测量数据
图12
3.4 整体测试
将发送电路和接收电路放一起,按照提供的TQ9300音乐芯片焊好管脚,接入发送电路后,可以在接收端接收到音乐信号并通过喇叭播放出来,没有噪音,移动发送端,能实现大概2m的传输距 离,超过2m声音越来越小,直至没有。整体电路如图13所示

(a)面包板 (b)2层板
图13
4故障及问题分析
4.1 遇到的问题分析
●电路连接正确,但是喇叭发声不正常,最后发现音乐芯片虚焊(最好多备几个),重新焊接一个音乐芯片后,发生正常。
●2层板焊接后不能正常工作,查看PCB后发现8050封装部分集电极与基极位置错误,实物焊接时将两级位置互换后,工作正常。
●面包板实物连接后,增益较小,传输距离不够,在老师指导下将芯片部分VD用2K电阻代替,去掉1.5k电位器后增益明显提高。
4.2 故障分析
●喇叭不发生或发白噪声:检查音乐芯片是否烧坏、是否虚焊,电源电压是否合理。
●喇叭声音不完整:调节电位器,减小增益倍数。
●喇叭杂音过大:调节电容或增加电容,并减少非信号光的干扰。
●增益达不到200以上:更换电位器,检查运放是否正常工作。
4.3 检错方法
(1)检测发射电路是否正常工作:如音乐芯片是否正常工作,电路是否搭建正确,元器件是否可工作,可以用发光二极管代替LED发射管,若能看到发光二极管亮度变化,即发射电路搭建基本正常;将喇叭代替LED发射管,若能听到优美动听的音乐,证明音乐芯片和发射电路均没问题;
(2)检查接受管是否接受到发射管传来的信号:在电路不能正常发声的时候,检测是否是因为这部分出现问题,可以用手或者物体遮挡接受管,如果喇叭噪声改变,则说明发射管与接受管应该没问题。
(3)检测红外发送管是否烧坏,搭建完发送电路后直接在发送管两端测试波形时(最好改用发光二极管测试,避免操作不当,烧坏发送管),若有刺鼻气味(示波器检测引脚接反了),且用手围住发送管两端,肉眼观察没有红光,则说明发送管已经被烧坏了。
5 总结和结论
5.1 实验结论
通过红外通信收发电路,可以做到信号的无线传输。
5.2 实验总结
本实验原理清晰,电路结构也比较简单,一个放大电路将信号发送出去,另一个放大电路将信号接收并放大输出。箱中的器件不是很完美,导致元器件容易损坏,但是在电路连接正确的情况下也很有可能出现错误,可能会出现三极管烧坏,电路短路和音乐芯片烧毁等情况,这将使得实验时间大大增加,这对我们对实验的调试能力有较高的要求:实验中器件存在的问题提高了我们排查错误的能力,对于某些错误能够快速检查出是哪一部分器件出问题,增加了我们动手的经验。此外确定电路图后进行嘉立创打板焊接后,与面包板配合能更加快速找到是那部分电路的问题,最后本实验较为关键的一点是在于调节发送管的电流,较小则传输距离短,较大则容易烧坏发送管。
6 Proteus仿真原理图和波形图
(因multisim没有LM386放大器,故采用Proteus进行仿真)

图14红外发送电路

(a)接收方式1(仅LM386放大) (b)接收方式2(二级放大)
图15 6.2 红外接收部分(本实验采用方式2)
7 所用元器件及测试仪表清单
| 序号 | 元器件名称 | 数量 | 序号 | 元器件名称 | 数量 |
| 1 | 10欧电阻 | 3 | 8 | 47uF电解电容 | 1 |
| 2 | 51欧电阻 | 1 | 9 | 100uF电解电容 | 2 |
| 3 | 2K欧电阻 | 4 | 10 | 220uF电解电容 | 1 |
| 4 | 3K欧电阻 | 1 | 11 | 8050NPN三极管 | 2 |
| 5 | 510K欧电阻 | 1 | 12 | 10k欧电位器 | 1 |
| 6 | 0.047uF独石电容 | 1 | 13 | 音乐芯片TQ9300 | 1 |
| 7 | 10uF电解电容 | 4 | 14 | LM386 | 1 |
| 8 | 小喇叭 | 1 | 15 | 面包板 | 1 |
| 9 | 轻触开关 | 1 | 16 | 红外二极管对管 | 1 |
| 10 | 发光二极管 | 1 |
8 参考文献
[1] 电子电路测量与设计实验(第二版) 北京邮电大学出版社
[2] 电子电路基础(第二版)高等教育出版社

本文详细描述了一种通过音乐芯片和红外通信技术实现的电路设计,包括音乐信号的产生、调制以及红外发送和接收电路的构建。使用LM386进行音频信号放大,确保接收端信号质量。文中还包含了调试过程、测试数据和故障分析,以及实验总结和仿真模型。

2757

被折叠的 条评论
为什么被折叠?



