通过AD设计的PCB敷完铜后很难发现错误,使用工具里面的设计规则检查器,也没有检查出来任何原理上的错误。但是通过华秋DFM分析这个PCB,检测出来许多GND网络开路。下面是AD软件中的PCB图。

使用华秋检测出来开路,并显示了哪一部分是开路

然后检查PCB图确实发现这一部分虽然敷上了铜,网络也是GND,但是这一部分的铜和外部无法连接到一起,所以使C10和C9这两个电容形成开路。


解决方法:
通过对该处打上一个过孔,让这块铜与外部相连接,形成回路。就不会报GND开路错误


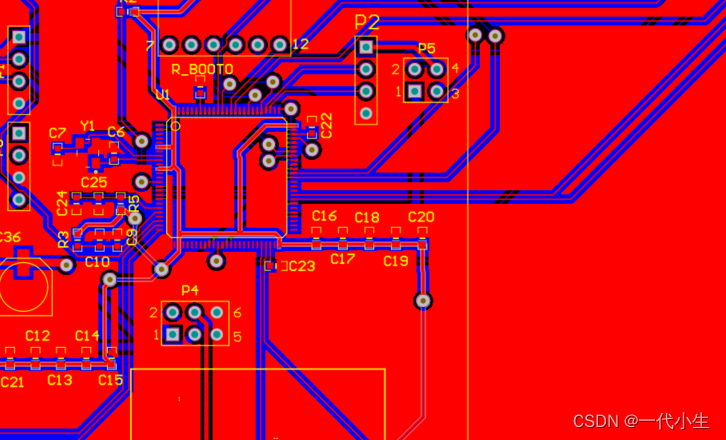
通过AD设计的PCB敷完铜后很难发现错误,使用工具里面的设计规则检查器,也没有检查出来任何原理上的错误。但是通过华秋DFM分析这个PCB,检测出来许多GND网络开路。下面是AD软件中的PCB图。

使用华秋检测出来开路,并显示了哪一部分是开路

然后检查PCB图确实发现这一部分虽然敷上了铜,网络也是GND,但是这一部分的铜和外部无法连接到一起,所以使C10和C9这两个电容形成开路。


解决方法:
通过对该处打上一个过孔,让这块铜与外部相连接,形成回路。就不会报GND开路错误


3333
4362
4037
5129
6210

被折叠的 条评论
为什么被折叠?