单相Boost升压变换器PI+模型预测控制仿真,电压外环采用PI,电感电流内环采用mpc。
运行环境为matlab/simulink/plecs等
YID:2929740226694446
辰溪模型小铺


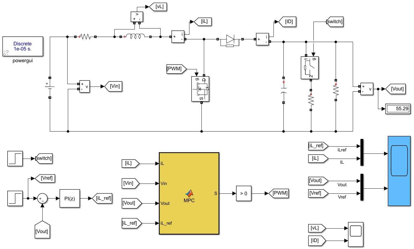
单相Boost升压变换器是一种常用的电力电子器件,它能够将输入电压提高到高电压输出。在实际应用中,Boost升压变换器广泛应用于直流电源、光伏发电系统、电动汽车充电桩等领域。为了对Boost升压变换器进行准确控制和优化设计,在其控制策略中,采用了PI+模型预测控制结构,并将电压外环控制器选取为PI控制器,电感电流内环控制器选取为MPC控制器。本文将围绕这一主题展开探讨,并进行相应的仿真研究。
首先,我们需要明确Boost升压变换器的基本原理。Boost升压变换器由开关管、电感、二极管和输出电容等组成。在工作过程中,开关管周期性地开关,通过改变导通的时间比例来控制电感上的电流,从而实现对输出电压的调节。
针对Boost升压变换器的控制策略,本文选择了PI+模型预测控制结构。PI控制器作为电压外环控制器,其主要作用是根据电压误差信号来调节开关管的开关频率和占空比,以实现对输出电压的精确控制。模型预测控制(MPC)作为电感电流内环控制器,其通过建立升压变换器的数学模型,预测未来时刻的电感电流,并根据预测结果来调节开关管的导通时间,以实现对电感电流的精确控制。
为了验证所选控制策略的有效性和稳定性,本文采用了Matlab、Simulink和PLECS等仿真环境。在仿真中,我们首先建立了Boost升压变换器的数学模型,并基于该模型设计了相应的控制策略。接着,通过模拟不同工作条件下的输入电压和负载变化情况,对控制系统进行了全面的仿真验证。
仿真结果表明,采用PI+模型预测控制结构的Boost升压变换器能够实现对输出电压和电感电流的精确控制。PI控制器能够快速响应输入电压和负载变化,保持稳定的输出电压,同时具有较好的抗干扰能力。MPC控制器能够通过预测电感电流,及时调节开关管的导通时间,使得电感电流能够迅速跟踪参考值,提高系统的动态响应性能。
综上所述,本文围绕单相Boost升压变换器的PI+模型预测控制策略展开了详细的仿真研究。通过在Matlab、Simulink和PLECS等仿真环境中对控制系统的性能进行全面验证,证明了所选控制策略的有效性和稳定性。这对于进一步优化Boost升压变换器的设计和控制具有一定的参考价值。期望本文的研究成果能够为Boost升压变换器的应用和发展提供一定的技术支撑。
相关的代码,程序地址如下:http://lanzoup.cn/740226694446.html
104

被折叠的 条评论
为什么被折叠?



