LLC开关电源,60V5A半桥LLC串联谐振开关电源设计方案,提供原理图和PCB,BOM表,变压器制作说明书,配套半桥LLC电源软件
备注:原理图和PCB用AD软件打开
YID:968702449648375
麻麻球Q



论文标题:LLC开关电源的设计与实现
摘要:本文基于60V5A半桥LLC串联谐振开关电源,通过详细讲解其设计原理、提供原理图、PCB设计文件以及BOM表,以及变压器制作说明书和配套半桥LLC电源软件。通过本文的介绍,读者将能够全面了解LLC开关电源的设计和实现过程。
-
引言
开关电源是现代电子设备中常用的电源类型之一。LLC开关电源作为一种高效率、低噪声的设计方案,被广泛应用于各种领域。本文将介绍LLC开关电源的基本原理,并针对60V5A半桥LLC串联谐振开关电源进行详细设计和实现。 -
LLC开关电源原理
2.1 半桥LLC串联谐振拓扑介绍
半桥LLC串联谐振拓扑是一种经典的LLC开关电源拓扑结构,具有优秀的输出特性和高效率。本节将详细介绍半桥LLC串联谐振拓扑的工作原理。
2.2 LLC谐振电路设计
在设计半桥LLC串联谐振开关电源时,LLC谐振电路的设计是至关重要的一步。本节将深入探讨LLC谐振电路的设计原则和方法,并结合具体的60V5A半桥LLC串联谐振开关电源进行实例分析。
- 设计方案
3.1 原理图设计
本文提供了完整的60V5A半桥LLC串联谐振开关电源的原理图设计文件。通过详细的原理图分析,读者可以了解到每个模块的功能和相互之间的关系。
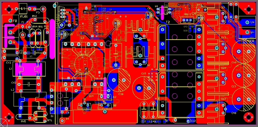
3.2 PCB设计
PCB设计是将电路设计转化为实际硬件的重要环节。本节将附上60V5A半桥LLC串联谐振开关电源的PCB设计文件,并针对关键部分进行详细说明。
3.3 BOM表
BOM表是PCB制作和元器件采购的关键参考文档。本文提供了60V5A半桥LLC串联谐振开关电源的BOM表,详细列出了所需元器件的型号、规格及供应商信息。
3.4 变压器制作说明书
变压器是开关电源中重要的组成部分,其设计和制作对于电源性能具有重要影响。本节提供了60V5A半桥LLC串联谐振开关电源变压器的制作说明书,包括设计要点和具体制作步骤。
3.5 配套半桥LLC电源软件
为了更好地控制和监测开关电源的运行状态,本文提供了配套的半桥LLC电源软件。通过软件的使用,用户可以实时观察电源的工作状态并进行相关的设置。
- 结论
通过对60V5A半桥LLC串联谐振开关电源的设计和实现的详细介绍,本文全面介绍了LLC开关电源的设计过程和相关知识。读者可以通过阅读本文,深入理解LLC开关电源的工作原理,掌握其设计方法,并在实际应用中进行相应的调试和优化。
关键词:LLC开关电源、半桥LLC串联谐振、原理图、PCB设计、BOM表、变压器制作、配套半桥LLC电源软件
【相关代码,程序地址】:http://fansik.cn/702449648375.html
2348

被折叠的 条评论
为什么被折叠?



