基于PHP在线考试系统的设计与实现
摘 要
信息化社会内需要与之针对性的信息获取途径,但是途径的扩展基本上为人们所努力的方向,由于站在的角度存在偏差,人们经常能够获得不同类型信息,这也是技术最为难以攻克的课题。针对在线考试等问题,对如何通过计算机在线考试进行研究分析,然后开发设计出在线考试系统已解决问题。
在线考试系统主要功能模块包括登录、首页、站点管理(轮播图、公告栏)用户管理(管理员、学生用户、教师用户)内容管理(新闻列表、新闻分类列表、考试题库)更多管理(成绩统计、科目)用户账号维护,采取面对对象的开发模式进行软件的开发和硬体的架设,能很好的满足实际使用的需求,完善了对应的软体架设以及程序编码的工作,采取MySQL作为后台数据的主要存储单元,采用PHP技术、Ajax技术进行业务系统的编码及其开发,实现了本系统的全部功能。本次报告,首先分析了研究的背景、作用、意义,为研究工作的合理性打下了基础。针对在线考试系统的各项需求以及技术问题进行分析,证明了系统的必要性和技术可行性,然后对设计系统需要使用的技术软件以及设计思想做了基本的介绍,最后来实现在线考试系统和部署运行使用它。
关键词:考试;PHP技术;MySQL数据库
Design and implementation of online examination
system based on PHP
Abstract
In the information society, there is a need for targeted information access, but the expansion of access is basically the direction of people's efforts. Due to the deviation of the perspective, people can often obtain different types of information, which is also the most difficult subject for technology to overcome. Aiming at the problems of College Students' tutoring information service, this paper studies and analyzes the college students' tutoring information service, and then develops and designs the college students' tutoring information service network to solve the problems.
The main functional modules of the college student tutor information service network include website announcement management, user registration management, message management, tutor classification management, private message exchange management, tutor teacher management and tutor student management. The object-oriented development mode is adopted for software development and hardware erection, which can well meet the needs of practical use, The corresponding software erection and program coding are improved, MySQL is used as the main storage unit of background data, PHP technology and Ajax technology are used for the coding and development of business system, and all functions of the system are realized. This report first analyzes the background, function and significance of the research, which lays a foundation for the rationality of the research work. This paper analyzes the various needs and technical problems of College Students' Tutor information service network, proves the necessity and technical feasibility of the system, then makes a basic introduction to the technical software and design ideas needed to design the system, and finally realizes the deployment and operation of College Students' Tutor information service network.
Key words: tutoring information service for college students; PHP technology; Mysql database
目 录
在20世纪末期,国家提出了教育要面向四个现代化,同时也提出了要大力发展教育手段和教育方式的信息化建设。在这样的背景和需求下,基于当今的互联网技术和计算机信息技术的在线考试系统就应运而生了。人们急切地需要再在线考试中利用现代网络技术达到教师工作量减少并且提高学校及其他工作人员工作效率的目的。同时,与传统的考试形式相比,考试的质量也更能得以保证,从而使得考试变得更为客观公正。
在线考试系统的实现让考试不再局限于只能在教室中进行,它利用网络的优势,使得考试不再像以前那么复杂,考生也不再需要定时定点而是随时随地就能参与考试。在线考试系统具有传统的考试模式无法媲美的准确、科学、公平、方便等优点,于是对在线考试系统的研究和建设也就在这样的环境中逐渐发展了起来。
在越来越重视知识的当今社会,各个国家都加大了在新一代培育上的投入,都希望在以后的社会发展中走在互联网的前列,从而在信息的飞速发展中占据一个有力的地位,正是这个原因,各地政府依托于互联网来实行教育教学,并把此作为其民族发展的动力之源。
在外国,澳大利亚在早期就开始投资建设“澳大利亚教育网”,这个网络不但包含了澳大利亚全部的高校,还要联通本国境内的每一所中小学。另外美国政府提出要到二十一世纪初,让本国家所有学校和图书馆都搭载上互联网的快车,让国内不论是哪个阶段的学生都可以享受到“21世纪教师”的网络服务,因此提出了“教育技术规划(Educational Technology Initiative)”。到了1995年末,国外一些教育机构开始开发自己的网上教育平台,最早的有美国的NTU、英国的OPEN COLLEGE等这些都是那个时候实施互联网教育的典范。随着教育搭载上互联网的高速公路,在线考试作为远程教育不可分割的一项,随着互联网的大潮也如雨后春笋般迅速发展起来,人们的选课和考试都在互联网上进行,特别是互联网业务的普及、低成本的在线考试从技术和经济条件上已经日趋成熟。
在国内,从大多数来看,很大一部分的教育教学还普遍停留在传统的考试方式上,但是传统的考试每次都需要人为的出卷、组织考试、批改试卷并且做出许多试卷分析和成绩评估,作为老师,一次考试的实施给他们带来了许多的麻烦,并且随着教育现代化,考试类型的增加和考试要求的更加严格,教师的工作也会变得越来越繁重。而现在人们普遍认为的网络教育也是停留在网上报名和成绩查询,没有形成相应的规模,而国外网上提交作业和考试已经变得非常普及,所以传统考试方式终究要被替代,网上考试方式正在以燎原之势飞速发展。
首先,通过引擎搜索或者查阅相关文献资料,了解了本系统开发的背景以及设计系统的意义所在,收集用户需求信息。其次,在开发工具上,最终确定选用JavaScript平台来设计开发本系统,MySQL作为设计数据库的工具。即利用php语言实现用户界面,并同数据库连接起来实现完整的通信功能。之后,设计出系统大致的功能模块。主要从方便系统用户和系统管理员的角度进行分析,明确该系统应该具有的功能。最终是测试系统,通过用例测试发现存在的问题并找到解决的方案。利用现有的开发平台,结合自己所学的知识,在老师的指导帮助下来完成该设计,确保系统的可用性、实用性。
超文本传输协议(HTTP)作为协作式与分布式的通信协议,其以万维网交换信息作为前提条件。HTTP为IEIF的国际化标准指标,在制定相关标准与实现内,W3C积极参与其中,同时发挥着不可替代的作用。其能够借助超文本标记语言,将文档在服务器与浏览器之间相互传输。HTML作为构架文档的标记语言,这些文档内将包括有关信息的链接,用户仅需要点击其中一个链接就能够访问多媒体对象与图像,同时获得该链接项所具有的附加信息。
HTML是一种制作网页的常用语言,它一般是用于制作静态页面。它的命令是可以体现文字信息、链接信息、图形信息和表格信息等等。现在它被大众普遍接受广泛应用在网络上。
在系统的开发上采用了B/S结构,在B/S结构中,统一采用浏览器,而不需要去开发任何的用户界面,Web浏览器向处理它的Web服务器发送请求,并一步一步地将处理结果返回给客户端。B/S结构主要采用了各种脚本语言和ActiveX技术,降低了系统的开发难度并简化了系统维护以及使用。
B/S结构有如下特点:B/S结构建立在广域网上,不需要专门为其配置硬件环境,比C/S结构的适应范围更强;由于其基于广域网,所以其对安全的控制能力相对较弱;B/S的多种结构要求构造相对独立的函数,这样才能可以更好地重用;B/S结构组成简单,便于对个别构件进行更换,降低了系统的维护成本B/S信息流向与C/S不同,B/S信息流向可变化。
PHP是在94年由Rasmus Lerdorf创建的一款程序设计语言,其能够在多个平台内应用,具有良好兼容性,进而其凭借自身优势在数据中心、个人PC与科技超级计算机等平台内广泛应用,具有目前最为庞大的开发者专业社群。
PHP可以放在在html里使用,也可以独自使用,它同时也具备有很多种优点,可以讲,Web脚本技术的先驱是PHP。现代编程语言(像C,Java和Perl等)的一些最好的特点都融合在PHP里,Web服务器里的一些配置标准是由PHP、Apache和数据库等的组合在一起的。
MySQL 经过多次的更新,功能层面已经非常的丰富和完善了,从MySQL4版本到5版本进行了比较大的更新,在商业的实际使用中取得了很好的实际应用效果。最新版本的MySQL支持对信息的压缩,同时还能进行加密能更好的满足对信息安全性的需求。同时经过系统的多次更新,数据库自身的镜像功能也得到了很大的增强,运行的流畅度和易用性方面有了不小的进步,驱动的使用和创建也更加的高效快捷。最大的变动还是进行了空间信息的显示优化,能更加方便的在应用地图上进行坐标的标注和运算。强大的备份功能也保证了用户使用的过程会更加安心,同时支持的Office特性还支持用户的自行安装和使用。在信息的显示形式上也进行了不小的更新,增加了两个非常使用的显示区,一个是信息区,对表格和文字进行了分类处理,界面的显示更加清爽和具体。第二是仪表的信息控件,能在仪表信息区进行信息的显示,同时还能进行多个信息的比对,为用户的实际使用带来了很大的便捷。
针对本文中设计的大学生家教信息服务网在实际的实现过程中,最终选择MySQL数据库的主要原因在于在企业的应用系统应用及开发的过程中会存在大量的数据库比较频繁的操作,而且数据的安全性要求也是非常的高。综合这些因素,最终选择安全性系数比较高的MySQL来对大学生家教信息服务网后台数据进行存储操作。
数据库管理系统的总体结构图如下图所示。

图2-1 数据库组成结构
Apache是开发源代码,使用者可根据个人习惯、系统的需求对Apache进行配置;另外对于系统的发布和运行是非常简单的,开发人员只需要在开发工具中导入Apache,服务器的配置就算完成了;这是非常适合PHP程序的。对于程序人员开发程序经常可能会遇到乱码的问题,而使用Apache作为服务器,只需要在Apache的安装目录下找到配置文件夹conf下的服务器配置文件server.xml,打开后改动端口号为8080的接收环节与请求处理环节的连接器Connector为相对应的编码,运行项目后,就不会出现中文乱码问题。本系统的设计和实现编码使用的是UTF-8,所以需要在端口号为8080的连接器中设置编URIEncoding="UTF-8"。
技术性方面,采用当前主流的Thinkphp框架进行系统主体框架的搭建,前台使用JavaScript,实现前台页面的设计与美观调整,以上技术,均由本人经过系统学习,并且都是在课程设计中实践过的,可以使得开发更加便捷和系统。从技术角度看,这个系统是完全可以实现的。
实用性方面,本次设计的主要任务是在在线考试系统内在线考试、查询考试成绩等,符合当前潮流的发展。从用户角度出发,同时也考虑系统运营成本和人力资源,采用网络上的便捷方式,实现线上业务,使得业务流程更系统,也更方便用户的体验,比较实用。
经济性方面,由于本课题中设计的在线考试系统的主要目的是为了能够更加方便及快捷的进行信息的查询管理及检索服务,也就是能够可以直接投入使用的信息化软件。系统的主要成本主要是集中在对使用数据后期继续维护及其管理更新这个操作上。但是一旦系统投入到实际的运行及使用之后就能够很好的提高信息查询检索的效率,同时也需要有效的保证查询者的信息方面的安全性,同时这个在线考试系统所带来的实际应用方面的价值是远远的超过了实际系统进行开发与维护方面的成本,因此,从经济上来说开发这个软件是可行的。
本系统使用的角色大概分为考生、教师和管理员。
1.考生需求
考生登陆系统主要进行两类操作:在线考试,成绩查询与个人信息管理.
(1)在线考试
系统能自动给考生选题,考题必须是随机分配的,以保证考试的公平性。考生在考试过程中页面将提供考试时间倒计时功能,使考生随时了解考试剩余时间。在考试时间到时,系统将自动地将考生考试试卷提交,将提醒考生离开考场。当考试试卷提交时,系统自动为选择题、判断题、多选等客观题评分。
(2)成绩查询与个人信息维护
考生可以登陆系统查询各科成绩,其中成绩信息包括每种题型的得分,如单选题,判断题等。别外考生还可以查询自己的做错的题目,了解自己的考试情况。
除此之外,考生登陆系统可以查看和修改个人的基本信息,如修改密码等。
2.管理员和教师需求
系统管理员登陆系统后主要进行四类操作:
(1)考题维护,考试信息维护,用户维护和个人信息维护管理员可以往题中添加考题,修改错误试题和删除无用试题,考题维护包括单选题管理(单选题添加、删除、修改)、判断题管理(判断题添加、删除、修改)、多选题管理(多选题添加、删除、修改)。
(2)考试信息的维护
考试信息的维护主要是对于考试设置信息进行维护,这些信息主要是考试总时间,试题数量,各试题分值的分布等。
(3)用户维护
系统管理员可以对用户信息(包括考生信息)进行增,删,改查操作。
(4)个人信息维护
管理员也可以对自己的基本信息的维护。
(5)科目信息维护
管理员管理科目信息,方便后面为每门科目开设考试。
(6)试卷维护
随机生成试卷,并能按需求修改试卷中的题目数量和题目。
(7)考试成绩维护
考试结束后,考生提交试卷后,客观题由系统自动打分,然后总成绩由客观题加主观题得分。
学生用例图如下所示。

图3-1 学生用例图
管理员用例图如下所示。

图3-2 管理员用例图
教师用例图如下所示。

图3-3 教师用例图
首先主要考虑的是系统功能软件,在具体设计的环节上,是不是能够较好的满足各类用户的基本功能需求,如果不能较好的满足用户需求,那么这个系统的存在是没有价值的。软件系统的非功能性求分析,从7个方面展开,一个是性能分析,针对系统;一个是安全分析,针对系统,一个是完整度分析,针对系统,一个是可维护分析,针对系统,一个是可扩展性分析,针对系统,一个是适应业务的性能分析。面对在线考试系统存在的性能、安全、扩展、完整度等7个方面性能综合比对分析后发现,需要相应的非功能性需求分析。
安全性对每一个系统来说都是非常重要的。安全性很好的系统可以保护企业的信息和用户的信息不被窃取。提高系统的安全性不仅是对用户的负责,更是对企业的负责。尤其针对于在线考试系统来说,必须要有很好的安全性来保障整个系统。
系统具有对使用者有权限控制,针对角色的不通限制使用者的权限,以此来确保系统的安全性。
数据库中的数据是从外界输入的,当数据的输入时,由于种种原因,输入的数据会无效,或者是脏数据。因此,怎样保证输入的数据符合规定,成为了数据库系统,尤其是多用户的关系数据库系统首要关注的问题。
因此,在写入数据库时,要保证数据完整性、正确性和一致性。
首先系统将考试信息和考生个人信息提供给考生,并要求考生核对个人信息。在考试开始时系统按照一定的算法为登陆的考生随机选取一定的试题生成考试试卷,考生在系统生成好试卷后进行答题操作。答题必须在规定的时间内进行,此时间是由管理员事先设置好的,如在规定的时间内没有完成答题,系统将强制提交考生考试试卷。考生在试卷提交后系统自动地改卷、得到最后成绩,考生可以查看个人的成绩。
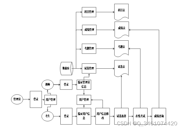
本系统的业务流程图如下所示。


图3-2 业务流程图
对系统的数据流进行分析,系统的使用者分为二类,一般用户,管理员。系统主要对界面信息传送,登录信息的验证,注册信息的接收,用户各种操作的响应做处理。
系统顶层数据流图如下图所示。

图3-2 顶层数据流图
要判断用户是是什么身份,是根据登录的数据来判断后,跳转到对应的功能界面。在系统的内部用户就可以对数据进行操作,数据库中心就可以接收到系统传输的有效数据流来对数据sql语句进行对应操作。
系统底层数据流图如下图所示。
图3-3 底层数据流图
系统可以分为前台和后台两部分,每一种操作后系统都返回操作结果。前台和后台的数据连接主要通过数据库,既分别对数据库做不同的操作。
本在线考试系统的架构设计主要分为可以3层,主要有Web层,业务层,Model层。其中web层还包括View层和Controller层,Model层包括元数据扩展层和数据访问层。
系统架构如下图所示。

图4-1 系统架构
在线考试系统总体分为前台用户模块和后台管理员模块。
两个模块表现上是分别独立存在,但是访问的数据库是一样的。每一个模块的功能都是根据先前完成的需求分析,并查阅相关资料后整理制作的。
综上所述,系统功能结构图如下图所示。

图4-2 系统功能结构图
登录模块:登录模块是进入系统的入口,所有用户必须登录后才能访问系统。登录需要输入用户名和密码,如果多次尝试登录需要输入验证码。登录时需要选择用户的角色,是一般用户还是管理员登录等。登录成功后,会通过数据库获取用户的权限,并跳转至用户的主页面。
课程数据模块:可分为课程数据浏览、课程数据检索、课程数据维护三个模块,管理员对课程数据有维护的权限,发布新的课程数据、更新已有的课程数据等。
考试题库模块:考试题库分为试题添加、修改和试题组卷。试题信息由管理员进行修改、添加、删除操作;试题组卷由教师用户来执行。
试卷管理模块:试卷管理分为试卷添加、修改和试卷更新。试卷信息由管理员进行修改、添加、删除操作;试卷更新由教师用户来执行。
从前面可以分析到数据库中最重要的是学生信息,教师信息,管理员信息,同时存在试题信息和试卷信息。分析可以得到如下数据描述:
学生用户:用于记录学生的各种信息,包括学号、密码、姓名、性别、手机、班级、系部、身份证、照片等数据项。
管理员:记录管理员的登录信息。包括用户名,密码,权限等数据项。
教师用户:存放给教师用户的账号内容,包括教师编号、密码、姓名、性别、职称、年龄、系部、手机、身份证、照片等数据项。
试卷:存储用户的试卷信息。包括试卷的试卷编号、课程名称、单选题、判断题、多选题、开始日期、结束日期等数据项。
考试成绩。存储学生用户的考试成绩。包括考试成绩的用户名、课程名称、试卷编号、成绩、测试时间等数据项。
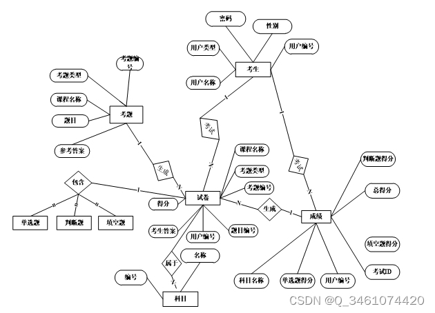
根据前面的数据流程图,结合系统的功能模块设计,设计出符合系统的各信息实体。
系统ER图如下图所示。

图4-3 系统ER图
在线考试系统所拥有的数据表有以下:用户信息表,选择题信息表,多选题表,判断题表,试卷表,成绩表等。
由于数据表较多,只展示系统主要数据表,如下表所示。
| exam | ||||||
| 字段名称 | 类型 | 长度 | 不是null | 主键 | 字段说明 | 备注 |
| exam_id | mediumint | 8 | 否 | 主键 | 考试id | |
| name | varchar | 32 | 否 | 考试名称 | ||
| duration | int | 11 | 是 | 答题时长 | ||
| score | double | 8 | 是 | 总分 | ||
| status | varchar | 10 | 是 | 状态启用、禁用 | ||
| create_time | timestamp | 0 | 否 | 创建时间 | CURRENT_TIMESTAMP | |
| update_time | timestamp | 0 | 否 | 更新时间 | CURRENT_TIMESTAMP | |
| exam_question | ||||||
| 字段名称 | 类型 | 长度 | 不是null | 主键 | 字段说明 | 备注 |
| exam_question_id | mediumint | 8 | 否 | 主键 | ||
| type | varchar | 20 | 是 | 类型 | ||
| title | varchar | 100 | 是 | 题目 | ||
| question_item | varchar | 500 | 是 | 选项 | ||
| answer | varchar | 500 | 是 | 参考答案 | ||
| score | double | 8 | 是 | 总分 | ||
| question_order | int | 11 | 是 | 排序 | ||
| exam_id | mediumint | 8 | 是 | 所属试卷 | ||
| create_time | timestamp | 0 | 否 | 创建时间 | CURRENT_TIMESTAMP | |
| update_time | timestamp | 0 | 否 | 更新时间 | CURRENT_TIMESTAMP | |
| student_user | ||||||
| 字段名称 | 类型 | 长度 | 不是null | 主键 | 字段说明 | 备注 |
| student_user_id | int | 11 | 否 | 主键 | 学生用户ID | |
| student_number | varchar | 64 | 是 | 学生学号 | ||
| examine_state | varchar | 16 | 否 | 审核状态 | 已通过' | |
| recommend | int | 11 | 否 | 智能推荐 | 0 | |
| user_id | int | 11 | 否 | 用户ID | 0 | |
| create_time | datetime | 0 | 否 | 创建时间 | CURRENT_TIMESTAMP | |
| update_time | timestamp | 0 | 否 | 更新时间 | CURRENT_TIMESTAMP | |
| subject | ||||||
| 字段名称 | 类型 | 长度 | 不是null | 主键 | 字段说明 | 备注 |
| subject_id | int | 11 | 否 | 主键 | 科目ID | |
| account_classification | varchar | 64 | 是 | 科目分类 | ||
| remarks | text | 0 | 是 | 备注 | ||
| examine_state | varchar | 16 | 否 | 审核状态 | 已通过' | |
| recommend | int | 11 | 否 | 智能推荐 | 0 | |
| create_time | datetime | 0 | 否 | 创建时间 | CURRENT_TIMESTAMP | |
| update_time | timestamp | 0 | 否 | 更新时间 | CURRENT_TIMESTAMP | |
| teacher_user | ||||||
| 字段名称 | 类型 | 长度 | 不是null | 主键 | 字段说明 | 备注 |
| teacher_user_id | int | 11 | 否 | 主键 | 教师用户ID | |
| teacher_job_number | varchar | 64 | 是 | 教师工号 | ||
| examine_state | varchar | 16 | 否 | 审核状态 | 已通过' | |
| recommend | int | 11 | 否 | 智能推荐 | 0 | |
| user_id | int | 11 | 否 | 用户ID | 0 | |
| create_time | datetime | 0 | 否 | 创建时间 | CURRENT_TIMESTAMP | |
| update_time | timestamp | 0 | 否 | 更新时间 | CURRENT_TIMESTAMP | |
该系统是通过jdbc和MySQL达成连接的,新建一个jdbc.properties文件来填写与数据库连接所需要的驱动和参数。
jdbc.driverClass=com.MySQL.jdbc.Driver
jdbc.url=jdbc:MySQL://localhost:3306/tsi
jdbc.username=root
jdbc.password=123
第一个参数代表MySQL数据库的驱动,第二个参数代表要连接的数据库,第三个和第四个参数代表数据库连接名和密码。
后台与数据库访问主要是通过HQL语句来进行查询的,查询语句中的表名是表格的实体类名,在这种查询语句中*是不允许使用的,除非适合聚合函数一起使用才可以。
主要由两部分组成,登录前的登录界面以及登录后的用户功能界面。登录界面,要求用户输入用户名和密码,当用户名和密码其中一个输入为空时,给出提示“用户名,密码不能为空”。获取用户名和密码后到数据库中查找,如果用户名存在,以及对应的密码正确,则登录成功,否则登录失败。登录失败后给出提示,并把焦点停在文本框中。登录成功后将该次会话的全局变量username设置为用户名。登录成功后进入会员的功能模块,主要有会员基本信息修改,已经发布试题信息管理,发布信息,和退出功能。退出功能是清除全局变量username的值,并跳回到首页。
登录流程图如下图所示。

图5-1登录流程图
用户登录/注册成功之后可以修改自己的基本信息。修改页面的表单中每一个input的name值都要与实体类中的参数相匹配,在用户点击修改页面的时候,如果改后用户名与数据库里面重复了,页面会提示该用户名已经存在了,否则通过Id来查询用户,并将用户的信息修改为表单提交的数据。
系统还提供了查询考生成绩的功能,管理人员可以查询班级内指定的多个考生成绩,但是当需要查询单个考生成绩时,只需要输入考试的科目,就可以实现查询单个考生的成绩,考生用户可以登录系统查询个人考试成绩。
成绩查询界面如下图所示。

图5-2成绩查询界面
考生开始考试后,系统要显示考生信息、试卷、交卷。这个界面的功能使用的是Ajax框架,通过客户端的Javascript和服务器端脚本实现。选择项和多选项都设置了单击事件。考生答过该题后,系统就把该题答案传送到服务器并保存起来。当考生重新登录时,试题仍然存在。另外,也防止考生集中交卷的时候因系统反应不及而导致答案丢失。
提交答案由客户端函数SelectAnswer()来实现,服务器端函数send_user_answer()把答案保存到数据库中。函数SelectAnswer()实时地把答案提交给服务器,也使得二次登录成为可能。
结束考试有两个部分的功能,当考试答完试卷但是交卷时间未到时,可以提前交卷,但是当考试结束时间已到,考生仍未交卷,系统则会强制收卷。函数SetTitle()在考试结束时,自动转向处理考试结束的文件endexam.jsp,完成自动收卷。
在线考试流程图如下图所示。

图5-3在线考试流程图
在线考试界面如下图所示。

图5-4在线考试界面
题目管理包括单选题管理、判断题管理、多选题管理、主观题管理。教师可以点击“添加题目”超级链接,既可跳转到timuxinxi_add.jsp页添加题目。题目添加成功后,教师可以登录到个人中心查询个人的题目的信息。教师在timuxinxi_list.jsp进行题目管理,timuxinxi_ list.jsp通过查询数据库的题目表列出所有题目管理信息,每条题目对应一个删除按钮和修改按钮,当教师点击删除按钮,直接在数据库删除题目信息,并重定向当前页面,当教师选择点击修改,则进入timuxinxi_update.jsp页面,进行题目信息的修改。
试题录入界面采用ajax实现,客户端的下拉框的响应事件的响应函数为select_ttype(),通过这个函数显示指定题型的录入界面。“提交”按钮的响应函数为SubmitTimu()。服务器函数InsertTiMu()返回数据,由函数dis_result()处理。
此页面的关键是编写试题信息,单击提交按钮以完成信息的添加。如果未写入完整的试题信息,例如,如果未写入试题编号,系统将给出相应的错误提示,并且无法成功输入。数据以概念的形式以onsubmit =“return checkForm()”的形式写入以进行检查,checkForm()函数是一种用于写入数据的不同类型的校对方法,是不是为空也是经过form表单中的οnsubmit=”return checkForm()来检查。
管理员点击左侧菜单“试题信息管理”,页面跳转到试题信息管理外观,调用后台试题查询所有试题信息。并将信息密封到数据集合List,绑定到请求对象,然后页面跳转到相应的jsp,显示出试题信息,单击删除按钮完成试题信息的删除。
考试题库流程图如下图所示。

图5-5考试题库流程图
试题添加界面如下图所示。

图5-6试题添加界面
考试题库界面如下图所示。

图5-7考试题库界面
在客观题的上,系统能通过学生提交的答案和参考答案进行数据匹配和对比,完全一致的判定为正确,匹配不成功的判断为错误,在客观题上,只能由教师来进行手动打分,首先提交试卷的主观题,然后展示出来,由教师手动输入,并加入总分。
成绩统计页面设计效果如下图所示。

图5-8成绩统计界面
根据需求,需要对科目进行添加、删除或修改详情信息。科目添加页面设计效果如下图所示。

图5-9科目成绩添加界面
对任何系统而言,测试都是必不可少的环节,测试可以发现系统存在的很多问题,所有的软件上线之前,都应该进行充足的测试之后才能保证上线后不会Bug频发,或者是功能不满足需求等问题的发生。下面分别从单元测试,功能测试和用例测试来对系统进行测试以保证系统的稳定性和可靠性。
下表是系统登录功能测试用例,检测了用户名和密码的不同的输入情况,观察系统的响应情况。得出该功能达到了设计目标。
表6-1 系统登录功能测试用例
| 功能描述 | 用于系统登录 | |
| 测试目的 | 检测登录时的合法性检查 | |
| 测试数据以及操作 | 预期结果 | 实际结果 |
| 输入的用户名和密码带有非法字符 | 提示用户名或者密码错误 | 与预期结果一致 |
| 输入的用户名或者密码为空 | 提示用户名或者密码错误 | 与预期结果一致 |
| 输入的用户名和密码不存在 | 提示用户名或者密码错误 | 与预期结果一致 |
| 输入正确的用户名和密码 | 登录成功 | 与预期结果一致 |
下表是考试题库功能的测试用例,检测了考试题库中对试题信息的增加,删除,修改,查询操作是否成功运行。观察系统的响应情况,得出该功能也达到了设计目标,系统运行正确。
前置条件;用户登录系统。
表6-2 考试题库的测试用例
| 功能描述 | 用于考试题库 | |
| 测试目的 | 检测考试题库时的各种操作的运行情况 | |
| 测试数据以及操作 | 预期结果 | 实际结果 |
| 点击添加试题,必填项合法输入,点击保存 | 提示添加成功 | 与预期结果一致 |
| 点击添加试题,必填项输入不合法,点击保存 | 提示必填项不能为空 | 与预期结果一致 |
| 点击修改试题,必填项修改为空,点击保存 | 提示必填项不能为空 | 与预期结果一致 |
| 点击修改试题,必填项输入不合法,点击保存 | 提示必填项不能为空 | 与预期结果一致 |
| 点击删除试题,选择试题删除 | 提示删除成功 | 与预期结果一致 |
| 点击搜索试题,输入存在的试题名 | 查找出试题 | 与预期结果一致 |
| 点击搜索试题,输入不存在的试题名 | 不显示试题 | 与预期结果一致 |
下表是试卷管理功能的测试用例,检测了试卷管理中对试卷信息的增加,删除,修改,查询操作是否成功运行。观察系统的响应情况,得出该功能也达到了设计目标,系统运行正确。
前置条件;用户登录系统。
表6-3 试卷管理的测试用例
| 功能描述 | 用于试卷管理 | |
| 测试目的 | 检测试卷管理时的各种操作的运行情况 | |
| 测试数据以及操作 | 预期结果 | 实际结果 |
| 点击添加试卷,必填项合法输入,点击保存 | 提示添加成功 | 与预期结果一致 |
| 点击添加试卷,必填项输入不合法,点击保存 | 提示必填项不能为空 | 与预期结果一致 |
| 点击修改试卷,必填项修改为空,点击保存 | 提示必填项不能为空 | 与预期结果一致 |
| 点击修改试卷,必填项输入不合法,点击保存 | 提示必填项不能为空 | 与预期结果一致 |
| 点击删除试卷,选择试卷删除 | 提示删除成功 | 与预期结果一致 |
| 点击搜索试卷,输入存在的试卷名 | 查找出试卷 | 与预期结果一致 |
| 点击搜索试卷,输入不存在的试卷名 | 不显示试卷 | 与预期结果一致 |
下表是考试管理功能的测试用例,检测了考试管理中考试单的操作是否成功运行。观察系统的响应情况,得出该功能也达到了设计目标,系统运行正确。
前置条件;用户登录系统。
表6-4 考试管理的测试用例
| 功能描述 | 用于考试管理 | |
| 测试目的 | 检测考试管理时各种操作的情况 | |
| 测试数据以及操作 | 预期结果 | 实际结果 |
| 未答题,点击试卷提交 | 考试成绩为0分 | 与预期结果一致 |
| 在考试时间到,用户未答完题 | 试卷自动提交 | 与预期结果一致 |
| 答完题,并提交考卷 | 自动计算出考试成绩 | 与预期结果一致 |
使用阿里云PTS(Performance Testing Service)性能测试服务对线上系统进行压力测试。线上服务器环境为:1核心CPU,1G内存,1Mbps公网带宽,Centos7.0操作系统。
压测过程中使用了2台并发机器,每台机器20个用户并发,对系统主页,登录,数据查询和数据维护等模块进行并发访问,测试结果是有40个用户并发时,数据管理相关页面的响应时间甚至达到了7s,通过查看服务器出网流量发现已经达到1381kb/s,可以看出服务器的带宽已经达到峰值,如果系统使用5Mbps的带宽,系统的响应时间和TPS将会大大增加。在整个测试的过程中,CPU的使用率占用仅8%,也提现出带宽瓶颈对系统的影响非常严重。
随着计算机互联网技术的迅猛发展,各行各业都已经实现采用计算机相关技术对日益放大的数据进行管理。该课题是在线考试系统为核心展开的,主要是为了实现考试信息化管理和用户在线考试的需求。
在线考试系统的开发是以PHP编程语言作为基础,在PHPStrom平台上完成编码工作,系统整体为B/S架构,数据库系统使用MySQL。文中详细分析了在线考试系统的研究背景、研究目的和意义、开发工具和相关技术以及系统需求、系统详细设计和系统测试等等一系列内容。系统实现了在线考试系统所需的一些基本功能,并通过测试对这些实现的功能进行了完善,进而提高了系统整体的实用性。整个系统的开发过程中大量使用了PHP相关的知识以及前端开发使用的html和javascript等,同时涉及到了很多开源框架和组件,例如后台系统中运用的MVC架构、Freemarker模板引擎等,前端运用的UI框架等。
系统投入运行时,各功能均运行正常。系统的每个界面的操作符合常规逻辑,对使用者来说操作简单,界面友好。整个系统的各个功能设计合理,体现了人性化。
但是由于自己在系统开发过程中对一些用到的相关知识和技术掌握不够牢固,再加上自身开发经验欠缺,因此系统在有些方面的功能还不够完善,考虑的不够全面,因此整个系统还有待日后逐步完善。
参考文献
[1]窦营山.在线考试与传统考试成绩等效性研究——基于2000—2020年国际实证研究的元分析[J].中国远程教育,2022(01):73-84.DOI:10.13541/j.cnki.chinade.2022.01.009.
[2]曾译萱,罗占收.高校科研实验室安全教育与考试系统建设探索[J].实验技术与管理,2021,38(12):266-268+272.DOI:10.16791/j.cnki.sjg.2021.12.053.
[3]李常宝.基于RestAPI的在线题库组卷系统的开发[J].数字通信世界,2021(12):18-20.
[4]金欣.基于ASP.NET和多数据库访问技术的在线考试系统设计分析[J].长江信息通信,2021,34(11):80-82.
[5]运现钦,王平岗.基于OSS云存储的考试系统的设计与实现[J].漯河职业技术学院学报,2021,20(06):28-31.
[6]王琦,邓秀慧,蔡玮,潘磊.基于遗传算法的在线考试系统设计与实现[J].信息与电脑(理论版),2021,33(21):58-60.
[7]徐艺澜,沈艳,范恩,余冬华.基于PHP和MySQL的绿色垃圾回收系统设计[J].电脑知识与技术,2021,17(31):32-35.DOI:10.14004/j.cnki.ckt.2021.3094.
[8]杨华,底飞,李亚东.基于计算机网络的考试系统设计与实现[J].河南科技,2021,40(27):15-18.
[9]谭磊,陈博,朱彩霞,高晶,曾鹏程.一种企业培训在线考试系统设计[J].中国科技信息,2021(18):65-66+68.
[10]王伊,黄韵欣,刘晋泽,李骁,王韶红.基于共享题库的云考试系统设计与实现[J].电脑与信息技术,2021,29(04):38-41.DOI:10.19414/j.cnki.1005-1228.2021.04.010.
[11]王艳.高职院校课程在线考试系统的应用刍探[J].成才之路,2021(22):16-17.
[12]尹逸铎,陈科.基于B/S架构的网络考试系统的设计与实现[J].现代信息科技,2021,5(14):21-23+28.DOI:10.19850/j.cnki.2096-4706.2021.14.006.
[13]孙珊珊,孟欣.高职院校单独招生在线考试系统研究[J].电脑编程技巧与维护,2021(07):26-28.DOI:10.16184/j.cnki.comprg.2021.07.009.
[14]谢利敏,刘欢,柴立岩.在线考试系统的设计与实现[J].无线互联科技,2021,18(13):49-50.
[15]秦宇.基于人工智能的网线导通测试在线考核系统的设计[J].电子技术与软件工程,2021(13):44-45.
[16]周丽明. 在线考试系统在中职课程评价中的应用研究[D].山东师范大学,2021.
[17]马俨纹. 在线编程虚拟实验系统设计与研究[D].电子科技大学,2021.
[18]Lipeng Wang,Yue Cai,Qianqian Zhang,Sheng Shi,Lin Wu,Hongren Zhan. Heat transfer characteristics of single-ring closed PHP[J]. Journal of Mechanical Science and Technology,2021(prepublish):
[19] Computing - Supercomputing; Findings from Sona College of Technology Reveals New Findings on Supercomputing (Automatic Assessment of Descriptive Answers In Online Examination System Using Semantic Relational Features)[J]. Computer Technology Journal,2020:
[20]Hussein Albazar. A New Automated Forms Generation Algorithm for Online Assessment[J]. Journal of Information & Knowledge Management,2020,19(01):
本次设计历时3个月。在这个毕业设计中,它离不开指导教师的指导,使事情基本顺利。指导老师无论是在毕业设计历经中,还是在论文做完中都给了了我特别大的助益。另1个方面,教师认真负责的工作姿态,谨慎的教学精神厚重的理论水准都使我获益匪浅。他勤恳谨慎的教学育人学习姿态也给我留下了特别特别深的感觉。我从老师那里学到了很多东西。在理论和实践中,我的技能得到了特别大的提高。在此,特向教师表示由衷的感激。
经过对该毕业设计的全部研究和开发,我的系统研发经历了从需求分析到实现详细功能,再到最终测试和维护的特殊进展。让我对系统研发有了更深层次的认识。如今我的动手本领单独处理疑惑的本领也获取到了特别大的演练学习增多,这是这次毕业设计最好的收获。
最后,在整个系统开发过程中,我周围的同学和朋友给了我很多意见,所以我很快就确认了系统的商业思想。在次,我由衷的向他们表示感激。
免费领取本源代码,请关注点赞+私信
4955

被折叠的 条评论
为什么被折叠?



