Vue 是一套前端框架,免除原生JavaScript中的DOM操作,简化书写
基于MVVM(Model-View-ViewModel)思想,实现数据的双向绑定,将编程的关注点放在数据上
官网:https://v2.cn.vuejs.org/
Vue快速入门

插值表达式:
形式:{{ 表达式 }
内容可以是:
变量
三元运算符
函数调用
算术运算
Vue常用指令
指令:HTML 标签上带有v-前缀 的特殊属性,不同指令具有不同含义。例如:v-if,v-for...

v-bind
<a v-bind:href="url">传智教育</a>
<a:href="ur1">传智教育</a>
v-model
<input type="text"v-model="url">


注意:通过v-bond或者v-model绑定的变量,必须在数据模型中声明
例如上面的v-model绑定的模型变量是url,如果没有声明,如下图:


v-on
为HTML标签绑定事件

说明:click后面为调用函数,之后在Vue中定义handle方法,handle后定义一个函数function

v-if
条件性的渲染某元素,判定为true时渲染,否则不渲染

依次判断每个条件,如果条件一成立,那么就展示这一块的元素,后面不会再判断;以此类推

v-show
根据条件展示某元素,区别在于切换的是display属性的值



v-for
列表渲染,遍历容器的元素或者对象的属性

说明:v-for=第一个值代表遍历出的元素,该元素名字自定义,in后面代表要遍历的是哪个数组,之后通过插值表达式将遍历的元素在视图层中展示出来
如果要拿到遍历的索引,如上图第二行的方式:addr代表遍历出的元素,index代表遍历的索引


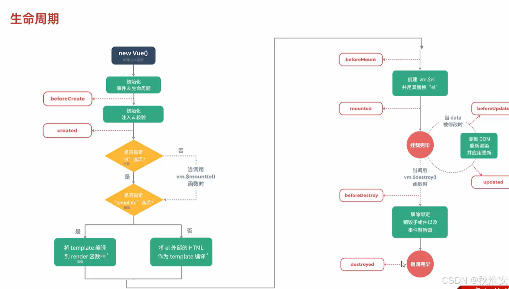
Vue-生命周期
生命周期:指一个对象从创建到销毁的整个过程
生命周期的八个阶段:每触发一个生命周期事件,会自动执行一个生命周期方法(钩子)



mounted:挂载完成,Vue初始化成功,HTML页面渲染成功(发送请求到服务端,加载数据)

被折叠的 条评论
为什么被折叠?



