SSS_HuLiang
码龄7年
关注
提问 私信
  • 博客:13,262
    问答:2,029
    15,291
    总访问量
  • 12
    原创
  • 504,268
    排名
  • 1
    粉丝
  • 0
    铁粉
IP属地以运营商信息为准,境内显示到省(区、市),境外显示到国家(地区)
IP 属地:广东省
  • 加入CSDN时间: 2018-01-15
博客简介:

SSS_HuLiang的博客

查看详细资料
个人成就
  • 获得6次点赞
  • 内容获得15次评论
  • 获得25次收藏
创作历程
  • 2篇
    2022年
  • 9篇
    2021年
  • 1篇
    2020年
成就勋章
TA的专栏
  • java基础
    7篇
  • jvm
    2篇
  • 前端VUE
    1篇
  • mysql事务
    1篇
  • 数据库事务四大基本要素
    1篇
  • mysql事务隔离级别
    1篇
  • web
    3篇
  • Linux
    1篇
兴趣领域 设置
  • 大数据
    mysqlredis
  • 服务器
    linux
创作活动更多

2024 博客之星年度评选报名已开启

博主的专属年度盛宴,一年仅有一次!MAC mini、大疆无人机、华为手表等精美奖品等你来拿!

去参加
  • 最近
  • 文章
  • 代码仓
  • 资源
  • 问答
  • 帖子
  • 视频
  • 课程
  • 关注/订阅/互动
  • 收藏
搜TA的内容
搜索 取消

B+树、LSM树学习与思考

一、B+树:传统关系型数据库使用较多。如mysql的InnoDB引擎,默认就是B+树特点:①针对磁盘存储而优化的N叉排序树,自小而大顺序链接。②N棵子树的结点中含有M个关键字,每个关键字不保存数据,只用来索引,所有数据都保存在叶子节点③B+树最多三层,最多需要5次访问,3次获得数据索引,一次数据文件读,一次数据文件写④B+树读快速,因为有顺序。但是写的时候,如果跨度大,随机IO访问,效率低,磁盘寻道速度不快(技术停滞)影响性能下图来自网络二、LSM(Log..
原创
发布博客 2022.01.14 ·
500 阅读 ·
0 点赞 ·
0 评论 ·
0 收藏

(解答):StringBuilder的扩容时,为什么要将容量设置为原来容量的2倍+2

private int newCapacity(int minCapacity) { // overflow-conscious code int newCapacity = (value.length << 1) + 2; if (newCapacity - minCapacity < 0) { newCapacity = minCapacity; } return (n.
原创
发布博客 2022.01.14 ·
446 阅读 ·
1 点赞 ·
0 评论 ·
0 收藏

StringBuilder扩容问题

答:

因大小可以传入0。

具体原因:传入0,会触发hugeCapacity(),直接就是MAX_ARRAY_SIZE = Integer.MAX_VALUE - 8的容量大小,故+2,防止这种情况。

回答问题 2021.10.08

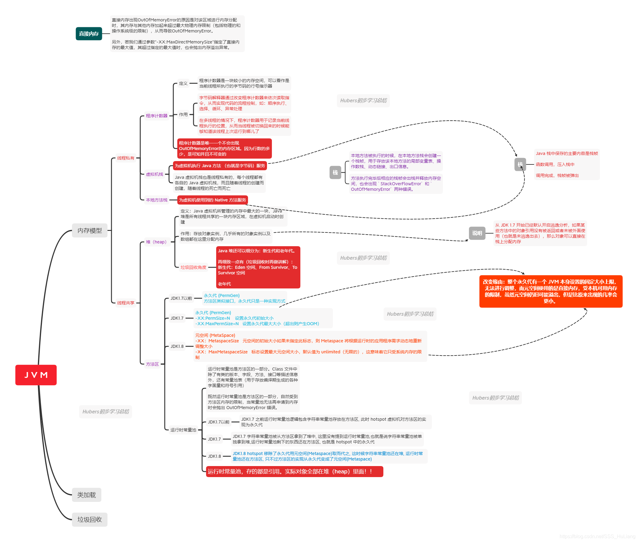
JVM内存区域

先上图
原创
发布博客 2021.06.15 ·
1203 阅读 ·
0 点赞 ·
1 评论 ·
0 收藏

JAVA权重算法(如Dubbo的负载均衡权重)

首先了解一下负载均衡。顾名思义,jiu's负载均衡loadbalance参数设置①:随机权重(Random LoadBalance)。(dubbo默认)A:权重40 占比2/5B:权重20 占比1/5C:权重40 占比2/5则每次请求,都是随机访问的,可能A,可能B,可能C。数据量大的情况下,就会形成权重的比例。②:轮询(RoundRobin LoadBalance)轮循,按公约后的权重设置轮循比率。(可以根据权重轮询,如2/5,1/5,2/5。5个请求,则 A-B-C-A...
原创
发布博客 2021.06.15 ·
4202 阅读 ·
0 点赞 ·
4 评论 ·
5 收藏

Java防伪造ip,Nginx方法

问题:伪造ip发送请求,获取到的ip为:111.111.111.111效果:经处理,获取的ip为真实的:182.106.239.76后续可通过真实ip进行限流解决:配置nginx即可。若项目没有使用代理,如nginx,则只需修改代码。String ip = request.getRemoteAddr();...
原创
发布博客 2021.06.15 ·
2964 阅读 ·
1 点赞 ·
3 评论 ·
5 收藏

windows使用命令(脚本)启动+停止jar包

因公司技术部的副主管询问,项目有没有自动生成一套增删改查的代码。于是,我决定使用velocity 进行模板生成velocity 使用,请移步:
原创
发布博客 2021.06.03 ·
2508 阅读 ·
3 点赞 ·
7 评论 ·
7 收藏

vue关于keep-alive的使用

vue关于keep-alive的使用起因:公司项目使用vue需要实现跳转页面之后再返回,保留原页面状态技术,需要使用keep-alive分享今天vue,跳转页面再返回时,保持原页面状态,使用keep-alive遇到的小问题:接手别人的项目,已经定义了keep-alive,但是返回原页面还是会清除之前的状态。各种方式都尝试过了,还是无效果,VUE创建,销毁,路由离开等方法。随后对比开源的vue(vue-element-admin),和自己项目里面的vue,为什么都用了keep-alive
原创
发布博客 2021.06.03 ·
139 阅读 ·
0 点赞 ·
0 评论 ·
0 收藏

Java加载数据库驱动的方法

Java加载数据库驱动的方法1.Class.forName("com.microsoft.sqlserver.jdbc.SQLServerDriver");2.DriverManager.registerDriver(new com.mysql.jdbc.Driver());3.System.setProperty("jdbc.drivers", "com.mysql.jdbc.Driver");
原创
发布博客 2021.03.09 ·
248 阅读 ·
0 点赞 ·
0 评论 ·
2 收藏

重定向(redirect)和转发(forward)

重定向(redirect)和转发(forward)redirect:请求重定向。客户端行为,本质上为2次请求,地址栏改变,前一次请求对象消失。举例:你去银行办事(forward.jsp),结果告诉你少带了东西,你得先去***局办(index.html)临时身份证,这时你就会走出银行,自己前往***局,地址栏变为index.html.forward:请求转发。服务器行为,地址栏不变。举例:你把钱包落在出租车上,你去警察局(forward.jsp)报案,警察局说钱包落在某某公司的出租..
原创
发布博客 2021.03.09 ·
479 阅读 ·
0 点赞 ·
0 评论 ·
0 收藏

AWT和Swing之间的区别

AWT和Swing之间的区别AWT 是基于本地方法的C/C++程序,其运行速度比较快;Swing是基于AWT的Java程序,其运行速度比较慢。 AWT的控件在不同的平台可能表现不同,而Swing在所有平台表现一致。在实际应用中,应该使用AWT还是Swing取决于应用程序所部署的平台类型。例如: 1)对于一个嵌入式应用,目标平台的硬件资源往往非常有限,而应用程序的运行速度又是项目中至关重要的因素。在这种矛盾的情况下,简单而高效的AWT当然成了嵌入式Java的第一选择。...
原创
发布博客 2021.03.09 ·
119 阅读 ·
0 点赞 ·
0 评论 ·
0 收藏

JavaServlet的生命周期

Servlet的生命周期加载——>创建——>初始化init()——>处理客户请求;doPost(),doGet(),Service()等——>卸载,销毁;destroy()1.加载:容器通过类加载器使用Servlet类对应的文件来加载Servlet2.创建:通过调用Servlet的构造函数来创建一个Servlet实例3.初始化:通过调用Servlet的init()方法来完成初始化工作,这个方法是在Servlet已经被创建,但在向客户端提供服务之前调用。4.处.
原创
发布博客 2021.03.09 ·
90 阅读 ·
0 点赞 ·
0 评论 ·
0 收藏

mysql事务(ACID,脏读,不可重复读,幻读,隔离级别)

mysql事务(ACID,脏读,不可重复读,幻读,隔离级别)
原创
发布博客 2020.08.12 ·
352 阅读 ·
1 点赞 ·
0 评论 ·
1 收藏

为什么我的代码VSCode格式化的时候会给我添加逗号

答:

文件-首选项-设置的问题?安装eslint,prettier-Code formatter,vetur 这三个插件。

setting.json内部


"emmet.syntaxProfiles": {
"vue-html": "html",
"vue": "html"
},
"editor.fontSize": 16,
"emmet.showSuggestionsAsSnippets": true,
"workbench.editor.enablePreview": false, //打开文件不覆盖
"search.followSymlinks": false, //关闭rg.exe进程
"editor.minimap.enabled": false, //关闭快速预览
"files.autoSave": "onFocusChange", //打开自动保存
"editor.lineNumbers": "on", //开启行数提示
"editor.quickSuggestions": {
//开启自动显示建议
"other": true,
"comments": true,
"strings": true
},
"editor.tabSize": 2, //制表符符号eslint
"editor.formatOnSave": true, //每次保存自动格式化
"editor.formatOnPaste": true,
"editor.formatOnType": true,
"editor.codeActionsOnSave": {
"source.fixAll": false,
"source.fixAll.exlint": false
},
"eslint.validate": [
//开启对.vue文件中错误的检查
"javascript",
"javascriptreact",
"html",
"vue"
],
"eslint.options": {
"plugins": ["html"]
},
"eslint.format.enable": true, // 每次保存的时候将代码按eslint格式进行修复
"prettier.eslintIntegration": true, //让prettier使用eslint的代码格式进行校验
"prettier.semi": false, //去掉代码结尾的分号
"prettier.singleQuote": true, //使用带引号替代双引号
"javascript.format.insertSpaceBeforeFunctionParenthesis": true, //让函数(名)和后面的括号之间加个空格
"vetur.format.defaultFormatter.html": "js-beautify-html", //格式化.vue中html
"vetur.format.defaultFormatter.js": "vscode-typescript", //让vue中的js按编辑器自带的ts格式进行格式化
"vetur.format.defaultFormatterOptions": {
"js-beautify-html": {
"wrap_attributes": "force-aligned" //属性强制折行对齐
}
}

-------------------------------
回答问题 2020.07.25

【Vue】 axios 提交数值参数到后台时,报错 415

答:

让后台把接收参数的@requestBody注解去掉

回答问题 2020.07.25

Javashop-SSM.rar

发布资源 2020.06.24 ·
rar
加载更多