1. SPICE简介
SPICE (Simulation Program with IC Emphasis)是1972 年美国加利福尼亚大学柏克莱分校电机工程和计算机科学系开发的用于集成电路性能分析的电路模拟程序。
如今,SPICE广泛应用在仿真模拟电路(例如运放OpAmp,能隙基准稳压电源BandgapReference,数模/模数转换AD/DA等),混合信号电路(例如锁相环PLL,存储器SRAM/dRAM,高速输入/输出接口high-speedI/O),精确数字电路(例如延时,时序,功耗,漏电流等),建立SoC的时序及功耗单元库,分析系统级的信号完整性,等等。作为最早的电子设计自动化软件,它今天仍然是最重要的软件之一。可以说,没有SPICE,就没有电子设计自动化这个产业,也就没有今天的半导体工业。
SPICE 实际上它只是一个内核,提供核心算法SPICE。要使用各种各样的功能,需要跟它的各种壳(如PSPICE、HSPICE等)进行对话。
HSPICE 最早是由 Meta-Software 公司开发的一个商业化通用电路模拟程序,它在柏克莱的 SPICE(1972 年推出),MicroSim 公司的 PSPICE(1984 年推出)以及其它电路分析软件的基础上,又加入了一些新的功能,现在该软件是属于Synopsys公司。
在给定电路结构和元器件参数的条件下,Hspice 可以模拟和计算电路的各种性能。使用 Hspice 分析电路时,要做到以下三点:
(1) 给定电路的结构(也就是电路各元件的连接关系)和元器件参数(指定元器件的参数库);
(2) 确定分析电路特性所需的分析内容和分析类型(也就是加入激励源和设置分析类型);
(3) 定义电路的输出信息和变量。
上述内容需要按照Hspice工具规定的语法,写在一个后缀名为 .sp 的文件中,HSPCIE工具在读取该文件之后就可以按照文件中定义的内容进行仿真分析。
2. HSPICE仿真过程
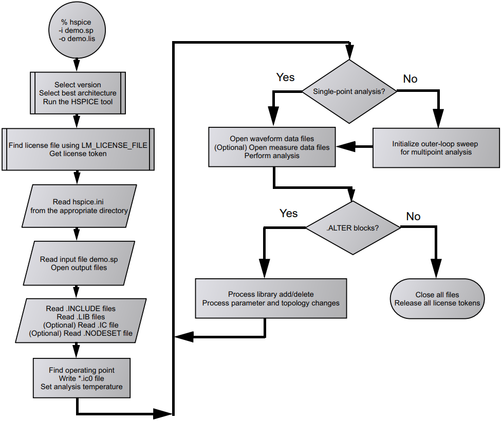
准备好仿真所属需要的输入文件之后,在Linux系统中通过使用 hspice命令启动HSPICE工具进行仿真。仿真启动之后,工具会执行如下事件:

①准备 .sp 等相关输入文件之后,启动工具开始仿真。hspcie -i demo.sp -o demo.lis &是一个常用的仿真启动命令。
② - ③ 是一些初始化的内容,如软件的执行环境的建立、LICENSE 的读取等。
④ 在适当的目录下读取仿真配置文件hspice.ini
⑤ 读取输入网表文件,并打开输出文件(为保存仿真结果做准备)。
⑥ 读取.INCLUDE和.LIB语句描述的文件(如果是使用到的话)。
⑦ 工作点的初始化,读取.IC, .NODESET命令定义的初始化条件,通过.SAVE命令可以保存工作点信息。(同样也是一个可选内容)
⑧ - ⑨ 根据要求对设计进行分析,并产生一系列输出文件
⑩ 可以改变仿真条件,重复特定的分析(相关命令:.ALTER)
此外,Ctrl-Z是中断仿真,如果想要继续仿真,需要在同一个终端中输入 fg 或者是 bg 。
3. 标准输入文件
HSPICE从输入文件中提取设计名称(design name),然后基于这些名称执行操作。下表所示为输入文件类型及其标准命令规则。
HSPICE会对和当前设计相关的文件进行读写操作,这些文件一般放在同一个目录下。

(斜体部分表示用户可以自定义)
① 初始化文件( hspice.ini )可以用于指定一些用户默认值,HSPICE 在读取 hspice.ini 文件之后,会将其内容包含在输入文件的顶部。
HSPCIE 仿真器按照以下顺序搜索该文件:

可以在该初始化文件中定义一些选项(使用.option语句)和使用到的库文件。
此外,还可以使用.INC命令在输入网表文件中包含一个特定的初始化文件。
② DC工作点初始化文件(<design>.ic#)是一个可选输入文件,可以使用该文件为特定节点指定初始DC条件(.NODESET或.IC语句)。
.SAVE语句可以创建一个<design>.ic#文件,.LOAD语句将该文件中描述的DC工作点的值初始化到电路。
③ 输入网表文件(design.sp)
主要内容是设计网表,还可以包含:执行的分析的类型、期望的输出类型、使用到的库文件。
4. 标准输出文件


① # 代表扫描分析信号或者是硬拷贝文件序号,一般范围是 0-9999
② measurement result 都是使用 .measure 语句产生的输出文件
③ 输出列表文件是一个文本文件,其名字可以自定义,可以不用后缀 .lis 或者使用自定义的后缀,具体取决于仿真的启动方式。
仿真启动方式:
hspice demo.sp # 此时输出文件就是为 demo.lis, demo.tr0, demo.st0, demo.ic等
hspice inv.sp > inv.out
hspice -i demo.sp -o rst.lis # 此时的输出文件名:rst.lis, rst.tr0, rst.st0,和 demo.ic
输出列表文件包含的内容如下:



④ 波形文件

6230

被折叠的 条评论
为什么被折叠?



