三元里流动人口租房管理系统的开发旨在解决流动人口密集区域房屋租赁管理中的痛点问题,提升租赁市场的规范化和信息化水平。系统通过整合租客用户与管理员的功能需求,构建了一个高效、便捷的租赁服务平台。对于租客而言,系统不仅提供了房源信息查询、租房申请、合同管理等核心功能,还融入了点赞、收藏、评论等互动机制,增强了用户体验。同时,系统支持租客在个人中心内完成信息管理和维护报修等操作,极大简化了租赁流程。这一设计充分考虑了流动人口的实际需求,力求为用户提供一站式服务。
从管理端来看,该系统为管理员提供了全面的后台管理工具,涵盖房屋分类管理、租房信息审核、租金费用统计、维护报修处理等多个维度。管理员可通过数据可视化功能实时掌握系统运行状况,并借助权限管理模块实现精细化运营。此外,系统还集成了公告信息发布、租房资讯管理等功能,增强了平台的信息传播能力。通过将先进技术与实际需求相结合,三元里流动人口租房管理系统实现了科学化、智能化的租赁管理,为流动人口的住房问题提供了有效解决方案。
关键词:三元里流动人口租房管理系统 ;Java;springboot;MYSQL
The development of Sanyuanli floating population rental management system aims to solve the pain points of housing rental management in floating population dense areas, and improve the standardization and information level of the rental market. By integrating the functional requirements of tenants and administrators, the system builds an efficient and convenient rental service platform. For tenants, the system not only provides core functions such as housing information query, rental application, contract management, but also integrates interactive mechanisms such as likes, favorites, and comments to enhance the user experience. At the same time, the system supports tenants to complete information management and maintenance and repair operations in the personal center, greatly simplifying the leasing process. This design fully considers the actual needs of the floating population, and strives to provide one-stop service for users.
From the management side, the system provides administrators with a comprehensive background management tool, covering housing classification management, rental information audit, rental cost statistics, maintenance repair processing and other dimensions. Administrators can grasp the system running status in real time through the data visualization function, and realize fine operation with the permission management module. In addition, the system also integrates the announcement information release, rental information management and other functions to enhance the information dissemination ability of the platform. Through the combination of advanced technology and actual needs, Sanyuanli floating population rental management system has realized scientific and intelligent rental management, providing an effective solution to the housing problems of floating population.
Key words:Sanyuan floating population rental management system; Java; springboot; MYSQL
目录
随着城市化进程的不断推进,流动人口规模持续扩大,如何有效管理流动人口的居住问题已成为社会关注的重点之一。以广州市三元里为例,作为外来务工人员密集的区域,其房屋租赁市场具有高度动态性和复杂性。张继红在《城市房屋租赁市场存在的问题及对策》中指出,当前城市房屋租赁市场面临信息不对称、管理效率低下等问题,这些问题在流动人口聚集区尤为突出[1]。因此,设计一套科学合理的租房管理系统,不仅能够提升租赁市场的规范化水平,还能为政府相关部门提供决策支持。
流动人口的住房问题是社会稳定的重要组成部分。胡子琪在其硕士论文《房屋租赁管理中的科学立法问题研究》中强调,流动人口的住房需求往往得不到有效满足,主要原因在于缺乏统一的信息化管理平台和规范化的管理制度[2]。特别是在三元里这样的社区,由于人口流动性大、租赁关系复杂,传统的管理模式难以适应现代需求。基于此,本研究旨在通过信息技术手段,构建一个适用于三元里流动人口的租房管理系统,从而实现对租赁市场的精细化管理和高效服务。
此外,该系统的开发还具有重要的实践意义和社会价值。孙文宇在《深度学习环境下互联网+和微信公众平台在公租房管理中的应用》一文中提到,利用现代化技术手段可以显著提高房屋租赁管理的效率和服务质量[3]。通过引入互联网+和大数据技术,三元里流动人口租房管理系统不仅可以简化租赁流程,还能为租户和房东提供更加便捷的服务体验,同时为政府部门提供数据支持,助力社会治理的现代化转型。
近年来,国内外学者围绕房屋租赁管理展开了广泛的研究,提出了多种解决方案和技术框架。例如,唐苏旭在其硕士论文《基于SpringBoot的房屋租赁系统的设计与实现》中提出了一种基于SpringBoot框架的房屋租赁系统,该系统通过模块化设计实现了房源信息管理、用户认证等功能,为后续研究提供了重要参考[4]。此外,黄达锋在其硕士论文《基于Dubbo的房屋出租系统的设计与实现》中探讨了分布式架构在房屋租赁系统中的应用,强调了系统性能优化的重要性[5]。同时,裴春杰在其硕士论文《大学生在线租房系统的设计与实现》中提出了一种面向特定群体的租房系统设计方案,结合了用户画像和推荐算法,提高了房源匹配的精准度[6]。这些研究成果为三元里流动人口租房管理系统的开发提供了宝贵的技术借鉴。
与此同时,其他领域的研究也为房屋租赁管理系统的改进提供了新的思路。胡世民在其硕士论文《基于互联网+的房屋租赁管理系统的设计与实现》中指出,利用“互联网+”技术可以有效提升房屋租赁管理的效率和服务质量。孙文宇在《深度学习环境下互联网+和微信公众平台在公租房管理中的应用》一文中进一步验证了这一观点,表明将人工智能与移动互联网相结合,能够显著改善租赁管理流程。此外,赵静漪在其硕士论文《上海市住房租赁市场管理问题研究》中提到,当前房屋租赁管理系统需要加强数据共享机制,以打破信息孤岛现象。而秦艳艳在其硕士论文《大连市公租房管理问题与对策研究》中则指出,现有系统缺乏灵活性,难以满足多样化需求[7],这为三元里租房管理系统的设计提出了更高的要求。
值得注意的是,部分研究还聚焦于政策支持与法律保障对房屋租赁管理的影响。胡子琪(在其硕士论文《房屋租赁管理中的科学立法问题研究》中强调,完善的法律法规是规范租赁市场的基础,同时也是信息化管理系统顺利运行的重要保障。张继红在《城市房屋租赁市场存在的问题及对策》中也提到,政府应加强对租赁市场的监管力度,并通过政策引导促进租赁服务的规范化发展。此外,倪润发等人开发的一品行房屋租赁管理软件为企业级租赁管理提供了实践范例,其功能涵盖了房源发布、合同签订、租金收取等多个环节,为本研究在实际应用层面提供了参考[8]。综合来看,上述研究不仅为三元里流动人口租房管理系统的开发奠定了理论基础,也为系统的具体实施提供了丰富的实践经验。
三元里流动人口租房管理系统,所需要的工作内容:
(1)首先是确定选题,确定好所要做的系统,并对系统的背景及现在面临的一些问题等进行系统的初步确认。
(2)系统确认完成后,结合系统开发的需求进行确认系统开发所使用的技术,三元里流动人口租房管理系统的开发使用springboot框架,数据库进行平台的搭建开发,确认好使用的技术进行技术分析,所使用的技术是否可以完成系统的实现。
(3)确定好系统使用的技术,进行在线确认系统所划分的用户触,并且根据用户触划分确定所要设计的功能模块,对三元里流动人口租房管理系统的设计主要划分别为管理员和租客用户,并所使用的功能模块也相应不同,但系统的数据库实现的内容是交互的,用户可以随时根据自己的租房需求进行房屋信息搜索,对于系统工作人员可以根据自己的分管内容进行在线信息的处理及操作,管理员获取到所有用户的详细数据信息,并根据需求进行第一时间处理解决。
(4)系统的功能模块确认完成后进行程序及界面的设计,设计完成后,通过测试来判断程序是否完善,对于系统测试,要不同的用户进行不同的内容编辑及提交,及使用不同的测试方式找出程序中存在的漏洞,并对程序出现的漏洞问题进行在线解决处理,如果测试系统没有任何问题时,可以将系统上传进行正式操作使用。
论文将分层次经行编排,除去论文摘要致谢文献参考部分,正文部分还会对网站需求做出分析,以及阐述大体的设计和实现的功能,最后罗列部分调测记录,论文主要架构如下:
第一章:引言。第一章主要介绍了课题研究的背景,系统开发的现状和本文的研究的意义。
第二章:系统需求分析。第二章主要从系统的用户、功能等方面进行需求分析。
第三章:系统设计。第三章主要对系统框架、系统功能模块、数据库进行功能设计。
第四章:系统实现。第四章主要介绍了系统框架搭建、系统界面的实现。
第五章:系统测试。第五章主要对系统的部分界面进行测试并对主要功能进行测试
第六章:总结。
三元里流动人口租房管理系统存储所使用的是mysql数据库以及开发中所使用的是IDEA、Tomcat这些开发工具的使用,能够给我们的编写工作带来许多的便利。系统使用springboot框架进行开发,使系统的可扩展性和维护性更佳,减少java配置代码,简化编程代码,目前springboot框架也是很多企业选择的框架之一。
在开发三元里流动人口租房管理系统中所使用的开发软件像IDEA开发工具、Tomcat8.0服务器、MySQL5.7数据库、Photoshop图片处理软件等,这些都是开源免费的,这些环境在学校都进行了系统的学习,自己能够独立操作完成,不需要额外花费,而且系统的开发工具从网上都可以直接下载,因此在经济方面是可行的。
此次项目设计的时候我参考了很多类似系统的成功案例,对它们的操作界面以及功能都进行了系统的分析,将众多案例结合在一起,突出以人为本简化操作,所以具有基本计算机知识的人都会操作本项目。因此操作可行性也没有问题。
2.2.1系统开发流程
三元里流动人口租房管理系统开发时,首先进行需求分析,进而对系统进行总体的设计规划,设计系统功能模块,数据库的选择等,本系统的开发流程如图2.1所示。
图2.1系统开发流程图
2.2.2 用户登录流程
为了保证系统的安全性,要使用本系统对系统信息进行管理,必须先登陆到系统中。如图2.2所示。
图2.2 登录流程图
三元里流动人口租房管理系统的非功能性需求比如自助三元里流动人口租房管理系统的安全性怎么样,可靠性怎么样,性能怎么样,可拓展性怎么样等。具体可以表示在如下2.3表格中:
表2.3 三元里流动人口租房管理系统非功能需求表
安全性 | 主要指三元里流动人口租房管理系统数据库的安装,数据库的使用和密码的设定必须合乎规范。 |
可靠性 | 可靠性是指三元里流动人口租房管理系统能够安装用户的指示进行操作,经过测试,可靠性90%以上。 |
性能 | 性能是影响三元里流动人口租房管理系统占据市场的必要条件,所以性能最好要佳才好。 |
可扩展性 | 比如数据库预留多个属性,比如接口的使用等确保了系统的非功能性需求。 |
易用性 | 用户只要跟着三元里流动人口租房管理系统的页面展示内容进行操作,就可以了。 |
可维护性 | 三元里流动人口租房管理系统开发的可维护性是非常重要的,经过测试,可维护性没有问题 |
2.2.3 系统操作流程
用户打开并进入系统后,会先显示登录界面,输入正确的用户名和密码,系统自动检测信息,若信息无误,则用户会进入系统功能界面,进行操作,否则会提示错误无法登录,操作流程如图2.4所示。
图2.4 系统操作流程图
2.2.4 添加信息流程
管理员可以对房屋信息、租房合同信息等进行信息的添加,用户可以对自己权限内的信息进行添加,输入信息后,系统会自行验证输入的信息和数据,若信息正确,会将其添加到数据库内,若信息有误,则会提示重新输入信息,添加信息流程如图2.5所示。
图2.5 添加信息流程图
2.2.5 修改信息流程
管理员可以对房屋信息、租房合同信息、轮播图信息、咨讯信息等进行的修改,用户可以对自己权限内的信息进行修改,首先进入修改信息界面,输入修改信息数据,系统进行数据的判断验证,修改信息合法则修改成功,信息更新至数据库,信息不合法则修改失败,重新输入。修改信息流程图如图2.6所示。
图2.6 修改信息流程图
2.2.6 删除信息流程
管理员可以对房屋信息、租房合同信息、轮播图信息、咨讯信息等进行信息的删除,对要删除的信息进行选中后,点击删除按钮,系统会询问是否确定,若点击确定,则系统会删除掉选中的信息,并在数据库内对信息进行删除,删除信息流程图如图2.7所示。
图2.7 删除信息流程图
三元里流动人口租房管理系统的设计在功能上划分为租客用户和管理员两种角色。
租客用户:
(1)注册登录::用户可以通过注册成为系统用户,注册后可以用账号密码登录系统。
(2)首页:当用户进入三元里流动人口租房管理系统的时候,首先映入眼帘的是系统的首页、公告信息、租房资讯、房屋信息等信息。
(3)公告信息:用户点击可查看网站公告、关于我们、联系方式和网站介绍等信息,方便用户浏览了解系统公告信息。
(4)租房资讯:用户点击可通过局部搜索进行浏租房资讯,同时可对咨讯进行点赞、收藏和评论。
(5)房屋信息:用户点击可通过搜索房屋名称和房屋类型进行查看房屋信息列表;点击进入感兴趣的房屋可查看详情信息,可对房屋信息进行点赞、收藏和评论。点击“租房”按钮可填写租房信息,包括租房月数和租房申请。
(6)我的账户:用户可以在个人账户中查看并管理自己的个人信息。包括个人资料、修改密码等。
(7)个人中心:个人中心包含多个功能模块,如个人首页、租房信息、租房合同、租金费用、维护报修和收藏。点击进入”租房信息“可查看租房申请的审核状态,审核通过后可点击”报修“按钮填写报修信息。点击进入”租金费用“按钮可对费用进行支付操作;同时可点击其他功能模块进行查看和管理。
管理员:
(1)登录:理员账号密码由系统生成,可使用账号密码可进行登录系统后台,使用系统功能进行管理,并可对自己的个人信息和密码进行管控。
(2)后台首页:管理员点击可查看租金费用数据统计图。
(3)系统用户:管理员可以查看系统用户(管理员、租客用户)列表中某个用户的详情,可以对用户信息进行查询、审核、添加和删除操作。
(4)房屋分类管理:管理员点击可对房屋分类信息进行增删改查。
(5)房屋信息管理:管理员点击可查看房屋信息列表和房屋信息添加;点击进入”房屋信息添加“可填写相关信息,包括房屋名称、房屋类型、房屋位置、房屋租金、房屋图片、房屋状态、房屋面积、房屋介绍、房屋详情和租房限次。
(6)租房信息管理:管理员点击可查看租房信息列表,同时可对租客的租房申请进行审核回复;审核通过后可点击”合同“”费用“按钮填写相关信息;
(7)租房合同管理:管理员点击可查看租房合同列表。
(8)租金费用管理:管理员点击可查看租金费用列表。
(9)维护报修管理:管理员点击可查看维护报修列表,同时可对租客的报修申请进行审核回复。
(10)系统管理:管理员点击可查看轮播图管理;如需添加新的轮播图,点击右侧“添加”按钮,上传图片,输入标题和链接,点击“确认”按钮进行添加;同时可对轮播图进行增删改查。
(11)公告信息管理:当管理点击“公告信息管理”时,可查看公告信息;如需添加新的公告信息,点击右侧“添加”按钮,输入标题和正文,点击“确认”按钮进行添加。
(12)资源管理:管理员点击可查看租房咨讯和咨讯分类;如需添加新的资讯,点击“添加”按钮,上传封面图,输入标题,选择分类,输入标签、描述和正文,点击“确认”按钮进行添加。同时可对咨讯和分类进行增删改查。
(13)权限管理:管理员点击可查看权限列表,同时可对系统用户权限进行查询、修改、添加和删除。
三元里流动人口租房管理系统中租客用户角色用例图如图2.8所示:
图2.8 租客用户角色用例图
三元里流动人口租房管理系统中管理员角色用例图如图2.9所示:
图2.9 管理员角色用例图
在分析了项目开发的背景、意义以及其开发的可行性后,接下来就是探讨项目的功能划分,以及具体实现的时候对项目数据库各种表的设计,在本章会做一个系统的介绍。
系功能模块的设计就是把系统具体要实现哪些功能,功能如何划分做一个系统的架构,以模块图的方式展示出来,方便我们进行功能得罗列以及涉及。在系统的功能方面,项目分成了管理员+租客用户两个模块,每个模块登录进去对应相应的功能,具体的功能模块图如图3.1所示。
图3.1 三元里流动人口租房管理系统功能模块图
数据库的设计承载者系统的各种数据,在一个系统中各种数据都需要一个专门的容器,数据库就是这个容器,在建立数据库的时候,主要是数据库模型的设计以及各个数据库表的设计两部分。
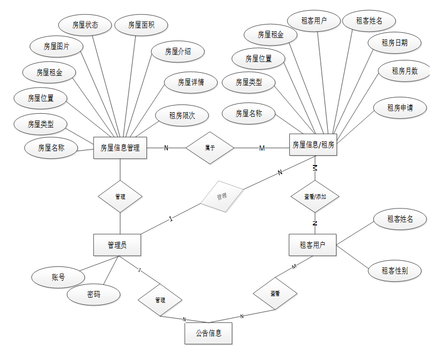
下面是整个三元里流动人口租房管理系统中主要的数据库表总E-R实体关系图。
图3.2 三元里流动人口租房管理系统总E-R关系图
通过前面E-R关系图可以看到项目需要创建很多个数据表。以下是项目中的主要数据库表的关系模型:
表access_token (登陆访问时长)
编号 | 名称 | 数据类型 | 长度 | 小数位 | 允许空值 | 主键 | 默认值 | 说明 |
1 | token_id | int | 10 | 0 | N | Y | 临时访问牌ID | |
2 | token | varchar | 64 | 0 | Y | N | 临时访问牌 | |
3 | info | text | 65535 | 0 | Y | N | ||
4 | maxage | int | 10 | 0 | N | N | 2 | 最大寿命:默认2小时 |
5 | create_time | timestamp | 19 | 0 | N | N | CURRENT_TIMESTAMP | 创建时间: |
6 | update_time | timestamp | 19 | 0 | N | N | CURRENT_TIMESTAMP | 更新时间: |
7 | user_id | int | 10 | 0 | N | N | 0 | 用户编号: |
编号 | 名称 | 数据类型 | 长度 | 小数位 | 允许空值 | 主键 | 默认值 | 说明 |
1 | article_id | mediumint | 8 | 0 | N | Y | 文章id:[0,8388607] | |
2 | title | varchar | 125 | 0 | N | Y | 标题:[0,125]用于文章和html的title标签中 | |
3 | type | varchar | 64 | 0 | N | N | 0 | 文章分类:[0,1000]用来搜索指定类型的文章 |
4 | hits | int | 10 | 0 | N | N | 0 | 点击数:[0,1000000000]访问这篇文章的人次 |
5 | praise_len | int | 10 | 0 | N | N | 0 | 点赞数 |
6 | create_time | timestamp | 19 | 0 | N | N | CURRENT_TIMESTAMP | 创建时间: |
7 | update_time | timestamp | 19 | 0 | N | N | CURRENT_TIMESTAMP | 更新时间: |
8 | source | varchar | 255 | 0 | Y | N | 来源:[0,255]文章的出处 | |
9 | url | varchar | 255 | 0 | Y | N | 来源地址:[0,255]用于跳转到发布该文章的网站 | |
10 | tag | varchar | 255 | 0 | Y | N | 标签:[0,255]用于标注文章所属相关内容,多个标签用空格隔开 | |
11 | content | longtext | 2147483647 | 0 | Y | N | 正文:文章的主体内容 | |
12 | img | varchar | 255 | 0 | Y | N | 封面图 | |
13 | description | text | 65535 | 0 | Y | N | 文章描述 |
编号 | 名称 | 数据类型 | 长度 | 小数位 | 允许空值 | 主键 | 默认值 | 说明 |
1 | type_id | smallint | 5 | 0 | N | Y | 分类ID:[0,10000] | |
2 | display | smallint | 5 | 0 | N | N | 100 | 显示顺序:[0,1000]决定分类显示的先后顺序 |
3 | name | varchar | 16 | 0 | N | N | 分类名称:[2,16] | |
4 | father_id | smallint | 5 | 0 | N | N | 0 | 上级分类ID:[0,32767] |
5 | description | varchar | 255 | 0 | Y | N | 描述:[0,255]描述该分类的作用 | |
6 | icon | text | 65535 | 0 | Y | N | 分类图标: | |
7 | url | varchar | 255 | 0 | Y | N | 外链地址:[0,255]如果该分类是跳转到其他网站的情况下,就在该URL上设置 | |
8 | create_time | timestamp | 19 | 0 | N | N | CURRENT_TIMESTAMP | 创建时间: |
9 | update_time | timestamp | 19 | 0 | N | N | CURRENT_TIMESTAMP | 更新时间: |
编号 | 名称 | 数据类型 | 长度 | 小数位 | 允许空值 | 主键 | 默认值 | 说明 |
1 | auth_id | int | 10 | 0 | N | Y | 授权ID: | |
2 | user_group | varchar | 64 | 0 | Y | N | 用户组: | |
3 | mod_name | varchar | 64 | 0 | Y | N | 模块名: | |
4 | table_name | varchar | 64 | 0 | Y | N | 表名: | |
5 | page_title | varchar | 255 | 0 | Y | N | 页面标题: | |
6 | path | varchar | 255 | 0 | Y | N | 路由路径: | |
7 | parent | varchar | 64 | 0 | Y | N | 父级菜单 | |
8 | parent_sort | int | 10 | 0 | N | N | 0 | 父级菜单排序 |
9 | position | varchar | 32 | 0 | Y | N | 位置: | |
10 | mode | varchar | 32 | 0 | N | N | _blank | 跳转方式: |
11 | add | tinyint | 3 | 0 | N | N | 1 | 是否可增加: |
12 | del | tinyint | 3 | 0 | N | N | 1 | 是否可删除: |
13 | set | tinyint | 3 | 0 | N | N | 1 | 是否可修改: |
14 | get | tinyint | 3 | 0 | N | N | 1 | 是否可查看: |
15 | field_add | text | 65535 | 0 | Y | N | 添加字段: | |
16 | field_set | text | 65535 | 0 | Y | N | 修改字段: | |
17 | field_get | text | 65535 | 0 | Y | N | 查询字段: | |
18 | table_nav_name | varchar | 500 | 0 | Y | N | 跨表导航名称: | |
19 | table_nav | varchar | 500 | 0 | Y | N | 跨表导航: | |
20 | option | text | 65535 | 0 | Y | N | 配置: | |
21 | create_time | timestamp | 19 | 0 | N | N | CURRENT_TIMESTAMP | 创建时间: |
22 | update_time | timestamp | 19 | 0 | N | N | CURRENT_TIMESTAMP | 更新时间: |
编号 | 名称 | 数据类型 | 长度 | 小数位 | 允许空值 | 主键 | 默认值 | 说明 |
1 | code_token_id | int | 10 | 0 | N | Y | ||
2 | token | varchar | 255 | 0 | Y | N | ||
3 | code | varchar | 255 | 0 | Y | N | 验证码 | |
4 | expire_time | timestamp | 19 | 0 | N | N | CURRENT_TIMESTAMP | 失效时间 |
5 | create_time | timestamp | 19 | 0 | N | N | CURRENT_TIMESTAMP | 创建时间 |
6 | update_time | timestamp | 19 | 0 | N | N | CURRENT_TIMESTAMP | 更新时间: |
编号 | 名称 | 数据类型 | 长度 | 小数位 | 允许空值 | 主键 | 默认值 | 说明 |
1 | collect_id | int | 10 | 0 | N | Y | 收藏ID: | |
2 | user_id | int | 10 | 0 | N | N | 0 | 收藏人ID: |
3 | source_table | varchar | 255 | 0 | Y | N | 来源表: | |
4 | source_field | varchar | 255 | 0 | Y | N | 来源字段: | |
5 | source_id | int | 10 | 0 | N | N | 0 | 来源ID: |
6 | title | varchar | 255 | 0 | Y | N | 标题: | |
7 | img | varchar | 255 | 0 | Y | N | 封面: | |
8 | create_time | timestamp | 19 | 0 | N | N | CURRENT_TIMESTAMP | 创建时间: |
9 | update_time | timestamp | 19 | 0 | N | N | CURRENT_TIMESTAMP | 更新时间: |
编号 | 名称 | 数据类型 | 长度 | 小数位 | 允许空值 | 主键 | 默认值 | 说明 |
1 | comment_id | int | 10 | 0 | N | Y | 评论ID: | |
2 | user_id | int | 10 | 0 | N | N | 0 | 评论人ID: |
3 | reply_to_id | int | 10 | 0 | N | N | 0 | 回复评论ID:空为0 |
4 | content | longtext | 2147483647 | 0 | Y | N | 内容: | |
5 | nickname | varchar | 255 | 0 | Y | N | 昵称: | |
6 | avatar | varchar | 255 | 0 | Y | N | 头像地址:[0,255] | |
7 | create_time | timestamp | 19 | 0 | N | N | CURRENT_TIMESTAMP | 创建时间: |
8 | update_time | timestamp | 19 | 0 | N | N | CURRENT_TIMESTAMP | 更新时间: |
9 | source_table | varchar | 255 | 0 | Y | N | 来源表: | |
10 | source_field | varchar | 255 | 0 | Y | N | 来源字段: | |
11 | source_id | int | 10 | 0 | N | N | 0 | 来源ID: |
编号 | 名称 | 数据类型 | 长度 | 小数位 | 允许空值 | 主键 | 默认值 | 说明 |
1 | hits_id | int | 10 | 0 | N | Y | 点赞ID: | |
2 | user_id | int | 10 | 0 | N | N | 0 | 点赞人: |
3 | create_time | timestamp | 19 | 0 | N | N | CURRENT_TIMESTAMP | 创建时间: |
4 | update_time | timestamp | 19 | 0 | N | N | CURRENT_TIMESTAMP | 更新时间: |
5 | source_table | varchar | 255 | 0 | Y | N | 来源表: | |
6 | source_field | varchar | 255 | 0 | Y | N | 来源字段: | |
7 | source_id | int | 10 | 0 | N | N | 0 | 来源ID: |
编号 | 名称 | 数据类型 | 长度 | 小数位 | 允许空值 | 主键 | 默认值 | 说明 |
1 | house_classification_id | int | 10 | 0 | N | Y | 房屋分类ID | |
2 | house_type | varchar | 64 | 0 | Y | N | 房屋类型 | |
3 | create_time | datetime | 19 | 0 | N | N | CURRENT_TIMESTAMP | 创建时间 |
4 | update_time | timestamp | 19 | 0 | N | N | CURRENT_TIMESTAMP | 更新时间 |
编号 | 名称 | 数据类型 | 长度 | 小数位 | 允许空值 | 主键 | 默认值 | 说明 |
1 | housing_information_id | int | 10 | 0 | N | Y | 房屋信息ID | |
2 | house_name | varchar | 64 | 0 | Y | N | 房屋名称 | |
3 | house_type | varchar | 64 | 0 | Y | N | 房屋类型 | |
4 | location_of_the_house | varchar | 64 | 0 | Y | N | 房屋位置 | |
5 | house_rent | varchar | 64 | 0 | Y | N | 房屋租金 | |
6 | house_pictures | varchar | 255 | 0 | Y | N | 房屋图片 | |
7 | housing_status | varchar | 64 | 0 | Y | N | 房屋状态 | |
8 | house_area | varchar | 64 | 0 | Y | N | 房屋面积 | |
9 | house_introduction | text | 65535 | 0 | Y | N | 房屋介绍 | |
10 | house_details | longtext | 2147483647 | 0 | Y | N | 房屋详情 | |
11 | hits | int | 10 | 0 | N | N | 0 | 点击数 |
12 | praise_len | int | 10 | 0 | N | N | 0 | 点赞数 |
13 | collect_len | int | 10 | 0 | N | N | 0 | 收藏数 |
14 | comment_len | int | 10 | 0 | N | N | 0 | 评论数 |
15 | rental_information_limit_times | int | 10 | 0 | N | N | 1 | 租房限制次数 |
16 | create_time | datetime | 19 | 0 | N | N | CURRENT_TIMESTAMP | 创建时间 |
17 | update_time | timestamp | 19 | 0 | N | N | CURRENT_TIMESTAMP | 更新时间 |
表maintenance_and_repair_report (维护报修)
编号 | 名称 | 数据类型 | 长度 | 小数位 | 允许空值 | 主键 | 默认值 | 说明 |
1 | maintenance_and_repair_report_id | int | 10 | 0 | N | Y | 维护报修ID | |
2 | house_name | varchar | 64 | 0 | Y | N | 房屋名称 | |
3 | house_type | varchar | 64 | 0 | Y | N | 房屋类型 | |
4 | location_of_the_house | varchar | 64 | 0 | Y | N | 房屋位置 | |
5 | house_rent | varchar | 64 | 0 | Y | N | 房屋租金 | |
6 | tenant_user | int | 10 | 0 | Y | N | 0 | 租客用户 |
7 | tenant_name | varchar | 64 | 0 | Y | N | 租客姓名 | |
8 | rental_date | date | 10 | 0 | Y | N | 租房日期 | |
9 | repair_title | varchar | 64 | 0 | Y | N | 报修标题 | |
10 | repair_time | datetime | 19 | 0 | Y | N | 报修时间 | |
11 | reported_repair_content | text | 65535 | 0 | Y | N | 报修内容 | |
12 | examine_state | varchar | 16 | 0 | N | N | 未审核 | 审核状态 |
13 | examine_reply | varchar | 16 | 0 | Y | N | 审核回复 | |
14 | create_time | datetime | 19 | 0 | N | N | CURRENT_TIMESTAMP | 创建时间 |
15 | update_time | timestamp | 19 | 0 | N | N | CURRENT_TIMESTAMP | 更新时间 |
16 | source_table | varchar | 255 | 0 | Y | N | 来源表 | |
17 | source_id | int | 10 | 0 | Y | N | 来源ID | |
18 | source_user_id | int | 10 | 0 | Y | N | 来源用户 |
编号 | 名称 | 数据类型 | 长度 | 小数位 | 允许空值 | 主键 | 默认值 | 说明 |
1 | notice_id | mediumint | 8 | 0 | N | Y | 公告id: | |
2 | title | varchar | 125 | 0 | N | N | 标题: | |
3 | content | longtext | 2147483647 | 0 | Y | N | 正文: | |
4 | create_time | timestamp | 19 | 0 | N | N | CURRENT_TIMESTAMP | 创建时间: |
5 | update_time | timestamp | 19 | 0 | N | N | CURRENT_TIMESTAMP | 更新时间: |
编号 | 名称 | 数据类型 | 长度 | 小数位 | 允许空值 | 主键 | 默认值 | 说明 |
1 | praise_id | int | 10 | 0 | N | Y | 点赞ID: | |
2 | user_id | int | 10 | 0 | N | N | 0 | 点赞人: |
3 | create_time | timestamp | 19 | 0 | N | N | CURRENT_TIMESTAMP | 创建时间: |
4 | update_time | timestamp | 19 | 0 | N | N | CURRENT_TIMESTAMP | 更新时间: |
5 | source_table | varchar | 255 | 0 | Y | N | 来源表: | |
6 | source_field | varchar | 255 | 0 | Y | N | 来源字段: | |
7 | source_id | int | 10 | 0 | N | N | 0 | 来源ID: |
8 | status | bit | 1 | 0 | N | N | 1 | 点赞状态:1为点赞,0已取消 |
编号 | 名称 | 数据类型 | 长度 | 小数位 | 允许空值 | 主键 | 默认值 | 说明 |
1 | rental_expenses_id | int | 10 | 0 | N | Y | 租金费用ID | |
2 | house_name | varchar | 64 | 0 | Y | N | 房屋名称 | |
3 | house_type | varchar | 64 | 0 | Y | N | 房屋类型 | |
4 | location_of_the_house | varchar | 64 | 0 | Y | N | 房屋位置 | |
5 | house_rent | varchar | 64 | 0 | Y | N | 房屋租金 | |
6 | tenant_user | int | 10 | 0 | Y | N | 0 | 租客用户 |
7 | tenant_name | varchar | 64 | 0 | Y | N | 租客姓名 | |
8 | rental_date | date | 10 | 0 | Y | N | 租房日期 | |
9 | cost_cycle | varchar | 64 | 0 | Y | N | 费用周期 | |
10 | rental_expenses | double | 9 | 2 | Y | N | 0.00 | 租金费用 |
11 | cost_details | text | 65535 | 0 | Y | N | 费用明细 | |
12 | pay_state | varchar | 16 | 0 | N | N | 未支付 | 支付状态 |
13 | pay_type | varchar | 16 | 0 | Y | N | 支付类型: 微信、支付宝、网银 | |
14 | create_time | datetime | 19 | 0 | N | N | CURRENT_TIMESTAMP | 创建时间 |
15 | update_time | timestamp | 19 | 0 | N | N | CURRENT_TIMESTAMP | 更新时间 |
16 | source_table | varchar | 255 | 0 | Y | N | 来源表 | |
17 | source_id | int | 10 | 0 | Y | N | 来源ID | |
18 | source_user_id | int | 10 | 0 | Y | N | 来源用户 |
编号 | 名称 | 数据类型 | 长度 | 小数位 | 允许空值 | 主键 | 默认值 | 说明 |
1 | rental_information_id | int | 10 | 0 | N | Y | 租房信息ID | |
2 | house_name | varchar | 64 | 0 | Y | N | 房屋名称 | |
3 | house_type | varchar | 64 | 0 | Y | N | 房屋类型 | |
4 | location_of_the_house | varchar | 64 | 0 | Y | N | 房屋位置 | |
5 | house_rent | varchar | 64 | 0 | Y | N | 房屋租金 | |
6 | tenant_user | int | 10 | 0 | Y | N | 0 | 租客用户 |
7 | tenant_name | varchar | 64 | 0 | Y | N | 租客姓名 | |
8 | rental_date | date | 10 | 0 | Y | N | 租房日期 | |
9 | rental_months | double | 9 | 2 | Y | N | 0.00 | 租房月数 |
10 | rental_application | text | 65535 | 0 | Y | N | 租房申请 | |
11 | examine_state | varchar | 16 | 0 | N | N | 未审核 | 审核状态 |
12 | examine_reply | varchar | 16 | 0 | Y | N | 审核回复 | |
13 | the_contract_of_renting_a_house_limit_times | int | 10 | 0 | N | N | 1 | 合同限制次数 |
14 | rental_expenses_limit_times | int | 10 | 0 | N | N | 0 | 费用限制次数 |
15 | maintenance_and_repair_report_limit_times | int | 10 | 0 | N | N | 0 | 报修限制次数 |
16 | create_time | datetime | 19 | 0 | N | N | CURRENT_TIMESTAMP | 创建时间 |
17 | update_time | timestamp | 19 | 0 | N | N | CURRENT_TIMESTAMP | 更新时间 |
18 | source_table | varchar | 255 | 0 | Y | N | 来源表 | |
19 | source_id | int | 10 | 0 | Y | N | 来源ID | |
20 | source_user_id | int | 10 | 0 | Y | N | 来源用户 |
编号 | 名称 | 数据类型 | 长度 | 小数位 | 允许空值 | 主键 | 默认值 | 说明 |
1 | schedule_id | smallint | 5 | 0 | N | Y | 日程ID:[0,32767] | |
2 | content | varchar | 255 | 0 | Y | N | 日程内容 | |
3 | scheduled_time | datetime | 19 | 0 | Y | N | 计划时间 | |
4 | user_id | int | 10 | 0 | N | N | 用户id | |
5 | create_time | datetime | 19 | 0 | Y | N | 创建时间 | |
6 | update_time | datetime | 19 | 0 | Y | N | 更新时间 |
编号 | 名称 | 数据类型 | 长度 | 小数位 | 允许空值 | 主键 | 默认值 | 说明 |
1 | score_id | int | 10 | 0 | N | Y | 评分ID: | |
2 | user_id | int | 10 | 0 | N | N | 0 | 评分人: |
3 | nickname | varchar | 64 | 0 | Y | N | 昵称: | |
4 | score_num | double | 5 | 2 | N | N | 0.00 | 评分: |
5 | create_time | timestamp | 19 | 0 | N | N | CURRENT_TIMESTAMP | 创建时间: |
6 | update_time | timestamp | 19 | 0 | N | N | CURRENT_TIMESTAMP | 更新时间: |
7 | source_table | varchar | 255 | 0 | Y | N | 来源表: | |
8 | source_field | varchar | 255 | 0 | Y | N | 来源字段: | |
9 | source_id | int | 10 | 0 | N | N | 0 | 来源ID: |
编号 | 名称 | 数据类型 | 长度 | 小数位 | 允许空值 | 主键 | 默认值 | 说明 |
1 | slides_id | int | 10 | 0 | N | Y | 轮播图ID: | |
2 | title | varchar | 64 | 0 | Y | N | 标题: | |
3 | content | varchar | 255 | 0 | Y | N | 内容: | |
4 | url | varchar | 255 | 0 | Y | N | 链接: | |
5 | img | varchar | 255 | 0 | Y | N | 轮播图: | |
6 | hits | int | 10 | 0 | N | N | 0 | 点击量: |
7 | create_time | timestamp | 19 | 0 | N | N | CURRENT_TIMESTAMP | 创建时间: |
8 | update_time | timestamp | 19 | 0 | N | N | CURRENT_TIMESTAMP | 更新时间: |
编号 | 名称 | 数据类型 | 长度 | 小数位 | 允许空值 | 主键 | 默认值 | 说明 |
1 | tenant_user_id | int | 10 | 0 | N | Y | 租客用户ID | |
2 | tenant_name | varchar | 64 | 0 | Y | N | 租客姓名 | |
3 | tenant_gender | varchar | 64 | 0 | Y | N | 租客性别 | |
4 | examine_state | varchar | 16 | 0 | N | N | 已通过 | 审核状态 |
5 | user_id | int | 10 | 0 | N | N | 0 | 用户ID |
6 | create_time | datetime | 19 | 0 | N | N | CURRENT_TIMESTAMP | 创建时间 |
7 | update_time | timestamp | 19 | 0 | N | N | CURRENT_TIMESTAMP | 更新时间 |
表the_contract_of_renting_a_house (租房合同)
编号 | 名称 | 数据类型 | 长度 | 小数位 | 允许空值 | 主键 | 默认值 | 说明 |
1 | the_contract_of_renting_a_house_id | int | 10 | 0 | N | Y | 租房合同ID | |
2 | house_name | varchar | 64 | 0 | Y | N | 房屋名称 | |
3 | house_type | varchar | 64 | 0 | Y | N | 房屋类型 | |
4 | location_of_the_house | varchar | 64 | 0 | Y | N | 房屋位置 | |
5 | house_rent | varchar | 64 | 0 | Y | N | 房屋租金 | |
6 | tenant_user | int | 10 | 0 | Y | N | 0 | 租客用户 |
7 | tenant_name | varchar | 64 | 0 | Y | N | 租客姓名 | |
8 | rental_date | date | 10 | 0 | Y | N | 租房日期 | |
9 | rental_months | double | 9 | 2 | Y | N | 0.00 | 租房月数 |
10 | contract_number | varchar | 64 | 0 | Y | N | 合同编号 | |
11 | contract_name | varchar | 64 | 0 | Y | N | 合同名称 | |
12 | contract_amount | double | 9 | 2 | Y | N | 0.00 | 合同金额 |
13 | contract_content | text | 65535 | 0 | Y | N | 合同内容 | |
14 | create_time | datetime | 19 | 0 | N | N | CURRENT_TIMESTAMP | 创建时间 |
15 | update_time | timestamp | 19 | 0 | N | N | CURRENT_TIMESTAMP | 更新时间 |
16 | source_table | varchar | 255 | 0 | Y | N | 来源表 | |
17 | source_id | int | 10 | 0 | Y | N | 来源ID | |
18 | source_user_id | int | 10 | 0 | Y | N | 来源用户 |
编号 | 名称 | 数据类型 | 长度 | 小数位 | 允许空值 | 主键 | 默认值 | 说明 |
1 | upload_id | int | 10 | 0 | N | Y | 上传ID | |
2 | name | varchar | 64 | 0 | Y | N | 文件名 | |
3 | path | varchar | 255 | 0 | Y | N | 访问路径 | |
4 | file | varchar | 255 | 0 | Y | N | 文件路径 | |
5 | display | varchar | 255 | 0 | Y | N | 显示顺序 | |
6 | father_id | int | 10 | 0 | Y | N | 0 | 父级ID |
7 | dir | varchar | 255 | 0 | Y | N | 文件夹 | |
8 | type | varchar | 32 | 0 | Y | N | 文件类型 |
编号 | 名称 | 数据类型 | 长度 | 小数位 | 允许空值 | 主键 | 默认值 | 说明 |
1 | user_id | int | 10 | 0 | N | Y | 用户ID:[0,8388607]用户获取其他与用户相关的数据 | |
2 | state | smallint | 5 | 0 | N | N | 1 | 账户状态:[0,10](1可用|2异常|3已冻结|4已注销) |
3 | user_group | varchar | 32 | 0 | Y | N | 所在用户组:[0,32767]决定用户身份和权限 | |
4 | login_time | timestamp | 19 | 0 | N | N | CURRENT_TIMESTAMP | 上次登录时间: |
5 | phone | varchar | 11 | 0 | Y | N | 手机号码:[0,11]用户的手机号码,用于找回密码时或登录时 | |
6 | phone_state | smallint | 5 | 0 | N | N | 0 | 手机认证:[0,1](0未认证|1审核中|2已认证) |
7 | username | varchar | 16 | 0 | N | N | 用户名:[0,16]用户登录时所用的账户名称 | |
8 | nickname | varchar | 16 | 0 | Y | N | 昵称:[0,16] | |
9 | password | varchar | 64 | 0 | N | N | 密码:[0,32]用户登录所需的密码,由6-16位数字或英文组成 | |
10 | | varchar | 64 | 0 | Y | N | 邮箱:[0,64]用户的邮箱,用于找回密码时或登录时 | |
11 | email_state | smallint | 5 | 0 | N | N | 0 | 邮箱认证:[0,1](0未认证|1审核中|2已认证) |
12 | avatar | varchar | 255 | 0 | Y | N | 头像地址:[0,255] | |
13 | open_id | varchar | 255 | 0 | Y | N | 针对获取用户信息字段 | |
14 | create_time | timestamp | 19 | 0 | N | N | CURRENT_TIMESTAMP | 创建时间: |
编号 | 名称 | 数据类型 | 长度 | 小数位 | 允许空值 | 主键 | 默认值 | 说明 |
1 | group_id | mediumint | 8 | 0 | N | Y | 用户组ID:[0,8388607] | |
2 | display | smallint | 5 | 0 | N | N | 100 | 显示顺序:[0,1000] |
3 | name | varchar | 16 | 0 | N | N | 名称:[0,16] | |
4 | description | varchar | 255 | 0 | Y | N | 描述:[0,255]描述该用户组的特点或权限范围 | |
5 | source_table | varchar | 255 | 0 | Y | N | 来源表: | |
6 | source_field | varchar | 255 | 0 | Y | N | 来源字段: | |
7 | source_id | int | 10 | 0 | N | N | 0 | 来源ID: |
8 | register | smallint | 5 | 0 | Y | N | 0 | 注册位置: |
9 | create_time | timestamp | 19 | 0 | N | N | CURRENT_TIMESTAMP | 创建时间: |
10 | update_time | timestamp | 19 | 0 | N | N | CURRENT_TIMESTAMP | 更新时间: |
当用户想要进行用户相关信息的查询管理的时候,就必须进行登录,如果没有账号的话,在登录界面,点击“注册”按钮就会跳转到注册的界面,根据提示填写好注册信息,添加提交,注册的信息在数据库中就添加完成了,然后再输入填写好的账号和密码进行登录,其主界面展示如下图4.1所示。
图4.1 注册界面图
注册关键代码如下:
/**
* 注册
* @param user
* @return
*/
@PostMapping("register")
public Map<String, Object> signUp(@RequestBody User user) {
// 查询用户
Map<String, String> query = new HashMap<>();
Map<String,Object> map = JSON.parseObject(JSON.toJSONString(user));
query.put("username",user.getUsername());
List list = service.selectBaseList(service.select(query, new HashMap<>()));
if (list.size()>0){
return error(30000, "用户已存在");
}
map.put("password",service.encryption(String.valueOf(map.get("password"))));
service.insert(map);
return success(1);
}
租客用户在登录界面输入账号+密码,点击“登录”按钮,系统在用户数据库表中会对系统用户的账号进行匹配,账号+密码正确的话,就会登录到系统中各个用户的主管理界面,否则提示对应的信息,返回到登录的界面,其主界面展示如下图4.1所示。
图4.2 登录界面图
登录关键代码如下所示。
/**
* 登录
* @param data
* @param httpServletRequest
* @return
*/
@PostMapping("login")
public Map<String, Object> login(@RequestBody Map<String, String> data, HttpServletRequest httpServletRequest) {
log.info("[执行登录接口]");
String username = data.get("username");
String email = data.get("email");
String phone = data.get("phone");
String password = data.get("password");
List resultList = null;
Map<String, String> map = new HashMap<>();
if(username != null && "".equals(username) == false){
map.put("username", username);
resultList = service.selectBaseList(service.select(map, new HashMap<>()));
}
else if(email != null && "".equals(email) == false){
map.put("email", email);
resultList = service.selectBaseList(service.select(map, new HashMap<>()));
}
else if(phone != null && "".equals(phone) == false){
map.put("phone", phone);
resultList = service.selectBaseList(service.select(map, new HashMap<>()));
}else{
return error(30000, "账号或密码不能为空");
}
if (resultList == null || password == null) {
return error(30000, "账号或密码不能为空");
}
//判断是否有这个用户
if (resultList.size()<=0){
return error(30000,"用户不存在");
}
User byUsername = (User) resultList.get(0);
Map<String, String> groupMap = new HashMap<>();
groupMap.put("name",byUsername.getUserGroup());
List groupList = userGroupService.selectBaseList(userGroupService.select(groupMap, new HashMap<>()));
if (groupList.size()<1){
return error(30000,"用户组不存在");
}
UserGroup userGroup = (UserGroup) groupList.get(0);
//查询用户审核状态
if (!StringUtils.isEmpty(userGroup.getSourceTable())){
String res = service.selectExamineState(userGroup.getSourceTable(),byUsername.getUserId());
if (res==null){
return error(30000,"用户不存在");
}
if (!res.equals("已通过")){
return error(30000,"该用户审核未通过");
}
}
//查询用户状态
if (byUsername.getState()!=1){
return error(30000,"用户非可用状态,不能登录");
}
String md5password = service.encryption(password);
if (byUsername.getPassword().equals(md5password)) {
// 存储Token到数据库
AccessToken accessToken = new AccessToken();
accessToken.setToken(UUID.randomUUID().toString().replaceAll("-", ""));
accessToken.setUser_id(byUsername.getUserId());
Duration duration = Duration.ofSeconds(7200L);
redisTemplate.opsForValue().set(accessToken.getToken(), accessToken,duration);
// 返回用户信息
JSONObject user = JSONObject.parseObject(JSONObject.toJSONString(byUsername));
user.put("token", accessToken.getToken());
JSONObject ret = new JSONObject();
ret.put("obj",user);
return success(ret);
} else {
return error(30000, "账号或密码不正确");
}
}
公告信息:用户点击可查看网站公告、关于我们、联系方式和网站介绍等信息,方便用户浏览了解系统公告信息。界面图如下。
图4.3 公告信息界面图
租房资讯:用户点击可通过局部搜索进行浏租房资讯,同时可对咨讯进行点赞、收藏和评论。界面图如下。
图4.4 租房资讯界面图
房屋信息:用户点击可通过搜索房屋名称和房屋类型进行查看房屋信息列表;点击进入感兴趣的房屋可查看详情信息,可对房屋信息进行点赞、收藏和评论。点击“租房”按钮可填写租房信息,包括租房月数和租房申请。界面图如下。
图4.5 房屋信息界面图

图4.6 租房申请界面图
个人中心:个人中心包含多个功能模块,如个人首页、租房信息、租房合同、租金费用、维护报修和收藏。点击进入”租房信息“可查看租房申请的审核状态,审核通过后可点击”报修“按钮填写报修信息。点击进入”租金费用“按钮可对费用进行支付操作;同时可点击其他功能模块进行查看和管理。界面图如下。

图4.7 个人中心界面图
房屋信息管理:管理员点击可查看房屋信息列表和房屋信息添加;点击进入”房屋信息添加“可填写相关信息,包括房屋名称、房屋类型、房屋位置、房屋租金、房屋图片、房屋状态、房屋面积、房屋介绍、房屋详情和租房限次。界面图如下。

图4.8房屋信息添加界面图
添加代码如下:
@PostMapping("/add")
@Transactional
public Map<String, Object> add(HttpServletRequest request) throws IOException {
service.insert(service.readBody(request.getReader()));
return success(1);
}
public Map<String, Object> addMap(Map<String,Object> map){
service.insert(map);
return success(1);
}
租房信息管理:管理员点击可查看租房信息列表,同时可对租客的租房申请进行审核回复;审核通过后可点击”合同“”费用“按钮填写相关信息;界面图如下。

图4.9 租房信息管理界面图
系统管理:管理员点击可查看轮播图管理;如需添加新的轮播图,点击右侧“添加”按钮,上传图片,输入标题和链接,点击“确认”按钮进行添加;同时可对轮播图进行增删改查。界面图如下。

图4.10 系统管理界面图
上传图片代码如下:
@PostMapping("/upload")
public Map<String, Object> upload(@RequestParam("file") MultipartFile file) {
log.info("进入方法");
if (file.isEmpty()) {
return error(30000, "没有选择文件");
}
try {
//判断有没路径,没有则创建
String filePath = System.getProperty("user.dir") + "/src/main/resources/static/";
File targetDir = new File(filePath);
if (!targetDir.exists() && !targetDir.isDirectory()) {
if (targetDir.mkdirs()) {
log.info("创建目录成功");
} else {
log.error("创建目录失败");
}
}
String fileName = file.getOriginalFilename();
File dest = new File(filePath + fileName);
log.info("文件路径:{}", dest.getPath());
log.info("文件名:{}", dest.getName());
file.transferTo(dest);
JSONObject jsonObject = new JSONObject();
jsonObject.put("url", "/api/upload/" + fileName);
return success(jsonObject);
} catch (IOException e) {
log.info("上传失败:{}", e.getMessage());
}
return error(30000, "上传失败");
}
资源管理:管理员点击可查看租房咨讯和咨讯分类;如需添加新的资讯,点击“添加”按钮,上传封面图,输入标题,选择分类,输入标签、描述和正文,点击“确认”按钮进行添加。同时可对咨讯和分类进行增删改查。界面图如下。

图4.11 资源管理界面图
通过前面章节的介绍,我们可以看到本三元里流动人口租房管理系统已经完成了,但是能不能投入使用还是未知,因为在每个项目正式使用之前必须对开发的项目进行测试,如果不进行测试一旦投入使用可能会出现很多未可知的问题,比如使用人数太多导致系统瘫痪,比如某一功能存在bug信息填写错误等等,这些错误将给使用者带来很多的困扰,甚至造成更大的损失,因此测试是项目投入使用的最后一步,为用户提供一个运行顺畅、完美的项目也就是我们进行最后测试的目的。
用户登录功能测试:
表5.1 用户登录功能测试表
测试名称 | 测试功能 | 操作过程 | 预期结果 | 测试结果 |
用户登录模块测试 | 用户登录成功的情况 | 点击前登录界面输入账号和密码分别输入admin和admin后点击“登录”按钮。 | 登录成功并调整到用户界面 | 正确 |
房屋信息添加功能测试:
表5.2 房屋信息添加功能测试表
测试名称 | 测试功能 | 操作过程 | 预期结果 | 测试结果 |
房屋信息添加模块测试 | 房屋信息添加成功的情况 | 管理员登录,点击“房屋信息管理”,再点击房屋信息添加”后点击添加,输入房屋相关信息,输入正确的信息然后点击“提交”按钮。 | 提示添加成功 | 正确 |
房屋信息添加模块测试 | 房屋信息添加失败的情况 | 在信息信息填写页面中不填写房屋名称,其他信息正常输入“提交”按钮。 | 提示“添加失败,信息不能为空” | 正确 |
查询租房资讯功能模块测试:
表5.3 查询租房资讯功能测试表
测试名称 | 测试功能 | 操作过程 | 预期结果 | 测试结果 |
查询租房资讯功能测试 | 查询成功的情况 | 在租房资讯界面输入标题关键词进行查询 | 查询成功 | 正确 |
密码修改功能测试:
表5-4 密码修改功能测试表
用例名称 | 密码修改测试用例 |
目的 | 测试管理员密码修改功能 |
前提 | 管理员用户正常登录情况下 |
测试流程 | 1)管理员密码修改并完成填写。 2)点击进行提交。 |
预期结果 | 使用新的密码可以登录 |
实际结果 | 实际结果与预期结果一致 |
通过编写三元里流动人口租房管理系统的测试用例,已经检测完毕用户的登录模块、房屋信息加模块、查询租房资讯模块、密码修改模块的功能测试,在对以上功能得测试过程中,发现了系统中的很多漏送并进行了完善,经过多人在线进行测试,系统完全可以正常运行,当然在后期的维护中系统将不断完善。
本研究针对三元里流动人口租房管理的现实需求,设计并实现了一套信息化、智能化的租房管理系统。通过功能模块的设计与技术手段的应用,系统有效解决了传统管理模式中存在的信息不对称、效率低下等问题。租客用户可以通过系统便捷地完成房源查询、租房申请及合同管理等操作,极大地提升了用户体验;而管理员则可通过后台实现对房屋信息、租房信息、租金费用及维护报修的全面管理,显著提高了管理效率和规范化水平。此外,系统的公告信息管理和租房资讯模块也为用户提供了丰富的信息服务,进一步增强了平台的功能性和互动性。
尽管三元里流动人口租房管理系统已初步满足了当前的管理需求,但在实际应用中仍有一些方面可以进一步优化。例如,系统可以增加更多针对流动人口特性的功能模块,如短期租赁支持、多语言服务等,以适应不同租客群体的需求。同时,房源信息的更新频率和准确性也需要持续改进,通过与房产中介或房东建立更紧密的合作关系,确保房源数据的实时性和可靠性。此外,系统的用户界面设计也可以根据反馈进行优化,使操作更加直观简便,提升用户体验。
- 张继红.城市房屋租赁市场存在的问题及对策[J].投资与合作,2021,(03):173-174.
- 胡子琪.房屋租赁管理中的科学立法问题研究[D].厦门大学,2021.DOI:10.27424/d.cnki.gxmdu.2021.001159.
- 孙文宇.深度学习环境下互联网+和微信公众平台在公租房管理中的应用[J].数字技术与应用,2020,38(05):61-62.DOI:10.19695/j.cnki.cn12-1369.2020.05.38.
- 唐苏旭.基于SpringBoot的房屋租赁系统的设计与实现[D].首都经济贸易大学,2021.DOI:10.27338/d.cnki.gsjmu.2021.000801.
- 黄达锋.基于Dubbo的房屋出租系统的设计与实现[D].长江大学,2020.DOI:10.26981/d.cnki.gjhsc.2020.000106.
- 裴春杰.大学生在线租房系统的设计与实现[D].北京交通大学,2022.DOI:10.26944/d.cnki.gbfju.2022.000961.
- 秦艳艳.大连市公租房管理问题与对策研究[D].大连理工大学,2021.DOI:10.26991/d.cnki.gdllu.2021.002775.
- 倪润发,一品行房屋租赁管理软件V1.0.湖南省,湖南一品行股份有限公司,2020-12-01.
- 贾琴.Java编程语言的应用策略分析[J].集成电路应用,2024,41(10):84-85.DOI:10.19339/j.issn.1674-2583.2024.10.034.
- 黄燕雄.多措并举解决公租房租赁管理难题[J].住宅与房地产,2024,(15):123-125.
- 陈资政.广州大学城人才公寓管理问题及对策研究[D].华南理工大学,2023.DOI:10.27151/d.cnki.ghnlu.2023.002216.
- 李向荣.房屋租赁财务管理问题及对策探讨[J].行政事业资产与财务,2023,(04):96-98.
- 公租房APP助力宁夏实现保障房科学化、信息化、智慧化管理——以银川市为例[J].城乡建设,2023,(02):28-29.
- 王馨.基于数据挖掘的房屋租赁管理系统设计与实现[D].哈尔滨理工大学,2021.DOI:10.27063/d.cnki.ghlgu.2021.001145.
- 杨喜军.浅谈城市房屋租赁合同范本的写作[J].应用写作,2021,(05):19-22.
- 胡晓蕾.惠州市住房租赁市场的培育与发展政策研究[D].华南理工大学,2020.DOI:10.27151/d.cnki.ghnlu.2020.000595.
- 王硕,王梓言.网约房规范管理浅析[C]//《上海法学研究》集刊(2020年第4卷 总第28卷)——中共上海市长宁区委政法委文集.上海市公安局长宁分局指挥处调研科;上海市公安局长宁分局政治处秘书科;,2020:5.DOI:10.26914/c.cnkihy.2020.014538.
致谢
至此论文结束,感谢您的阅读。在此我要特别的感谢我的导师,虽然我在实习期间很忙,论文撰写的时候经常是停停改改,但是我的导师依旧十分的负责,时不时的询问我的任务进展情况,跟进我的论文进度,在指导老师的帮助下,我逐步完成了自己的论文和程序,从导师身上也学习到很多知识和经验,这些知识和经验令我受益匪浅。同时我也从导师身上看到了自己的不足,不论是在技术层面上还是在对待工作的态度上,导师如同明镜一般照出了我的缺点我的不足。此外,我还要感谢在我实习期间在论文和程序上帮助过我的同学和社会人士,此前我对于springboot框架方面的一些知识还不了解,是他们在我编写程序过程中给了我很多的启发和感想,也帮助了我对于程序的调试和检测。没有他们我是不能顺利完成本次毕业设计的。至此,我的毕业设计就画上了一个圆满的句号了。
点赞+收藏+关注 →私信领取本源代码、数据库
关注博主下篇更精彩
一键三连!!!
一键三连!!!
一键三连!!!
感谢一键三连!!!