随着科学技术的飞速发展,社会的方方面面、各行各业都在努力与现代的先进技术接轨,通过科技手段来提高自身的优势,智慧文博展览系统当然也不能排除在外。智慧文博展览系统是以实际运用为开发背景,运用软件工程开发方法,采用springboot技术构建的一个管理系统。整个开发过程首先对软件系统进行需求分析,得出系统的主要功能。接着对系统进行总体设计和详细设计。总体设计主要包括系统总体结构设计、系统数据结构设计、系统功能设计和系统安全设计等;详细设计主要包括模块实现的关键代码,系统数据库访问和主要功能模块的具体实现等。最后对系统进行功能测试,并对测试结果进行分析总结,及时改进系统中存在的不足,为以后的系统维护提供了方便,也为今后开发类似系统提供了借鉴和帮助。
本智慧文博展览系统采用的数据库是Mysql,使用springboot技术开发。在设计过程中,充分保证了系统代码的良好可读性、实用性、易扩展性、通用性、便于后期维护、操作方便以及页面简洁等特点。
关键词:智慧文博展览系统;springboot框架,Mysql 数据库
Abstract
With the rapid development of science and technology, all aspects of society and industries are striving to integrate with modern advanced technology and improve their advantages through technological means. The smart cultural and museum exhibition system cannot be excluded. The Smart Cultural and Museum Exhibition System is a management system developed based on practical application, using software engineering development methods and Spring Boot technology. The entire development process begins with a requirement analysis of the software system to determine its main functions. Then proceed with the overall and detailed design of the system. The overall design mainly includes system overall structure design, system data structure design, system function design, and system security design, etc; The detailed design mainly includes the key code for module implementation, system database access, and the specific implementation of the main functional modules. Finally, functional testing was conducted on the system, and the test results were analyzed and summarized to promptly improve the shortcomings in the system, providing convenience for future system maintenance and reference and assistance for the development of similar systems in the future.
The database used in the Benzhihui Cultural Expo Exhibition System is MySQL, developed using Springboot technology. During the design process, the system code was fully ensured to have good readability, practicality, scalability, universality, ease of maintenance, ease of operation, and concise pages.
Keywords:Smart cultural and museum exhibition system; Springboot framework, MySQL database
1 绪论
1.1 选题背景与意义
在当今信息化、数字化的社会环境下,文化遗产保护与传承的重要性日益凸显,智慧化、网络化的文博展览服务成为博物馆和文化机构发展的必然趋势。随着Spring Boot等现代开发框架的崛起,以其快速开发、高效运行、易于部署和维护等优势,为构建智慧文博展览系统提供了强大的技术支持。基于Spring Boot的智慧文博展览系统选题,旨在整合虚拟现实、大数据分析等前沿技术,实现文物展品的数字化展示、观众参观的智能化引导、信息资源共享、用户行为的精准分析等功能,提升文博展览的交互性、趣味性和教育性,同时加强文物保护与利用,弘扬优秀传统文化,扩大文化影响力,促进文化旅游产业的深度融合与创新发展。通过这样的系统建设,不仅能满足广大公众日益增长的文化消费需求,也能助力博物馆在新时代下转型升级,实现由传统静态展览向动态、立体、沉浸式展示的跨越,进而推动我国文博事业迈向更高水平的数字化、智慧化发展轨道。
在当前全球数字化进程不断加快的时代背景下,智慧文博展览系统的研发与应用已成为国内外博物馆界的一大热点。基于Spring Boot框架开发的智慧文博系统,以其简洁、高效、易于维护的特性,在国内外得到了广泛应用和深入研究。
在国内,智慧文博展览系统的研究和开发工作正逐步走向成熟,利用Spring Boot框架构建的系统涵盖了博物馆分类管理、信息介绍管理、预约信息管理等多个核心功能板块。通过整合大数据分析算法,国内研究人员已经成功开发出集藏品分类管理、藏品信息管理及保护修复管理为一体的综合平台。这些平台不仅能实现藏品的数字化展示和智能导览,还能够对观众参观行为进行深度分析,提供个性化的信息服务,并对藏品的保护修复工作进行精细管理,极大地提升了博物馆的运营效率和服务质量。
在国际上,Spring Boot在智慧文博展览系统中的应用同样展现出巨大的潜力与价值。发达国家的博物馆和文化机构纷纷采用Spring Boot框架,构建起了先进的智慧展览系统。这些系统不仅实现了对博物馆和藏品信息的精细化管理,还通过云服务技术算法实现了跨国界的资源共享、智能推荐与个性化服务。同时,在藏品保护与修复方面,国际上的智慧文博系统也体现了高度的专业性和前瞻性,通过对藏品状况的实时监控与科学分析,有效提升了藏品保护的精准性和预见性。
总的来说,无论在国内还是国外,基于Spring Boot框架的智慧文博展览系统都正在以前所未有的速度和广度推进着博物馆行业的数字化转型,但在实际应用中,也面临着数据安全、系统稳定性和用户体验优化等方面的挑战,这为未来的研究和实践提供了持续深入的方向。
论文将分层次经行编排,除去论文摘要致谢文献参考部分,正文部分还会对系统需求做出分析,以及阐述大体的设计和实现的功能,最后罗列部分调测记录,论文主要架构如下:
第一章:引言。第一章主要介绍了课题研究的背景和意义,系统开发的国内外研究现状和本文的研究内容与主要工作。
第二章:系统需求分析。主要从系统的用户、功能等方面进行需求分析。
第三章:系统设计。主要对系统框架、系统功能模块、数据库进行功能设计。
第四章:系统实现。主要介绍了系统框架搭建、系统界面的实现。
第五章:系统测试。主要对系统的部分界面进行测试并对主要功能进行测试
2系统分析
系统分析是开发一个项目的先决条件,通过系统分析可以很好的了解系统的主体用户的基本需求情况,同时这也是项目的开发的原因。进而对系统开发进行可行性分析,通常包括技术可行性、经济可行性等,可行性分析同时也是从项目整体角度进行的分析。然后就是对项目的具体需求进行分析,分析的手段一般都是通过用户的用例图来实现。接下来会进行详细的介绍。
2.1.1 技术可行性分析
智慧文博展览系统在数据的存储上使用的MYSQL数据库,在智慧文博展览系统开发中使用了JAVA、HTML、TOMCAT、Springboot这些开发工具的使用,能够给我们的编写工作带来许多的便利。系统使用B/S模式进行开发,使系统的可扩展性和维护性更佳,减少系统配置代码,简化编程代码,目前B/S模式是目前最受欢迎的一种模式。
从经济可行性上看项目在开发阶段需要一台开发PC,在生产阶段需要web服务器和数据库服务器。一台个人PC从经济上来看也不是太多问题,在后期的系统部署生产上来说,服务器的投入也不会过高,在经济层面上是一个比较可行的。
系统从法律层面上来没有对第三方有其他放有法律层面的问题,系统数据库采用的Mysql 开源社区数据库、框架采用的是开源的Springboot。系统资讯和相关内容也是呵呵法律层面的。在源码的管理上采用git开源进行管理,所以在法律可行性上是成立的。
2.2.1增加数据流程
系统中的所有用户(管理员、普通用户)都可以实现增加数据功能,所谓的增加、修改、删除数据,图2.1显示的就是在增加数据时的流程。

图2.1增加数据流程图
2.2.2修改数据流程
人无完人,每个人都有出错的时候,在录入系统信息的时候如果信息有错,可以对系统中的数据进行编辑。图2.2显示的就是修改数据的流程。

图2.2修改数据流程图
2.2.3删除数据流程
在系统中经常会出现一些过期的数据,那就可以直接删除这些数据,图2.3就是删除数据时的流程图。

图2.3删除数据流程图
智慧文博展览系统的非功能性需求比如平台的安全性怎么样,可靠性怎么样,性能怎么样,可拓展性怎么样等。具体可以表示在如下2-4表格中:
表2-4智慧文博展览系统非功能需求表
| 安全性 | 主要指智慧文博展览系统数据库的安装,数据库的使用和密码的设定必须合乎规范。 |
| 可靠性 | 可靠性是指智慧文博展览系统能够安装用户的指示进行操作,经过测试,可靠性90%以上。 |
| 性能 | 性能是影响智慧文博展览系统占据市场的必要条件,所以性能最好要佳才好。 |
| 可扩展性 | 比如数据库预留多个属性,比如接口的使用等确保了系统的非功能性需求。 |
| 易用性 | 用户只要跟着智慧文博展览系统的页面展示内容进行操作,就可以了。 |
| 可维护性 | 智慧文博展览系统开发的可维护性是非常重要的,经过测试,可维护性没有问题 |
按照智慧文博展览系统的角色,划分为了用户模块、管理员模块这两大部分。
用户模块:
(1)注册登录:游客可以随时进入到系统中,对系统中的信息浏览,但是想要实现咨询师用户信息操作,就必须有这个系统的账号,如果没有账号的话,可以注册用户进行相关的操作,同时用户还可以通过“用户”这以按钮对个人信息以及操作的信息进行管控。
(2)保护修复:当用户点击“保护修复”这一菜单按钮,会显示管理员在后台发布的所有的保护修复信息,可以查看详情;可以进行收藏、点赞等;
(3)博物馆资讯:当用户点击“博物馆资讯”这一菜单按钮,会显示管理员在后台发布的所有的资讯信息,可以查看详情;可以进行收藏、点赞、评论等;
(4)商品信息:当用户点击“商品信息”这一菜单按钮,会显示管理员在后台发布的所有的商品信息信息,可以查看详情;可以进行收藏、点赞、评论等;
(5)信息介绍:当用户点击“信息介绍”这一菜单按钮,会显示管理员在后台发布的所有的信息介绍信息,可以查看详情;可以进行在线预约、收藏、点赞、评论等;
(6)我的账户:在前台点击“我的”下面的“我的账户”可以对个人资料+密码修改+自己收藏的信息进行管控。
(7)预约信息:可以看到个人的所以预约信息详情。
管理员模块:
(1)系统用户管理:管理员可以对系统中所有的用户角色进行管控,包含了管理员、用户角色,如果需要添加新的用户,点击页面中的“添加”按钮根据提示输入上用户信息,点击“提交”以后在对应的用户界面就可以查看到了,可以点击用户后面的“删除”按钮直接删除某一用户。
(2)系统管理:进入后台首页工具栏点击“系统管理”这个按钮可以查看所有轮播图、友情链接信息,可以进行详情查看、删除、查看评论等操作。
(3)公告管理:进入后台首页工具栏点击“公告管理”这个按钮可以查看所有公告信息,可以进行详情查看、删除、查看评论等操作。
(4)资源管理:进入后台首页工具栏点击“资源管理”这个按钮可以查看所有博物馆资讯、资讯分类等信息,可以进行详情查看、删除、查看评论等操作。
(5)藏品信息:进入后台首页工具栏点击“藏品信息”这个按钮可以查看所有藏品信息等信息,可以进行详情查看、删除、查看评论等操作。
(6)保护修复管理:进入后台首页工具栏点击“保护修复管理”这个按钮可以查看所有保护修复等信息,可以进行详情查看、删除、查看评论等操作。
(7)个人信息:管理员和员工点击“个人信息”按钮,可以对个人的头像、昵称、手机号码等信息进行更新。
(8)修改密码:管理员和员工点击“修改密码”按钮,可以对登录密码进行更改,首先输入原密码,然后再输入新密码和确认密码,当原密码正确,输入两次新密码一致,则修改成功,否则给出错误提示信息。
通过2.3功能的分析,得出了系统的用例图:
普通用户角色用例如图2-5所示。

图2-5普通用户角色用例图
管理员是维护整个智慧文博展览系统中所有数据信息的。管理员角色用例如图2-6所示。

本章主要通过对智慧文博展览系统的可行性分析、流程分析、功能需求分析、系统用例分析,确定整个系统要实现的功能。同时也为系统的代码实现和测试提供了标准。
3 系统总体设计
3.1 系统架构设计
本系统从架构上分为三层:表现层(UI)、业务逻辑层(BLL)以及数据层(DL)。

图3-1系统架构设计图
表现层(UI):又称UI层,主要完成本系统的UI交互功能,一个良好的UI可以打打提高用户的用户体验,增强用户使用本系统时的舒适度。UI的界面设计也要适应不同版本的智慧文博展览系统以及不同尺寸的分辨率,以做到良好的兼容性。UI交互功能要求合理,用户进行交互操作时必须要得到与之相符的交互结果,这就要求表现层要与业务逻辑层进行良好的对接。
业务逻辑层(BLL):主要完成本系统的数据处理功能。用户从表现层传输过来的数据经过业务逻辑层进行处理交付给数据层,系统从数据层读取的数据经过业务逻辑层进行处理交付给表现层。
数据层(DL):由于本系统的数据是放在服务端的mysql数据库中,因此本属于服务层的部分可以直接整合在业务逻辑层中,所以数据层中只有数据库,其主要完成本系统的数据存储和管理功能。
3.2 系统功能模块设计
在上一章节中主要对系统的功能性需求和非功能性需求进行分析,并且根据需求分析了本系统中的用例。那么接下来就要开始对本系统的架构、主要功能和数据库开始进行设计。智慧文博展览系统根据前面章节的需求分析得出,其总体设计模块图如图3-2所示。

图3-2系统功能模块图
数据库设计一般包括需求分析、概念模型设计、数据库表建立三大过程,其中需求分析前面章节已经阐述,概念模型设计有概念模型和逻辑结构设计两部分。
3.3.1 数据库概念结构设计
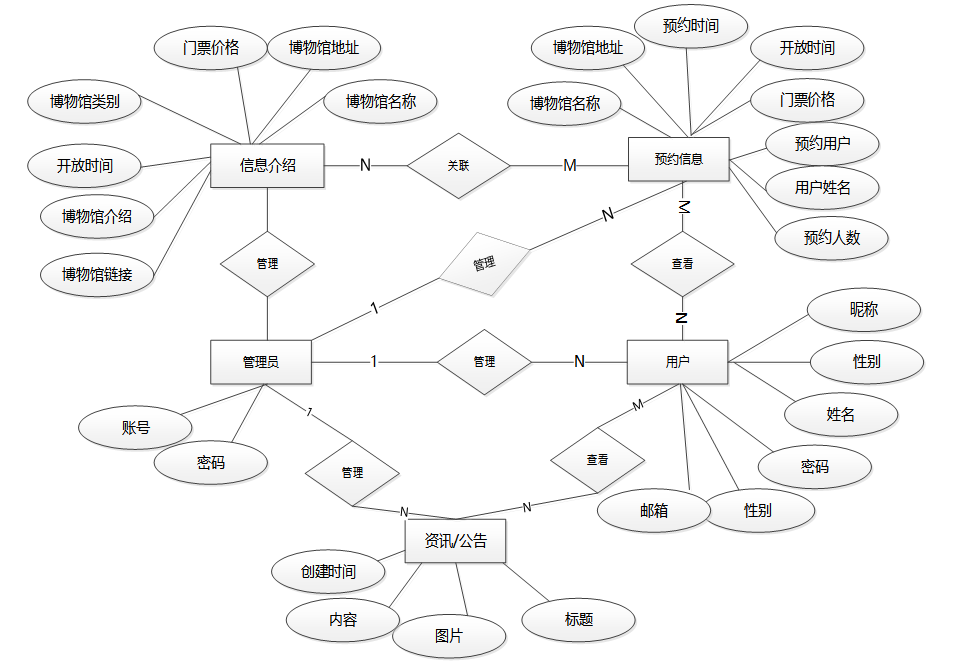
下面是整个智慧文博展览系统中主要的数据库表总E-R实体关系图。

图3-3智慧文博展览系统总E-R关系图
通过上一小节中智慧文博展览系统中总E-R关系图上得出一共需要创建很多个数据表。在此我主要罗列几个主要的数据库表结构设计。
| 编号 | 名称 | 数据类型 | 长度 | 小数位 | 允许空值 | 主键 | 默认值 | 说明 |
| 1 | token_id | int | 10 | 0 | N | Y | 临时访问牌ID | |
| 2 | token | varchar | 64 | 0 | Y | N | 临时访问牌 | |
| 3 | info | text | 65535 | 0 | Y | N | ||
| 4 | maxage | int | 10 | 0 | N | N | 2 | 最大寿命:默认2小时 |
| 5 | create_time | timestamp | 19 | 0 | N | N | CURRENT_TIMESTAMP | 创建时间: |
| 6 | update_time | timestamp | 19 | 0 | N | N | CURRENT_TIMESTAMP | 更新时间: |
| 7 | user_id | int | 10 | 0 | N | N | 0 | 用户编号: |
表appointment_information (预约信息)
| 编号 | 名称 | 数据类型 | 长度 | 小数位 | 允许空值 | 主键 | 默认值 | 说明 |
| 1 | appointment_information_id | int | 10 | 0 | N | Y | 预约信息ID | |
| 2 | museum_name | varchar | 64 | 0 | Y | N | 博物馆名称 | |
| 3 | museum_category | varchar | 64 | 0 | Y | N | 博物馆类别 | |
| 4 | museum_address | varchar | 64 | 0 | Y | N | 博物馆地址 | |
| 5 | opening_hours | varchar | 64 | 0 | Y | N | 开放时间 | |
| 6 | admission_price | varchar | 64 | 0 | Y | N | 门票价格 | |
| 7 | appointment_users | int | 10 | 0 | Y | N | 0 | 预约用户 |
| 8 | user_name | varchar | 64 | 0 | Y | N | 用户姓名 | |
| 9 | appointment_time | datetime | 19 | 0 | Y | N | 预约时间 | |
| 10 | number_of_reservations | varchar | 64 | 0 | Y | N | 预约人数 | |
| 11 | appointment_instructions | text | 65535 | 0 | Y | N | 预约说明 | |
| 12 | examine_state | varchar | 16 | 0 | N | N | 未审核 | 审核状态 |
| 13 | examine_reply | varchar | 16 | 0 | Y | N | 审核回复 | |
| 14 | create_time | datetime | 19 | 0 | N | N | CURRENT_TIMESTAMP | 创建时间 |
| 15 | update_time | timestamp | 19 | 0 | N | N | CURRENT_TIMESTAMP | 更新时间 |
| 编号 | 名称 | 数据类型 | 长度 | 小数位 | 允许空值 | 主键 | 默认值 | 说明 |
| 1 | article_id | mediumint | 8 | 0 | N | Y | 文章id:[0,8388607] | |
| 2 | title | varchar | 125 | 0 | N | Y | 标题:[0,125]用于文章和html的title标签中 | |
| 3 | type | varchar | 64 | 0 | N | N | 0 | 文章分类:[0,1000]用来搜索指定类型的文章 |
| 4 | hits | int | 10 | 0 | N | N | 0 | 点击数:[0,1000000000]访问这篇文章的人次 |
| 5 | praise_len | int | 10 | 0 | N | N | 0 | 点赞数 |
| 6 | create_time | timestamp | 19 | 0 | N | N | CURRENT_TIMESTAMP | 创建时间: |
| 7 | update_time | timestamp | 19 | 0 | N | N | CURRENT_TIMESTAMP | 更新时间: |
| 8 | source | varchar | 255 | 0 | Y | N | 来源:[0,255]文章的出处 | |
| 9 | url | varchar | 255 | 0 | Y | N | 来源地址:[0,255]用于跳转到发布该文章的网站 | |
| 10 | tag | varchar | 255 | 0 | Y | N | 标签:[0,255]用于标注文章所属相关内容,多个标签用空格隔开 | |
| 11 | content | longtext | 2147483647 | 0 | Y | N | 正文:文章的主体内容 | |
| 12 | img | varchar | 255 | 0 | Y | N | 封面图 | |
| 13 | description | text | 65535 | 0 | Y | N | 文章描述 |
| 编号 | 名称 | 数据类型 | 长度 | 小数位 | 允许空值 | 主键 | 默认值 | 说明 |
| 1 | type_id | smallint | 5 | 0 | N | Y | 分类ID:[0,10000] | |
| 2 | display | smallint | 5 | 0 | N | N | 100 | 显示顺序:[0,1000]决定分类显示的先后顺序 |
| 3 | name | varchar | 16 | 0 | N | N | 分类名称:[2,16] | |
| 4 | father_id | smallint | 5 | 0 | N | N | 0 | 上级分类ID:[0,32767] |
| 5 | description | varchar | 255 | 0 | Y | N | 描述:[0,255]描述该分类的作用 | |
| 6 | icon | text | 65535 | 0 | Y | N | 分类图标: | |
| 7 | url | varchar | 255 | 0 | Y | N | 外链地址:[0,255]如果该分类是跳转到其他网站的情况下,就在该URL上设置 | |
| 8 | create_time | timestamp | 19 | 0 | N | N | CURRENT_TIMESTAMP | 创建时间: |
| 9 | update_time | timestamp | 19 | 0 | N | N | CURRENT_TIMESTAMP | 更新时间: |
| 编号 | 名称 | 数据类型 | 长度 | 小数位 | 允许空值 | 主键 | 默认值 | 说明 |
| 1 | auth_id | int | 10 | 0 | N | Y | 授权ID: | |
| 2 | user_group | varchar | 64 | 0 | Y | N | 用户组: | |
| 3 | mod_name | varchar | 64 | 0 | Y | N | 模块名: | |
| 4 | table_name | varchar | 64 | 0 | Y | N | 表名: | |
| 5 | page_title | varchar | 255 | 0 | Y | N | 页面标题: | |
| 6 | path | varchar | 255 | 0 | Y | N | 路由路径: | |
| 7 | position | varchar | 32 | 0 | Y | N | 位置: | |
| 8 | mode | varchar | 32 | 0 | N | N | _blank | 跳转方式: |
| 9 | add | tinyint | 3 | 0 | N | N | 1 | 是否可增加: |
| 10 | del | tinyint | 3 | 0 | N | N | 1 | 是否可删除: |
| 11 | set | tinyint | 3 | 0 | N | N | 1 | 是否可修改: |
| 12 | get | tinyint | 3 | 0 | N | N | 1 | 是否可查看: |
| 13 | field_add | text | 65535 | 0 | Y | N | 添加字段: | |
| 14 | field_set | text | 65535 | 0 | Y | N | 修改字段: | |
| 15 | field_get | text | 65535 | 0 | Y | N | 查询字段: | |
| 16 | table_nav_name | varchar | 500 | 0 | Y | N | 跨表导航名称: | |
| 17 | table_nav | varchar | 500 | 0 | Y | N | 跨表导航: | |
| 18 | option | text | 65535 | 0 | Y | N | 配置: | |
| 19 | create_time | timestamp | 19 | 0 | N | N | CURRENT_TIMESTAMP | 创建时间: |
| 20 | update_time | timestamp | 19 | 0 | N | N | CURRENT_TIMESTAMP | 更新时间: |
| 编号 | 名称 | 数据类型 | 长度 | 小数位 | 允许空值 | 主键 | 默认值 | 说明 |
| 1 | collect_id | int | 10 | 0 | N | Y | 收藏ID: | |
| 2 | user_id | int | 10 | 0 | N | N | 0 | 收藏人ID: |
| 3 | source_table | varchar | 255 | 0 | Y | N | 来源表: | |
| 4 | source_field | varchar | 255 | 0 | Y | N | 来源字段: | |
| 5 | source_id | int | 10 | 0 | N | N | 0 | 来源ID: |
| 6 | title | varchar | 255 | 0 | Y | N | 标题: | |
| 7 | img | varchar | 255 | 0 | Y | N | 封面: | |
| 8 | create_time | timestamp | 19 | 0 | N | N | CURRENT_TIMESTAMP | 创建时间: |
| 9 | update_time | timestamp | 19 | 0 | N | N | CURRENT_TIMESTAMP | 更新时间: |
表collection_classification (藏品分类)
| 编号 | 名称 | 数据类型 | 长度 | 小数位 | 允许空值 | 主键 | 默认值 | 说明 |
| 1 | collection_classification_id | int | 10 | 0 | N | Y | 藏品分类ID | |
| 2 | collection_type | varchar | 64 | 0 | Y | N | 藏品类型 | |
| 3 | create_time | datetime | 19 | 0 | N | N | CURRENT_TIMESTAMP | 创建时间 |
| 4 | update_time | timestamp | 19 | 0 | N | N | CURRENT_TIMESTAMP | 更新时间 |
表collection_information (藏品信息)
| 编号 | 名称 | 数据类型 | 长度 | 小数位 | 允许空值 | 主键 | 默认值 | 说明 |
| 1 | collection_information_id | int | 10 | 0 | N | Y | 藏品信息ID | |
| 2 | museum_name | varchar | 64 | 0 | Y | N | 博物馆名称 | |
| 3 | collection_name | varchar | 64 | 0 | Y | N | 藏品名称 | |
| 4 | collection_type | varchar | 64 | 0 | Y | N | 藏品类型 | |
| 5 | collection_year | varchar | 64 | 0 | Y | N | 藏品年份 | |
| 6 | collection_value | varchar | 64 | 0 | Y | N | 藏品价值 | |
| 7 | collection_pictures | varchar | 255 | 0 | Y | N | 藏品图片 | |
| 8 | collection_location | varchar | 64 | 0 | Y | N | 藏品位置 | |
| 9 | collection_information | text | 65535 | 0 | Y | N | 藏品信息 | |
| 10 | collection_introduction | text | 65535 | 0 | Y | N | 藏品介绍 | |
| 11 | collection_details | longtext | 2147483647 | 0 | Y | N | 藏品详情 | |
| 12 | hits | int | 10 | 0 | N | N | 0 | 点击数 |
| 13 | praise_len | int | 10 | 0 | N | N | 0 | 点赞数 |
| 14 | create_time | datetime | 19 | 0 | N | N | CURRENT_TIMESTAMP | 创建时间 |
| 15 | update_time | timestamp | 19 | 0 | N | N | CURRENT_TIMESTAMP | 更新时间 |
| 编号 | 名称 | 数据类型 | 长度 | 小数位 | 允许空值 | 主键 | 默认值 | 说明 |
| 1 | comment_id | int | 10 | 0 | N | Y | 评论ID: | |
| 2 | user_id | int | 10 | 0 | N | N | 0 | 评论人ID: |
| 3 | reply_to_id | int | 10 | 0 | N | N | 0 | 回复评论ID:空为0 |
| 4 | content | longtext | 2147483647 | 0 | Y | N | 内容: | |
| 5 | nickname | varchar | 255 | 0 | Y | N | 昵称: | |
| 6 | avatar | varchar | 255 | 0 | Y | N | 头像地址:[0,255] | |
| 7 | create_time | timestamp | 19 | 0 | N | N | CURRENT_TIMESTAMP | 创建时间: |
| 8 | update_time | timestamp | 19 | 0 | N | N | CURRENT_TIMESTAMP | 更新时间: |
| 9 | source_table | varchar | 255 | 0 | Y | N | 来源表: | |
| 10 | source_field | varchar | 255 | 0 | Y | N | 来源字段: | |
| 11 | source_id | int | 10 | 0 | N | N | 0 | 来源ID: |
| 编号 | 名称 | 数据类型 | 长度 | 小数位 | 允许空值 | 主键 | 默认值 | 说明 |
| 1 | hits_id | int | 10 | 0 | N | Y | 点赞ID: | |
| 2 | user_id | int | 10 | 0 | N | N | 0 | 点赞人: |
| 3 | create_time | timestamp | 19 | 0 | N | N | CURRENT_TIMESTAMP | 创建时间: |
| 4 | update_time | timestamp | 19 | 0 | N | N | CURRENT_TIMESTAMP | 更新时间: |
| 5 | source_table | varchar | 255 | 0 | Y | N | 来源表: | |
| 6 | source_field | varchar | 255 | 0 | Y | N | 来源字段: | |
| 7 | source_id | int | 10 | 0 | N | N | 0 | 来源ID: |
表information_introduction (信息介绍)
| 编号 | 名称 | 数据类型 | 长度 | 小数位 | 允许空值 | 主键 | 默认值 | 说明 |
| 1 | information_introduction_id | int | 10 | 0 | N | Y | 信息介绍ID | |
| 2 | museum_name | varchar | 64 | 0 | Y | N | 博物馆名称 | |
| 3 | museum_category | varchar | 64 | 0 | Y | N | 博物馆类别 | |
| 4 | museum_address | varchar | 64 | 0 | Y | N | 博物馆地址 | |
| 5 | opening_hours | varchar | 64 | 0 | Y | N | 开放时间 | |
| 6 | museum_images | varchar | 255 | 0 | Y | N | 博物馆图片 | |
| 7 | admission_price | varchar | 64 | 0 | Y | N | 门票价格 | |
| 8 | museum_link | varchar | 255 | 0 | Y | N | 博物馆链接 | |
| 9 | museum_introduction | text | 65535 | 0 | Y | N | 博物馆介绍 | |
| 10 | museum_history | text | 65535 | 0 | Y | N | 博物馆历史 | |
| 11 | museum_details | longtext | 2147483647 | 0 | Y | N | 博物馆详情 | |
| 12 | hits | int | 10 | 0 | N | N | 0 | 点击数 |
| 13 | praise_len | int | 10 | 0 | N | N | 0 | 点赞数 |
| 14 | create_time | datetime | 19 | 0 | N | N | CURRENT_TIMESTAMP | 创建时间 |
| 15 | update_time | timestamp | 19 | 0 | N | N | CURRENT_TIMESTAMP | 更新时间 |
| 编号 | 名称 | 数据类型 | 长度 | 小数位 | 允许空值 | 主键 | 默认值 | 说明 |
| 1 | link_id | smallint | 5 | 0 | N | Y | 友情链接ID:[0,32767] | |
| 2 | display | smallint | 5 | 0 | N | N | 100 | 显示顺序:[0,10000]数值越小,越优先显示 |
| 3 | name | varchar | 32 | 0 | Y | N | 链接名称:[0,32] | |
| 4 | img | varchar | 255 | 0 | Y | N | 友情链接图:[0,255] | |
| 5 | url | varchar | 255 | 0 | Y | N | 跳转链接:[0,255] | |
| 6 | create_time | timestamp | 19 | 0 | N | N | CURRENT_TIMESTAMP | 创建时间: |
| 7 | update_time | timestamp | 19 | 0 | N | N | CURRENT_TIMESTAMP | 更新时间: |
| 编号 | 名称 | 数据类型 | 长度 | 小数位 | 允许空值 | 主键 | 默认值 | 说明 |
| 1 | message_id | int | 10 | 0 | N | Y | 留言板ID: | |
| 2 | user_id | int | 10 | 0 | N | N | 0 | 用户ID: |
| 3 | title | varchar | 64 | 0 | Y | N | 标题: | |
| 4 | content | longtext | 2147483647 | 0 | N | N | 内容: | |
| 5 | nickname | varchar | 32 | 0 | N | N | 昵称: | |
| 6 | avatar | varchar | 255 | 0 | Y | N | 头像: | |
| 7 | | varchar | 125 | 0 | Y | N | 留言者邮箱 | |
| 8 | phone | varchar | 11 | 0 | Y | N | 留言者手机号码 | |
| 9 | create_time | timestamp | 19 | 0 | N | N | CURRENT_TIMESTAMP | 创建时间: |
| 10 | update_time | timestamp | 19 | 0 | N | N | CURRENT_TIMESTAMP | 更新时间: |
| 11 | reply | longtext | 2147483647 | 0 | Y | N | 回复 | |
| 12 | reply_state | tinyint | 4 | 0 | Y | N | 0 | 回复状态 |
表museum_classification (博物馆分类)
| 编号 | 名称 | 数据类型 | 长度 | 小数位 | 允许空值 | 主键 | 默认值 | 说明 |
| 1 | museum_classification_id | int | 10 | 0 | N | Y | 博物馆分类ID | |
| 2 | museum_category | varchar | 64 | 0 | Y | N | 博物馆类别 | |
| 3 | create_time | datetime | 19 | 0 | N | N | CURRENT_TIMESTAMP | 创建时间 |
| 4 | update_time | timestamp | 19 | 0 | N | N | CURRENT_TIMESTAMP | 更新时间 |
| 编号 | 名称 | 数据类型 | 长度 | 小数位 | 允许空值 | 主键 | 默认值 | 说明 |
| 1 | notice_id | mediumint | 8 | 0 | N | Y | 公告id: | |
| 2 | title | varchar | 125 | 0 | N | N | 标题: | |
| 3 | content | longtext | 2147483647 | 0 | Y | N | 正文: | |
| 4 | create_time | timestamp | 19 | 0 | N | N | CURRENT_TIMESTAMP | 创建时间: |
| 5 | update_time | timestamp | 19 | 0 | N | N | CURRENT_TIMESTAMP | 更新时间: |
| 编号 | 名称 | 数据类型 | 长度 | 小数位 | 允许空值 | 主键 | 默认值 | 说明 |
| 1 | praise_id | int | 10 | 0 | N | Y | 点赞ID: | |
| 2 | user_id | int | 10 | 0 | N | N | 0 | 点赞人: |
| 3 | create_time | timestamp | 19 | 0 | N | N | CURRENT_TIMESTAMP | 创建时间: |
| 4 | update_time | timestamp | 19 | 0 | N | N | CURRENT_TIMESTAMP | 更新时间: |
| 5 | source_table | varchar | 255 | 0 | Y | N | 来源表: | |
| 6 | source_field | varchar | 255 | 0 | Y | N | 来源字段: | |
| 7 | source_id | int | 10 | 0 | N | N | 0 | 来源ID: |
| 8 | status | bit | 1 | 0 | N | N | 1 | 点赞状态:1为点赞,0已取消 |
| 编号 | 名称 | 数据类型 | 长度 | 小数位 | 允许空值 | 主键 | 默认值 | 说明 |
| 1 | protection_and_repair_id | int | 10 | 0 | N | Y | 保护修复ID | |
| 2 | protecting_projects | varchar | 64 | 0 | Y | N | 保护项目 | |
| 3 | protection_category | varchar | 64 | 0 | Y | N | 保护类别 | |
| 4 | protection_date | date | 10 | 0 | Y | N | 保护日期 | |
| 5 | protected_objects | varchar | 64 | 0 | Y | N | 保护对象 | |
| 6 | protect_content | text | 65535 | 0 | Y | N | 保护内容 | |
| 7 | repair_situation | text | 65535 | 0 | Y | N | 修复情况 | |
| 8 | hits | int | 10 | 0 | N | N | 0 | 点击数 |
| 9 | praise_len | int | 10 | 0 | N | N | 0 | 点赞数 |
| 10 | create_time | datetime | 19 | 0 | N | N | CURRENT_TIMESTAMP | 创建时间 |
| 11 | update_time | timestamp | 19 | 0 | N | N | CURRENT_TIMESTAMP | 更新时间 |
| 编号 | 名称 | 数据类型 | 长度 | 小数位 | 允许空值 | 主键 | 默认值 | 说明 |
| 1 | regular_users_id | int | 10 | 0 | N | Y | 普通用户ID | |
| 2 | user_name | varchar | 64 | 0 | Y | N | 用户姓名 | |
| 3 | user_gender | varchar | 64 | 0 | Y | N | 用户性别 | |
| 4 | examine_state | varchar | 16 | 0 | N | N | 已通过 | 审核状态 |
| 5 | user_id | int | 10 | 0 | N | N | 0 | 用户ID |
| 6 | create_time | datetime | 19 | 0 | N | N | CURRENT_TIMESTAMP | 创建时间 |
| 7 | update_time | timestamp | 19 | 0 | N | N | CURRENT_TIMESTAMP | 更新时间 |
| 编号 | 名称 | 数据类型 | 长度 | 小数位 | 允许空值 | 主键 | 默认值 | 说明 |
| 1 | slides_id | int | 10 | 0 | N | Y | 轮播图ID: | |
| 2 | title | varchar | 64 | 0 | Y | N | 标题: | |
| 3 | content | varchar | 255 | 0 | Y | N | 内容: | |
| 4 | url | varchar | 255 | 0 | Y | N | 链接: | |
| 5 | img | varchar | 255 | 0 | Y | N | 轮播图: | |
| 6 | hits | int | 10 | 0 | N | N | 0 | 点击量: |
| 7 | create_time | timestamp | 19 | 0 | N | N | CURRENT_TIMESTAMP | 创建时间: |
| 8 | update_time | timestamp | 19 | 0 | N | N | CURRENT_TIMESTAMP | 更新时间: |
| 编号 | 名称 | 数据类型 | 长度 | 小数位 | 允许空值 | 主键 | 默认值 | 说明 |
| 1 | upload_id | int | 10 | 0 | N | Y | 上传ID | |
| 2 | name | varchar | 64 | 0 | Y | N | 文件名 | |
| 3 | path | varchar | 255 | 0 | Y | N | 访问路径 | |
| 4 | file | varchar | 255 | 0 | Y | N | 文件路径 | |
| 5 | display | varchar | 255 | 0 | Y | N | 显示顺序 | |
| 6 | father_id | int | 10 | 0 | Y | N | 0 | 父级ID |
| 7 | dir | varchar | 255 | 0 | Y | N | 文件夹 | |
| 8 | type | varchar | 32 | 0 | Y | N | 文件类型 |
| 编号 | 名称 | 数据类型 | 长度 | 小数位 | 允许空值 | 主键 | 默认值 | 说明 |
| 1 | user_id | mediumint | 8 | 0 | N | Y | 用户ID:[0,8388607]用户获取其他与用户相关的数据 | |
| 2 | state | smallint | 5 | 0 | N | N | 1 | 账户状态:[0,10](1可用|2异常|3已冻结|4已注销) |
| 3 | user_group | varchar | 32 | 0 | Y | N | 所在用户组:[0,32767]决定用户身份和权限 | |
| 4 | login_time | timestamp | 19 | 0 | N | N | CURRENT_TIMESTAMP | 上次登录时间: |
| 5 | phone | varchar | 11 | 0 | Y | N | 手机号码:[0,11]用户的手机号码,用于找回密码时或登录时 | |
| 6 | phone_state | smallint | 5 | 0 | N | N | 0 | 手机认证:[0,1](0未认证|1审核中|2已认证) |
| 7 | username | varchar | 16 | 0 | N | N | 用户名:[0,16]用户登录时所用的账户名称 | |
| 8 | nickname | varchar | 16 | 0 | Y | N | 昵称:[0,16] | |
| 9 | password | varchar | 64 | 0 | N | N | 密码:[0,32]用户登录所需的密码,由6-16位数字或英文组成 | |
| 10 | | varchar | 64 | 0 | Y | N | 邮箱:[0,64]用户的邮箱,用于找回密码时或登录时 | |
| 11 | email_state | smallint | 5 | 0 | N | N | 0 | 邮箱认证:[0,1](0未认证|1审核中|2已认证) |
| 12 | avatar | varchar | 255 | 0 | Y | N | 头像地址:[0,255] | |
| 13 | open_id | varchar | 255 | 0 | Y | N | 针对获取用户信息字段 | |
| 14 | create_time | timestamp | 19 | 0 | N | N | CURRENT_TIMESTAMP | 创建时间: |
| 15 | vip_level | varchar | 255 | 0 | Y | N | 会员等级 | |
| 16 | vip_discount | double | 11 | 2 | Y | N | 0.00 | 会员折扣 |
| 编号 | 名称 | 数据类型 | 长度 | 小数位 | 允许空值 | 主键 | 默认值 | 说明 |
| 1 | group_id | mediumint | 8 | 0 | N | Y | 用户组ID:[0,8388607] | |
| 2 | display | smallint | 5 | 0 | N | N | 100 | 显示顺序:[0,1000] |
| 3 | name | varchar | 16 | 0 | N | N | 名称:[0,16] | |
| 4 | description | varchar | 255 | 0 | Y | N | 描述:[0,255]描述该用户组的特点或权限范围 | |
| 5 | source_table | varchar | 255 | 0 | Y | N | 来源表: | |
| 6 | source_field | varchar | 255 | 0 | Y | N | 来源字段: | |
| 7 | source_id | int | 10 | 0 | N | N | 0 | 来源ID: |
| 8 | register | smallint | 5 | 0 | Y | N | 0 | 注册位置: |
| 9 | create_time | timestamp | 19 | 0 | N | N | CURRENT_TIMESTAMP | 创建时间: |
| 10 | update_time | timestamp | 19 | 0 | N | N | CURRENT_TIMESTAMP | 更新时间: |
3.4本章小结
整个智慧文博展览系统的需求分析主要对系统总体架构以及功能模块的设计,通过建立E-R模型和数据库逻辑系统设计完成了数据库系统设计。
4系统关键模块设计与实现
智慧文博展览系统的详细设计与实现主要是根据前面的需求分析和总体设计来设计页面并实现业务逻辑。主要从界面实现、业务逻辑实现这两部分进行介绍。
4.1用户功能模块
4.1.1 首页界面
当进入智慧文博展览系统的时候,首先映入眼帘的是系统的导航栏,其主界面展示如下图4-1所示。

图4-1 首页界面图
注册模块满足用户两部分,当用户想要进行资料相关信息的查询管理的时候,就必须进行登录,如果没有账号的话,在登录界面,点击“注册”按钮就会跳转到注册的界面,根据提示填写好注册信息,添加提交,注册的信息在数据库中就添加完成了,然后再输入填写好的账号和密码进行登录,其注册主界面展示如下图4-2所示。

图4-1 用户注册界面图
注册关键代码如下:
/**
* 注册
* @param user
* @return
*/
@PostMapping("register")
public Map<String, Object> signUp(@RequestBody User user) {
// 查询用户
Map<String, String> query = new HashMap<>();
Map<String,Object> map = JSON.parseObject(JSON.toJSONString(user));
query.put("username",user.getUsername());
List list = service.selectBaseList(service.select(query, new HashMap<>()));
if (list.size()>0){
return error(30000, "用户已存在");
}
map.put("password",service.encryption(String.valueOf(map.get("password"))));
service.insert(map);
return success(1);
}
4.1.3用户登录界面
智慧文博展览系统中的注册后的用户是可以通过自己的账户名和密码进行登录的,当用户输入完整的自己的账户名和密码信息并点击“登录”按钮后,将会首先验证输入的有没有空数据,再次验证输入的账户名+密码和数据库中当前保存的用户信息是否一致,只有在一致后将会登录成功并自动跳转到智慧文博展览系统的首页中;否则将会提示相应错误信息,用户登录界面如下图4-3所示。

图4-3用户登录界面图
登录的逻辑代码如下所示。
/**
* 登录
* @param data
* @param httpServletRequest
* @return
*/
@PostMapping("login")
public Map<String, Object> login(@RequestBody Map<String, String> data, HttpServletRequest httpServletRequest) {
log.info("[执行登录接口]");
String username = data.get("username");
String email = data.get("email");
String phone = data.get("phone");
String password = data.get("password");
List resultList = null;
Map<String, String> map = new HashMap<>();
if(username != null && "".equals(username) == false){
map.put("username", username);
resultList = service.select(map, new HashMap<>()).getResultList();
}
else if(email != null && "".equals(email) == false){
map.put("email", email);
resultList = service.select(map, new HashMap<>()).getResultList();
}
else if(phone != null && "".equals(phone) == false){
map.put("phone", phone);
resultList = service.select(map, new HashMap<>()).getResultList();
}else{
return error(30000, "账号或密码不能为空");
}
if (resultList == null || password == null) {
return error(30000, "账号或密码不能为空");
}
//判断是否有这个用户
if (resultList.size()<=0){
return error(30000,"用户不存在");
}
User byUsername = (User) resultList.get(0);
Map<String, String> groupMap = new HashMap<>();
groupMap.put("name",byUsername.getUserGroup());
List groupList = userGroupService.select(groupMap, new HashMap<>()).getResultList();
if (groupList.size()<1){
return error(30000,"用户组不存在");
}
UserGroup userGroup = (UserGroup) groupList.get(0);
//查询用户审核状态
if (!StringUtils.isEmpty(userGroup.getSourceTable())){
String sql = "select examine_state from "+ userGroup.getSourceTable() +" WHERE user_id = " + byUsername.getUserId();
String res = String.valueOf(service.runCountSql(sql).getSingleResult());
if (res==null){
return error(30000,"用户不存在");
}
if (!res.equals("已通过")){
return error(30000,"该用户审核未通过");
}
}
//查询用户状态
if (byUsername.getState()!=1){
return error(30000,"用户非可用状态,不能登录");
}
String md5password = service.encryption(password);
if (byUsername.getPassword().equals(md5password)) {
// 存储Token到数据库
AccessToken accessToken = new AccessToken();
accessToken.setToken(UUID.randomUUID().toString().replaceAll("-", ""));
accessToken.setUser_id(byUsername.getUserId());
tokenService.save(accessToken);
// 返回用户信息
JSONObject user = JSONObject.parseObject(JSONObject.toJSONString(byUsername));
user.put("token", accessToken.getToken());
JSONObject ret = new JSONObject();
ret.put("obj",user);
return success(ret);
} else {
return error(30000, "账号或密码不正确");
}
}
4.1.4 保护修复界面
当用户点击“保护修复”后,会进入保护修复列表,点击任意保护修复,可以查看保护修复详情,并可进行点赞、收藏、评论等操作。界面如下图4-4所示。

图4-4保护修复界面图
4.1.5信息介绍界面
用当用户点击“信息介绍”后,会进入信息介绍列表,点击任意信息介绍,可以查看信息介绍详情,并可进行在线预约、点赞、收藏、评论等操作。界面如图4-5所示。

图4-5 信息介绍界面图
4.2管理员功能模块
4.2.1 系统用户管理界面
智慧文博展览系统中的管理人员是可以对注册的用户进行管理的,也可以对管理员进行管控。界面如下图4-6所示。

图4-6系统用户管理界面图
系统用户管理关键代码如下:
@PostMapping("/add")
@Transactional
public Map<String, Object> add(HttpServletRequest request) throws IOException {
service.insert(service.readBody(request.getReader()));
return success(1);
}
public Map<String, Object> addMap(Map<String,Object> map){
service.insert(map);
return success(1);
}
4.2.2预约信息管理界面
管理员点击“预约信息管理”,可以对预约信息进行增删改查的操作,界面如下图4-7所示。

图4-7预约信息管理界面图
管理员点击“藏品信息”这个按钮可以查看所有交流论坛、论坛分类等信息,可以进行详情查看、删除、查看评论等操作,界面如下图4-8所示。

图4-8交流论坛界面图
4.2.4轮播图管理界面
管理员点击“系统管理”这一菜单会显示轮播图菜单,管理员可以对前台展示的轮播图进行设置,轮播图界面如下图4-9所示。

图4-9轮播图界面图
管理员点击“资源管理”这个按钮可以查看所有博物馆资讯、资讯分类等信息,可以进行详情查看、删除、查看评论等操作,博物馆资讯界面如下图4-10所示。

图4-10博物馆资讯界面图
5系统测试
系统开发到了最后一个阶段那就是系统测试,系统测试对软件的开发其实是非常有必要的。因为没什么系统一经开发出来就可能会尽善尽美,再厉害的系统开发工程师也会在系统开发的时候出现纰漏,系统测试能够较好的改正一些bug,为后期系统的维护性提供很好的支持。通过系统测试,开发人员也可以建立自己对系统的信心,为后期的系统版本的跟新提供支持。
5.2 系统测试用例
系统测试包括:用户登录功能测试、商品信息展示功能测试、商品信息添加、商品信息搜索、密码修改功能测试,如表5-1、5-2、5-3、5-4、所示:
表5-1 用户登录功能测试表
| 用例名称 | 用户登录系统 |
| 目的 | 测试用户通过正确的用户名和密码可否登录功能 |
| 前提 | 未登录的情况下 |
| 测试流程 | 1) 进入登录页面 2) 输入正确的用户名和密码 |
| 预期结果 | 用户名和密码正确的时候,跳转到登录成功界面,反之则显示错误信息,提示重新输入 |
| 实际结果 | 实际结果与预期结果一致 |
商品信息查看功能测试:
表5-2商品信息查看功能测试表
| 用例名称 | 商品信息查看 |
| 目的 | 测试商品信息查看功能 |
| 前提 | 用户登录 |
| 测试流程 | 点击商品信息列表 |
| 预期结果 | 可以查看到所有商品信息 |
| 实际结果 | 实际结果与预期结果一致 |
管理员添加商品信息界面测试:
表5-3 管理员添加商品信息界面测试表
| 用例名称 | 商品信息添加测试用例 |
| 目的 | 测试商品信息添加功能 |
| 前提 | 管理员正常登录情况下 |
| 测试流程 | 1)管理员点击商品信息,点击添加后并填写信息。 2)点击进行提交。 |
| 预期结果 | 提交以后,页面首页会显示新的商品信息 |
| 实际结果 | 实际结果与预期结果一致 |
密码修改功能测试:
表5-4 密码修改功能测试表
| 用例名称 | 密码修改测试用例 |
| 目的 | 测试管理员密码修改功能 |
| 前提 | 管理员用户正常登录情况下 |
| 测试流程 | 1)管理员密码修改并完成填写。 2)点击进行提交。 |
| 预期结果 | 使用新的密码可以登录 |
| 实际结果 | 实际结果与预期结果一致 |
5.3 系统测试结果
通过编写智慧文博展览系统的测试用例,已经检测完毕用户登录功能测试、商品信息展示功能测试、商品信息添加、密码修改功能测试,通过这4大模块为智慧文博展览系统的后期推广运营提供了强力的技术支撑。
结论
至此,智慧文博展览系统已经结束,在开发前做了许多的准备,在本系统的设计和开发过程中阅览和学习了许多文献资料,从中我也收获了很多宝贵的方法和设计思路,对系统的开发也起到了很重要的作用,系统的开发技术选用的都是自己比较熟悉的,比如Web、JAVA语言、MYSQL,这些技术都是在以前的学习中学到了,其中许多的设计思路和方法都是在以前不断地学习中摸索出来的经验,其实对于我们来说工作量还是比较大的,但是正是由于之前的积累与准备,才能顺利的完成这个项目,由此看来,积累经验跟做好准备是十分重要的事情。
当然在该系统的设计与实现的过程中也离不开老师以及同学们的帮助,正是因为他们的指导与帮助,我才能够成功的在预期内完成了这个系统。同时在这个过程当中我也收获了很多东西,此系统也有需要改进的地方,但是由于专业知识的浅薄,并不能做到十分完美,希望以后有机会可以让其真正的投入到使用之中。
[1]邱君娜. 博物馆展览的宣传推广策略与实践路径探析——以荣成博物馆展览推广实践工作为例 [J]. 文物鉴定与鉴赏, 2024, (03): 80-83. DOI:10.20005/j.cnki.issn.1674-8697.2024.03.019.
[2]石雨昕,关家兴,邹博华等. 基于SpringBoot微服务架构设计与实现实验室开放课题管理系统 [J]. 实验室检测, 2024, 2 (01): 101-106.
[3]陈思宁. 智能交互体验视角下在博物馆展览陈列设计的探索 [J]. 中国民族博览, 2023, (18): 256-258.
[4]陈刚. 基于SpringBoot+Thymeleaf+MySQL的动态表单功能模块设计与实现 [J]. 长江信息通信, 2023, 36 (09): 100-102.
[5]孙凌霄. 博物馆图文信息的多维度转换设计研究[D]. 鲁迅美术学院, 2023. DOI:10.27217/d.cnki.glxmc.2023.000229.
[6]余沛遥. 博物馆展示设计的信息整合方法研究[D]. 广州美术学院, 2023. DOI:10.27041/d.cnki.ggzmc.2023.000012.
[7]吴婷. 基于ViP设计法则的文博线上展示设计策略研究[D]. 江南大学, 2023. DOI:10.27169/d.cnki.gwqgu.2023.001725.
[8]Yang Y . Design and Implementation of Student Information Management System Based on Springboot [J]. Advances in Computer, Signals and Systems, 2022, 6 (6):
[9]严耀西,王昕,张雯静. 网络博物馆参观展览的系统设计 [J]. 信息与电脑(理论版), 2022, 34 (19): 91-94.
[10]张诗岫. 海上丝绸之路文博资源在中学历史教学中的应用研究[D]. 苏州大学, 2022. DOI:10.27351/d.cnki.gszhu.2022.003410.
[11]黄雅堃. 博物馆在线展览系统行为模型与体验设计研究[D]. 华南理工大学, 2022. DOI:10.27151/d.cnki.ghnlu.2022.000784.
[12]历佳. 增强现实技术在实物档案数字化展览中的应用 [J]. 兰台世界, 2022, (05): 111-112. DOI:10.16565/j.cnki.1006-7744.2022.05.31.
[13]Ling Z . Personalized healthcare museum exhibition system design based on VR and deep learning driven multimedia and multimodal sensing [J]. Personal and Ubiquitous Computing, 2022, 27 (3): 973-988.
[14]张靓妹. 观众对云展览系统的持续使用意愿研究[D]. 上海师范大学, 2022. DOI:10.27312/d.cnki.gshsu.2022.000842.
[15]Hejing W . Commerce Middle Office Management System Based on Springboot [J]. International Journal of Advanced Network, Monitoring and Controls, 2022, 7 (2): 32-45.
[16]雒芳林, 高瓴汇智会议及展览信息采集分析系统V1.0. 湖南省, 湖南高瓴汇智科技发展有限公司, 2021-12-26.
[17]闫凯丽. CAVE投影系统在艺术展览中的应用 [J]. 科技风, 2021, (34): 89-91. DOI:10.19392/j.cnki.1671-7341.202134030.
[18]Cheng F . Talent Recruitment Management System for Small and Micro Enterprises Based on Springboot Framework [J]. Advances in Educational Technology and Psychology, 2021, 5 (2):
[19]关文婷,关键. 新技术时代博物馆展览展示的挑战与分析 [J]. 科学教育与博物馆, 2021, 7 (01): 55-58. DOI:10.16703/j.cnki.31-2111/n.2021.01.010.
[20]Z. H ,Y. Q ,X. H , et al. The natural and cultural characteristics of the Chinese Botanical Garden Exhibition System [J]. Acta Horticulturae, 2020, 1298 29-35.
至此论文结束,感谢您的阅读。在此我要特别的感谢我的导师,虽然我在实习期间很忙,论文撰写的时候经常是停停改改,但是我的导师依旧十分的负责,时不时的询问我的任务进展情况,跟进我的论文进度,在指导老师的帮助下,我逐步完成了自己的论文和程序,从导师身上也学习到很多知识和经验,这些知识和经验令我受益匪浅。同时我也从导师身上看到了自己的不足,不论是在技术层面上还是在对待工作的态度上,导师如同明镜一般照出了我的缺点我的不足。此外,我还要感谢在我实习期间在论文和程序上帮助过我的同学和社会人士,此前我对于Springboot框架方面的一些知识还不了解,是他们在我编写程序过程中给了我很多的启发和感想,也帮助了我对于程序的调试和检测。没有他们我是不能顺利完成本次毕业设计的。至此,我的毕业设计就花上了一个圆满的句号了。
免费领取项目源码,请关注❥点赞收藏并私信博主,谢谢~

被折叠的 条评论
为什么被折叠?



