摘 要
随着人口老龄化的加剧,敬老院的需求也日益增长。为了提高敬老院的管理效率和服务质量,需要一套完善的管理系统来支持其日常运作。本论文将介绍基于 Java 的敬老院管理系统的设计与实现。
系统包括首页、系统用户、老人信息管理、护工信息管理、任务信息管理、床位信息管理、预约床位管理、取消预约管理、社交活动管理、报名活动管理、取消报名管理、健康信息管理等功能模块,旨在实现敬老院管理的信息化、规范化和科学化。系统通过浏览器与服务器进行通信,实现数据的交互与变更。只需通过一台电脑,动动手指就可以操作系统,实现数据通信管理。整个系统的设计过程都充分考虑了数据的安全、稳定及可靠等问题,而且操作过程简单。本系统通过科学的管理方式、便捷的服务提高了工作效率,减少了数据存储上的错误和遗漏。
敬老院管理系统使用java语言springboot框架开发,使用 MyEclipse 2017 CI 10 编译器编写,数据方面主要采用的是微软的MySQL关系型数据库来作为数据存储媒介,配合前台HTML+CSS 技术完成系统的开发。通过该系统的应用,可以提高敬老院的管理效率,减少人力物力的浪费,同时也可以为老年人提供更加优质的服务。
关键词:敬老院;Java语言;MySQL数据库
Design and Implementation of a Java based Elderly Care Home Management System
Abstract
With the intensification of population aging, the demand for nursing homes is also growing day by day. In order to improve the management efficiency and service quality of nursing homes, a comprehensive management system is needed to support their daily operations. This paper will introduce the design and implementation of a Java based nursing home management system.
The system includes functional modules such as homepage, system users, elderly information management, caregiver information management, task information management, bed information management, reservation bed management, cancellation reservation management, social activity management, registration activity management, cancellation registration management, health information management, etc., aiming to achieve informatization, standardization, and scientificization of nursing home management. The system communicates with the server through a browser to achieve data exchange and change. You only need to use a computer and move your fingers to operate the system, achieving data communication management. The entire system design process fully considers issues such as data security, stability, and reliability, and the operation process is simple. This system improves work efficiency and reduces errors and omissions in data storage through scientific management and convenient services.
The nursing home management system is developed using the Java language Spring Boot framework and the MyEclipse 2017 CI 10 compiler. The data mainly uses Microsoft's MySQL relational database as the data storage medium, and is developed in conjunction with front-end HTML+CSS technology. Through the application of this system, the management efficiency of nursing homes can be improved, the waste of human and material resources can be reduced, and higher quality services can also be provided for the elderly.
Key words: Nursing Home; Java language; MySQL database
目 录
随着人口老龄化程度的不断提高,对于敬老院管理的需求也日益增加。传统的敬老院管理方式存在一些问题,如信息管理不便、服务难以个性化等。在这个背景下,基于Java的敬老院管理系统的设计与实现具有重要的研究背景。
人口老龄化趋势:随着医疗技术的进步和生活水平的提高,人们的寿命普遍延长,老年人口比例不断增加。因此,敬老院作为提供专业养老服务的机构,面临着更大的管理挑战和需求。
敬老院管理问题:传统的敬老院管理方式存在信息管理不便、服务难以个性化等问题。例如,手工记录居民档案和医疗信息,无法高效地调配床位和医护资源,无法满足居民的个性化需求。因此,建立一个基于Java的敬老院管理系统能够提升管理效率和服务质量。
信息化需求:随着信息技术的发展,敬老院管理可以借助计算机系统来进行信息化管理,提高数据的存储和处理效率,实现智能化的床位管理、医疗服务和居民关怀。
数据安全与隐私保护:敬老院管理涉及大量的个人信息和医疗数据,对于数据安全和隐私保护要求较高。基于Java的系统设计可以结合数据加密、访问权限控制等技术手段,确保数据的安全性和隐私保护。
提升管理效率和服务质量:基于Java的敬老院管理系统可以实现信息集中管理、床位调配优化、医护资源分配优化等功能,提升管理效率和服务质量。同时,通过系统的自动化和智能化特性,能够更好地满足居民的个性化需求,提供更加贴心和专业的养老服务。
综上所述,基于Java的敬老院管理系统的设计与实现在适应人口老龄化的需求、解决传统敬老院管理问题、推动信息化和智能化发展方面具有重要的研究背景。该系统的研究和应用将提升敬老院管理的效率和质量,为老年人提供更好的养老服务,促进社会养老事业的可持续发展。
-
- 研究意义
基于Java的敬老院管理系统的设计与实现具有以下研究意义:
提升敬老院管理效率:通过建立一个基于Java的敬老院管理系统,可以实现信息集中管理、自动化处理和智能化决策,提升管理效率。系统可以对老人信息、医疗信息、床位调配等进行快速、准确的管理,节约人力和时间成本。
优化服务质量:敬老院是为老年人提供养老服务的机构,通过该系统的设计与实现,可以实现个性化服务和关怀。根据居民的特殊需求和健康状况,系统能够自动化地调整医护资源和服务计划,提供更加贴心和专业的养老服务,提高服务质量。
推动养老事业发展:随着人口老龄化的加剧,养老事业面临巨大的挑战和需求。基于Java的敬老院管理系统的设计与实现能够提升敬老院的管理效率和服务质量,为养老事业的发展提供技术支持和创新思路。
实践应用与推广价值:通过研究与实践,基于Java的敬老院管理系统可以在实际敬老院中得到应用,并逐步推广。该系统的成功应用将为其他养老机构提供借鉴和参考,促进整个养老服务行业的信息化和智能化发展。
综上所述,基于Java的敬老院管理系统的设计与实现具有重要的研究意义。通过优化敬老院管理效率、提高服务质量、以及推动养老事业的发展,该系统为敬老院提供了一种创新的管理方式,为老年人提供更好的养老服务,促进社会养老事业的可持续发展。
第一章是绪论,本文章的开头部分,对本题目的研究背景和研究意义等一些做文字性的描述。
第二章研究了敬老院管理系统的所采用的开发技术和开发工具。
第三章是系统分析部分,包括系统总体需求描述、功能性角度分析系统需求、非功能性等各个方面分析系统是否可以实现。
第四章是系统设计部分,本文章的重要部分,提供了系统架构的详细设计和一些主要功能模块的设计说明。
第五章是系统的具体实现,介绍系统的各个模块的具体实现。
第六章在前几章的基础上对系统进行测试和运行。
最后对系统进行了认真的总结,以此对未来有一个新的展望。
本系统前端框架采用了比较流行的渐进式JavaScript框架Vue.js。使用Vue-Router和Vuex实现动态路由和全局状态管理,Ajax实现前后端通信,Element UI组件库使页面快速成型。后端部分:采用springboot作为开发框架,同时集成MyBatis、Redis等相关技术。
MVVM是Model-View-ViewModel的简写。它本质上就是MVC 的改进版。MVVM 就是将其中的View 的状态和行为抽象化,让我们将视图 UI 和业务逻辑分开。当然这些事 ViewModel 已经帮我们做了,它可以取出 Model 的数据同时帮忙处理 View 中由于需要展示内容而涉及的业务逻辑。微软的WPF带来了新的技术体验,如Silverlight、音频、视频、3D、动画……,这导致了软件UI层更加细节化、可定制化。同时,在技术层面,WPF也带来了 诸如Binding、Dependency Property、Routed Events、Command、DataTemplate、ControlTemplate等新特性。MVVM(Model-View-ViewModel)框架的由来便是MVP(Model-View-Presenter)模式与WPF结合的应用方式时发展演变过来的一种新型架构框架。它立足于原有MVP框架并且把WPF的新特性糅合进去,以应对客户日益复杂的需求变化。
科技的进步,给日常带来许多便利:教室的投影器用到了虚拟成像技术,数码相机用到了光电检测技术,比如超市货物进出库的记录需要一个信息仓库。这个信息仓库就是数据库,而这次的敬老院管理系统也需要这项技术的支持。
用MySQL这个软件,是因为它能接受多个使用者访问,而且里面存在Archive等。它会先把数据进行分类,然后分别保存在表里,这样的特别操作就会提高数据管理系统自身的速度,让数据库能被灵活运用。MySQL的代码是公开的,而且允许别人二次编译升级。这个特点能够降低使用者的成本,再搭配合适的软件后形成一个良好的网站系统。虽然它有缺点,但是综合各方面来说,它是使用者的主流运用的对象。
B/S(Browser/Server)比前身架构更为省事的架构。它借助Web server完成数据的传递交流。只需要下载浏览器作为客户端,那么工作就达到“瘦身”效果, 不需要考虑不停装软件的问题。
Spring框架是Java平台上的一种开源应用框架,提供具有控制反转特性的容器。尽管Spring框架自身对编程模型没有限制,但其在Java应用中的频繁使用让它备受青睐,以至于后来让它作为EJB(EnterpriseJavaBeans)模型的补充,甚至是替补。Spring框架为开发提供了一系列的解决方案,比如利用控制反转的核心特性,并通过依赖注入实现控制反转来实现管理对象生命周期容器化,利用面向切面编程进行声明式的事务管理,整合多种持久化技术管理数据访问,提供大量优秀的Web框架方便开发等等。Spring框架具有控制反转(IOC)特性,IOC旨在方便项目维护和测试,它提供了一种通过Java的反射机制对Java对象进行统一的配置和管理的方法。Spring框架利用容器管理对象的生命周期,容器可以通过扫描XML文件或类上特定Java注解来配置对象,开发者可以通过依赖查找或依赖注入来获得对象。Spring框架具有面向切面编程(AOP)框架,SpringAOP框架基于代理模式,同时运行时可配置;AOP框架主要针对模块之间的交叉关注点进行模块化。Spring框架的AOP框架仅提供基本的AOP特性,虽无法与AspectJ框架相比,但通过与AspectJ的集成,也可以满足基本需求。Spring框架下的事务管理、远程访问等功能均可以通过使用SpringAOP技术实现。Spring的事务管理框架为Java平台带来了一种抽象机制,使本地和全局事务以及嵌套事务能够与保存点一起工作,并且几乎可以在Java平台的任何环境中工作。Spring集成多种事务模板,系统可以通过事务模板、XML或Java注解进行事务配置,并且事务框架集成了消息传递和缓存等功能。Spring的数据访问框架解决了开发人员在应用程序中使用数据库时遇到的常见困难。它不仅对Java:JDBC、iBATS/MyBATIs、Hibernate、Java数据对象(JDO)、ApacheOJB和ApacheCayne等所有流行的数据访问框架中提供支持,同时还可以与Spring的事务管理一起使用,为数据访问提供了灵活的抽象。Spring框架最初是没有打算构建一个自己的WebMVC框架,其开发人员在开发过程中认为现有的StrutsWeb框架的呈现层和请求处理层之间以及请求处理层和模型之间的分离不够,于是创建了SpringMVC。
Vue.js是一套构建用户界面的渐进式框架。与其他重量级框架不同的是,Vue采用自底向上增量开发的设计。Vue 的核心库只关注视图层,并且非常容易学习,非常容易与其它库或已有项目整合。另一方面,Vue 完全有能力驱动采用单文件组件和Vue生态系统支持的库开发的复杂单页应用。
Vue.js 的目标是通过尽可能简单的 API 实现响应的数据绑定和组合的视图组件。
Vue.js 自身不是一个全能框架——它只聚焦于视图层。因此它非常容易学习,非常容易与其它库或已有项目整合。另一方面,在与相关工具和支持库一起使用时,Vue.js 也能驱动复杂的单页应用
本次设计基于B/S 模式下,运用Java、JSP技术采用的是MySQL数据库和Myeclipse实现,总体的可行性共分为以下三个方面。
所谓的技术可行性就是在限定时间,前期拟定的功能能否被满足。在开发设计上是否会遇上解决不了的问题。做完的项目能否被很好地应用,如果存在缺点在后期的维护上是否存在很大的难度。在对这个系统评估后,认定已存在的技术能达成目标。用JSP技术来实现动态的页面,嵌入低依赖性的设计模式,灵活的数据库,配合稳定的服务器,整个系统的运行效率大大提升。由此可见,在技术层面达成目标不是非非之想。
在项目上使用的工具大部分都是是当下流行开源免费的,所以在开发前期,开发时用于项目的经费将会大大降低,不会让开发该软件在项目启动期受到经费的影响,所以经济上还是可行的。尽量用最少的花费去满足用户的需求。省下经费用于人工费,以及设备费用。将在无纸化,高效率的道路上越走越远。
本系统实现功能的操作很简单,普通电脑的常见配置就可以运行本软件,并且只要粗通电脑使用的基本常识就可以流畅的使用本软件。电脑具备连接互联网的能力,并且可以正常访问系统,并不需要操作者有什么高超的能力,只需了解业务流程,并且按照专业知识进行正确操作即可,所以敬老院管理系统具备操作可行性。
在系统开发设计前,应该对功能做初步设想,清楚这个管理系统有什么板块,每个板块有什么功能,整体的设计是否满足使用者的需求,接着对所开发的系统功能进行的详细分析总结,从而设计出完整的系统并将其实现。用户和开发人员的交流分析,使其达到最佳理解程度,使系统功能达到最佳。
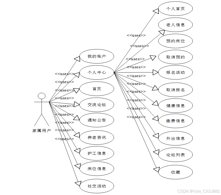
家属用户用例图如下所示。
图3-1 家属用户用例图
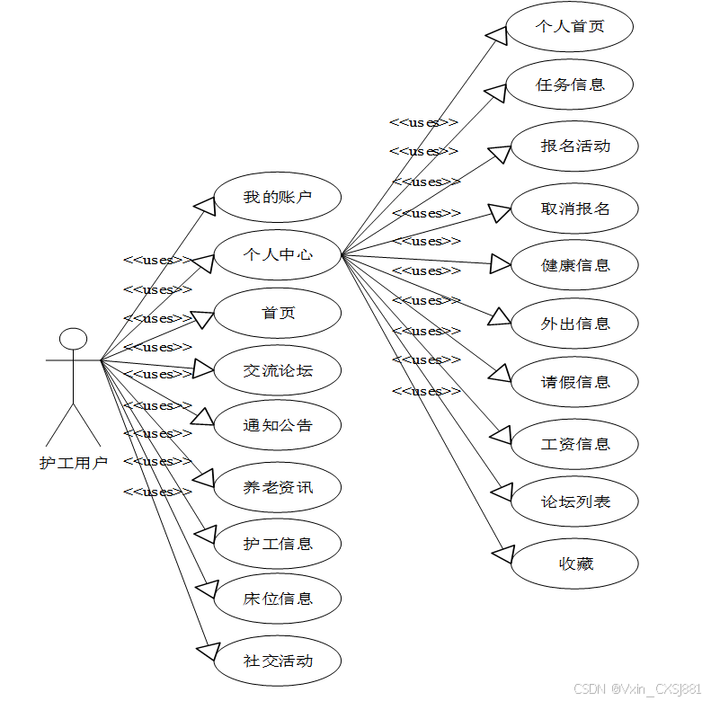
护工用户用例图如下所示。
图3-2护工用户用例图
管理员用例图如下所示。
图3-3管理员用例图
敬老院管理系统在对需求做解析后,整个系统主要分为两个部分:管理员和家属用户、护工用户,每个模块下的分支功能不一样。对功能做出如下说明:
家属用户模块:
账号注册:用户点击“注册”按钮,并输入账号,设置密码,确认密码,昵称,邮箱,选择身份,点击“立即注册”按钮进行注册。。
账号登录认证:点击“登录”按钮,输入用户名,密码和验证码进行登录。。
密码修改:用户使用该系统注册完成后,用户对登录密码有修改需求时,系统也可以提供用户修改密码权限。系统中所有的操作者能够变更自己的密码信息,执行该功能首先必须要登入系统,然后选择密码变更选项以后在给定的文本框中填写初始密码和新密码来完成修改密码的操作。在填写的时候,假如两次密码填写存在差异,那么此次密码变更操作失败。
交流论坛:用户可以在论坛中发布帖子、回复帖子、参与讨论等。
通知公告:可以查看展示网站发布的通知和公告信息。
养老资讯:可以查看养老相关的新闻、政策、知识等信息。
护工信息:可以查看护工的基本信息、工作经验、技能等。
床位信息:可以查看养老院的床位信息,包括床位类型、价格等。
社交活动:可以查看养老院组织的各种社交活动。
护工用户模块:
账户:用于登录和管理用户的个人信息,包括用户名、密码、个人资料等。
任务信息:展示用户当前的任务列表,包括任务名称、任务内容、任务时间等。
报名活动:用户可以报名参加各种活动。
取消报名:用户可以取消已经报名的活动。
健康信息:用户可以填写老人的健康信息。
外出信息:用户可以查看老人的外出信息,例如外出时间、外出原因等。
请假信息:用户可以填写和查看自己的请假信息,例如请假时间、请假类型、请假原因等。
工资信息:用户可以查看自己的工资信息,例如工资发放时间、金额等。
论坛列表:可以查看论坛的各个板块,用户可以选择感兴趣的板块进行浏览和交流。
收藏:用户可以收藏自己感兴趣的帖子或文章,方便以后查看。
管理员模块:
后台首页:管理员可以在这里查看系统的整体运行情况,包括系统用户、老人信息管理、护工信息管理、任务信息管理、床位信息管理、预约床位管理、取消预约管理、社交活动管理、报名活动管理、取消报名管理、健康信息管理等。
系统用户:管理员可以管理系统中的用户,包括添加、修改、删除用户等操作。
老人信息管理:管理员可以管理老人的信息,包括添加、修改、删除老人信息等操作。
护工信息管理:管理员可以管理护工的信息,包括添加、修改、删除护工信息等操作。
任务信息管理:管理员可以管理任务信息,包括添加、修改、删除任务信息等操作。
床位信息管理:管理员可以管理床位信息,包括添加、修改、删除床位信息等操作。
预约床位管理:管理员可以管理预约床位的信息,包括查看、批准、拒绝预约等操作。
取消预约管理:管理员可以管理取消预约的信息,包括查看、批准、拒绝取消预约等操作。
社交活动管理:管理员可以管理社交活动的信息,包括添加、修改、删除社交活动信息等操作。
报名活动管理:管理员可以管理报名活动的信息,包括查看、批准、拒绝报名等操作。
取消报名管理:管理员可以管理取消报名的信息,包括查看、批准、拒绝取消报名等操作。
健康信息管理:管理员可以管理老人的健康信息,包括添加、修改、删除健康信息等操作
系统非功能需求有非常多,比如性能需求、可承载最大用户数、稳定性、易用性需求等。本系统分析时考虑到易用性需求,因为系统是给人使用的,所以必须充分从用户的角度出发,考虑用户体验,使系统易理解易上手易操作。
零层数据流程图包括了登录注册、用户功能和检索维护等模块,在登录注册模块使用到的数据存储有用户账户文档,用户功能模块需要的存储是用户各功能模块数据文档,检索维护是使用以上这些数据文档通过关键词进行检索。
系统的零层数据流图如下图所示。
图3-2系统数据流图(零层)
一层数据流程图是对零层数据流程图的细化,将登录注册细分为填制登录注册数据和完善数据,用户功能细分为用户基本功能和用户主要功能。
系统的一层数据流图如下图所示。
图3-3系统数据流图(一层)
二层数据流程是对一层数据流层图中填写登录注册信息、用户功能的细化。即:填写登录注册信息细化为填制信息、后台审核,用户功能细化为个人资料修改、老人信息、预约床位、取消预约、报名活动、取消报名、健康信息、缴费信息、外出信息、论坛列表、收藏等操作。
系统的二层数据流图如下图所示。
图3-4系统数据流图(二层)
目前B/S体系的系统主要的数据访问方式是:通过浏览器页面用户可以进入系统,系统可以自动对用户向服务器发送的请求进行处理,处理请求是在系统后台中进行的,用户在浏览器页面上进行相应操作,就能够看到服务端传递的处理结果。敬老院管理系统主要分为视图-模型-控制三层架构设计。在视图层中,主要是操作在服务器端向客户端反馈并显示的数据,在模型层中,主要处理相关的业务逻辑、数据整合等,最后的控制层它介于视图和模型之间,主要是调整两层之间的关系,最终落实数据的传递。
系统架构图如下图所示。
图4-1系统架构图
系统设计的目的是分析系统包括的所有功能结构,为开发人员设计开发和实现系统做好准备工作。经过前期的需求调查、分析和整理之后,确定的总体需求主要包括多个模块,分别是:首页、系统用户、老人信息管理(老人信息列表、老人信息添加)、护工信息管理(护工信息列表、护工信息添加)、任务信息管理(任务信息列表、任务信息添加)、床位信息管理(床位信息列表、床位信息添加)、预约床位管理、取消预约管理、社交活动管理、报名活动管理、取消报名管理、健康信息管理。系统整体角色分为三个部分,一是护工用户、二是家属用户、最后是管理员。系统功能结构图如下图所示。
图4-2系统功能结构图
对于一个要开发的系统来说,E-R图可以让别人能更快更轻松的了解此系统的事务及它们之间的关系。根据系统分析阶段所得出的结论确定了在敬老院管理系统中存在着多个实体分别是用家属用户、管理员、老人、缴费、护工人员、工资、请假。
系统总体ER图如下图所示。

图4-4系统总体ER图
管理员(管理员id、用户名、密码、权限)
老人(老人姓名、性别、老人照片、老人年龄、老人电话、老人详情)
缴费(家属账号、联系电话、老人性别、老人电话、老人姓名、老人年龄、身份证号、缴费月份、伙食费用 、其他费用 、床位费用、生活费用 、费用总计)
护工人员(护工账号、护工姓名、护工性别、护工年龄、护工电话、护工职称)
工资(发薪月份、基本工资、奖金工资、保险金额、考勤扣款、其它扣款、实发工资)
外出(家属账号、老人姓名、身份证号、家属姓名、老人电话、外出日期、外出原因、外出原因)
数据库逻辑结构就是将E-R图在数据库中用具体的字段进行描述。用字段和数据类型描述来使对象特征实体化,最后形成具有一定逻辑关系的数据库表结构。敬老院管理系统所需要的部分数据结构表如下表所示。
| 编号 | 名称 | 数据类型 | 长度 | 小数位 | 允许空值 | 主键 | 默认值 | 说明 |
| 1 | token_id | int | 10 | 0 | N | Y | 临时访问牌ID | |
| 2 | token | varchar | 64 | 0 | Y | N | 临时访问牌 | |
| 3 | info | text | 65535 | 0 | Y | N | ||
| 4 | maxage | int | 10 | 0 | N | N | 2 | 最大寿命:默认2小时 |
| 5 | create_time | timestamp | 19 | 0 | N | N | CURRENT_TIMESTAMP | 创建时间: |
| 6 | update_time | timestamp | 19 | 0 | N | N | CURRENT_TIMESTAMP | 更新时间: |
| 7 | user_id | int | 10 | 0 | N | N | 0 | 用户编号: |
| 编号 | 名称 | 数据类型 | 长度 | 小数位 | 允许空值 | 主键 | 默认值 | 说明 |
| 1 | article_id | mediumint | 8 | 0 | N | Y | 文章id:[0,8388607] | |
| 2 | title | varchar | 125 | 0 | N | Y | 标题:[0,125]用于文章和html的title标签中 | |
| 3 | type | varchar | 64 | 0 | N | N | 0 | 文章分类:[0,1000]用来搜索指定类型的文章 |
| 4 | hits | int | 10 | 0 | N | N | 0 | 点击数:[0,1000000000]访问这篇文章的人次 |
| 5 | praise_len | int | 10 | 0 | N | N | 0 | 点赞数 |
| 6 | create_time | timestamp | 19 | 0 | N | N | CURRENT_TIMESTAMP | 创建时间: |
| 7 | update_time | timestamp | 19 | 0 | N | N | CURRENT_TIMESTAMP | 更新时间: |
| 8 | source | varchar | 255 | 0 | Y | N | 来源:[0,255]文章的出处 | |
| 9 | url | varchar | 255 | 0 | Y | N | 来源地址:[0,255]用于跳转到发布该文章的网站 | |
| 10 | tag | varchar | 255 | 0 | Y | N | 标签:[0,255]用于标注文章所属相关内容,多个标签用空格隔开 | |
| 11 | content | longtext | 2147483647 | 0 | Y | N | 正文:文章的主体内容 | |
| 12 | img | varchar | 255 | 0 | Y | N | 封面图 | |
| 13 | description | text | 65535 | 0 | Y | N | 文章描述 |
| 编号 | 名称 | 数据类型 | 长度 | 小数位 | 允许空值 | 主键 | 默认值 | 说明 |
| 1 | type_id | smallint | 5 | 0 | N | Y | 分类ID:[0,10000] | |
| 2 | display | smallint | 5 | 0 | N | N | 100 | 显示顺序:[0,1000]决定分类显示的先后顺序 |
| 3 | name | varchar | 16 | 0 | N | N | 分类名称:[2,16] | |
| 4 | father_id | smallint | 5 | 0 | N | N | 0 | 上级分类ID:[0,32767] |
| 5 | description | varchar | 255 | 0 | Y | N | 描述:[0,255]描述该分类的作用 | |
| 6 | icon | text | 65535 | 0 | Y | N | 分类图标: | |
| 7 | url | varchar | 255 | 0 | Y | N | 外链地址:[0,255]如果该分类是跳转到其他网站的情况下,就在该URL上设置 | |
| 8 | create_time | timestamp | 19 | 0 | N | N | CURRENT_TIMESTAMP | 创建时间: |
| 9 | update_time | timestamp | 19 | 0 | N | N | CURRENT_TIMESTAMP | 更新时间: |
| 编号 | 名称 | 数据类型 | 长度 | 小数位 | 允许空值 | 主键 | 默认值 | 说明 |
| 1 | auth_id | int | 10 | 0 | N | Y | 授权ID: | |
| 2 | user_group | varchar | 64 | 0 | Y | N | 用户组: | |
| 3 | mod_name | varchar | 64 | 0 | Y | N | 模块名: | |
| 4 | table_name | varchar | 64 | 0 | Y | N | 表名: | |
| 5 | page_title | varchar | 255 | 0 | Y | N | 页面标题: | |
| 6 | path | varchar | 255 | 0 | Y | N | 路由路径: | |
| 7 | position | varchar | 32 | 0 | Y | N | 位置: | |
| 8 | mode | varchar | 32 | 0 | N | N | _blank | 跳转方式: |
| 9 | add | tinyint | 3 | 0 | N | N | 1 | 是否可增加: |
| 10 | del | tinyint | 3 | 0 | N | N | 1 | 是否可删除: |
| 11 | set | tinyint | 3 | 0 | N | N | 1 | 是否可修改: |
| 12 | get | tinyint | 3 | 0 | N | N | 1 | 是否可查看: |
| 13 | field_add | text | 65535 | 0 | Y | N | 添加字段: | |
| 14 | field_set | text | 65535 | 0 | Y | N | 修改字段: | |
| 15 | field_get | text | 65535 | 0 | Y | N | 查询字段: | |
| 16 | table_nav_name | varchar | 500 | 0 | Y | N | 跨表导航名称: | |
| 17 | table_nav | varchar | 500 | 0 | Y | N | 跨表导航: | |
| 18 | option | text | 65535 | 0 | Y | N | 配置: | |
| 19 | create_time | timestamp | 19 | 0 | N | N | CURRENT_TIMESTAMP | 创建时间: |
| 20 | update_time | timestamp | 19 | 0 | N | N | CURRENT_TIMESTAMP | 更新时间: |
| 编号 | 名称 | 数据类型 | 长度 | 小数位 | 允许空值 | 主键 | 默认值 | 说明 |
| 1 | bed_information_id | int | 10 | 0 | N | Y | 床位信息ID | |
| 2 | bed_name | varchar | 64 | 0 | Y | N | 床位名称 | |
| 3 | bed_number | varchar | 64 | 0 | N | N | 床位编号 | |
| 4 | bed_image | varchar | 255 | 0 | Y | N | 床位图片 | |
| 5 | bed_position | varchar | 64 | 0 | Y | N | 床位位置 | |
| 6 | monthly_price | int | 10 | 0 | Y | N | 0 | 每月价格 |
| 7 | available_time_for_scheduling | date | 10 | 0 | Y | N | 可约时间 | |
| 8 | bed_introduction | text | 65535 | 0 | Y | N | 床位介绍 | |
| 9 | hits | int | 10 | 0 | N | N | 0 | 点击数 |
| 10 | praise_len | int | 10 | 0 | N | N | 0 | 点赞数 |
| 11 | create_time | datetime | 19 | 0 | N | N | CURRENT_TIMESTAMP | 创建时间 |
| 12 | update_time | timestamp | 19 | 0 | N | N | CURRENT_TIMESTAMP | 更新时间 |
| 编号 | 名称 | 数据类型 | 长度 | 小数位 | 允许空值 | 主键 | 默认值 | 说明 |
| 1 | booking_a_bed_id | int | 10 | 0 | N | Y | 预约床位ID | |
| 2 | family_member_account | int | 10 | 0 | Y | N | 0 | 家属账号 |
| 3 | family_name | varchar | 64 | 0 | Y | N | 家属姓名 | |
| 4 | contact_phone_number | varchar | 64 | 0 | Y | N | 联系电话 | |
| 5 | old_persons_name | varchar | 64 | 0 | Y | N | 老人姓名 | |
| 6 | gender_of_the_elderly | varchar | 64 | 0 | Y | N | 老人性别 | |
| 7 | age_of_the_elderly | varchar | 64 | 0 | Y | N | 老人年龄 | |
| 8 | elderly_phone_number | varchar | 64 | 0 | Y | N | 老人电话 | |
| 9 | id_number | varchar | 64 | 0 | Y | N | 身份证号 | |
| 10 | bed_name | varchar | 64 | 0 | Y | N | 床位名称 | |
| 11 | bed_number | varchar | 64 | 0 | Y | N | 床位编号 | |
| 12 | bed_position | varchar | 64 | 0 | Y | N | 床位位置 | |
| 13 | monthly_price | int | 10 | 0 | Y | N | 0 | 每月价格 |
| 14 | available_time_for_scheduling | date | 10 | 0 | Y | N | 可约时间 | |
| 15 | appointment_time | date | 10 | 0 | Y | N | 预约时间 | |
| 16 | order_number | varchar | 64 | 0 | Y | N | 订单编号 | |
| 17 | examine_state | varchar | 16 | 0 | N | N | 未审核 | 审核状态 |
| 18 | examine_reply | varchar | 16 | 0 | Y | N | 审核回复 | |
| 19 | pay_state | varchar | 16 | 0 | N | N | 未支付 | 支付状态 |
| 20 | pay_type | varchar | 16 | 0 | Y | N | 支付类型: 微信、支付宝、网银 | |
| 21 | create_time | datetime | 19 | 0 | N | N | CURRENT_TIMESTAMP | 创建时间 |
| 22 | update_time | timestamp | 19 | 0 | N | N | CURRENT_TIMESTAMP | 更新时间 |
| 编号 | 名称 | 数据类型 | 长度 | 小数位 | 允许空值 | 主键 | 默认值 | 说明 |
| 1 | cancel_registration_id | int | 10 | 0 | N | Y | 取消报名ID | |
| 2 | family_member_account | int | 10 | 0 | Y | N | 0 | 家属账号 |
| 3 | family_name | varchar | 64 | 0 | Y | N | 家属姓名 | |
| 4 | contact_phone_number | varchar | 64 | 0 | Y | N | 联系电话 | |
| 5 | old_persons_name | varchar | 64 | 0 | Y | N | 老人姓名 | |
| 6 | gender_of_the_elderly | varchar | 64 | 0 | Y | N | 老人性别 | |
| 7 | age_of_the_elderly | varchar | 64 | 0 | Y | N | 老人年龄 | |
| 8 | elderly_phone_number | varchar | 64 | 0 | Y | N | 老人电话 | |
| 9 | id_number | varchar | 64 | 0 | Y | N | 身份证号 | |
| 10 | activity_name | varchar | 64 | 0 | Y | N | 活动名称 | |
| 11 | activity_time | date | 10 | 0 | Y | N | 活动时间 | |
| 12 | cancel_date | date | 10 | 0 | Y | N | 取消日期 | |
| 13 | reason_for_cancellation | text | 65535 | 0 | Y | N | 取消原因 | |
| 14 | examine_state | varchar | 16 | 0 | N | N | 未审核 | 审核状态 |
| 15 | examine_reply | varchar | 16 | 0 | Y | N | 审核回复 | |
| 16 | create_time | datetime | 19 | 0 | N | N | CURRENT_TIMESTAMP | 创建时间 |
| 17 | update_time | timestamp | 19 | 0 | N | N | CURRENT_TIMESTAMP | 更新时间 |
| 编号 | 名称 | 数据类型 | 长度 | 小数位 | 允许空值 | 主键 | 默认值 | 说明 |
| 1 | cancel_reservation_id | int | 10 | 0 | N | Y | 取消预约ID | |
| 2 | family_member_account | int | 10 | 0 | Y | N | 0 | 家属账号 |
| 3 | family_name | varchar | 64 | 0 | Y | N | 家属姓名 | |
| 4 | contact_phone_number | varchar | 64 | 0 | Y | N | 联系电话 | |
| 5 | old_persons_name | varchar | 64 | 0 | Y | N | 老人姓名 | |
| 6 | gender_of_the_elderly | varchar | 64 | 0 | Y | N | 老人性别 | |
| 7 | id_number | varchar | 64 | 0 | Y | N | 身份证号 | |
| 8 | bed_name | varchar | 64 | 0 | Y | N | 床位名称 | |
| 9 | bed_number | varchar | 64 | 0 | Y | N | 床位编号 | |
| 10 | bed_position | varchar | 64 | 0 | Y | N | 床位位置 | |
| 11 | monthly_price | varchar | 64 | 0 | Y | N | 每月价格 | |
| 12 | appointment_time | date | 10 | 0 | Y | N | 预约时间 | |
| 13 | order_number | varchar | 64 | 0 | Y | N | 订单编号 | |
| 14 | cancel_date | date | 10 | 0 | Y | N | 取消日期 | |
| 15 | reason_for_cancellation | text | 65535 | 0 | Y | N | 取消原因 | |
| 16 | examine_state | varchar | 16 | 0 | N | N | 未审核 | 审核状态 |
| 17 | examine_reply | varchar | 16 | 0 | Y | N | 审核回复 | |
| 18 | create_time | datetime | 19 | 0 | N | N | CURRENT_TIMESTAMP | 创建时间 |
| 19 | update_time | timestamp | 19 | 0 | N | N | CURRENT_TIMESTAMP | 更新时间 |
| 编号 | 名称 | 数据类型 | 长度 | 小数位 | 允许空值 | 主键 | 默认值 | 说明 |
| 1 | caregiver_information_id | int | 10 | 0 | N | Y | 护工信息ID | |
| 2 | caregiver_account | int | 10 | 0 | Y | N | 0 | 护工账号 |
| 3 | name_of_caregiver | varchar | 64 | 0 | Y | N | 护工姓名 | |
| 4 | photos_of_caregivers | varchar | 255 | 0 | Y | N | 护工照片 | |
| 5 | gender_of_caregiver | varchar | 64 | 0 | Y | N | 护工性别 | |
| 6 | age_of_caregivers | varchar | 64 | 0 | Y | N | 护工年龄 | |
| 7 | nursing_workers_phone_number | varchar | 64 | 0 | Y | N | 护工电话 | |
| 8 | professional_title_of_caregiver | varchar | 64 | 0 | Y | N | 护工职称 | |
| 9 | working_hours | varchar | 64 | 0 | Y | N | 工作时间 | |
| 10 | introduction_to_caregivers | text | 65535 | 0 | Y | N | 护工介绍 | |
| 11 | hits | int | 10 | 0 | N | N | 0 | 点击数 |
| 12 | praise_len | int | 10 | 0 | N | N | 0 | 点赞数 |
| 13 | create_time | datetime | 19 | 0 | N | N | CURRENT_TIMESTAMP | 创建时间 |
| 14 | update_time | timestamp | 19 | 0 | N | N | CURRENT_TIMESTAMP | 更新时间 |
| 编号 | 名称 | 数据类型 | 长度 | 小数位 | 允许空值 | 主键 | 默认值 | 说明 |
| 1 | caregiver_users_id | int | 10 | 0 | N | Y | 护工用户ID | |
| 2 | name_of_caregiver | varchar | 64 | 0 | Y | N | 护工姓名 | |
| 3 | gender_of_caregiver | varchar | 64 | 0 | Y | N | 护工性别 | |
| 4 | age_of_caregivers | int | 10 | 0 | Y | N | 0 | 护工年龄 |
| 5 | nursing_workers_phone_number | varchar | 16 | 0 | Y | N | 护工电话 | |
| 6 | professional_title_of_caregiver | varchar | 64 | 0 | Y | N | 护工职称 | |
| 7 | working_hours | varchar | 64 | 0 | Y | N | 工作时间 | |
| 8 | examine_state | varchar | 16 | 0 | N | N | 已通过 | 审核状态 |
| 9 | user_id | int | 10 | 0 | N | N | 0 | 用户ID |
| 10 | create_time | datetime | 19 | 0 | N | N | CURRENT_TIMESTAMP | 创建时间 |
| 11 | update_time | timestamp | 19 | 0 | N | N | CURRENT_TIMESTAMP | 更新时间 |
| 编号 | 名称 | 数据类型 | 长度 | 小数位 | 允许空值 | 主键 | 默认值 | 说明 |
| 1 | collect_id | int | 10 | 0 | N | Y | 收藏ID: | |
| 2 | user_id | int | 10 | 0 | N | N | 0 | 收藏人ID: |
| 3 | source_table | varchar | 255 | 0 | Y | N | 来源表: | |
| 4 | source_field | varchar | 255 | 0 | Y | N | 来源字段: | |
| 5 | source_id | int | 10 | 0 | N | N | 0 | 来源ID: |
| 6 | title | varchar | 255 | 0 | Y | N | 标题: | |
| 7 | img | varchar | 255 | 0 | Y | N | 封面: | |
| 8 | create_time | timestamp | 19 | 0 | N | N | CURRENT_TIMESTAMP | 创建时间: |
| 9 | update_time | timestamp | 19 | 0 | N | N | CURRENT_TIMESTAMP | 更新时间: |
| 编号 | 名称 | 数据类型 | 长度 | 小数位 | 允许空值 | 主键 | 默认值 | 说明 |
| 1 | comment_id | int | 10 | 0 | N | Y | 评论ID: | |
| 2 | user_id | int | 10 | 0 | N | N | 0 | 评论人ID: |
| 3 | reply_to_id | int | 10 | 0 | N | N | 0 | 回复评论ID:空为0 |
| 4 | content | longtext | 2147483647 | 0 | Y | N | 内容: | |
| 5 | nickname | varchar | 255 | 0 | Y | N | 昵称: | |
| 6 | avatar | varchar | 255 | 0 | Y | N | 头像地址:[0,255] | |
| 7 | create_time | timestamp | 19 | 0 | N | N | CURRENT_TIMESTAMP | 创建时间: |
| 8 | update_time | timestamp | 19 | 0 | N | N | CURRENT_TIMESTAMP | 更新时间: |
| 9 | source_table | varchar | 255 | 0 | Y | N | 来源表: | |
| 10 | source_field | varchar | 255 | 0 | Y | N | 来源字段: | |
| 11 | source_id | int | 10 | 0 | N | N | 0 | 来源ID: |
| 编号 | 名称 | 数据类型 | 长度 | 小数位 | 允许空值 | 主键 | 默认值 | 说明 |
| 1 | elderly_information_id | int | 10 | 0 | N | Y | 老人信息ID | |
| 2 | family_member_account | int | 10 | 0 | Y | N | 0 | 家属账号 |
| 3 | family_name | varchar | 64 | 0 | Y | N | 家属姓名 | |
| 4 | family_gender | varchar | 64 | 0 | Y | N | 家属性别 | |
| 5 | family_age | varchar | 64 | 0 | Y | N | 家属年龄 | |
| 6 | contact_phone_number | varchar | 64 | 0 | Y | N | 联系电话 | |
| 7 | old_persons_name | varchar | 64 | 0 | Y | N | 老人姓名 | |
| 8 | gender_of_the_elderly | varchar | 64 | 0 | Y | N | 老人性别 | |
| 9 | photos_of_the_elderly | varchar | 255 | 0 | Y | N | 老人照片 | |
| 10 | age_of_the_elderly | int | 10 | 0 | Y | N | 0 | 老人年龄 |
| 11 | elderly_phone_number | varchar | 16 | 0 | Y | N | 老人电话 | |
| 12 | id_number | varchar | 255 | 0 | Y | N | 身份证号 | |
| 13 | details_of_the_elderly | text | 65535 | 0 | Y | N | 老人详情 | |
| 14 | create_time | datetime | 19 | 0 | N | N | CURRENT_TIMESTAMP | 创建时间 |
| 15 | update_time | timestamp | 19 | 0 | N | N | CURRENT_TIMESTAMP | 更新时间 |
| 编号 | 名称 | 数据类型 | 长度 | 小数位 | 允许空值 | 主键 | 默认值 | 说明 |
| 1 | family_users_id | int | 10 | 0 | N | Y | 家属用户ID | |
| 2 | family_name | varchar | 64 | 0 | Y | N | 家属姓名 | |
| 3 | family_gender | varchar | 64 | 0 | Y | N | 家属性别 | |
| 4 | family_age | int | 10 | 0 | Y | N | 0 | 家属年龄 |
| 5 | contact_phone_number | varchar | 16 | 0 | Y | N | 联系电话 | |
| 6 | examine_state | varchar | 16 | 0 | N | N | 已通过 | 审核状态 |
| 7 | user_id | int | 10 | 0 | N | N | 0 | 用户ID |
| 8 | create_time | datetime | 19 | 0 | N | N | CURRENT_TIMESTAMP | 创建时间 |
| 9 | update_time | timestamp | 19 | 0 | N | N | CURRENT_TIMESTAMP | 更新时间 |
| 编号 | 名称 | 数据类型 | 长度 | 小数位 | 允许空值 | 主键 | 默认值 | 说明 |
| 1 | forum_id | mediumint | 8 | 0 | N | Y | 论坛id | |
| 2 | display | smallint | 5 | 0 | N | N | 100 | 排序 |
| 3 | user_id | mediumint | 8 | 0 | N | N | 0 | 用户ID |
| 4 | nickname | varchar | 16 | 0 | Y | N | 昵称:[0,16] | |
| 5 | praise_len | int | 10 | 0 | Y | N | 0 | 点赞数 |
| 6 | hits | int | 10 | 0 | N | N | 0 | 访问数 |
| 7 | title | varchar | 125 | 0 | N | N | 标题 | |
| 8 | keywords | varchar | 125 | 0 | Y | N | 关键词 | |
| 9 | description | varchar | 255 | 0 | Y | N | 描述 | |
| 10 | url | varchar | 255 | 0 | Y | N | 来源地址 | |
| 11 | tag | varchar | 255 | 0 | Y | N | 标签 | |
| 12 | img | text | 65535 | 0 | Y | N | 封面图 | |
| 13 | content | longtext | 2147483647 | 0 | Y | N | 正文 | |
| 14 | create_time | timestamp | 19 | 0 | N | N | CURRENT_TIMESTAMP | 创建时间: |
| 15 | update_time | timestamp | 19 | 0 | N | N | CURRENT_TIMESTAMP | 更新时间: |
| 16 | avatar | varchar | 255 | 0 | Y | N | 发帖人头像: | |
| 17 | type | varchar | 64 | 0 | N | N | 0 | 论坛分类:[0,1000]用来搜索指定类型的论坛帖 |
| 编号 | 名称 | 数据类型 | 长度 | 小数位 | 允许空值 | 主键 | 默认值 | 说明 |
| 1 | type_id | smallint | 5 | 0 | N | Y | 分类ID:[0,10000] | |
| 2 | name | varchar | 16 | 0 | N | N | 分类名称:[2,16] | |
| 3 | description | varchar | 255 | 0 | Y | N | 描述:[0,255]描述该分类的作用 | |
| 4 | url | varchar | 255 | 0 | Y | N | 外链地址:[0,255]如果该分类是跳转到其他网站的情况下,就在该URL上设置 | |
| 5 | father_id | smallint | 5 | 0 | N | N | 0 | 上级分类ID:[0,32767] |
| 6 | icon | varchar | 255 | 0 | Y | N | 分类图标: | |
| 7 | create_time | timestamp | 19 | 0 | N | N | CURRENT_TIMESTAMP | 创建时间: |
| 8 | update_time | timestamp | 19 | 0 | N | N | CURRENT_TIMESTAMP | 更新时间: |
| 编号 | 名称 | 数据类型 | 长度 | 小数位 | 允许空值 | 主键 | 默认值 | 说明 |
| 1 | health_information_id | int | 10 | 0 | N | Y | 健康信息ID | |
| 2 | caregiver_account | int | 10 | 0 | Y | N | 0 | 护工账号 |
| 3 | name_of_caregiver | varchar | 64 | 0 | Y | N | 护工姓名 | |
| 4 | family_member_account | int | 10 | 0 | Y | N | 0 | 家属账号 |
| 5 | family_name | varchar | 64 | 0 | Y | N | 家属姓名 | |
| 6 | contact_phone_number | varchar | 64 | 0 | Y | N | 联系电话 | |
| 7 | old_persons_name | varchar | 64 | 0 | Y | N | 老人姓名 | |
| 8 | gender_of_the_elderly | varchar | 64 | 0 | Y | N | 老人性别 | |
| 9 | age_of_the_elderly | varchar | 64 | 0 | Y | N | 老人年龄 | |
| 10 | elderly_phone_number | varchar | 64 | 0 | Y | N | 老人电话 | |
| 11 | release_date | date | 10 | 0 | Y | N | 发布日期 | |
| 12 | health_monitoring | text | 65535 | 0 | Y | N | 健康监测 | |
| 13 | daily_life | longtext | 2147483647 | 0 | Y | N | 日常生活 | |
| 14 | create_time | datetime | 19 | 0 | N | N | CURRENT_TIMESTAMP | 创建时间 |
| 15 | update_time | timestamp | 19 | 0 | N | N | CURRENT_TIMESTAMP | 更新时间 |
| 编号 | 名称 | 数据类型 | 长度 | 小数位 | 允许空值 | 主键 | 默认值 | 说明 |
| 1 | hits_id | int | 10 | 0 | N | Y | 点赞ID: | |
| 2 | user_id | int | 10 | 0 | N | N | 0 | 点赞人: |
| 3 | create_time | timestamp | 19 | 0 | N | N | CURRENT_TIMESTAMP | 创建时间: |
| 4 | update_time | timestamp | 19 | 0 | N | N | CURRENT_TIMESTAMP | 更新时间: |
| 5 | source_table | varchar | 255 | 0 | Y | N | 来源表: | |
| 6 | source_field | varchar | 255 | 0 | Y | N | 来源字段: | |
| 7 | source_id | int | 10 | 0 | N | N | 0 | 来源ID: |
| 编号 | 名称 | 数据类型 | 长度 | 小数位 | 允许空值 | 主键 | 默认值 | 说明 |
| 1 | leave_information_id | int | 10 | 0 | N | Y | 请假信息ID | |
| 2 | caregiver_account | int | 10 | 0 | Y | N | 0 | 护工账号 |
| 3 | name_of_caregiver | varchar | 64 | 0 | Y | N | 护工姓名 | |
| 4 | leave_time | datetime | 19 | 0 | Y | N | 请假时间 | |
| 5 | end_time | datetime | 19 | 0 | Y | N | 结束时间 | |
| 6 | leave_type | varchar | 64 | 0 | Y | N | 请假类型 | |
| 7 | reason_for_leave | text | 65535 | 0 | Y | N | 请假原因 | |
| 8 | examine_state | varchar | 16 | 0 | N | N | 未审核 | 审核状态 |
| 9 | examine_reply | varchar | 16 | 0 | Y | N | 审核回复 | |
| 10 | create_time | datetime | 19 | 0 | N | N | CURRENT_TIMESTAMP | 创建时间 |
| 11 | update_time | timestamp | 19 | 0 | N | N | CURRENT_TIMESTAMP | 更新时间 |
| 编号 | 名称 | 数据类型 | 长度 | 小数位 | 允许空值 | 主键 | 默认值 | 说明 |
| 1 | notice_id | mediumint | 8 | 0 | N | Y | 公告id: | |
| 2 | title | varchar | 125 | 0 | N | N | 标题: | |
| 3 | content | longtext | 2147483647 | 0 | Y | N | 正文: | |
| 4 | create_time | timestamp | 19 | 0 | N | N | CURRENT_TIMESTAMP | 创建时间: |
| 5 | update_time | timestamp | 19 | 0 | N | N | CURRENT_TIMESTAMP | 更新时间: |
| 编号 | 名称 | 数据类型 | 长度 | 小数位 | 允许空值 | 主键 | 默认值 | 说明 |
| 1 | outgoing_information_id | int | 10 | 0 | N | Y | 外出信息ID | |
| 2 | family_member_account | int | 10 | 0 | Y | N | 0 | 家属账号 |
| 3 | family_name | varchar | 64 | 0 | Y | N | 家属姓名 | |
| 4 | old_persons_name | varchar | 64 | 0 | Y | N | 老人姓名 | |
| 5 | elderly_phone_number | varchar | 64 | 0 | Y | N | 老人电话 | |
| 6 | outgoing_date | datetime | 19 | 0 | Y | N | 外出日期 | |
| 7 | reason_for_going_out | text | 65535 | 0 | Y | N | 外出原因 | |
| 8 | create_time | datetime | 19 | 0 | N | N | CURRENT_TIMESTAMP | 创建时间 |
| 9 | update_time | timestamp | 19 | 0 | N | N | CURRENT_TIMESTAMP | 更新时间 |
| 编号 | 名称 | 数据类型 | 长度 | 小数位 | 允许空值 | 主键 | 默认值 | 说明 |
| 1 | payment_information_id | int | 10 | 0 | N | Y | 缴费信息ID | |
| 2 | family_member_account | int | 10 | 0 | Y | N | 0 | 家属账号 |
| 3 | family_name | varchar | 64 | 0 | Y | N | 家属姓名 | |
| 4 | contact_phone_number | varchar | 64 | 0 | Y | N | 联系电话 | |
| 5 | old_persons_name | varchar | 64 | 0 | Y | N | 老人姓名 | |
| 6 | gender_of_the_elderly | varchar | 64 | 0 | Y | N | 老人性别 | |
| 7 | age_of_the_elderly | varchar | 64 | 0 | Y | N | 老人年龄 | |
| 8 | elderly_phone_number | varchar | 64 | 0 | Y | N | 老人电话 | |
| 9 | payment_month | varchar | 64 | 0 | Y | N | 缴费月份 | |
| 10 | bed_expenses | int | 10 | 0 | Y | N | 0 | 床位费用 |
| 11 | meal_expenses | int | 10 | 0 | Y | N | 0 | 伙食费用 |
| 12 | living_expenses | int | 10 | 0 | Y | N | 0 | 生活费用 |
| 13 | other_expenses | int | 10 | 0 | Y | N | 0 | 其他费用 |
| 14 | total_expenses | varchar | 64 | 0 | Y | N | 费用总计 | |
| 15 | other_remarks | text | 65535 | 0 | Y | N | 其他备注 | |
| 16 | pay_state | varchar | 16 | 0 | N | N | 未支付 | 支付状态 |
| 17 | pay_type | varchar | 16 | 0 | Y | N | 支付类型: 微信、支付宝、网银 | |
| 18 | create_time | datetime | 19 | 0 | N | N | CURRENT_TIMESTAMP | 创建时间 |
| 19 | update_time | timestamp | 19 | 0 | N | N | CURRENT_TIMESTAMP | 更新时间 |
| 编号 | 名称 | 数据类型 | 长度 | 小数位 | 允许空值 | 主键 | 默认值 | 说明 |
| 1 | praise_id | int | 10 | 0 | N | Y | 点赞ID: | |
| 2 | user_id | int | 10 | 0 | N | N | 0 | 点赞人: |
| 3 | create_time | timestamp | 19 | 0 | N | N | CURRENT_TIMESTAMP | 创建时间: |
| 4 | update_time | timestamp | 19 | 0 | N | N | CURRENT_TIMESTAMP | 更新时间: |
| 5 | source_table | varchar | 255 | 0 | Y | N | 来源表: | |
| 6 | source_field | varchar | 255 | 0 | Y | N | 来源字段: | |
| 7 | source_id | int | 10 | 0 | N | N | 0 | 来源ID: |
| 8 | status | bit | 1 | 0 | N | N | 1 | 点赞状态:1为点赞,0已取消 |
| 编号 | 名称 | 数据类型 | 长度 | 小数位 | 允许空值 | 主键 | 默认值 | 说明 |
| 1 | salary_information_id | int | 10 | 0 | N | Y | 工资信息ID | |
| 2 | caregiver_account | int | 10 | 0 | Y | N | 0 | 护工账号 |
| 3 | name_of_caregiver | varchar | 64 | 0 | Y | N | 护工姓名 | |
| 4 | gender_of_caregiver | varchar | 64 | 0 | Y | N | 护工性别 | |
| 5 | age_of_caregivers | varchar | 64 | 0 | Y | N | 护工年龄 | |
| 6 | nursing_workers_phone_number | varchar | 64 | 0 | Y | N | 护工电话 | |
| 7 | professional_title_of_caregiver | varchar | 64 | 0 | Y | N | 护工职称 | |
| 8 | salary_month | varchar | 64 | 0 | Y | N | 发薪月份 | |
| 9 | basic_salary | int | 10 | 0 | Y | N | 0 | 基本工资 |
| 10 | bonus_salary | int | 10 | 0 | Y | N | 0 | 奖金工资 |
| 11 | insurance_amount | int | 10 | 0 | Y | N | 0 | 保险金额 |
| 12 | attendance_deduction | int | 10 | 0 | Y | N | 0 | 考勤扣款 |
| 13 | other_deductions | int | 10 | 0 | Y | N | 0 | 其他扣款 |
| 14 | net_salary | varchar | 64 | 0 | Y | N | 实发工资 | |
| 15 | create_time | datetime | 19 | 0 | N | N | CURRENT_TIMESTAMP | 创建时间 |
| 16 | update_time | timestamp | 19 | 0 | N | N | CURRENT_TIMESTAMP | 更新时间 |
| 编号 | 名称 | 数据类型 | 长度 | 小数位 | 允许空值 | 主键 | 默认值 | 说明 |
| 1 | sensitive_vocabulary_id | int | 10 | 0 | N | Y | 敏感词汇ID | |
| 2 | sensitive_vocabulary | varchar | 64 | 0 | Y | N | 敏感词汇 | |
| 3 | create_time | datetime | 19 | 0 | N | N | CURRENT_TIMESTAMP | 创建时间 |
| 4 | update_time | timestamp | 19 | 0 | N | N | CURRENT_TIMESTAMP | 更新时间 |
表sign_up_for_activities (报名活动)
| 编号 | 名称 | 数据类型 | 长度 | 小数位 | 允许空值 | 主键 | 默认值 | 说明 |
| 1 | sign_up_for_activities_id | int | 10 | 0 | N | Y | 报名活动ID | |
| 2 | family_member_account | int | 10 | 0 | Y | N | 0 | 家属账号 |
| 3 | family_name | varchar | 64 | 0 | Y | N | 家属姓名 | |
| 4 | contact_phone_number | varchar | 64 | 0 | Y | N | 联系电话 | |
| 5 | old_persons_name | varchar | 64 | 0 | Y | N | 老人姓名 | |
| 6 | gender_of_the_elderly | varchar | 64 | 0 | Y | N | 老人性别 | |
| 7 | age_of_the_elderly | varchar | 64 | 0 | Y | N | 老人年龄 | |
| 8 | elderly_phone_number | varchar | 64 | 0 | Y | N | 老人电话 | |
| 9 | id_number | varchar | 64 | 0 | Y | N | 身份证号 | |
| 10 | activity_name | varchar | 64 | 0 | Y | N | 活动名称 | |
| 11 | activity_time | date | 10 | 0 | Y | N | 活动时间 | |
| 12 | registration_time | date | 10 | 0 | Y | N | 报名时间 | |
| 13 | other_remarks | text | 65535 | 0 | Y | N | 其他备注 | |
| 14 | examine_state | varchar | 16 | 0 | N | N | 未审核 | 审核状态 |
| 15 | examine_reply | varchar | 16 | 0 | Y | N | 审核回复 | |
| 16 | create_time | datetime | 19 | 0 | N | N | CURRENT_TIMESTAMP | 创建时间 |
| 17 | update_time | timestamp | 19 | 0 | N | N | CURRENT_TIMESTAMP | 更新时间 |
| 编号 | 名称 | 数据类型 | 长度 | 小数位 | 允许空值 | 主键 | 默认值 | 说明 |
| 1 | slides_id | int | 10 | 0 | N | Y | 轮播图ID: | |
| 2 | title | varchar | 64 | 0 | Y | N | 标题: | |
| 3 | content | varchar | 255 | 0 | Y | N | 内容: | |
| 4 | url | varchar | 255 | 0 | Y | N | 链接: | |
| 5 | img | varchar | 255 | 0 | Y | N | 轮播图: | |
| 6 | hits | int | 10 | 0 | N | N | 0 | 点击量: |
| 7 | create_time | timestamp | 19 | 0 | N | N | CURRENT_TIMESTAMP | 创建时间: |
| 8 | update_time | timestamp | 19 | 0 | N | N | CURRENT_TIMESTAMP | 更新时间: |
| 编号 | 名称 | 数据类型 | 长度 | 小数位 | 允许空值 | 主键 | 默认值 | 说明 |
| 1 | social_activities_id | int | 10 | 0 | N | Y | 社交活动ID | |
| 2 | activity_name | varchar | 64 | 0 | Y | N | 活动名称 | |
| 3 | activity_images | varchar | 255 | 0 | Y | N | 活动图片 | |
| 4 | activity_time | date | 10 | 0 | Y | N | 活动时间 | |
| 5 | participation_conditions | varchar | 64 | 0 | Y | N | 参加条件 | |
| 6 | event_location | varchar | 64 | 0 | Y | N | 活动地点 | |
| 7 | activity_content | text | 65535 | 0 | Y | N | 活动内容 | |
| 8 | event_details | longtext | 2147483647 | 0 | Y | N | 活动详情 | |
| 9 | hits | int | 10 | 0 | N | N | 0 | 点击数 |
| 10 | praise_len | int | 10 | 0 | N | N | 0 | 点赞数 |
| 11 | create_time | datetime | 19 | 0 | N | N | CURRENT_TIMESTAMP | 创建时间 |
| 12 | update_time | timestamp | 19 | 0 | N | N | CURRENT_TIMESTAMP | 更新时间 |
| 编号 | 名称 | 数据类型 | 长度 | 小数位 | 允许空值 | 主键 | 默认值 | 说明 |
| 1 | task_information_id | int | 10 | 0 | N | Y | 任务信息ID | |
| 2 | caregiver_account | int | 10 | 0 | Y | N | 0 | 护工账号 |
| 3 | name_of_caregiver | varchar | 64 | 0 | Y | N | 护工姓名 | |
| 4 | family_member_account | int | 10 | 0 | Y | N | 0 | 家属账号 |
| 5 | family_name | varchar | 64 | 0 | Y | N | 家属姓名 | |
| 6 | old_persons_name | varchar | 64 | 0 | Y | N | 老人姓名 | |
| 7 | gender_of_the_elderly | varchar | 64 | 0 | Y | N | 老人性别 | |
| 8 | age_of_the_elderly | varchar | 64 | 0 | Y | N | 老人年龄 | |
| 9 | elderly_phone_number | varchar | 64 | 0 | Y | N | 老人电话 | |
| 10 | task_date | date | 10 | 0 | Y | N | 任务日期 | |
| 11 | task_content | text | 65535 | 0 | Y | N | 任务内容 | |
| 12 | create_time | datetime | 19 | 0 | N | N | CURRENT_TIMESTAMP | 创建时间 |
| 13 | update_time | timestamp | 19 | 0 | N | N | CURRENT_TIMESTAMP | 更新时间 |
| 编号 | 名称 | 数据类型 | 长度 | 小数位 | 允许空值 | 主键 | 默认值 | 说明 |
| 1 | upload_id | int | 10 | 0 | N | Y | 上传ID | |
| 2 | name | varchar | 64 | 0 | Y | N | 文件名 | |
| 3 | path | varchar | 255 | 0 | Y | N | 访问路径 | |
| 4 | file | varchar | 255 | 0 | Y | N | 文件路径 | |
| 5 | display | varchar | 255 | 0 | Y | N | 显示顺序 | |
| 6 | father_id | int | 10 | 0 | Y | N | 0 | 父级ID |
| 7 | dir | varchar | 255 | 0 | Y | N | 文件夹 | |
| 8 | type | varchar | 32 | 0 | Y | N | 文件类型 |
| 编号 | 名称 | 数据类型 | 长度 | 小数位 | 允许空值 | 主键 | 默认值 | 说明 |
| 1 | user_id | mediumint | 8 | 0 | N | Y | 用户ID:[0,8388607]用户获取其他与用户相关的数据 | |
| 2 | state | smallint | 5 | 0 | N | N | 1 | 账户状态:[0,10](1可用|2异常|3已冻结|4已注销) |
| 3 | user_group | varchar | 32 | 0 | Y | N | 所在用户组:[0,32767]决定用户身份和权限 | |
| 4 | login_time | timestamp | 19 | 0 | N | N | CURRENT_TIMESTAMP | 上次登录时间: |
| 5 | phone | varchar | 11 | 0 | Y | N | 手机号码:[0,11]用户的手机号码,用于找回密码时或登录时 | |
| 6 | phone_state | smallint | 5 | 0 | N | N | 0 | 手机认证:[0,1](0未认证|1审核中|2已认证) |
| 7 | username | varchar | 16 | 0 | N | N | 用户名:[0,16]用户登录时所用的账户名称 | |
| 8 | nickname | varchar | 16 | 0 | Y | N | 昵称:[0,16] | |
| 9 | password | varchar | 64 | 0 | N | N | 密码:[0,32]用户登录所需的密码,由6-16位数字或英文组成 | |
| 10 | | varchar | 64 | 0 | Y | N | 邮箱:[0,64]用户的邮箱,用于找回密码时或登录时 | |
| 11 | email_state | smallint | 5 | 0 | N | N | 0 | 邮箱认证:[0,1](0未认证|1审核中|2已认证) |
| 12 | avatar | varchar | 255 | 0 | Y | N | 头像地址:[0,255] | |
| 13 | create_time | timestamp | 19 | 0 | N | N | CURRENT_TIMESTAMP | 创建时间: |
| 编号 | 名称 | 数据类型 | 长度 | 小数位 | 允许空值 | 主键 | 默认值 | 说明 |
| 1 | group_id | mediumint | 8 | 0 | N | Y | 用户组ID:[0,8388607] | |
| 2 | display | smallint | 5 | 0 | N | N | 100 | 显示顺序:[0,1000] |
| 3 | name | varchar | 16 | 0 | N | N | 名称:[0,16] | |
| 4 | description | varchar | 255 | 0 | Y | N | 描述:[0,255]描述该用户组的特点或权限范围 | |
| 5 | source_table | varchar | 255 | 0 | Y | N | 来源表: | |
| 6 | source_field | varchar | 255 | 0 | Y | N | 来源字段: | |
| 7 | source_id | int | 10 | 0 | N | N | 0 | 来源ID: |
| 8 | register | smallint | 5 | 0 | Y | N | 0 | 注册位置: |
| 9 | create_time | timestamp | 19 | 0 | N | N | CURRENT_TIMESTAMP | 创建时间: |
| 10 | update_time | timestamp | 19 | 0 | N | N | CURRENT_TIMESTAMP | 更新时间: |
系统的登录窗口是用户的入口,用户只有在登录成功后才可以进入访问。通过在登录提交表单,后台处理判断是否为合法用户,进行页面跳转,进入系统中去。
登录合法性判断过程:用户输入账号和密码后,系统首先确定输入输入数据合法性,然后在login.jsp页面发送登录请求,调用src下的mainctrl类的dopost方法来验证。
用户登录模块的IPO如下所示:
输入:用户名和密码。
处理:
1)检测用户输入的账号、密码是否正确及在数据库已对应存在。
2)从数据库中提取记录,并储存在本地的session中(timeout默认=30min)。
3)根据用户名,将其显示在系统首页上。
输出:是否成功的信息。
登录流程图如下所示。

图5-1登录流程图
系统登录界面如下所示。
图5-2系统登录界面
登录代码如下:
/**
* 登录
* @param data
* @param httpServletRequest
* @return
*/
@PostMapping("login")
public Map<String, Object> login(@RequestBody Map<String, String> data, HttpServletRequest httpServletRequest) {
log.info("[执行登录接口]");
String username = data.get("username");
String email = data.get("email");
String phone = data.get("phone");
String password = data.get("password");
List resultList = null;
Map<String, String> map = new HashMap<>();
if(username != null && "".equals(username) == false){
map.put("username", username);
resultList = service.selectBaseList(service.select(map, new HashMap<>()));
}
else if(email != null && "".equals(email) == false){
map.put("email", email);
resultList = service.selectBaseList(service.select(map, new HashMap<>()));
}
else if(phone != null && "".equals(phone) == false){
map.put("phone", phone);
resultList = service.selectBaseList(service.select(map, new HashMap<>()));
}else{
return error(30000, "账号或密码不能为空");
}
if (resultList == null || password == null) {
return error(30000, "账号或密码不能为空");
}
//判断是否有这个用户
if (resultList.size()<=0){
return error(30000,"用户不存在");
}
User byUsername = (User) resultList.get(0);
Map<String, String> groupMap = new HashMap<>();
groupMap.put("name",byUsername.getUserGroup());
List groupList = userGroupService.selectBaseList(userGroupService.select(groupMap, new HashMap<>()));
if (groupList.size()<1){
return error(30000,"用户组不存在");
}
UserGroup userGroup = (UserGroup) groupList.get(0);
//查询用户审核状态
if (!StringUtils.isEmpty(userGroup.getSourceTable())){
String res = service.selectExamineState(userGroup.getSourceTable(),byUsername.getUserId());
if (res==null){
return error(30000,"用户不存在");
}
if (!res.equals("已通过")){
return error(30000,"该用户审核未通过");
}
}
//查询用户状态
if (byUsername.getState()!=1){
return error(30000,"用户非可用状态,不能登录");
}
String md5password = service.encryption(password);
if (byUsername.getPassword().equals(md5password)) {
// 存储Token到数据库
AccessToken accessToken = new AccessToken();
accessToken.setToken(UUID.randomUUID().toString().replaceAll("-", ""));
accessToken.setUser_id(byUsername.getUserId());
Duration duration = Duration.ofSeconds(7200L);
redisTemplate.opsForValue().set(accessToken.getToken(), accessToken,duration);
// 返回用户信息
JSONObject user = JSONObject.parseObject(JSONObject.toJSONString(byUsername));
user.put("token", accessToken.getToken());
JSONObject ret = new JSONObject();
ret.put("obj",user);
return success(ret);
} else {
return error(30000, "账号或密码不正确");
}
}
用户点击登录填写账号信息登录后,当用户登录成功后会将个人信息保存在session作用域中,点击自己的用户名时,会跳转到个人详细信息页面,由后台通过Freemarker取出session作用域中的用户信息进行动态渲染,例如,邮箱、电话号码、用户名等等。同时页面上会显示修改个人信息和修改密码的按钮,这时客户可以修改自己的登录密码以保障账号的安全性,防止被人窃取账号,通过UserController.java的updatePassword()实现,同时也可以根据自己的个人信息是否变动做出相应的修改,通过updateUserInfo()实现。
密码修改流程图如下所示。

图5-3密码修改流程图
密码修改界面如下所示
图5-4密码修改界面图
密码修改关键代码如下:
/**
* 修改密码
* @param data
* @param request
* @return
*/
@PostMapping("change_password")
public Map<String, Object> change_password(@RequestBody Map<String, String> data, HttpServletRequest request){
// 根据Token获取UserId
String token = request.getHeader("x-auth-token");
Integer userId = tokenGetUserId(token);
// 根据UserId和旧密码获取用户
Map<String, String> query = new HashMap<>();
String o_password = data.get("o_password");
query.put("user_id" ,String.valueOf(userId));
query.put("password" ,service.encryption(o_password));
int count = service.selectBaseCount(service.count(query, service.readConfig(request)));
if(count > 0){
// 修改密码
Map<String,Object> form = new HashMap<>();
form.put("password",service.encryption(data.get("password")));
service.update(query,service.readConfig(request),form);
return success(1);
}
return error(10000,"密码修改失败!");
}
-
-
- 家属用户首页模块
-
系统呈现出一种简洁大方的首页:界面简约、鳞次栉比,用户能轻车熟路的使用。出于对系统使用群体广泛的顾虑,应有良好性能的后台。在系统时间显示上编写javascript脚本在导航栏显示系统的当前日期,首先定义一个数组d存放周一至周日,创建一个获取时间的对象time后通过该对象的方法获取年月日,(time.getDay())%7计算得到的结果是数组的下标,通过数组下标就获取了数组的值,利用字符窜连接把年月日和星期转换成字符窜,通过document.getElementById("date")获取标签后使用innerHTML把该字符串显示在jsp页面。
家属用户首页界面图如下图所示。
图5-5系统首页界面
此页面实现家属用户的注册,必须注册登录后才能使用系统大部分功能,用户名不允许重复如果重复将会注册失败,并弹出相应的提示,通过js实现对输入的验证。
用户注册流程图如下所示。

图5-6用户注册流程图
家属用户注册界面如下图所示。
图5-7家属用户注册界面
注册关键代码如下:
/**
* 注册
* @param user
* @return
*/
@PostMapping("register")
public Map<String, Object> signUp(@RequestBody User user) {
// 查询用户
Map<String, String> query = new HashMap<>();
Map<String,Object> map = JSON.parseObject(JSON.toJSONString(user));
query.put("username",user.getUsername());
List list = service.selectBaseList(service.select(query, new HashMap<>()));
if (list.size()>0){
return error(30000, "用户已存在");
}
map.put("password",service.encryption(String.valueOf(map.get("password"))));
service.insert(map);
return success(1);
}
用户点击“取消报名活动”,填入家属账号、家属姓名、联系电话、老人姓名、老人年龄、老人电话、身份证号码、活动名称、活动时间、取消日期、取消原因可以对报名的活动进行取消。
取消报名流程图如下所示。
图5-8取消报名流程图
取消报名界面如下图所示。
图5-9取消报名界面
-
-
- 缴费信息模块
-
老人缴费录入过程中,首先使用getmap(id,"xinxi"),通过老人ID得到老人数据,将老人数据赋值给老人缴费,调用CommDAO的insert方法将缴费数据插入账单表中,最后查看个人历史老人缴费记录,可以销毁历史缴费数据。
老人缴费流程图如下所示。
图5-10缴费流程图
缴费信息界面如图所示。
图5-11缴费信息界面图
点击“外出信息”界面,可以查看家属账号、家属姓名、老人姓名、老人电话、身份证号、外出日期等详细信息,并可以进行查询、重置等操作。
外出信息界面如下图所示。
图5-12外出信息界面图
用户点击“工资信息”,可以查看发薪月份、奖金工资、护工职称、基本工资、保险金额、考勤扣款、实发工资等信息。
工资信息界面如下图所示。
图5-13工资信息界面图
点击“护工信息”界面,可以查看护工姓名,护工照片、护工职称、工作时间等详情,并可以对护工姓名、护工职称进行下拉搜索。护工信息界面图如下图所示。
图5-14护工信息界面
点击“床位信息”界面,可以查看床位名称,床位编号、床位图片、床位位置等详细情况,并可以对床位名称,床位编号、床位位置进行下拉搜索。还可以对床位位置进行排序。床位信息界面图如下图所示。
图5-15床位信息界面图
点击“社交活动”界面,可以查看活动名称、活动图片、活动时间、活动地点等详细信息,可以对活动名称、活动时间进行搜索,还可以进行排序。社交活动界面如下图所示。
图5-16社交活动界面
添加老人信息时,输入必填字段后,表现层的LaorenController接受传过来的老人信息参数,再调用LaorenController类的addLaoren方法,经过LaorenService业务层到LaorenMapper持久层的处理,完成对整个添加老人信息的操作。addLaoren方法也和用户管理中的addUser方法类似,同时做添加和修改工作。
修改老人信息时,选择需要修改的老人进行修改,调用LaorenController控制器的editLaoren方法,拿到该老人原本的信息并显示到页面,管理员再对需要修改的老人信息字段进行修改,完成后调用addLaoren方法,调用业务层的updateByKey方法,更新数据库的老人信息表的数据。
老人信息管理界面如下所示。

图5-17老人信息管理流程图
老人信息添加界面如下图所示。
图5-18老人信息添加界面
删除护工信息时,选择需要删除的护工信息进行删除,把主键的uId传到YihurenyuanController控制器,再调用控制器的deleteYihurenyuan方法,数据经过YihurenyuanService业务层解析和处理,请求YihurenyuanMapper持久层调用deleteByPrimaryKey方法操作数据库将护工人员数据从数据库中删除。
查找护工信息时,输入需要查找的护工人员名,调用getData方法获取所有数据并且进行分页,把获取到的所有数据显示到视图上,这时候只需要用脚本方法便能快速查找,不涉及对数据库操作。
护工信息管理流程图如下所示。
图5-19护工信息管理流程图
护工信息添加界面如下图所示。
图5-20护工信息添加界面
护工信息管理的逻辑代码如下:
@PostMapping("/add")
@Transactional
public Map<String, Object> add(HttpServletRequest request) throws IOException {
service.insert(service.readBody(request.getReader()));
return success(1);
}
@Transactional
public Map<String, Object> addMap(Map<String,Object> map){
service.insert(map);
return success(1);
}
public Map<String,Object> readBody(BufferedReader reader){
BufferedReader br = null;
StringBuilder sb = new StringBuilder("");
try{
br = reader;
String str;
while ((str = br.readLine()) != null){
sb.append(str);
}
br.close();
String json = sb.toString();
return JSONObject.parseObject(json, Map.class);
}catch (IOException e){
e.printStackTrace();
}finally{
if (null != br){
try{
br.close();
}catch (IOException e){
e.printStackTrace();
}
}
}
return null;
}
public void insert(Map<String,Object> body){
StringBuffer sql = new StringBuffer("INSERT INTO ");
sql.append("`").append(table).append("`").append(" (");
for (Map.Entry<String,Object> entry:body.entrySet()){
sql.append("`"+humpToLine(entry.getKey())+"`").append(",");
}
sql.deleteCharAt(sql.length()-1);
sql.append(") VALUES (");
for (Map.Entry<String,Object> entry:body.entrySet()){
Object value = entry.getValue();
if (value instanceof String){
sql.append("'").append(entry.getValue()).append("'").append(",");
}else {
sql.append(entry.getValue()).append(",");
}
}
sql.deleteCharAt(sql.length() - 1);
sql.append(")");
log.info("[{}] - 插入操作:{}",table,sql);
Query query = runCountSql(sql.toString());
query.executeUpdate();
}
点击“任务信息列表”界面,可以查看护工账号、护工姓名、家属账号、家属姓名、老人姓名、老人性别、老人年龄等详情,并可以进行查询、重置、删除等操作。任务信息列表界面如下图所示。
图5-21任务信息列表界面
点击“任务信息添加”界面,输入护工账号、护工姓名、家属账号、家属姓名、老人姓名、老人性别、老人年龄、老人电话、任务日期、任务内容等信息提交。并可以进行查询、重置、删除等操作。任务信息添加界面如下图所示。
图5-22任务信息添加界面
在对该系统进行完详细设计和编码之后,就要对敬老院管理系统的程序进行测试,检测程序是否运行无误,反复进行测试和修改,使之最后成为完整的软件,满足用户的需求,实现预期的功能。
在软件的测试过程中,通常测试人员需要针对不同的功能模块设计多种测试用例。通过测试用例能够及时发现代码业务逻辑上是否与真实的业务逻辑相对应,及时发现代码上或逻辑上的缺陷,以此来来完善系统,提高软件产品的质量,使软件具有良好的用户体验。
注册测试用例表如下所示。
表6-1注册测试用例
| 测试性能 | 新用户注册 | ||
| 用例目的 | 测试系统新用户个人信息注册功能的功能和安全性 | ||
| 前提条件 | 进入注册页面填写个人信息 | ||
| 输入条件 | 预期输出 | 实际情况 | |
| 各项基本信息输入不完整 | 不允许注册,无法点击注册按钮 | 一致 | |
| 填写已存在的用户名 | 系统显示出提示信息,要求重新填写 | 一致 | |
| 两次密码输入不一致 | 系统显示出提示信息,要求重新填写 | 一致 | |
| 填写的各项信息没有符合提示的长度和字符要求 | 系统显示出提示信息,要求重新填写 | 一致 | |
| 胡乱填写电话号码 | 收不到验证码 | 一致 | |
| 填写验证码与收到的不一致 | 系统显示提示信息告知用户验证码错误,不予注册 | 一致 | |
登录测试用例表如下所示。
表6-2登录测试用例
| 测试性能 | 用户或操作员登录系统 | ||
| 用例目的 | 测试用户或操作员登录系统时功能是否正常 | ||
| 前提条件 | 进入用户登录页面或操作员登录页面 | ||
| 输入条件 | 预期输出 | 实际情况 | |
| 各项信息不予填写,直接点击登陆按钮 | 不允许登录,提示填写账号相关信息 | 一致 | |
| 填写错误的登录名或密码后点击登录系统 | 提示用户名或密码错误,要求重新填写进行登录 | 一致 | |
| 填写与验证码信息不一致的信息 | 系统显示出提示信息,表明验证码错误,要求重新填写 | 一致 | |
缴费测试用例表如下所示。
表6-3老人缴费测试用例
| 测试性能 | 用户进行老人缴费的操作 | ||
| 用例目的 | 测试用户进行老人缴费操作时,系统的功能是否正常 | ||
| 前提条件 | 用户进入缴费详情页 | ||
| 输入条件 | 预期输出 | 实际情况 | |
| 用户未登录,点击账单按钮 | 跳转至登录页面,提示用户先进性登录 | 一致 | |
| 正常的登录用户,点击账单按钮 | 系统弹出提示框,提示用户缴费成功,同时该缴费的状态更改为已缴费状态 | 一致 | |
老人信息管理测试用例表如下所示。
表6-4老人信息管理测试用例
| 测试性能 | 老人信息相关信息管理功能 | ||
| 用例目的 | 测试系统后台操作员对老人相关信息进行管理的功能是否正常 | ||
| 前提条件 | 登录系统后台进入相关管理页面 | ||
| 输入条件 | 预期输出 | 实际情况 | |
| 普通操作员登录,点击进入老人相关信息管理的页面 | 提示非超级用户,权限不够,无法进入相关页面 | 一致 | |
| 超级操作员登入,删除某个已被账单的老人 | 提示该老人信息删除失败 | 一致 | |
| 点击增加老人按钮 | 页面正常跳转 | 一致 | |
| 增加老人是,填写已存在的老人编号 | 提示该编号已存在 | 一致 | |
经过对此系统的测试,得出该系统足以满足用户日常需求,在功能项目和操作等方面也能满足操作员对于其他用户的管理。但是,还有很多功能有待添加,这个系统仅能满足大部分的需求,还需要对此系统的功能更进一步的完善,这样使用起来才能更加的完美。
通过敬老院管理系统的开发,本人巩固了之前学过的知识,如今将平时所学到的知识融合在设计中,在设计过程中,做了很多的准备,首先,在数据库系统的设计过程中,尤其是在数据库的工作原理、工作特点,对其深刻的讨论,与此同时,对于小型站点来说,最好服务器的选择,其次,利用所学的知识点分析所做的系统,并在此基础上设计。
目前本系统已经上线,正在试运行阶段,用户反馈良好,基本完成用户所需,试运行过程中没有出现阻断性问题,有一些不足和小问题也及时予以修正,系统上线后,为了保证数据的安全性,对系统进行了备份操作,系统备份是每两个月备份一次,数据库备份为每周备份一次,系统部署在租赁的云平台服务器中。
本次系统上线成功后,得到了用户的高度认可,但是在功能上和性能上还需做进一步的研究处理,使其有更高的性能和更好的用户体验。
系统在以后的升级过程中,需要解决一系列用户所提出的问题,例如打印过程中如何避免浏览器的兼容性问题,大量用户访问时,如何保持较高的响应速度,在系统今后的升级过程中将着重解决这些安全性问题。
参考文献
[1]Krill P .Java 11 and Java 17 lead Java usage, Azul survey finds[J].InfoWorld.com,2023,
[2]Dyah A R ,Muhammad R ,Rudi Z , et al.Infiltration ability in the area of land use change, Bogor, West Java[J].Applied Water Science,2023,13(11):
[3]Volker G .Ritual seks - Sex als ritueller Akt der Heiligenverehrung:Heterodoxie und Islam auf Java[M].transcript Verlag:2023-10-16.
[4]Yeap D .As Equals: The Oei Women Of Java[M].World Scientific Publishing Company:2023-10-10.
[5]白金山,丘文峰,赵云等.Java动态代理设计模式中融入抗疫元素的课程思政教学[J].计算机教育,2023,(09):31-34.DOI:10.16512/j.cnki.jsjjy.2023.09.001
[6]薛文骞.Java编程中异常处理的方法和技巧研究[J].无线互联科技,2023,20(17):90-92.
[7]郭子界,王斌科,邱林茹等.部分翻转课堂在Java程序设计课程中的探索[J].中国教育技术装备,2023,(12):125-127+134.
[8]袁琳琳.浅析Java语言在计算机软件开发中的应用[J].信息记录材料,2023,24(09):81-83.DOI:10.16009/j.cnki.cn13-1295/tq.2023.09.006
[9]程小红.基于Java程序设计语言中一维数组的应用[J].数字技术与应用,2023,41(08):31-34.DOI:10.19695/j.cnki.cn12-1369.2023.08.10
[10]闫立誉.基于Java平台开发的软件保护技术探究[J].数字技术与应用,2023,41(08):199-201.DOI:10.19695/j.cnki.cn12-1369.2023.08.63
[11]何兴安.湘乡“挑刺”式考评推动敬老院管理服务大提升[N].湘潭日报,2023-08-23(002).DOI:10.28905/n.cnki.nxtrb.2023.001814
[12]董剑波.基于编程比赛的Java版数据结构教学模式探讨[J].互联网周刊,2023,(16):77-79.
[13]康晶晶,李青云.Java面向对象程序设计课程的教学实践[J].电子技术,2023,52(08):262-263.
[14]朱文龙,杨双双,廉佐政等.一流专业背景下Java EE框架与程序设计课程教学改革[J].高师理科学刊,2023,43(07):74-77+88.
[15]苏婉怡,揣小龙,王煜尧等.基于Java技术的考试系统设计与实现[J].无线互联科技,2023,20(14):75-77.
[16]王鹃,张志杰,杨鸿远.基于解析树的Java Web灰盒模糊测试[J].计算机系统应用,2023,32(09):67-76.DOI:10.15888/j.cnki.csa.009230
[17]刘兴兴.农村敬老院可持续发展的社会支持研究[D].河南师范大学,2022.DOI:10.27118/d.cnki.ghesu.2022.000288
[18]李聪聪.基于人性化设计下的乡村敬老院设计研究[D].中原工学院,2022.DOI:10.27774/d.cnki.gzygx.2022.000311
[19]肖新华,金中养老机构管理系统V5.0.广西壮族自治区,广西金中软件集团有限公司,2021-09-23.
[20]王志文.关于加强农村敬老院监督的调查与思考[J].廉政瞭望,2020,(14):82-83.
致谢
伴随着设计的完成,大学生涯也随之即将结束。大学期间是我最珍惜的时光,大学时光中学会了很多,也成长了很多,这段时光中每一段回忆都刻在脑海中。感谢一起学习,一起成长同学们,和成长过程悉心教导的老师们,非常感激有你们的陪伴。
首先感谢我的指导老师,设计的完成离不开老师的一系列指导。在毕业设计的完成过程中,老师给出了很多中肯的建议,正是由于老师一丝不苟的工作态度,我的设计才能顺利的完成。
最后,感谢在大学生涯中每一位教导我的老师,是你们教给了我丰富的知识,更教会了我遇到问题时,如何去应对并解决。谢谢你们的帮助与支持。

4088

被折叠的 条评论
为什么被折叠?



