学习编程不仅找到高薪工作,还可以在业余的时间接一些小单子,不仅可以给自己练习技术,还可以赚到钱,非常适合不打算转行的或者在校学生。
要说接单网站有很多,比如一品威客,微推推,猪八戒网等等,最关键的是很多接单网站上的单子都很简单,可能只需要你十几分钟一两百行代码就能搞定的小案例,就可以获得几百元的金额回报!
如下图:

如何利用Python在网上接单,兼职也能月薪过万



当然也几千或者上万的单子,相对而言难度肯定也会高很多。

那些几百的小单子对于很多人而言是非常简单的,十几分钟就能搞定,你试想一下十几分钟写完一个单子就是几百块,难道这样还不足以让你有学习Python的动力?
小编为大家准备了一些python的学习教程(附学习路线)和PDF格式的python电子书籍,希望可以帮助到大家。
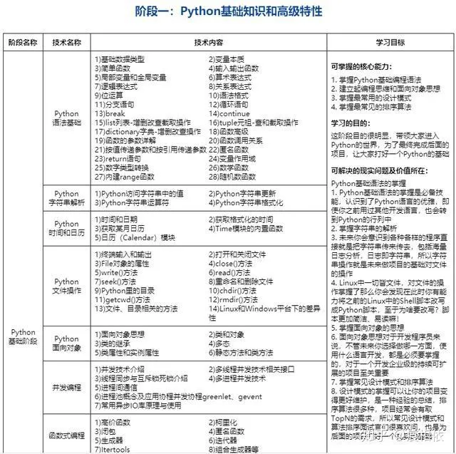
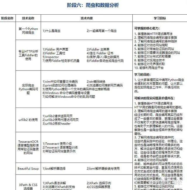
以下为Python学习路线:







关于Python技术储备
学好 Python 不论是就业还是做副业赚钱都不错,但要学会 Python 还是要有一个学习规划。最后大家分享一份全套的 Python 学习资料,给那些想学习 Python 的小伙伴们一点帮助!
包括:Python激活码+安装包、Python web开发,Python爬虫,Python数据分析,人工智能、机器学习等习教程。带你从零基础系统性的学好Python!
👉Python学习路线汇总👈
Python所有方向的技术点做的整理,形成各个领域的知识点汇总,它的用处就在于,你可以按照上面的知识点去找对应的学习资源,保证自己学得较为全面。(全套教程文末领取哈)

👉Python必备开发工具👈

温馨提示:篇幅有限,已打包文件夹,获取方式在:文末
👉Python学习视频600合集👈
观看零基础学习视频,看视频学习是最快捷也是最有效果的方式,跟着视频中老师的思路,从基础到深入,还是很容易入门的。

👉实战案例👈
光学理论是没用的,要学会跟着一起敲,要动手实操,才能将自己的所学运用到实际当中去,这时候可以搞点实战案例来学习。

👉100道Python练习题👈
检查学习结果。

👉面试刷题👈


👉python副业兼职与全职路线👈

上述这份完整版的Python全套学习资料已经上传CSDN官方,朋友们如果需要可以微信扫描下方CSDN官方认证二维码 即可领取↓↓↓
👉[[CSDN大礼包:《python兼职资源&全套学习资料》免费分享]](安全链接,放心点击)


被折叠的 条评论
为什么被折叠?



