前言
大家都知道IT是一个非常复杂和混沌的领域,充斥着各种已经半死不活的过时技术和数量更多的新系统、新软件和新协议。保护现在的企业网络不能仅仅依靠补丁管理、防火墙和用户培训,而更需要周期性地对网络中的安全防御机制进行真实环境下的验证与评估,以确定哪些是有效的哪些是缺失的,而这就是渗透测试所要完成的目标。
渗透测试是一- 项非常具有挑战性的工作。你拿着客户付的钱,却像犯罪者那样去思考,使用你所掌握的各种“游击”战术,在一个高度复杂的防御网络中找出最为薄弱的环节,来实施致命一击。在渗透测试中,你能够发现的事情可能是既让你的雇主惊奇,又让他烦恼的:从他的服务器可以被攻陷并架设色情网站,到公司业务可以被实施大规模的欺诈与犯罪行为。
渗透测试过程需要绕过目标组织的安全防御阵线,探测出系统中存在的弱点。-.次成功的渗透测试可能获取到–些敏感数据,而这通常是安全体系结构审查或漏洞评估所无法找出的,系统被发现的典型弱点包括共享口令、非法外联的网络,以及–些被发掘曝光的隐私信息。由马虎草率的系统管理员和匆匆赶工完成的系统部署会造成各种各样的安全问题,经常会对一个组织造成严重的安全威胁,然而对应的解决方案与计划措施可能还积压在系统管理员冗长的TO-DO列表中。渗透测试可以将这些被忽略的问题及时揭示出来,让目标组织更加清晰地了解到在防御一次真正的入侵时哪些问题更需要被立即解决。
Metasploit渗透测试手册
从基础到实战,一步步带你从0到1
目录一览
渗透测试技术基础

Metasploit基础

情报搜集

漏洞扫描

渗透攻击之旅

Meterpreter

免杀技术

客户端渗透攻击

Metasploit辅助模块

社会工程学工具包

Fast-Track

Karmetasploit无线攻击套件

编写你自己的模块

创建你自己的渗透攻击模块

将渗透代码移植到Metasploit

Meterpreter脚本编程

一次模拟的渗透测试过程

内容一览
渗透测试基础

全端口攻击载荷
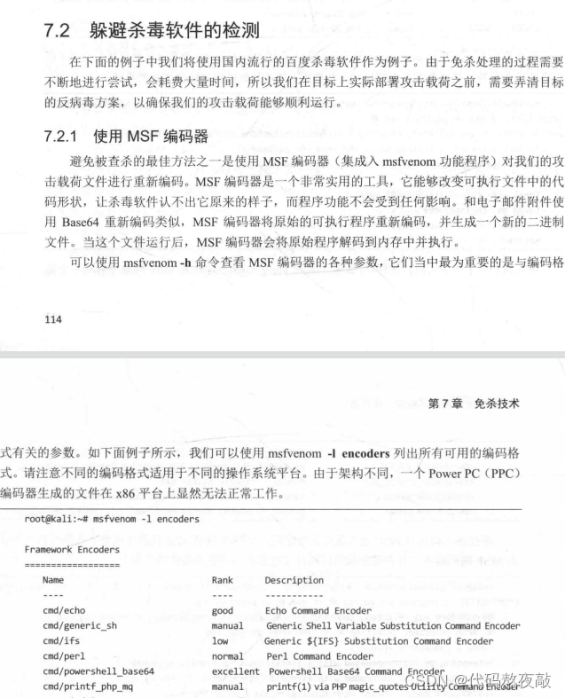
躲避杀毒软件检测

加壳软件

社会工程学

SQL注入

大规模客户端攻击

无线攻击

从靠劳力赚钱转变成靠脑力赚钱,想入门渗透测试的小白肯定想知道如何学好?
👉[[[CSDN大礼包:《黑客&网络安全入门&进阶学习资源》免费分享]]](安全链接,放心点击)
一、网安学习成长路线图
Python所有方向的技术点做的整理,形成各个领域的知识点汇总,它的用处就在于,你可以按照上面的知识点去找对应的学习资源,保证自己学得较为全面。(全套教程文末领取哈)

二、网安视频合集
观看零基础学习视频,看视频学习是最快捷也是最有效果的方式,跟着视频中老师的思路,从基础到深入,还是很容易入门的。

三、精品网安学习书籍
当我学到一定基础,有自己的理解能力的时候,会去阅读一些前辈整理的书籍或者手写的笔记资料,这些笔记详细记载了他们对一些技术点的理解,这些理解是比较独到,可以学到不一样的思路。

四、网络安全源码合集+工具包
光学理论是没用的,要学会跟着一起敲,要动手实操,才能将自己的所学运用到实际当中去,这时候可以搞点实战案例来学习。

五、网络安全面试题
最后就是大家最关心的网络安全面试题板块


这份完整版的学习资料已经上传CSDN,朋友们如果需要可以微信扫描下方CSDN官方认证二维码免费领取【保证100%免费】


被折叠的 条评论
为什么被折叠?



