目录
我们都知道,运算放大器是有源器件,需要合适的供电,即必须有合适的直流偏置才能正常工作。大多数情况下,运放采用大小相同,极性相反的双电源供电模式。如图1.1所示。

图1.1 运放双电源供电
运放本身有双电源运放和单电源运放之分,但是,只需稍加改进运算放大器所在电路,便能正常工作在单电源供电的条件下。也就是说所有的运放都可以进行单电源供电。
以下是对两种供电的简单介绍。
一、双电源供电
最常用的供电模式,任何以“地”作为参考的输入信号同时也就以两个电源的公共端作为参考,所以输出电压自动以“地”作为参考。要十分注意在使用运放时千万不要把正负级接反,否则芯片会烧坏。
此外,应注意电源大小的选取,若选取电源过小,则会出现图1.2所示的情况。

图1.2 波形失真
解决方法是增大电源。
二、单电源供电
只保留VCC,VEE变成接地的供电模式,如图2.1所示。

图2.1 运放单电源供电
为了更直观地观察由双电源供电转为单电源供电的过程,我将一步一步把双电源供电改为单电源供电。
图2.2是同相放大电路,我将以它为例。

图2.2 同相放大电路

图2.3 示波器1
1、将VEE换为地

图2.4 将VEE换为地

图2.5 示波器2-输出波形严重失真
可以看到,输出波形严重失真。
由于运放单电源供电,电路各点的电位只能大于零,当输入信号为正电压时,输出电压不可能低于零电位,所以不能正常工作;当输入信号为负电压时,输入级晶体管无法导通,电路不能正常工作。
为了使运放有合适的静态工作点,必须提高运放各点的电位。将信号的参考点设置为(这样具有最大的输出电压动态范围)。
我们来看一下。
2、设置参考点

图2.6 将信号的参考点设置为

图2.7 示波器3-波形仍失真
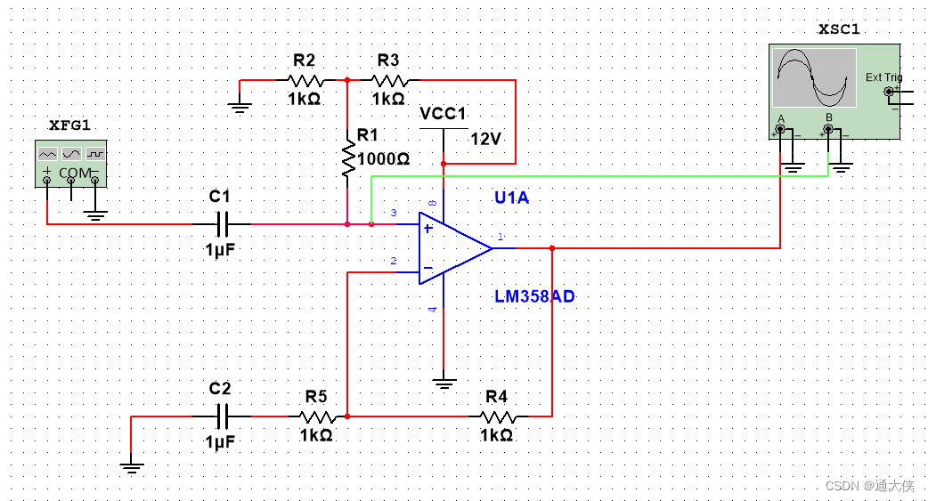
3、阻容耦合
为了解决参考电压带来的直流增益,采用阻容耦合的方法。

图2.8 阻容耦合

图2.9 示波器4
波形与双电源供电的相同。
拓展:运放单电源供电的其他电路
1、单电源供电的电压跟随器

图3.1 电压跟随器

图3.2 示波器4
未完待续...
若文章内容出现错误,恳请各位批评指正,感激不尽!
本文介绍了运放如何从双电源供电转换到单电源供电,涉及VEE接地、设置参考点和阻容耦合等步骤。还探讨了单电源供电的电压跟随器电路。
3677

被折叠的 条评论
为什么被折叠?



