21世纪的今天,随着社会的不断发展与进步,人们对于信息科学化的认识,已由低层次向高层次发展,由原来的感性认识向理性认识提高,管理工作的重要性已逐渐被人们所认识,科学化的管理,使信息存储达到准确、快速、完善,并能提高工作管理效率,促进其发展。论文主要是对公益支教平台的设计进行了介绍,包括研究的现状,还有涉及的开发背景,然后还对系统的设计目标进行了论述,还有系统的需求,以及整个的设计方案,对系统的设计以及实现,也都论述的比较细致,后对公益支教平台的设计进行了一些具体测试。
本文以Java语言为开发技术,实现了一个公益支教平台的设计。公益支教平台的设计的主要实现功能包括:岗位分类、公益岗位、申请岗位、公益站、公益捐赠等系统管理功能模块。通过这些功能模块的设计,基本上实现了整个公益支教平台的设计信息管理的过程。具体在系统设计上,使用Java语言在动态页面上进行了设计,台上采用Mysq|数据库,是一个非常优秀的公益支教平台的设计。
关键词:SSM;MySQL;公益支教平台;Java
Abstract
Today in the 21st century, with the continuous development and progress of society, people's understanding of the scientific nature of information has developed from a low level to a high level, from the original perceptual understanding to rational understanding, and the importance of management work has gradually been recognized by people. Scientific management enables information storage to achieve accuracy, speed, and perfection, and can improve work management efficiency and promote its development. The main purpose of this paper is to introduce the design of the public welfare education platform, including the current situation of the research and the development background involved. Then, it also discusses the design objectives of the system, the system requirements, and the entire design scheme. The design and implementation of the system are also discussed in detail. After that, some specific tests are conducted on the design of the public welfare education platform.
This article uses Java language as the development technology to implement the design of a public welfare education platform. The main implementation functions of the design of the public welfare education platform include: job classification, public welfare positions, application positions, public welfare stations, public welfare donations, and other system management function modules. Through the design of these functional modules, the design information management process of the entire public education platform has been basically realized. Specifically, in terms of system design, it uses Java language to design on a dynamic page, and uses a MySQL | database on the platform. It is a very excellent design for a public welfare education platform.
Keywords: SSM; MySQL; Public welfare education support platform; Java
1 绪论
1.1研究背景与意义
随着我国教育事业的发展,越来越多的人开始关注贫困地区的基础教育。近年来,由于政府对农村中小学投入不足,使得许多学校办学条件落后、师资力量匮乏等问题突出;同时,受应试教育的影响,不少学生缺乏学习兴趣和动力,导致教学质量下降,严重地阻碍了当地义务教育的进一步普及与提高。在这种情况下,如何利用社会资源为贫困地区培养出合格人才,就成了一个亟待解决的课题。公益支教是一种很好的方式,它具有成本低、见效快、效益高等优点。因此,"公益支教"也越来越受到社会各界的关注。但目前一些地区开展的过程中还存在着很多不规范现象,需要加以引导和规范。
1.2研究方法
首先,通过引擎搜索或者查阅相关文献资料,了解了本系统开发的背景以及设计系统的意义所在,收集用户需求信息。其次,在开发工具上,最终确定选用Java平台来设计开发本系统,MySQL作为设计数据库的工具。即利用Java语言实现用户界面,并同数据库连接起来实现完整的通信功能。之后,设计出系统大致的功能模块。主要从方便系统用户和系统管理员的角度进行分析,明确该系统应该具有的功能。最终是测试系统,通过用例测试发现存在的问题并找到解决的方案。利用现有的开发平台,结合自己所学的知识,在老师的指导帮助下来完成该设计,确保系统的可用性、实用性。
1.3ssm框架介绍
SSM(Spring+SpringMVC+MyBatis)框架集由Spring、MyBatis两个开源框架整合而成(SpringMVC是Spring中的部分内容)。常作为数据源较简单的web项目的框架。
1.8.1 Spring
Spring就像是整个项目中装配bean的大工厂,在配置文件中可以指定使用特定的参数去调用实体类的构造方法来实例化对象。也可以称之为项目中的粘合剂。
Spring的核心思想是IoC(控制反转),即不再需要程序员去显式地`new`一个对象,而是让Spring框架帮你来完成这一切。
1.8.2 SpringMVC
SpringMVC在项目中拦截用户请求,它的核心Servlet即DispatcherServlet承担中介或是前台这样的职责,将用户请求通过HandlerMapping去匹配Controller,Controller就是具体对应请求所执行的操作。SpringMVC相当于SSH框架中struts。
1.8.3 mybatis
mybatis是对jdbc的封装,它让数据库底层操作变的透明。mybatis的操作都是围绕一个sqlSessionFactory实例展开的。mybatis通过配置文件关联到各实体类的Mapper文件,Mapper文件中配置了每个类对数据库所需进行的sql语句映射。在每次与数据库交互时,通过sqlSessionFactory拿到一个sqlSession,再执行sql命令。
页面发送请求给控制器,控制器调用业务层处理逻辑,逻辑层向持久层发送请求,持久层与数据库交互,后将结果返回给业务层,业务层将处理逻辑发送给控制器,控制器再调用视图展现数据。
2 公益支教平台需求分析
在我们开发一个新的项目的时候,我们首先要考虑这个项目是否可以开发,是否值得开发,因此在开发本公益支教平台的第一步就要对系统的需求进行分析。
2.1 可行性分析
在开发公益支教平台的时候主要考虑的是系统的投入和产出两部分,投入方面只要配置一台带有ecplice+mysql的电脑就可以进行开发,成本很少,产出方面目前通过线上家教的用户的数量日益增多,网络进行家教变得平民化普及化,用户人数呈上升趋势,当用户人数庞大了,各种经济效益也就产生了。所以在经济方面可行性是没有问题的。
(2)操作方面上的可行性:
设计的公益支教平台在界面上简介易懂,而且通过导航栏能够明显的看到想要了解的各种信息,功能模块划分明确,而且在操作方面对使用者没有任何要求,无需培训,而且系统操作起来十分简单,能够便捷的管理任何信息。因此在操作方面可行性也是没有问题的。
(3)技术方面上的可行性:
在技术方面使用了当下主流的SSM框架,采用了编译器ecplice+mysql用以运行整体程序,在以后的技术更新以及维护方面是没有问题的,因此在技术方面可行性也是没有问题的。
业务流程是用一些特定的符合和线条来进行演示用户在使用系统时的过程,在进行系统分析的时候,业务流程可以帮助开发人员更好的理解业务,发现错误,完善系统。
用户成功登入系统后就能够实现增加数据的操作,增加数据的编号是特定的,系统生成,用户不能随意填写,除了编号以外,其他增加信息用户自己填写,填写后的信息经过系统验证,验证合法通过就显示增加数据成功了,相反的话,就没有增加成功,图2-1显示的就是在增加数据时的流程。
图2-1 数据增加流程图
数据修改时的流程和上面介绍的数据增加时的流程差不多,如图2-2所示。
图2-2 数据修改流程图
如果系统里面存在一些没有用的数据的话,相关的管理人员还可以对这些数据进行删除,图2-3就是数据删除时的流程图。
图2-3 数据删除流程图
2.3功能需求分析
公益支教平台划分为了志愿用户模块、支教学校模块和管理员模块这三大部分。
志愿用户模块:
(1)用户注册登录:游客可以随时进入到系统中,对系统中的信息浏览,但是想要实现公益岗位等操作,就必须有这个系统的账号,如果没有账号的话,可以注册以后进行相关的操作,同时用户还可以通过“我的账户”这以按钮对个人信息以及操作的信息进行管控。
(2)查看公益支教平台的首页信息:公益支教平台的首页信息包含了首页、留规格、支教资讯、公益岗位、公益站、公益捐赠、我的(我的账户、我的收藏、个人中心)。
(3)公告:用户可以查看后台管理员发布的公告信息,在查询到自己想要了解的公告信息的时候,可以进入查看详细的介绍。
(4)支教资讯:用户可以查看支教资讯信息,在查询到自己想要了解的支教资讯的时候,可以进入查看详细的介绍进行评论、点赞、收藏操作。
(5)公益岗位:学生可以查看公益岗位,在查询到自己想要了解的公益岗位的时候,可以进入查看详细的介绍,点击“申请岗位”这一按钮以后会跳转到岗位申请信息填写的界面,根据提示填写好申请岗位的信息,点击“提交”以后申请岗位就完成了,在公益岗位详情这个界面,同时支持用户对喜欢的公益岗位进行收藏、点赞的功能。
(6)我的账户:当用户点击右上角“我的”这个按钮,会出现子菜单,点击“我的账户”可以对个人的资料、登录系统的密码以及自己收藏的信息进行设置管理;
(7)公益站:用户可以查看公益站信息支持通过搜索关键词的方式对公益站进行查询,在查询到自己想要了解的公益站的时候,可以进入查看详细的介绍。
图2-1就是志愿用户角色的用例展示。
图2-1 公益支教平台志愿用户角色用例图
管理员管理模块:
(1)公共管理:管理员可以对系统前台展示的轮播图以及公告进行增删改查,方便用户进行查看。
(2)用户管理:管理员可以对公益支教平台中的管理员以及前台注册的支教学校和志愿用户进行审核管理。
(3)信息管理:管理员可以对公益支教平台前台展示的支教资讯以及资讯分类所属分类进行管控。
(4)申请岗位:管理员点击“申请岗位”会显示出所有的申请岗位信息,支持通过申请岗位状态或者输入支教岗位或者申请时间对申请岗位信息进行查询,如果想要添加新的申请岗位信息,点击“添加”按钮,输入相关信息,点击“提交”按钮就可以添加了,同时可以选择某一条申请岗位信息,点击“删除”进行删除。
(5)公益捐赠:管理员点击“公益捐赠”会显示出所有的公益捐赠信息,支持输入捐赠物品或者物品分类对公益捐赠信息进行查询,如果想要添加新的公益捐赠信息,点击“添加”按钮,输入捐赠物品、物品分类、捐赠人、物品规格、物品图片、捐赠时间等信息,点击“提交”按钮就可以添加了,同时可以选择某一条公益捐赠信息,点击“删除”进行删除,也可以对用户提交的公益捐赠评论的信息进行管控;
图2-2就是管理员角色的用例展示。
图2-2 公益支教平台管理员角色用例图
2.4非功能性分析
公益支教平台的非功能性需求比如公益支教平台的安全性怎么样,可靠性怎么样,性能怎么样,可拓展性怎么样等。具体可以表示在如下3-1表格中:
表3-1公益支教平台非功能需求表
| 安全性 | 主要指公益支教平台数据库的安装,数据库的使用和密码的设定必须合乎规范。 |
| 可靠性 | 可靠性是指公益支教平台能够安装用户的指示进行操作,经过测试,可靠性90%以上。 |
| 性能 | 性能是影响公益支教平台占据市场的必要条件,所以性能最好要佳才好。 |
| 可扩展性 | 比如数据库预留多个属性,比如接口的使用等确保了系统的非功能性需求。 |
| 易用性 | 用户只要跟着公益支教平台的页面展示内容进行操作,就可以了。 |
| 可维护性 | 公益支教平台开发的可维护性是非常重要的,经过测试,可维护性没有问题 |
3 公益支教平台总体设计
3.1 系统功能模块设计
公益支教平台整体的功能模块包括管理员+志愿用户+支教学校三个模块,其总体设计模块图如图3-1所示。
图3-1 公益支教平台功能模块图
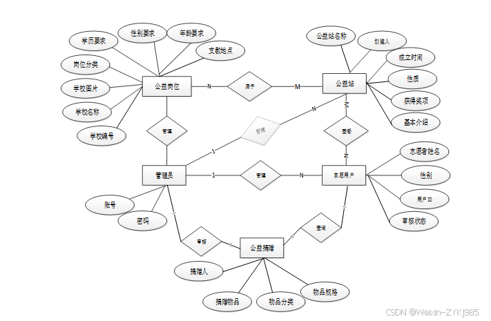
3.2系统E-R图设计
下面是整个公益支教平台中主要的数据库表总E-R实体关系图。
图3-2 公益支教平台总E-R关系图
3.3 数据库设计
通过上一节中公益支教平台中总E-R关系图上得出一共需要创建很多个数据表。在此我主要罗列几个主要的数据库表结构设计。
表apply_for_position (申请岗位)
| 编号 | 名称 | 数据类型 | 长度 | 小数位 | 允许空值 | 主键 | 默认值 | 说明 |
| 1 | apply_for_position_id | int | 10 | 0 | N | Y | 申请岗位ID | |
| 2 | school_no | int | 10 | 0 | Y | N | 0 | 学校编号 |
| 3 | school_name | varchar | 64 | 0 | Y | N | 学校名称 | |
| 4 | supporting_education_positions | varchar | 64 | 0 | Y | N | 支教岗位 | |
| 5 | job_classification | varchar | 64 | 0 | Y | N | 岗位分类 | |
| 6 | user | int | 10 | 0 | Y | N | 0 | 用户 |
| 7 | volunteer_name | varchar | 64 | 0 | Y | N | 志愿者姓名 | |
| 8 | application_time | date | 10 | 0 | Y | N | 申请时间 | |
| 9 | reason_for_application | text | 65535 | 0 | Y | N | 申请原因 | |
| 10 | curriculum_vitae | varchar | 255 | 0 | Y | N | 个人简历 | |
| 11 | examine_state | varchar | 16 | 0 | N | N | 未审核 | 审核状态 |
| 12 | examine_reply | varchar | 16 | 0 | Y | N | 审核回复 | |
| 13 | recommend | int | 10 | 0 | N | N | 0 | 智能推荐 |
| 14 | create_time | datetime | 19 | 0 | N | N | CURRENT_TIMESTAMP | 创建时间 |
| 15 | update_time | timestamp | 19 | 0 | N | N | CURRENT_TIMESTAMP | 更新时间 |
表article (文章:用于内容管理系统的文章)
| 编号 | 名称 | 数据类型 | 长度 | 小数位 | 允许空值 | 主键 | 默认值 | 说明 |
| 1 | article_id | mediumint | 8 | 0 | N | Y | 文章id:[0,8388607] | |
| 2 | title | varchar | 125 | 0 | N | Y | 标题:[0,125]用于文章和html的title标签中 | |
| 3 | type | varchar | 64 | 0 | N | N | 0 | 文章分类:[0,1000]用来搜索指定类型的文章 |
| 4 | hits | int | 10 | 0 | N | N | 0 | 点击数:[0,1000000000]访问这篇文章的人次 |
| 5 | praise_len | int | 10 | 0 | N | N | 0 | 点赞数 |
| 6 | create_time | timestamp | 19 | 0 | N | N | CURRENT_TIMESTAMP | 创建时间: |
| 7 | update_time | timestamp | 19 | 0 | N | N | CURRENT_TIMESTAMP | 更新时间: |
| 8 | source | varchar | 255 | 0 | Y | N | 来源:[0,255]文章的出处 | |
| 9 | url | varchar | 255 | 0 | Y | N | 来源地址:[0,255]用于跳转到发布该文章的网站 | |
| 10 | tag | varchar | 255 | 0 | Y | N | 标签:[0,255]用于标注文章所属相关内容,多个标签用空格隔开 | |
| 11 | content | longtext | 2147483647 | 0 | Y | N | 正文:文章的主体内容 | |
| 12 | img | varchar | 255 | 0 | Y | N | 封面图 | |
| 13 | description | text | 65535 | 0 | Y | N | 文章描述 |
表article_type (文章分类)
| 编号 | 名称 | 数据类型 | 长度 | 小数位 | 允许空值 | 主键 | 默认值 | 说明 |
| 1 | type_id | smallint | 5 | 0 | N | Y | 分类ID:[0,10000] | |
| 2 | display | smallint | 5 | 0 | N | N | 100 | 显示顺序:[0,1000]决定分类显示的先后顺序 |
| 3 | name | varchar | 16 | 0 | N | N | 分类名称:[2,16] | |
| 4 | father_id | smallint | 5 | 0 | N | N | 0 | 上级分类ID:[0,32767] |
| 5 | description | varchar | 255 | 0 | Y | N | 描述:[0,255]描述该分类的作用 | |
| 6 | icon | text | 65535 | 0 | Y | N | 分类图标: | |
| 7 | url | varchar | 255 | 0 | Y | N | 外链地址:[0,255]如果该分类是跳转到其他网站的情况下,就在该URL上设置 | |
| 8 | create_time | timestamp | 19 | 0 | N | N | CURRENT_TIMESTAMP | 创建时间: |
| 9 | update_time | timestamp | 19 | 0 | N | N | CURRENT_TIMESTAMP | 更新时间: |
表auth (用户权限管理)
| 编号 | 名称 | 数据类型 | 长度 | 小数位 | 允许空值 | 主键 | 默认值 | 说明 |
| 1 | auth_id | int | 10 | 0 | N | Y | 授权ID: | |
| 2 | user_group | varchar | 64 | 0 | Y | N | 用户组: | |
| 3 | mod_name | varchar | 64 | 0 | Y | N | 模块名: | |
| 4 | table_name | varchar | 64 | 0 | Y | N | 表名: | |
| 5 | page_title | varchar | 255 | 0 | Y | N | 页面标题: | |
| 6 | path | varchar | 255 | 0 | Y | N | 路由路径: | |
| 7 | position | varchar | 32 | 0 | Y | N | 位置: | |
| 8 | mode | varchar | 32 | 0 | N | N | _blank | 跳转方式: |
| 9 | add | tinyint | 3 | 0 | N | N | 1 | 是否可增加: |
| 10 | del | tinyint | 3 | 0 | N | N | 1 | 是否可删除: |
| 11 | set | tinyint | 3 | 0 | N | N | 1 | 是否可修改: |
| 12 | get | tinyint | 3 | 0 | N | N | 1 | 是否可查看: |
| 13 | field_add | text | 65535 | 0 | Y | N | 添加字段: | |
| 14 | field_set | text | 65535 | 0 | Y | N | 修改字段: | |
| 15 | field_get | text | 65535 | 0 | Y | N | 查询字段: | |
| 16 | table_nav_name | varchar | 500 | 0 | Y | N | 跨表导航名称: | |
| 17 | table_nav | varchar | 500 | 0 | Y | N | 跨表导航: | |
| 18 | option | text | 65535 | 0 | Y | N | 配置: | |
| 19 | create_time | timestamp | 19 | 0 | N | N | CURRENT_TIMESTAMP | 创建时间: |
| 20 | update_time | timestamp | 19 | 0 | N | N | CURRENT_TIMESTAMP | 更新时间: |
表collect (收藏)
| 编号 | 名称 | 数据类型 | 长度 | 小数位 | 允许空值 | 主键 | 默认值 | 说明 |
| 1 | collect_id | int | 10 | 0 | N | Y | 收藏ID: | |
| 2 | user_id | int | 10 | 0 | N | N | 0 | 收藏人ID: |
| 3 | source_table | varchar | 255 | 0 | Y | N | 来源表: | |
| 4 | source_field | varchar | 255 | 0 | Y | N | 来源字段: | |
| 5 | source_id | int | 10 | 0 | N | N | 0 | 来源ID: |
| 6 | title | varchar | 255 | 0 | Y | N | 标题: | |
| 7 | img | varchar | 255 | 0 | Y | N | 封面: | |
| 8 | create_time | timestamp | 19 | 0 | N | N | CURRENT_TIMESTAMP | 创建时间: |
| 9 | update_time | timestamp | 19 | 0 | N | N | CURRENT_TIMESTAMP | 更新时间: |
表comment (评论)
| 编号 | 名称 | 数据类型 | 长度 | 小数位 | 允许空值 | 主键 | 默认值 | 说明 |
| 1 | comment_id | int | 10 | 0 | N | Y | 评论ID: | |
| 2 | user_id | int | 10 | 0 | N | N | 0 | 评论人ID: |
| 3 | reply_to_id | int | 10 | 0 | N | N | 0 | 回复评论ID:空为0 |
| 4 | content | longtext | 2147483647 | 0 | Y | N | 内容: | |
| 5 | nickname | varchar | 255 | 0 | Y | N | 昵称: | |
| 6 | avatar | varchar | 255 | 0 | Y | N | 头像地址:[0,255] | |
| 7 | create_time | timestamp | 19 | 0 | N | N | CURRENT_TIMESTAMP | 创建时间: |
| 8 | update_time | timestamp | 19 | 0 | N | N | CURRENT_TIMESTAMP | 更新时间: |
| 9 | source_table | varchar | 255 | 0 | Y | N | 来源表: | |
| 10 | source_field | varchar | 255 | 0 | Y | N | 来源字段: | |
| 11 | source_id | int | 10 | 0 | N | N | 0 | 来源ID: |
表hits (用户点击)
| 编号 | 名称 | 数据类型 | 长度 | 小数位 | 允许空值 | 主键 | 默认值 | 说明 |
| 1 | hits_id | int | 10 | 0 | N | Y | 点赞ID: | |
| 2 | user_id | int | 10 | 0 | N | N | 0 | 点赞人: |
| 3 | create_time | timestamp | 19 | 0 | N | N | CURRENT_TIMESTAMP | 创建时间: |
| 4 | update_time | timestamp | 19 | 0 | N | N | CURRENT_TIMESTAMP | 更新时间: |
| 5 | source_table | varchar | 255 | 0 | Y | N | 来源表: | |
| 6 | source_field | varchar | 255 | 0 | Y | N | 来源字段: | |
| 7 | source_id | int | 10 | 0 | N | N | 0 | 来源ID: |
表job_classification (岗位分类)
| 编号 | 名称 | 数据类型 | 长度 | 小数位 | 允许空值 | 主键 | 默认值 | 说明 |
| 1 | job_classification_id | int | 10 | 0 | N | Y | 岗位分类ID | |
| 2 | job_classification | varchar | 64 | 0 | Y | N | 岗位分类 | |
| 3 | recommend | int | 10 | 0 | N | N | 0 | 智能推荐 |
| 4 | create_time | datetime | 19 | 0 | N | N | CURRENT_TIMESTAMP | 创建时间 |
| 5 | update_time | timestamp | 19 | 0 | N | N | CURRENT_TIMESTAMP | 更新时间 |
表notice (公告)
| 编号 | 名称 | 数据类型 | 长度 | 小数位 | 允许空值 | 主键 | 默认值 | 说明 |
| 1 | notice_id | mediumint | 8 | 0 | N | Y | 公告id: | |
| 2 | title | varchar | 125 | 0 | N | N | 标题: | |
| 3 | content | longtext | 2147483647 | 0 | Y | N | 正文: | |
| 4 | create_time | timestamp | 19 | 0 | N | N | CURRENT_TIMESTAMP | 创建时间: |
| 5 | update_time | timestamp | 19 | 0 | N | N | CURRENT_TIMESTAMP | 更新时间: |
表praise (点赞)
| 编号 | 名称 | 数据类型 | 长度 | 小数位 | 允许空值 | 主键 | 默认值 | 说明 |
| 1 | praise_id | int | 10 | 0 | N | Y | 点赞ID: | |
| 2 | user_id | int | 10 | 0 | N | N | 0 | 点赞人: |
| 3 | create_time | timestamp | 19 | 0 | N | N | CURRENT_TIMESTAMP | 创建时间: |
| 4 | update_time | timestamp | 19 | 0 | N | N | CURRENT_TIMESTAMP | 更新时间: |
| 5 | source_table | varchar | 255 | 0 | Y | N | 来源表: | |
| 6 | source_field | varchar | 255 | 0 | Y | N | 来源字段: | |
| 7 | source_id | int | 10 | 0 | N | N | 0 | 来源ID: |
| 8 | status | bit | 1 | 0 | N | N | 1 | 点赞状态:1为点赞,0已取消 |
表public_welfare_donations (公益捐赠)
| 编号 | 名称 | 数据类型 | 长度 | 小数位 | 允许空值 | 主键 | 默认值 | 说明 |
| 1 | public_welfare_donations_id | int | 10 | 0 | N | Y | 公益捐赠ID | |
| 2 | donor | varchar | 64 | 0 | Y | N | 捐赠人 | |
| 3 | donations | varchar | 64 | 0 | Y | N | 捐赠物品 | |
| 4 | item_classification | varchar | 64 | 0 | Y | N | 物品分类 | |
| 5 | item_specification | varchar | 64 | 0 | Y | N | 物品规格 | |
| 6 | item_picture | varchar | 255 | 0 | Y | N | 物品图片 | |
| 7 | donation_time | date | 10 | 0 | Y | N | 捐赠时间 | |
| 8 | donors | varchar | 64 | 0 | Y | N | 捐赠对象 | |
| 9 | number_of_donations | varchar | 64 | 0 | Y | N | 捐赠数量 | |
| 10 | item_information | text | 65535 | 0 | Y | N | 物品信息 | |
| 11 | donation_description | text | 65535 | 0 | Y | N | 捐赠说明 | |
| 12 | hits | int | 10 | 0 | N | N | 0 | 点击数 |
| 13 | praise_len | int | 10 | 0 | N | N | 0 | 点赞数 |
| 14 | recommend | int | 10 | 0 | N | N | 0 | 智能推荐 |
| 15 | create_time | datetime | 19 | 0 | N | N | CURRENT_TIMESTAMP | 创建时间 |
| 16 | update_time | timestamp | 19 | 0 | N | N | CURRENT_TIMESTAMP | 更新时间 |
表public_welfare_posts (公益岗位)
| 编号 | 名称 | 数据类型 | 长度 | 小数位 | 允许空值 | 主键 | 默认值 | 说明 |
| 1 | public_welfare_posts_id | int | 10 | 0 | N | Y | 公益岗位ID | |
| 2 | school_no | int | 10 | 0 | Y | N | 0 | 学校编号 |
| 3 | school_name | varchar | 64 | 0 | Y | N | 学校名称 | |
| 4 | school_pictures | varchar | 255 | 0 | Y | N | 学校图片 | |
| 5 | supporting_education_positions | varchar | 64 | 0 | Y | N | 支教岗位 | |
| 6 | job_classification | varchar | 64 | 0 | Y | N | 岗位分类 | |
| 7 | educational_requirements | varchar | 64 | 0 | Y | N | 学历要求 | |
| 8 | gender_requirements | varchar | 64 | 0 | Y | N | 性别要求 | |
| 9 | age_requirements | varchar | 64 | 0 | Y | N | 年龄要求 | |
| 10 | supporting_teaching_location | varchar | 64 | 0 | Y | N | 支教地点 | |
| 11 | number_of_people_required | int | 10 | 0 | Y | N | 0 | 需求人数 |
| 12 | specific_requirement | text | 65535 | 0 | Y | N | 具体要求 | |
| 13 | hits | int | 10 | 0 | N | N | 0 | 点击数 |
| 14 | praise_len | int | 10 | 0 | N | N | 0 | 点赞数 |
| 15 | recommend | int | 10 | 0 | N | N | 0 | 智能推荐 |
| 16 | create_time | datetime | 19 | 0 | N | N | CURRENT_TIMESTAMP | 创建时间 |
| 17 | update_time | timestamp | 19 | 0 | N | N | CURRENT_TIMESTAMP | 更新时间 |
表public_welfare_station (公益站)
| 编号 | 名称 | 数据类型 | 长度 | 小数位 | 允许空值 | 主键 | 默认值 | 说明 |
| 1 | public_welfare_station_id | int | 10 | 0 | N | Y | 公益站ID | |
| 2 | name_of_public_welfare_station | varchar | 64 | 0 | Y | N | 公益站名称 | |
| 3 | created_by | varchar | 64 | 0 | Y | N | 创建人 | |
| 4 | establishment_time | date | 10 | 0 | Y | N | 成立时间 | |
| 5 | nature | varchar | 64 | 0 | Y | N | 性质 | |
| 6 | awarded | text | 65535 | 0 | Y | N | 获得奖项 | |
| 7 | basic_introduction | text | 65535 | 0 | Y | N | 基本介绍 | |
| 8 | service_content | text | 65535 | 0 | Y | N | 服务内容 | |
| 9 | hits | int | 10 | 0 | N | N | 0 | 点击数 |
| 10 | praise_len | int | 10 | 0 | N | N | 0 | 点赞数 |
| 11 | recommend | int | 10 | 0 | N | N | 0 | 智能推荐 |
| 12 | create_time | datetime | 19 | 0 | N | N | CURRENT_TIMESTAMP | 创建时间 |
| 13 | update_time | timestamp | 19 | 0 | N | N | CURRENT_TIMESTAMP | 更新时间 |
表slides (轮播图)
| 编号 | 名称 | 数据类型 | 长度 | 小数位 | 允许空值 | 主键 | 默认值 | 说明 |
| 1 | slides_id | int | 10 | 0 | N | Y | 轮播图ID: | |
| 2 | title | varchar | 64 | 0 | Y | N | 标题: | |
| 3 | content | varchar | 255 | 0 | Y | N | 内容: | |
| 4 | url | varchar | 255 | 0 | Y | N | 链接: | |
| 5 | img | varchar | 255 | 0 | Y | N | 轮播图: | |
| 6 | hits | int | 10 | 0 | N | N | 0 | 点击量: |
| 7 | create_time | timestamp | 19 | 0 | N | N | CURRENT_TIMESTAMP | 创建时间: |
| 8 | update_time | timestamp | 19 | 0 | N | N | CURRENT_TIMESTAMP | 更新时间: |
表supporting_schools (支教学校)
| 编号 | 名称 | 数据类型 | 长度 | 小数位 | 允许空值 | 主键 | 默认值 | 说明 |
| 1 | supporting_schools_id | int | 10 | 0 | N | Y | 支教学校ID | |
| 2 | school_no | varchar | 64 | 0 | N | N | 学校编号 | |
| 3 | school_name | varchar | 64 | 0 | Y | N | 学校名称 | |
| 4 | examine_state | varchar | 16 | 0 | N | N | 已通过 | 审核状态 |
| 5 | recommend | int | 10 | 0 | N | N | 0 | 智能推荐 |
| 6 | user_id | int | 10 | 0 | N | N | 0 | 用户ID |
| 7 | create_time | datetime | 19 | 0 | N | N | CURRENT_TIMESTAMP | 创建时间 |
| 8 | update_time | timestamp | 19 | 0 | N | N | CURRENT_TIMESTAMP | 更新时间 |
表upload (文件上传)
| 编号 | 名称 | 数据类型 | 长度 | 小数位 | 允许空值 | 主键 | 默认值 | 说明 |
| 1 | upload_id | int | 10 | 0 | N | Y | 上传ID | |
| 2 | name | varchar | 64 | 0 | Y | N | 文件名 | |
| 3 | path | varchar | 255 | 0 | Y | N | 访问路径 | |
| 4 | file | varchar | 255 | 0 | Y | N | 文件路径 | |
| 5 | display | varchar | 255 | 0 | Y | N | 显示顺序 | |
| 6 | father_id | int | 10 | 0 | Y | N | 0 | 父级ID |
| 7 | dir | varchar | 255 | 0 | Y | N | 文件夹 | |
| 8 | type | varchar | 32 | 0 | Y | N | 文件类型 |
表user (用户账户:用于保存用户登录信息)
| 编号 | 名称 | 数据类型 | 长度 | 小数位 | 允许空值 | 主键 | 默认值 | 说明 |
| 1 | user_id | mediumint | 8 | 0 | N | Y | 用户ID:[0,8388607]用户获取其他与用户相关的数据 | |
| 2 | state | smallint | 5 | 0 | N | N | 1 | 账户状态:[0,10](1可用|2异常|3已冻结|4已注销) |
| 3 | user_group | varchar | 32 | 0 | Y | N | 所在用户组:[0,32767]决定用户身份和权限 | |
| 4 | login_time | timestamp | 19 | 0 | N | N | CURRENT_TIMESTAMP | 上次登录时间: |
| 5 | phone | varchar | 11 | 0 | Y | N | 手机号码:[0,11]用户的手机号码,用于找回密码时或登录时 | |
| 6 | phone_state | smallint | 5 | 0 | N | N | 0 | 手机认证:[0,1](0未认证|1审核中|2已认证) |
| 7 | username | varchar | 16 | 0 | N | N | 用户名:[0,16]用户登录时所用的账户名称 | |
| 8 | nickname | varchar | 16 | 0 | Y | N | 昵称:[0,16] | |
| 9 | password | varchar | 64 | 0 | N | N | 密码:[0,32]用户登录所需的密码,由6-16位数字或英文组成 | |
| 10 | | varchar | 64 | 0 | Y | N | 邮箱:[0,64]用户的邮箱,用于找回密码时或登录时 | |
| 11 | email_state | smallint | 5 | 0 | N | N | 0 | 邮箱认证:[0,1](0未认证|1审核中|2已认证) |
| 12 | avatar | varchar | 255 | 0 | Y | N | 头像地址:[0,255] | |
| 13 | create_time | timestamp | 19 | 0 | N | N | CURRENT_TIMESTAMP | 创建时间: |
表user_group (用户组:用于用户前端身份和鉴权)
| 编号 | 名称 | 数据类型 | 长度 | 小数位 | 允许空值 | 主键 | 默认值 | 说明 |
| 1 | group_id | mediumint | 8 | 0 | N | Y | 用户组ID:[0,8388607] | |
| 2 | display | smallint | 5 | 0 | N | N | 100 | 显示顺序:[0,1000] |
| 3 | name | varchar | 16 | 0 | N | N | 名称:[0,16] | |
| 4 | description | varchar | 255 | 0 | Y | N | 描述:[0,255]描述该用户组的特点或权限范围 | |
| 5 | source_table | varchar | 255 | 0 | Y | N | 来源表: | |
| 6 | source_field | varchar | 255 | 0 | Y | N | 来源字段: | |
| 7 | source_id | int | 10 | 0 | N | N | 0 | 来源ID: |
| 8 | register | smallint | 5 | 0 | Y | N | 0 | 注册位置: |
| 9 | create_time | timestamp | 19 | 0 | N | N | CURRENT_TIMESTAMP | 创建时间: |
| 10 | update_time | timestamp | 19 | 0 | N | N | CURRENT_TIMESTAMP | 更新时间: |
表volunteer_users (志愿用户)
| 编号 | 名称 | 数据类型 | 长度 | 小数位 | 允许空值 | 主键 | 默认值 | 说明 |
| 1 | volunteer_users_id | int | 10 | 0 | N | Y | 志愿用户ID | |
| 2 | volunteer_name | varchar | 64 | 0 | Y | N | 志愿者姓名 | |
| 3 | gender | varchar | 64 | 0 | Y | N | 性别 | |
| 4 | examine_state | varchar | 16 | 0 | N | N | 已通过 | 审核状态 |
| 5 | recommend | int | 10 | 0 | N | N | 0 | 智能推荐 |
| 6 | user_id | int | 10 | 0 | N | N | 0 | 用户ID |
| 7 | create_time | datetime | 19 | 0 | N | N | CURRENT_TIMESTAMP | 创建时间 |
| 8 | update_time | timestamp | 19 | 0 | N | N | CURRENT_TIMESTAMP | 更新时间 |
4 公益支教平台详细设计与实现
公益支教平台的详细设计与实现主要是根据前面的公益支教平台的需求分析和公益支教平台的总体设计来设计页面并实现业务逻辑,开发工具采用ecplice,数据库在MYSQL中存储,运用了当下比较主流的SSM框架。
4.1系统前台部分功能模块的实现
4.1.1 前台首页界面
当进入公益支教平台的时候,系统以上中下的布局进行展示,首先映入眼帘的是系统的导航栏,下面是轮播图,再往下是支教资讯信息,其主界面展示如下图4-1所示。
图4-1 前台首页界面图
4.1.2 用户注册界面
公益支教平台的用户可以进行注册登录,当用户左上角“注册”按钮的时候,当填写上自己的账号+密码+确认密码+昵称+邮箱+手机号,选择身份,然后填写身份信息后再点击“注册”按钮后将会先验证输入的有没有空数据,再次验证密码和确认密码是否是一样的,最后验证输入的账户名和数据库表中已经注册的账户名是否重复,只有都验证没问题后即可注册成功。其用注册界面展示如下图4-2所示。
图4-2注册界面图
注册关键代码如下所示。
/**
* 注册
* @return
*/
@PostMapping("register")
public Map<String, Object> signUp(HttpServletRequest request) throws IOException {
// 查询用户
Map<String, String> query = new HashMap<>();
Map<String,Object> map = service.readBody(request.getReader());
query.put("username",String.valueOf(map.get("username")));
List list = service.selectBaseList(service.select(query, new HashMap<>()));
if (list.size()>0){
return error(30000, "用户已存在");
}
map.put("password",service.encryption(String.valueOf(map.get("password"))));
service.insert(map);
return success(1);
}
public Map<String,Object> readBody(BufferedReader reader){
BufferedReader br = null;
StringBuilder sb = new StringBuilder("");
try{
br = reader;
String str;
while ((str = br.readLine()) != null){
sb.append(str);
}
br.close();
String json = sb.toString();
return JSONObject.parseObject(json, Map.class);
}catch (IOException e){
e.printStackTrace();
}finally{
if (null != br){
try{
br.close();
}catch (IOException e){
e.printStackTrace();
}
}
}
return null;
}
public void insert(Map<String,Object> body){
E entity = JSON.parseObject(JSON.toJSONString(body),eClass);
baseMapper.insert(entity);
log.info("[{}] - 插入操作:{}",entity);
}
4.1.3 用户登录界面
公益支教平台中的前台上注册后的用户是可以通过自己的账户名和密码进行登录的,当会员输入完整的自己的账户名和密码信息并点击“登录”按钮后,将会首先验证输入的有没有空数据,再次验证输入的账户名+密码和数据库中当前保存的用户信息是否一致,只有在一致后将会登录成功并自动跳转到公益支教平台的首页中;否则将会提示相应错误信息,用户登录界面如下图4-3所示。
图4-3用户登录界面图
登录关键代码如下所示。
/**
* 登录
* @param data
* @param httpServletRequest
* @return
*/
@PostMapping("login")
public Map<String, Object> login(@RequestBody Map<String, String> data, HttpServletRequest httpServletRequest) {
log.info("[执行登录接口]");
String username = data.get("username");
String email = data.get("email");
String phone = data.get("phone");
String password = data.get("password");
List resultList = null;
QueryWrapper wrapper = new QueryWrapper<User>();
Map<String, String> map = new HashMap<>();
if(username != null && "".equals(username) == false){
map.put("username", username);
resultList = service.selectBaseList(service.select(map, new HashMap<>()));
}
else if(email != null && "".equals(email) == false){
map.put("email", email);
resultList = service.selectBaseList(service.select(map, new HashMap<>()));
}
else if(phone != null && "".equals(phone) == false){
map.put("phone", phone);
resultList = service.selectBaseList(service.select(map, new HashMap<>()));
}else{
return error(30000, "账号或密码不能为空");
}
if (resultList == null || password == null) {
return error(30000, "账号或密码不能为空");
}
//判断是否有这个用户
if (resultList.size()<=0){
return error(30000,"用户不存在");
}
User byUsername = (User) resultList.get(0);
Map<String, String> groupMap = new HashMap<>();
groupMap.put("name",byUsername.getUserGroup());
List groupList = userGroupService.selectBaseList(userGroupService.select(groupMap, new HashMap<>()));
if (groupList.size()<1){
return error(30000,"用户组不存在");
}
UserGroup userGroup = (UserGroup) groupList.get(0);
//查询用户审核状态
if (!StringUtils.isEmpty(userGroup.getSourceTable())){
String res = service.selectExamineState(userGroup.getSourceTable(),byUsername.getUserId());
if (res==null){
return error(30000,"用户不存在");
}
if (!res.equals("已通过")){
return error(30000,"该用户审核未通过");
}
}
//查询用户状态
if (byUsername.getState()!=1){
return error(30000,"用户非可用状态,不能登录");
}
String md5password = service.encryption(password);
if (byUsername.getPassword().equals(md5password)) {
// 存储Token到数据库
AccessToken accessToken = new AccessToken();
accessToken.setToken(UUID.randomUUID().toString().replaceAll("-", ""));
accessToken.setUser_id(byUsername.getUserId());
tokenService.save(accessToken);
// 返回用户信息
JSONObject user = JSONObject.parseObject(JSONObject.toJSONString(byUsername));
user.put("token", accessToken.getToken());
JSONObject ret = new JSONObject();
ret.put("obj",user);
return success(ret);
} else {
return error(30000, "账号或密码不正确");
}
}
public String select(Map<String,String> query,Map<String,String> config){
StringBuffer sql = new StringBuffer("select ");
sql.append(config.get(FindConfig.FIELD) == null || "".equals(config.get(FindConfig.FIELD)) ? "*" : config.get(FindConfig.FIELD)).append(" ");
sql.append("from ").append("`").append(table).append("`").append(toWhereSql(query, "0".equals(config.get(FindConfig.LIKE))));
if (config.get(FindConfig.GROUP_BY) != null && !"".equals(config.get(FindConfig.GROUP_BY))){
sql.append("group by ").append(config.get(FindConfig.GROUP_BY)).append(" ");
}
if (config.get(FindConfig.ORDER_BY) != null && !"".equals(config.get(FindConfig.ORDER_BY))){
sql.append("order by ").append(config.get(FindConfig.ORDER_BY)).append(" ");
}
if (config.get(FindConfig.PAGE) != null && !"".equals(config.get(FindConfig.PAGE))){
int page = config.get(FindConfig.PAGE) != null && !"".equals(config.get(FindConfig.PAGE)) ? Integer.parseInt(config.get(FindConfig.PAGE)) : 1;
int limit = config.get(FindConfig.SIZE) != null && !"".equals(config.get(FindConfig.SIZE)) ? Integer.parseInt(config.get(FindConfig.SIZE)) : 10;
sql.append(" limit ").append( (page-1)*limit ).append(" , ").append(limit);
}
log.info("[{}] - 查询操作,sql: {}",table,sql);
return sql.toString();
}
public List selectBaseList(String select) {
List<Map<String,Object>> mapList = baseMapper.selectBaseList(select);
List<E> list = new ArrayList<>();
for (Map<String,Object> map:mapList) {
list.add(JSON.parseObject(JSON.toJSONString(map),eClass));
}
return list;
}
所有的用户都可以通过网页进入到公益支教平台中对信息进行查看,但是要实现点赞、收藏、评论的话,就不是所有人都能操作的,必须成为公益支教平台的用户,注册登录的流程图如下图4-4所示。
图4-4注册登录流程图
4.1.4公益岗位详情界面
用户可以查看公益岗位,在查询到自己想要了解的公益岗位的时候,可以进入查看详细的介绍,点击“申请岗位”这一按钮以后会跳转到申请岗位信息填写的界面,根据提示填写好申请岗位的信息;根据提示填写好申请岗位的信息点击“提交”以后申请岗位就完成了,在公益岗位详情这个界面,同时支持用户对喜欢的公益岗位进行收藏、点赞的功能,公益岗位详情展示页面如图4-5所示。
图4-5公益岗位详情界面图
4.1.5支教资讯界面
当访客点击公益支教平台中导航栏上的“支教资讯”后将会进入到该“支教资讯”列表的界面,然后选择想要看的支教资讯信息,点击进入到详细界面,在详细界面可以收藏+赞+评论等操作,支教资讯界面如下图4-6所示。
图4-6支教资讯界面图
4.1.6 我的账户界面
当点击导航栏上的“我的”的时候,就会进入对应的界面查看我的账户修改密码、个人资料,我的账户界面如下图4-7所示。
图4-7我的账户界面图
4.2系统后台部分功能模块的实现
管理员在登录界面输入账号+密码,点击“登录”按钮,系统在用户数据库表中会对管理员,志愿用户的账号进行匹配,账号+密码正确的话,就会登录到系统中各个用户的主管理界面,否则提示对应的信息,返回到登录的界面,如果管理人员忘记密码的话,点击“忘记密码”根据提示可以找回密码,然后再进行登录其主界面展示如下图4-8所示。
图4-8登录界面图
公益支教平台中的管理员在“用户管理”这一菜单是中可以对注册的志愿用户、支教学校以及管理员人员进行管控。界面如下图4-9所示。
图4-9用户管理界面图
用户管理关键代码如下所示。
public List selectBaseList(String select) {
List<Map<String,Object>> mapList = baseMapper.selectBaseList(select);
List<E> list = new ArrayList<>();
for (Map<String,Object> map:mapList) {
list.add(JSON.parseObject(JSON.toJSONString(map),eClass));
}
return list;
}
4.2.3公共管理界面
公共管理模块是对系统公告和轮播图的设置,只有管理员权限才能进行更新维护。界面如下图4-10所示。
图4-10公共管理界面图
4.2.4信息管理界面
信息管理主要管理员是对支教资讯以及资讯分类所属的分类进行管控,包含了用户对支教资讯提交的评论信息,界面如下图4-11所示。
图4-11信息管理界面图
点击“公益岗位”按钮会显示自己添加的公益岗位,如果想要添加新的公益岗位,点击“添加”按钮根据提示输入公益岗位,点击“提交”后在公益岗位界面就可以显示了,如果信息有错可以对公益岗位进行更新维护,也可以直接删除某一公益岗位,还可以管理评论信息,界面如下图4-12所示。

图4-12公益岗位管理界面图
公益岗位管理关键代码如下所示。
@RequestMapping("/get_obj")
public Map<String, Object> obj(HttpServletRequest request) {
List resultList = service.selectBaseList(service.select(service.readQuery(request), service.readConfig(request)));
if (resultList.size() > 0) {
JSONObject jsonObject = new JSONObject();
jsonObject.put("obj",resultList.get(0));
return success(jsonObject);
} else {
return success(null);
}
}
管理员点击“申请岗位”会显示出所有的申请岗位信息,支持通过申请岗位状态或者输入支教岗位或者岗位分类或者申请时间对申请岗位信息进行查询,如果想要添加新的申请岗位信息,点击“添加”按钮,输入相关信息,点击“提交”按钮就可以添加了,同时可以选择某一条申请岗位信息,点击“删除”进行删除。界面如下图4-13所示。

图4-12申请岗位管理界面图
5系统测试
5.1测试目的
在系统的前台、后台、数据库设计完成以后,公益支教平台才算是完成了一半,系统的最后一个阶段就是对系统的功能、性能进行测试,测试对一个系统来说是非常重要的,有的时候开发完一个系统,如果测试不合格的话,这个系统是没有办法进行投入使用的,所有我们要用测试对系统的功能、性能等方面进行检验,把不完善的功能尽量完善,把出现的bug及时解决掉,然后给用户呈现出一个完美的系统。
5.2 系统测试用例
系统测试包括:用户登录功能测试、公益岗位展示功能测试、公益岗位添加、公益岗位搜索、密码修改功能测试,如表5-1、5-2、5-3、5-4、5-5所示:
用户登录功能测试:
表5-1 用户登录功能测试表
| 用例名称 | 用户登录系统 |
| 目的 | 测试用户通过正确的用户名和密码可否登录功能 |
| 前提 | 未登录的情况下 |
| 测试流程 | 1) 进入登录页面 2) 输入正确的用户名和密码 |
| 预期结果 | 用户名和密码正确的时候,跳转到登录成功界面,反之则显示错误信息,提示重新输入 |
| 实际结果 | 实际结果与预期结果一致 |
公益岗位查看功能测试:
表5-2 公益岗位查看功能测试表
| 用例名称 | 公益岗位查看 |
| 目的 | 测试公益岗位查看功能 |
| 前提 | 用户登录 |
| 测试流程 | 点击公益岗位列表 |
| 预期结果 | 可以查看到所有公益岗位 |
| 实际结果 | 实际结果与预期结果一致 |
管理员添加公益岗位界面测试:
表5-3 管理员添加公益岗位界面测试表
| 用例名称 | 公益岗位发布测试用例 |
| 目的 | 测试公益岗位发布功能 |
| 前提 | 用户正常登录情况下 |
| 测试流程 | 1)用户点击公益岗位管理就,然后点击添加后并填写信息。 2)点击进行提交。 |
| 预期结果 | 提交以后,页面首页会显示新的公益岗位 |
| 实际结果 | 实际结果与预期结果一致 |
公益岗位搜索功能测试:
表5-4公益岗位搜索功能测试表
| 用例名称 | 公益岗位搜索测试 |
| 目的 | 测试公益岗位搜索功能 |
| 前提 | 无 |
| 测试流程 | 1)在搜索框填入搜索关键字。 2)点击搜索按钮。 |
| 预期结果 | 页面显示包含有搜索关键字的公益岗位 |
| 实际结果 | 实际结果与预期结果一致 |
密码修改功能测试:
表5-5 密码修改功能测试表
| 用例名称 | 密码修改测试用例 |
| 目的 | 测试管理员密码修改功能 |
| 前提 | 管理员用户正常登录情况下 |
| 测试流程 | 1)管理员密码修改并完成填写。 2)点击进行提交。 |
| 预期结果 | 使用新的密码可以登录 |
| 实际结果 | 实际结果与预期结果一致 |
5.3 系统测试结果
通过编写公益支教平台的测试用例,已经检测完毕用户登录模块、公益岗位查看模块、公益岗位添加模块、公益岗位搜索模块、密码修改功能测试,通过这5大模块为公益支教平台的后期推广运营提供了强力的技术支撑。
结论
本文描述了公益支教平台设计与实现的原理和开发过程,该系统是通过Spring+SpringMVC+MyBatis框架来搭建后台,中间件使用的是Tomcat服务器,数据库管理平台采用开源的Mysql数据库,前台使用的是JQuery框架,同时使用Validate校验框架,这样就可以减少前端代码的输入量,而且基于JQuery框架的Validat框架使用简单,是流行的前端使用框架,前端使用的主要是Java页面展示技术。
在开发这个公益支教平台之前做了许多的准备,比如到学校进行调研,了解现在大学生对公益支教平台所要实现的功能,同时在公益支教平台的设计和开发过程中去图书馆以及网上查阅和学习了许多相关的文献资料,与此同时从开发这个公益支教平台的过程当中我也收获了许许多多宝贵的实践方法以及设计的思路,对系统的开发也起到了很重要的作用,公益支教平台的开发技术选用的都是自己比较熟悉的,比如Web、SSM、MYSQL等,这些技术都在平时的课程当中学到,而且平时都能够熟练运用,在开发公益支教平台的过程当中许多的设计思路和方法都是在以前不断地学习中摸索出来的经验,开发公益支教平台对于我来说工作量还是比较大的,毕竟是一个完整的系统,正是由于之前的积累与准备,才能顺利的完成这个项目,由此看来,积累经验跟做好准备是十分重要的事情。
当然在开发该公益支教平台的过程当中也是离不开导师以及同学们的帮助的,在遇到自己搞不定的问题的时候,我首先会和同学们探讨,找出解决方法,实在解决不了的时候,我会请教我的导师,在开发公益支教平台的过程中正是因为他们的指导与帮助,我才能够成功的在预期内完成了这个系统。同时公益支教平台还有很多需要改进的地方,但是由于专业知识的浅薄,开发的系统并不是十全十美,希望以后有机会可以对其进行完善,让其真正的投入到使用之中。
致 谢
到此,整个公益支教平台就算完成了,虽然过程十分艰难,但是等到都完成的时候,我感觉无比的自豪,虽然设计的系统还存在许多的纰漏,但是我已经拼劲全力,给自己的大学四年画上了一个圆满的句号。
在这里我首先要感谢的就是大学四年来所有教导我的老师,是他们教会了我许多的专业知识以及做人的道理,从一进校门对对开发系统一窍不通到现在能自主开发一个管理系统,里面包含了前台框架、后台框架、业务流程、数据结构、操作系统等各种知识,只有把他们统一运用好,才能够完成整个系统,这都是老师的功劳;其次我要感谢我的指导老师,在开发这个系统的时候,我遇到了无数的问题,经常通过线上、线下的方式去请教导师,每次去请教导师,他从来没有不耐烦,都是细心的引导,告诉我怎么样实现这个功能,怎么样才能使得系统更加完善,然后通过自己查询相关资料解决问题,提高了自己自主解决问题的能力,授人以鱼不如授人以渔,指导老师的这种工作态度受益终生,我也会向老师不断靠拢,向他学习,在此我只想说一句:“老师,谢谢您,您辛苦了”!最后我还要感谢我的室友、同学,在一起学习这四年,他们不但学习上给了我很多建议,在生活上更加给了我帮助,正是有他们的帮助,我的大学生涯才如此完美。
最后,希望自己在未来的道路上能够越走越远,不辜负在大学的学习以及老师们的细致的教导,追风赶月莫停留,平荒尽处是春山。
[1]常婉纶,谈姝辰,屈小娥,田召.基于SSM框架的二级学院教科研信息共享系统的设计与实现[J].电脑知识与技术,2022,18(34):39-41.DOI:10.14004/j.cnki.ckt.2022.2208.
[2]李亚君. 基于SSM框架的B2C电子商城系统的设计与实现[D].合肥工业大学,2022.DOI:10.27101/d.cnki.ghfgu.2022.000313.
[3]杨一帆.服务于MySQL数据库的在线监测系统设计[J].自动化技术与应用,2022,41(10):179-182.DOI:10.20033/j.1003-7241.(2022)10-0179-04.
[4]王棋.基于SSM框架的网上摄影系统设计与实现[J].电子质量,2022(10):89-93.
[5]林佳一.混合式教学在高职MySQL数据库课程的实践研究[J].电脑知识与技术,2022,18(26):133-135.DOI:10.14004/j.cnki.ckt.2022.1737.
[6]李罡,周正茂. 基于Java技术实现内存键值数据管理的方法及其装置[P]. 北京市:CN114840498B,2022-09-13.
[7]郑戟明,董云朝,柳青.MySQL数据库数据导入导出方法的探讨[J].电脑知识与技术,2022,18(22):24-25.DOI:10.14004/j.cnki.ckt.2022.1517.
[8]林易康, 基于Java的web应用程序控制管理软件. 湖北省,武汉东湖学院,2021-10-01.
[9]Witsarut Sriratana,Vittaya Khagwian,Sutham Satthamsakul. Analysis of Electric Current by Using MySQL Database on Web Server for Machine Performance Evaluation: A Case Study of Air Conditioning System[J]. 제어로봇시스템학회 국제학술대회 논문집,2020.
[10], 专科(678人) 软件技术(Java方向)(225人). 朱金瑞 主编,河南财经政法大学年鉴,中州古籍出版社,2018,525-526,年鉴.DOI:10.38722/y.cnki.ycjzf.2020.001067.
[11]罗璇,付瑶,许世英.“乡村半公益支教”项目实施分析[J].教育观察,2019,8(36):133-134.DOI:10.16070/j.cnki.cn45-1388/g4s.2019.36.058.
[12]Prince Asabere,Francois Sekyere,Willie K Ofosu. Wireless Biometric Fingerprint Attendance System using Arduino and Mysql Database[J]. International Journal of Computer Science, Engineering and Applications,2019,10(5).
[13]尹木子.互联网公益背景下公益众筹项目筹款能力研究——基于新浪微博微公益数据分析[J].传媒观察,2018(11):76-84.DOI:10.19480/j.cnki.cmgc.2018.11.012.
[14]方春露,杨文琦,陈滔等. 基于Javaweb技术广东省学生体质争优运动处方数据库和视频库的构建[C]//中国生理学会运动生理学专业委员会,北京体育大学.2018年中国生理学会运动生理学专业委员会会议暨“科技创新与运动生理学”学术研讨会论文集.2018年中国生理学会运动生理学专业委员会会议暨“科技创新与运动生理学”学术研讨会论文集,2018:161-162.
[15]王逊,龙雨馨.高校公益支教组织网络化困境的思考[J].当代青年研究,2018(04):110-116.
[16]王远霞.单身联谊、红色研学、公益支教“三合一” 海淀区属工会联合“解锁”服务职工新方式[J].工会博览,2018(19):64.
[17]高琳.公益服务平台建设的交互设计研究[J].大众文艺,2018(04):102-103.
[18]肖睿,崔雪炜,艾华,潘亚,张娟. Java面向对象程序开发及实战[M].人民邮电出版社:大数据开发实战系列, 201801.209.
[19]SJ/T 11683-2017, Java语言源代码缺陷控制与测试指南[S].
点赞+收藏+关注 → 私信领取本源代码、数据库
199

被折叠的 条评论
为什么被折叠?



