@
一、信息系统综合知识
1.1 信息的定义和属性
1.信息是客观事物状态和运动特征的一种普遍相识,客观世界中大量存在、产生和传递着以这些方式表示出各种各样的信息
(1)信息的定性描述
控制论的创始人维纳认为:信息就是信息,既不是物质也不是能量
信息论的奠基者香农认为:信息就是能够用来消除不确定性的东西
现代计算机及人工智能之父—图灵(区分)
信息的概念存在两个基本的层次,即本体论层次和认识论层次
前者是纯客观的层次,只与客体本身的因素有关,与主体的因素无关;
后者则从主体立场来考察的信息信息层次,即与客体因素有关,也与主体因素有关
二者是相互转换的,转换的基本条件是----主体因素
(2)信息的定量描述

2、信息的传输模型

(1)信源:产生信息的实体。
(2)信宿:信息的归宿或接收者。
(3)信道:传送信息的通道。
(4)编码器:在信息论中是泛指所有变换信号的设备,实际上就是终端机的发送部分。它包括从信源到信道的所
有设备,如量化器、压缩编码器、调制器等,使信源输出的信号转换成适于信道传送的信号。从信息安全的角度
出发,编码器还可以包括加密设备,加密设备利用密码学的知识,对编码信息进行加密再编码。
(5)译码器:译码器是编码器的逆变换设备,可包括解调器、译码器、数模转换器等。
(6)噪声:噪声可以理解为干扰(不一定是环境还有可能是语言沟通、方言等形式)
①当信源和信宿已给定、信道也已选定后,决定信息系统性能就在于编码器和译码器。
②信息系统主要性能指标是:有效性和可靠性。有效性是尽可能更多的信息;可靠性强调信息的收发一致性减少
失真;恰当的适量冗余码是提高可靠性的重要措施。
③信息系统的基本规律应包括信息的度量、信源特性和信源编码、信道特性和信道编码、检测理论、估计理论以及密码学
3、信息的质量属性:精确性、完整性、可靠性、及时性、经济性、可验证性、安全性(注意每个属性的含义)
精确性:对事物状态描述的精准程度。
完整性:对事物状态描述的全面程度,完整信息应包括所有重要事实。
可靠性:指信息的来源、采集方法、传输过程是可以信任的,符合预期。
及时性:指获得信息的时刻与事件发生时刻的间隔长短。
经济性:指信息获取、传输带来的成本在可以接受的范围之内。
可验证性:指信息的主要质量属性可以被证实或者证伪的程度。
◆ 安全性:指在信息的生命周期中,信息可以被非授权访问的可能性,可能性越低,安全性越高
1.2 信息化
1、信息化从“小”到“大”分层以下 5 个层次:
(1)产品信息化。
(2)企业信息化(生产制造系统、ERP、CRM、SCM)。
(3)产业信息化
(4)国民经济信息化
(5)社会生活信息化。
信息化的主体是:全体社会成员;
时域:长期的过程;
空域:社会的政治经济文化军事等一切领域;
手段:基于现代信息技术的现今社会生产工具;
途径:创建信息时代社会生产力推到生产关系及上层建筑的改革;
目标:使社会的综合实力、社会文明素质和人民生活质量全面提升
2、国家信息化发展战略纲要:
第—步是到 2020 年,也就是“十三五”时期,紧紧围绕全面建成小康社会的奋斗目标,服务重大战略布局,促使信息化成为驱动现代化建设的先导力量,网信事业在践行新发展理念上先行一步。
第二步是到 2025 年,紧紧围绕网络强国建设目标,实现技术先进、产业发达、应用领先、网络安全坚不可摧。
第三步是到 2l 世纪中叶,是长期战略目标,定位于信息化全面支撑富强民主文明和谐的社会主义现代化国家建设,网络强国地位日益巩固,在引领全球信息化发展方面有更大作为。
《战略纲要》共 6 个部分,分 3 大板块,部署了 14 项具体工作内容,共 56 项战略
《中国制造 2025》成为我国实施强国战略第一个十年性的纲要。(2015 年 5 月)
3、我国信息化目前的问题(了解)
(1)缺乏核心技术
(2)信息资源开发利用不够
(3)我国信息基础设施普及程度不高
(4)当前网络空间面临严峻挑战,网络空间法治建设亟待加强
4、两化融合:主要为工业化和信息化(重点)

5、电子政务主要包括如下:
(1)政府间的电子政务(G2G)
(2)政府对企业的电子政务(G2B)–例子:电子采购与招标、电子化报税(电子税务)、电子证照办 理与审批 相关政策发布、提供咨询服务
(3)政府对公众的电子政务(G2C)。
(4)政府对公务员的电子政务(G2E)-----公务员办公形式
两网一站四库十二金

电子政务内网和电子政务外网-----二者之间为物理隔离
电子政务外网与互联网之间为------ -二者之间为逻辑隔离
6、电子商务的概念
(1)原始电子商务----电话、广播、电视、传真等都是电子商务活动
(2)现代电子商务----EDI(电子数据交换)是连接原始电子商务和现代电子商务的纽带
(3)电子商务本质上是依靠信息技术,将贸易(交易)中涉及的信息流、资金流、物流、服务评价管理、售后管理、客户管理等整合在网络之上的业务集合。主要功能包括:广告宣传、咨询洽谈、网上订购、网上支付、交易管理、商品推送、商户管理、账户管理、供应链管理等等。
(4)电子商务应该具有以下基本特征:
(1)普遍性(2)便利性(3)整体性(4)安全性(5)协调性
(5)电子商务的基础设施包括 4 个,即网络基础设施、多媒体内容和网络出版的基础设施、报文和信息传播的基础设施、商业服务的基础设施。此外,技术标准,政策、法律等是电子商务系统的重要保障

(6)电子商务的分类

其中:电子商务模式包括:企业与企业之间的电子商务(B2B)、商业企业与消费者之间的电子商务(B2C)、消费者与消费者之间的电子商务(C2C),电子商务与线下实体店有机结合向消费者提供商品和服务,称为 O2O 模式

(7)电子商务支撑保障体系:
(1)法律法规体系(2)标准规范体系(3)安全认证体系(4)信用体系(5)在线支付体系(6)现代物流体系(7)技术装备体系(8)服务体系(9)运行监控体系
7、推进企业信息化
(1)概念:企业信息化就是在企业作业、管理、决策的各个层面,科学计算、过程控制、事务处理、经营管理的各个领域,引进和使用现代信息技术,全面改革管理体制和机制,从而大幅度提高企业工作效率、市场竞争能力和经济效益。
(2)目前企业竞争中的“大”吃“小”,正在转向为“快”吃“慢”
(3)发展过程中应遵循以下原则。
①效益原则②“一把手”原则③中长期与短期建设相结合原则。④规范化和标准化原则⑤以人为本的原则
1.3 信息系统
1、信息系统的组成部件包括硬件、软件、数据库、网络、存储设备、感知设备、外设、人员以及把数据处理成信息的规程等。其中数据库是信息系统中最有价值和最重要的部分之一,人为信息系统中最重要的因素
2、从用途类型来划分,信息系统一般包括电子商务系统、事务处理系统、管理信息系统、生产制造系统、电子政务系统、决策支持系统等。
信息系统集成:采用现代管理理论(如软件工程、项目管理等)作为计划、设计、控制的方法论,将硬件、软件、数据库、网络等部件按照规划的结构和秩序,有机的整合到一个有清晰边界的信息系统中,以达到既定系统的目标。
3、信息系统的生命周期
信息系统的生命周期还可以简化为立项(系统规划)、开发(系统分析、系统设 计、系统实施)、运维及消亡四个阶段,在开发阶段不仅包括系统分析、系统设计、系统实施,还包括系统验收等工作.
1.立项阶段(系统规划阶段)
系统规划阶段的任务是对组织的环境、目标及现行系统的状况进行初步调查,根据组织目标和发展战略,确定信息系统的发展战略,对建设新系统的需求做出分析和预测,同时考虑建设新系统所受的各种约束,研究建设新系统的必要性和可能性。根据需要与可能,给出拟建系统的备选方案。对这些方案进行可行性研究,写出可行性研究报告。可行性研究报告审议通过后,将新系统建设方案及实施计划编写成系统设计任务书.
2.开发阶段—系统分析阶段
系统分析阶段的任务是根据系统设计任务书所确定的范围,对现行系统进行详细调查,描述现行系统的业务流程,指出现行系统的局限性和不足之处,确定新系统的基本目标和逻辑功能要求,即提出新系统的逻辑模型。
系统分析阶段又称为逻辑设计阶段。这个阶段是整个系统建设的关键阶段,也是信息系统建设与一般工程项目的重要区别所在。系统分析阶段的工作成果体现在系统说明书中,这是系统建设的必备文件。它既是给用户看的,也是下一个阶段的工作依据。因此,系统说明书既要通俗,又要准确。用户通过系统说明书可以了解未来系统的功能,判断是不是所要求的系统。系统说明书一旦讨论通过,就是系统设计的依据,也是将来验收系统的依据。
2.开发阶段—系统设计阶段
简单地说,系统分析阶段的任务是回答系统“做什么”的问题,而系统设计阶段要回答的问题是“怎么做”。
该阶段的任务是根据系统说明书中规定的功能要求,考虑实际条件,具体设计实现逻辑模型的技术方案,也就是设计新系统的物理模型。这个阶段又称为物理设计阶段,可分为总体设计(概要设计)和详细设计两个子阶段。
这个阶段的技术文档是系统设计说明书。
2.开发阶段—系统实施阶段
系统实施阶段是将设计的系统付诸实施的阶段。这一阶段的任务包括计算机等设备的购置、安装和调试、程序的编写和调试、人员培训、数据文件转换、系统调试与转换等。这个阶段的特点是几个互相联系、互相制约的任务同时展开,必须精心安排、合理组织。系统实施是按实施计划分阶段完成的,每个阶段应写出实施进展报告。系统测试之后写出系统测试分析报告。
3.系统运行和维护阶段
系统投入运行后,需要经常进行维护和评价,记录系统运行的情况,根据一定的规则对系统进行必要的修改,评价系统的工作质量和经济效益。
4、消亡阶段
信息系统不可避免地会遇到系统更新改造、功能扩展,甚至废弃重建等情况,所以在信息系统建设的初期就应该注意系统消亡的条件和时机以及由此而花费的成本
4、信息系统常用的开发方法

补充:瀑布模型、迭代、螺旋及v模型


关键字:
瀑布模型:按阶段一步步进行
螺旋模型强调风险
V 模型强调测试
喷泉模型是面向对象的方法
迭代模型算是小瀑布每个阶段特意重复并且重点的强调某个阶段(初始、细化、构造、移交)
注意:如果问开发方法维度:结构化、原型法、面向对象、敏捷开发
如果问用了什么模型:瀑布模型、v 模型、喷泉模型等
结构化与敏捷的区别

5、诺兰模型
(1)将计算机信息系统的发展道路划分为 6 个阶段:初始期、普及期、控制期、整合期、数据管理期和成熟期。
诺兰强调,任何组织在实现以计算机为基础的信息系统时都必须从一个阶段发展到下一个阶段,不能实现跳跃式发展。
(2)诺兰阶段模型同时还指明了信息系统发展过程中的 6 种增长要素:
(1)计算机硬软资源(2)应用方式(3)计划控制(4)MIS 在组织中的地位(5)领导模式(6)用户意识

6、信息系统建设的首要工作就是要进行顶层设计和系统规划。
7、在规划中应处理好以下关系:
①是处理好行业/集团规划和企业/公司规划的关系,要在统一技术标准和技术规范下形成一个相互联系的完整体系,做到统筹规划;②是处理好共性和个性的关系,在坚持行业共性的前提下,尊重企业的个性,做到上下兼顾;③是处理好规划制订和执行的关系,加强规划的约束力,维护好规划的权威性、严肃性,做到规划落地。
8、信息系统规划报告通常应对包括:
(1)现状分析与诊断(2)组织/企业战略描述(3)信息化战略描述(4)业务架构(5)应用架构(6)数据架构(7)技术架构(8)治理架构—(治理架构、组织机构、工作流程、监控机制)(9)规划实施
1.4 IT 战略
IT 战略,是在诊断和评估企业信息化现状的基础上,制定和调整企业信息化的指导纲领,争取企业以最合适的规模,最合适的成本,去做最合适的信息化工作

使命(Mission):阐述信息技术存在的理由. 目的以及在企业中的作用。
远景目标(Vision):信息技术的发展方向和结果。
中长期目标(MediumtoLong-termObjectives):远景目标的具体化,即企业未来 2~3 年信息技术发展的具体目标。
策略路线/战略要点(StrategyPoint):实现上述中长期目标的途径或路线。主要围绕信息技术内涵的四个方面展开:即应用(Application). 数据(Data). 技术(Technology)和组织(Organization)
(2)企业信息化过程中有 3 个重要影响因素:经营战略、业务流程与组织、信息架构。
(3)IT 战略是连接如上 3 个因素的重要工具和方法
(4)IT 战略规划

(5)IT战略规划包括的4个主要步骤

二、信息技术知识
2.1 软件工程
1、软件需求是针对待解决问题的特征的描述,所定义的需求可以被验证。(需求的可验证性是其基本属性)
通过需求分析,可以检测和解决需求之间的冲突、发现系统的边界、并详细描述出系统需求
2、软件设计----架构设计和详细设计(注意两者的区别)
概要设计就是设计软件的结构,包括组成模块、模块之间的层次结构和调用关系,每个模块的功能,同时还要设计该项目的应用系统总体数据和数据库结构,即应用系统要存储什么数据以什么样的结构存储,他们之间有什么关系---------概要设计阶段通常得到软件结构图
详细设计:为每个模块完成的功能进行具体的描述,要把功能描述转变为精确的、结构化的过程描述。详细设计阶段常用的描述方式有:流程图、N-S 图、PAD 图、伪代码等
3、软件测试是针对程序的行为,在有限测试用例集合上,动态验证是否达到预期的行为。测试不再只是一种仅在编码阶段完成后才开始的活动。现在的软件测试被认为是 一种应该包括在整个开发和维护过程中的活动,它本身是实际产品构造的一个重要部分
所有的软件测试都应追溯到用户需求
应当把“尽早地和不断地进行软件测试”作为软件测试者的座右铭(需求分析和设计阶段就应该开始测试)
完全测试是不可能的,测试需要终止(穷举测试不可能)
测试无法显示软件潜在的缺陷(只能证明软件存在错误而不能证明软件没有错误)
充分注意测试中的群集现象
程序员应避免检查自己的程序
尽量避免测试的随意性
上面的内容是软件评测里的测试原则
软件测试伴随开发和维护过程,通常可以在概念上划分为单元测试、集成测试和系统测试 3 个阶段
4、软件维护有如下类型:
①更正性维护—更正交付后发现的错误;
②适应性维护—使软件产品能够在变化后或变化中的环境中继续使用;(外部环境变化后系统必须要变化)
③完善性维护----改进交付后产品的性能和可
维护性;(锦上添花)
④预防性维护—在软件产品中的潜在错误成为实际错误前,检测并更正它们(涉及到未来的还没做的一般为预防性维护)
5、软件质量及评价
(1)软件质量包括“内部质量” “外部质量”和“使用质量”三部分。
(2)验证过程—软件本身构造正确并符合规范的产品;确认过程—正确的产品满足用户的需求。(注意区别)
(3)评审与审计----管理评审、技术评审、检查、走查、审计。
其中管理评审的目的是监控进展,决定计划和进度的状态,或评价用于达到目标所用管理方法的有效性。
技术评审的目的是评价软件产品,以确定其对使用意图的适合性。
软件审计的目的是提供软件产品和过程对于可应用的规则、标准、指南、计划和流程的遵从性的独立评价
6、软件配置管理活动包括软件配置管理计划、软件配置标识、软件配置控制、软件配置状态记录、软件配置审计、软件发布管理与交付等活动。
7、软件过程管理涉及技术过程和管理过程,通常包括以下几个方面:
(1)项目启动与范围定义
(2)项目规划
(3)项目实施
(4)项目监控与评审
(5)项目收尾与关闭
8、软件开发工具:用于辅助软件生命周期过程的基于计算机的工具。通常使用这些工具来支持特定的软件工程方法,减少手工方式管理的负担。工具的种类包括支持单个任务的工具及涵盖整个生命周期的工具
9、复用是提高软件生产力和质量的一种重要技术。软件复用的主要思想是,将软件看成是由不同功能的“组件”所组成的有机体,用软件复用的特点提高其通用性面向对象的方法特别适用于软件复用的设计
2.2 面向对象系统分析与设计
1、面向对象的基本概念包括对象、类、抽象、封装、继承、多态、接口、消息、组件、复用和模式。
(1)对象:由数据及其操作所构成的封装体,是系统中用来描述客观事物的一个模块,是构成系统的基本单位。
用计算机语言来描述,对象是由一组属性和对这组属性进行的操作构成的。
对象包含 3 个基本要素,分别是对象标识、对象状态和对象行为。
例如,对于姓名 (标识)为 Joe 的教师而言,
其包含性别、年龄、职位等个人状态信息,同时还具有授课等行为特征,Joe 就是封装后的一个典型对象。
(2)类:现实世界中实体的形式化描述,类将该实体的属性(数据)和操作(函数) 封装在一起。
类和对象的关系可理解为,对象是类的实例,类是对象的模板。如果将对象比作房子,那么类就是房子的设计图纸。
(3)抽象:通过特定的实例抽取共同特征以后形成概念的过程。抽象是一种单一化的描述,强调给出与应用相关的特性,抛弃不相关的特性。对象是现实世界中某个实体的抽象,类是一组对象的抽象。
(4)封装:将相关的概念组成一个单元模块,并通过一个名称来引用它。面向对象封装是将数据和基于数据的操作封装成一个整体对象,对数据的访问或修改只能通过对象对外提供的接口进行。
(5)继承:表示类之间的层次关系(父类与子类),这种关系使得某类对象可以继承另外一类对象的特征,继承又可分为单继承和多继承。
(6)多态:使得在多个类中可以定义同一个操作或属性名称,并在每个类中可以有不同的体现。多态使得某个属性或操作在不同的时期可以表示不同类的对象特性。
(7)接口:描述对操作规范的说明,其只说明操作应该做什么,并没有定义操作如何做。可以将接口理解成为类的一个特例,它规定了实现此接口的类的操作方法,把真正的实现细节交由实现该接口的类去完成。
(8)消息:体现对象间的交互,通过它向目标对象发送操作请求。
(9)组件:表示软件系统可替换的、物理的组成部分,封装了模块功能的实现。组件应当是内聚的,并具有相对稳定的公开接口。
(10)复用:指将已有的软件及其有效成分用于构造新的软件或系统。组件技术是软件复用实现的关键。
(11)模式:描述了一个不断重复发生的问题,以及该问题的解决方案。其包括特定环境、问题和解决方案 3 个组成部分。应用设计模式可以更加简单和方便地去复用成功的软件设计和架构,从而帮助设计者更快更好地完成系统设计。
将抽象的问题实例化----概念理解

不同的龙(对象),抽取(抽象)共同特征(具有蛇身、蜥腿、鹰爪、蛇尾、鹿角、鱼鳞、口角有须、额下有珠的形象)形成龙(类)
九条龙从父类集成了一些龙的特性,同时又有自己不同的特点(龙生九子,九子各不同)(多态)
不同龙直接通过龙语(消息)传递信息
龙和凤经常放在一起形成一种吉祥的语言(龙凤呈祥、龙飞凤舞)----模式
2、统一建模语言适用于各种软件开发方法,是一种的建模语言,而不是编程语言。RUP 是使用面向对象技术进行软件开发的最佳实践之一
3、uml 特别适用于迭代的开发过程
4、面向对象的系统分析模型-----用例模型、类-对象模型、对象-关系模型、对象-行为模型
面向对象分析的步骤:
第一步,确定对象和类。
第二步,确定结构
第三步,确定主题
第四步,确定属性
第五步,确定方法
5、面向对象的系统设计:用例设计、类设计、子系统设计
UML 的几种关系和常见图及 5 种视图
Unified Modeling Language (UML)又称统一建模语言或标准建模语言,它是一个支持模型化和软件系统开发的图形化语言,为软件开发的所有阶段提供模型化和可视化支持,包括由需求分析到规格,到构造和配置所使用的功能

一、用例图:
用例图是指由参与者(Actor)、用例(Use Case),边界以及它们之间的关系构成的用于描述系统功能的视图。
用例图(User Case)是外部用户(被称为参与者)所能观察到的系统功能的模型图

二、类图是表现静态结构,主要包括一群类及其间的静态关系
类与类之间有以下几种关系:

1、依赖(Dependency)
是一种使用的关系, 即一个类的实现需要另一个类的协助, 所以要尽量不使用双向的互相依赖。可以简单的理解,就是一个类 A 使用到了另一个类 B,而这种使用关系是具有偶然性的、临时性的、非常弱的,但是 B 类的变化会影响到 A;
比如某人要过河,需要借用一条船,此时人与船之间的关系就是依赖。在 UML 中,依赖关系用带箭头的虚线表示,由依赖的一方指向被依赖的一方
2、泛化(Generalization)关系
也就是继承关系的反关系,用于描述父类与子类之间的关系,父类又称作基类或超类,子类又称作派生类。在UML 中,泛化关系用带空心三角形的直线来表示。子类继承自父类,父类是子类的泛化。
3、关联(Association)
是一种拥有的关系, 它使一个类知道另一个类的属性和方法;如:老师与学生,丈夫与妻子。(顾客与许多产品—双向关联)有双向关联和自关联(单身汉)
4、聚合(Aggregation)
聚合是关联关系的一种特例,他体现的是整体与部分、拥有的关系,此时整体与部分之间是可分离的,
例如:汽车发动机(Engine)是汽车(Car)的组成部分,但是汽车发动机可以独立存在,因此,汽车和发动机是聚合关系
5、组合(Composition)
组合也是关联关系的一种特例,这种关系比聚合更强,也称为强聚合;他同样体现整体与部分间的关系,但此时整体与部分是不可分的,整体的生命周期结束也就意味着部分的生命周期结束
例子:鸟与翅膀的关系
6、实现关系(Implementation)
是用来规定接口和实现接口的类或者构建结构的关系,接口是操作的集合,而这些操作就用于规定类或者构建的一种服务。
三、对象图:描述对象及其关系的图。对象图可以看作类图在某一时刻的实例。几乎使用与类图完全相同的标识。
他们的不同点在于,对象图显示类的多个对象的实例,而不是实际的类。

四、状态图
用来描述一个特定的对象所有可能的状态,以及由于各种事件的发生而引起的状态之间的转移和变化

五、活动图
将进程或其他计算的结构展示为计算内部一步步的控制流和数据流,主要用来描述系统的动态视图。活动图在本质上是一种流程图。活动图着重表现从一个活动到另一个活动的控制流,是内部处理驱动的流程。

活动图主要描述行为的动作(基本都有动词)
状态图主要描述行为的结果。
六、交互图——顺序图(序列图)
强调的消息时间顺序的交互图,描述类系统中类与类之间的交互,它将这些交互建模成消息互换,换句话说,顺序图描述了类与类之间相互交换以完成期望行为的消息

七、交互图——协作图(通信图)
强调的是发送和接收消息的对象之间的组织结构

八、构件图(组件图)
描述了软件的各种构件和他们之间的依赖关系。构件图由源文件代码、二进制代码、可执行文件或动态链接库
(DLL)等构件组成,并通过依赖关系相连接。
使用构件图的思想是复用

九、部署图(配置图)
是用来显示系统中软件和硬件的物理架构。
从部署图中,可以了解到软件和硬件组件之间的物理关系以及处理节点的组件分布情况。使用部署图可以显示运行时系统的结构,同时还传达构成应用程序的硬件和软件元素的配置和部署方式

UML 的五种视图:5 种视图分别描述系统的一个方面,5 种视图组合成 UML 语言完整的模型。(口诀:裸狗不用进)
用例视图 用户描述系统应具备的功能。
逻辑视图 设计人员和开发人员描述用例视图中提出的系统功能的实现。
组件(构件、实现)视图 开发人员显示代码组件的组织结构。
配置视图 开发人员、系统集成人员、测试人员 显示系统的具体部署。部署是指将系统配置到由计算机和设备组成的物理结构上。
进程(并发)视图 开发人员、系统集成人员显示系统的并发性,解决在并发系统中存在的通信和同步问题
2.3 应用集成技术
1、数据库分为操作型数据库和分析型数据库
操作型数据库—主要为企业的特定应用服务,强调处理的响应时间、数据的安全性和完整性等
分析型数据库—管理人员决策用
2、数据仓库
(1)是一个面向主题的、集成的、相对稳定的、反映历史变化的数据集合,用于支持管理决策。数据仓库是对多个异构数据源 (包括历史数据)的有效集成,集成后按主题重组,且存放在数据仓库中的数据一般不再修改。
(2)数据仓库的根本任务-----将信息加以整理归纳和重组,并及时地提供给相应的管理决策人员

(3)特别注意 OLAP 服务器
3、大数据
(1)特点归纳为 5 个“V” 一 Volume (数据量大)、Variety (数据类型繁多)、Velocity (处理速度快)、
Value (价值密度低)、真实性(veracity)----大多价真高(注意价值是密度低)
(2)大数据分析相比于传统的数据仓库应用,具有数据量大、查询分析复杂等特点,在技术上,大数据必须依托云计算的分布式处理、分布式数据库和云存储、虚拟化技术等
4、Web Service 技术
1、WEB 服务典型技术包括:
用于传递信息的简单对象访问协议 SOAP(Simple Object Access Protocol),用于描述服务的 WEB 服务描述语言 WSDL(Web Services Description Language),用于 WEB 服务注册的统一描述、发现及集成规范 UDDI(Universal Description, Discovery andIntegration),用于数据交换的 XML。—注意技术和中英文的意思表示
(2)适用于 Web Service 的情况:跨越防火墙、应用程序集成、B2B 集成、软件重用。
(3)不适用于 Web Service 的情况:单机应用程序,局域网上的同构应用程序。
5、JavaEE 最早由 SUN 公司提出
应用将幵发工作分成两类:业务逻辑开发和表示逻辑开发。
JavaEE 应用服务器运行环境主要包括组件(Component)、容器(Container)及服务(Services) 3 部分。组件是表示应用逻辑的代码:容器是组件的运行环境;服务则是应用服务器提供的各种功能接口,可以同系统资源进行交互

6、.NET 架构

开发框架在通用语言运行环境(CommonLanguageRuntime)基础上,给开人员提供了完善的基础类库、数据库访问技术及网络开发技术,开发者可以使用多种语言快速构建网络应用,通用语言运行环境处于 NET 开发框架的最低层,是该框架的基础,它为多种语言提供了统—的运行环境、统—的编程模型
7、中间件-----是位于硬件、操作系统等平台和应用之间的通用服务。中间件解决了分布系统的异构问题
分为数据库访问中间件、远程过程调用中间件、面向消息中间件、事务中间件、分布式对象中间件等。

(1)数据库访问中间件:通过一个抽象层访问数据库,从而允许使用相同或相似的代码访问不同的数据库资源。
典型技术如 Windows 平台的 ODBC 和 Java 平台的 JDBC 等。
(2)远程过程调用中间件(RPC):这是一种分布式应用程序的处理方法。一个应用程序可以使用 RPC 来“远程”执行一个位于不同地址空间内的过程,从效果上看和执行本地调用相同。
(3)面向消息中间件(MOM):利用高效可靠的消息传递机制进行平台无关的数据传递,并可基于数进行分布系统的集成。通过提供消息传递和消息队列模型,可在分布环境下扩展进程间的通信,并支持多种通信协议、语言、应用程序、硬件和软件平台。
(4)分布式对象中间件:是建立客户/服务器关系的中间件,结合了对象技术与分布式计算技术。该技术提供了一个通信框架,可在异构分布计算环境中透明地传递对象请求。
(5)事务中间件:(TPM),提供支持大规模事务处理的可靠运行环境。位于客户和服务器之间,完成事务管理与协调、负载平衡、失效恢复等任务,系统的整体性能
2.4 计算机网络技术
1、OSI 七层协议必须掌握,每一层有什么协议
(1)物理层:该层包括物理连网媒介,具体标准有 RS232、v.35、RJ-45、FDDI。----bit 比特
(2)数据链路层:它控制网络层与物理层之间的通信。常见的协议有 IEEE802.3/.2、 HDLC、PPP、ATM—帧
(3)网络层:其主要功能是将网络地址(IP 地址)翻译成对应的物理地址(网卡地址),并决定如何将数据从发送方路由到接收方。具体协议有 IP、ICMP、IGMP、 IPX、ARP 和 RARP 等。—包
(4)传输层:主要负责确保数据可靠、顺序、无错地从 A 点传输到 B 点。具体协议有 TCP、UDP、 SPX 传输层协议,传输层主要有两个传输协议,分别是 TCP 和 UDP,这些协议负责提供流量控制、错误校验和排序服务。
①TCP 是面向连接的,一般用于传输数据量比较少,且对可靠性要求高的场合。
②UDP 是一种不可靠的、无连接的协议。一般用于传输数据量大,对可靠性要求不是很高,但要求速度快的场合
(5)会话层:负责在网络中的两节点之间建立和维持通信,以及提供交互会话的管理功能,常见的协议有 RPC、SQL、NFS
(6)表示层:如同应用程序和网络之间的翻译官,常见的协议有 JPEG、ASCII、GIF、DES、MPEG
(7)应用层:负责对软件提供接口以使程序能使用网络服务,常见的协议有 HTTP、Telnet、FTP、SMTP、NFS。
应用层协议,这些协议主要有 FTP、TFTP、HTTP、SMTP、DHCP、Telnet、DNS 和 SNMP 等。
①FTP(文件传输协议),运行在 TCP 之上。FTP 在客户机和服务器之间需建立两条 TCP 连接,一条用于传送控制信息(使用 21 号端口),另一条用于传送文件内容(使用 20 号端口)。
②TFTP(简单文件传输协议),建立在 UDP 之上,提供不可靠的数据流传输服务。
③HTTP(超文本传输协议)是用于从 WWW 服务器传输超文本到本地浏览器的传送协议。建立在 TCP 之上。
④SMTP(简单邮件传输协议)建立在 TCP 之上,是一种提供可靠且有效的电子邮件传输的协议。
⑤DHCP(动态主机配置协议)建立在 UDP 之上,实现自动分配 IP 地址的。
⑥Telnet (远程登录协议)是登录和仿真程序,建立在 TCP 之上,它的基本功能是允许用户登录进入远程计算机系统。
⑦DNS(域名系统),是实现域名解析的,建立在 UDP 之上。
⑧SNMP(简单网络管理协议)建立在 UDP 之上
2、IEEE802.11 无线局域网标准、IEEE802.3(以太网 CSMA-CD)、IEEE802.4(令牌总线) IEEE802.5(令牌环)
IEEE802.6(城域网 MAN)四令五环六城
3、TCP/IP 协议必须掌握(P45)
(1)TCP/IP 的次高层相当于 OSI 的传输层,该层负责在源主机和目的主机之间提供端–端的数据传输服务。这一层上主要定义了两个协议:面向连接的传输控制协议 TCP 和无连接的用户数据报协议 UDP。
(2)TCP/IP 的第 2 层相当于 OSI 的网络层,该层负责将分组独立地从信源传送到信宿,主要解决路由选择、阻塞控制及网际互联问题。这一层上定义了互联网协议 IP、地址转换协议 ARP、反向地址转换协议 RARP 和互联网控制报文协议 ICMP 等协议。
(3)TCP/IP 的最底层为网络接口层,该层负责将 IP 分组封装成适合在物理网络上传输的帧格式并发送出去,或将从物理网络接收到的帧卸装并取出 IP 分组递交给高层。这一层与物理网络的具体实现有关,自身并无专用的协议。事实上,任何能传输 IP 分组的协议都可以运行。虽然该层一般不需要专门TCP/IP 协议,各物理网络可使用自己的数据链路层协议和物理层协议,但使用串行线路进行连接时仍需要运行 SLIP 或 PPP 协议.
4、IPV6,128 位,16 进制,IPv6 具有以下显著优点:
(1)提供更大的地址空间,能够实现 plug and play 和灵活的重新编址。
(2)更简单的头信息,能够使路由器提供更有效率的路由转发。
(3)与 mobile ip 和 ipsec 保持兼容的移动性和安全性。
(4)提供丰富的从 IPv4 到 IPv6 的转换和互操作的方法,ipsec 在 IPv6 中是强制性的。
128 位分 8 个段,每段 16 位无符号整数, 每段用 “:” 表示Ipv4 是 32 位,4 段,每段之间用“.”表示
5、WWW 上的每一个网页都有一个独立的地址,这些地址称为统一资源定位器 (URL),只要知道某网页的 URL,便可直接打开该网页。注意 URL 的格式及 E-mail 的格式:用户名@主机域名
6、网络分类
(1)按照计算机网络所覆盖的地理范围的大小进行分类,计算机网络可分为:局域网、城域网和广域网。
(2)网络按照拓扑结构划分有:总线型结构、环型结构、 星型结构、树型结构和网状结构。选择拓扑结构时,应该考虑的主要因素有:地理环境、传输介质与距离以及可靠性
(3)链路传输控制技术:总线争用技术、令牌技术、FDDI 技术、ATM 技术、帧中继技术和 ISDN 技术。其中总线争用技术是以太网的标志

7、网络交换常见的有数据交换、线路交换、报文交换和分组交换。
8、在计算机网络中,按照交换层次的不同,网络交换可以分为物理层交换(如电话网)、链路层交换(二层交换,对 MAC 地址进行变更)、网络层交换(三层交换,对 IP 地址进行变更)、传输层交换(四层交换,对端口进行变更,比较少见)和应用层交换(似乎可以理解为 Web 网关等)。
9、网络中的数据交换可以分为电路交换、分组交换(数据包交换)、ATM 交换、全光交换和标记交换。
10、internet 是数据报网络—单位是 bit,而 ATM 为虚电路网络—单位是码元
11、网络接入技术分为光纤接入、同轴接入、铜线接入、无线接入。
12、光网络技术分为光传输技术、光节点技术、光接入技术
13、无线通信网络—无线电波作为信息传输媒介根据应用领域可分为:无线个域网(WPAN)、无线局域网 (WLAN)、无线城域网(WMAN)、蜂房移动通信网(WWAN)。
14、4G 包括 TD-LTE 和 FDD-LTE 两种制式,
5G 正在研发中,计划到 2020 年推出成熟的标准,理论上可在 28GHz 超高频段以 1Gbps 的速度传送数据,且最长传送距离可达 2 公里。
15、网络存储结构大致分为直连式存储(DAS)、网络存储设备(NAS)—真正即插即用 和 存储网络(SAN)。DAS 就是不基于网络的扩展存储,如外挂硬盘NAS 是类似于 FTP,集中存储,用户通过网盘访问、上传或下载文件SAN 是把存储设备和存储管理系统独立于通信业务网络
16、综合布线和机房工程

记住六个子系统及功能:
1、建筑群子系统:实现建筑物之间的相连接,通常介质是光缆
2、垂直干线子系统:负责连接管理间子系统到设备间子系统,使用光缆或 UTF
3、水平配线子系统:实现信息插座和管理子系统的连接
4、设备间子系统:由设备中的电缆连接器和相关支撑设备组成,与公共系统设备相连。
5、管理子系统:为连接其他子系统提供连接手段,由线架、HUB 和机柜、电源等组成
6、工作区子系统:由终端设备连接到信息插座的连线组成。包括连接器和适配器
机房工程的原则:(补充了解一下即可)
1.实用性和先进性。采用先进成熟的技术和设备,满足当前业务需求,兼顾未来的业务需求。尽可能采用先进的技术、设备和材料,以适应高速的数据传输需要,使整个系统在一段时期内保持技术的先进性并具有良好的发展潜力,以适应未来业务的发展和技术升级的需要。
2.安全可靠性,为保证各项业务应用,网络必须具有高可靠性,绝不能出现单点故障。要对机房布局、结构设计、设备选型、日常维护等各个方面进行高可靠性的设计和建设。在关键设备采用硬件备份、冗余等可靠性技术的基础上,采用相关的软件技术提供较强的管理机制、控制手段和事故监控与安全保密等技术措施以提高电脑机房的安全可靠性
3.灵活性和可扩展性。机房必须具有良好的灵活性和可扩展性,能够根据业务不断深入发展的需要,扩大设备容量,提高可容纳的用户数量。具备支持多种网络传输、多种物理接口的能力,提供技术升级设备更新的灵活性
4.标准化。在机房系统整体设计,基于国际标准和国家颁布的有关标准,包括各种建筑、机房设计标准电力电气保障标准以及计算机局域网、广域网标准,坚持统一规范,从而为未来的业务发展和设备增容奠定基础
5.经济性,投资保护:应以较高的性能价格比构建机房,使资金的产出,投入比达到最大值。能以较低的成本、较少的人员投入来维持系统运,提供高效能与高效益。尽可能保留并延长已有系统的投资,充分利用以往在资金与技术方面的投入
6.可管理性。机房具有一定复杂性,随着业务的不断发展,管理的任务必定会日益繁重。所以在电脑中心的设计中,必须建立一套全面、完善的机房管理和监控系统。所选用的设备应具有智能化,可管理的功能,同时采用先进的管理监控系统设备及软件,实现先进的集中管理监控,实时监控、监测整个电脑机房的运行状况,实时灯光、语音报警,实时事件记录,这样可以迅速确定故障,提高的运行性能、可靠性,简化机房管理人员的维护工作,从而为机房安全,可靠的运行提供最有力的保障
17、网络服务器与普通 pc 机的最大差异为----在多用户多任务环境下的可靠性
18、核心层、汇聚层、接入层
核心层选择----用户规模大小、网络传输信息的种类、用户可投入资金
汇聚层------------网络规模的大小
网络通信设备选型包括核心交换机选型、汇聚层/接入层交换机选型、远程接入与访问设备选型。
19、信息安全的基本要素有:
(1)机密性:确保信息不暴露给未授权的实体或进程。
(2)完整性:只有得到允许才能修改数据,并且能够判别出数据是否已被篡改。
(3)可用性:得到授权的实体在需要时可访问数据,即攻击者不能占用所有的资源而阻碍授权者的工作
(4)可控性:可以控制授权范围内的信息流向及行为方式。
(5)可审查性:对出现的网络安全问题提供调查的依据和手段。
所以需要做的工作为:指定安全策略、用户验证、加密、访问控制、审计和管理
网络攻击的步骤:信息收集—试探寻找突破口、实施攻击、消除记录、保留访问权限
20、安全等保分为 5 个等级,分别是:自主保护级、系统审计保护级、安全标记保护级、结构化保护级、访问验证保护级
21、防火墙、扫描器、防毒软件、安全审计系统
(1)防火墙—鉴别什么样的数据包可以进出企业内部网,传统防火墙无法阻止和检测基于数据内容的黑客攻击和病毒入侵,同时也无法控制内部网络之间的违规行为
(2)扫描器----入侵检测的一种
(3)防毒软件----在应对黑客入侵方面,它可以查杀特洛伊木马和蠕虫等病毒程序,但对于基于网络的攻击行为(如扫描、针对漏洞的攻击)却无能为力
(4)安全审计系统-----全审计系统通过独立的、对网络行为和主机操作提供全面与忠实的记录,方便用户分析与审查事故原因,很像飞机上的黑匣子。
防火墙是门卫 扫描器是保安 防毒软件是自我检查 安全设计系统是纪委
2.5 新一代信息技术
1、大数据具有 5V 特性:体量大、多样性、价值密度低、快速化(单位为 PB 级别及以上)、真实性
2、大数据所涉及的技术很多,主要包括数据采集、数据存储、数据管理、数据分析与挖掘 4 个环节
(1)在数据釆集阶段主要使用的技术是数据抽取工具 ETL
(2)在数据存储环节主要有结构化数据、非结构化数据和半结构化数据的存储与访问。结构化数据—般存放在关系数据库,通过数据查询语言(SQL)来访问;非结构化(如图片、视频、doc 文件等)和半结构化数据—般通过分布式文件系统的 NoSQL(NotOnlySQL)进行存储。
(3)大数据管理主要使用了分布式并行处理技术比较常用的有 MapReduce
①HDFS、Hadoop 分布式文件系统(HDFS)是适合运行在通用硬件上的分布式文件系统,是—个高度容错性的系统,适合部署在廉价的机器上。HDFS 能提供高吞吐量的数据访问,非常适合大规模数据集上的应用。
②HBase、HBase 是—个分布式的、面向列的开源数据库,是—个适合于非结构化数据存储的数据库
③MapReduce、MapReduce 是一种编程模型,用于大规模数据集(大于 1TB)的并行运算
④Chukwa、Chukwa 是—个开源的用于监控大型分布式系统的数据收集系统可用于展示、监控和分析已收集的数据
3、云计算
(1)云计算的特点:超大规模、高可扩展性、通用性、虚拟化、按需服务、极其廉价、潜在危险性
(2)架构可以分为 3 个层次:
① 基础设施即服务(IaaS)—虚拟主机、存储服务,
②平台即服务(PaaS)----开发平台
③软件即服务(SaaS)----应用软件的租用
请设想你是一个餐饮业者,打算做披萨生意。你可以从头到尾,自己生产披萨,但是这样比较麻烦,需要准
备的东西多,因此你决定外包一部分工作,采用他人的服务。你有以下三个方案:
(1)方案一:IaaS
他人提供厨房、炉子、煤气,你使用这些基础设施,来烤你的披萨。
(2)方案二:PaaS
除了基础设施,他人还提供披萨饼、番茄酱、胡椒粉等。你只要把自己的配料洒在饼皮上,让他帮你烤出来就行了。也就是说,你要做的就是设计披萨的味道(海鲜披萨或者鸡肉披萨),他人提供平台服务,让你把自己的设计实现。
(3)方案三:SaaS
他人直接做好了披萨,不用你的介入,到手的就是一个成品。你要做的就是把它卖出去,最多再包装一下,印上你自己的 Logo。
4、从云计算的核心,及大型数据中心的内部结构来看,其结构包括资源池、云操作系统和云平台接口
5、云计算关键技术包括网格计算和虚拟化两种。
(1)网格计算是一种计算能力提升的方式,其原理是依据并行计算理论,通过任务分解,将子任务分布式提交到其他服务器上运行,以获得更强大计算能力。网格计算的基础技术就是 Web Services。云计算的平台技术,主要依赖于 SOA。
(2)虚拟化包括基础设施的虚拟化、网络虚拟化(VPN)和存储虚拟化(SAN/NAS)等技术
(3)云计算的应用----公有云、私有云、混合云
公有云的,面向公众的,任何人都可以在云端申请资源,通常由公有云的运营商来建立维护,如阿里云
私有云,是单位自建和自己管理,单位自己使用,如某医院自建的云,医院的各种服务器都在自己的云中跑业务。混合云是上面两种的结合
6、物联网从架构上面可以分为感知层、网络层和应用层
(1)感知层-----负责信息采集和物物之间的信息传输,信息采集的技术包括传感器、条码和二维码、RFID 射频技术、音视频等多媒体信息,信息传输包括远近距离数据传输技术、自组织组网技术、协同信息处理技术、信息采集中间件技术等传感器网络感知层主要包括: 自动识别技术产品和传感器(条码、RFID、传感器等),
无线传输技术(WLAN、Bluetooth、ZigBee、UWB), 自组织组网技术和中间件技术
(2)是利用无线和有线网络对采集的数据进行编码、认证和传输,广泛覆盖的移动通信网络是实现物联网的基础设施,是物联网三层中标准化程度最高、产业化能力最强、最成熟的部分,关键在于为物联网应用特征
进行优化和改进,形成协同感知的网络
(3)应用层提供丰富的基于物联网的应用,是物联网发展的根本目标。
各个层次所用的公共技术包括编码技术、标识技术、解析技术、安全技术和中间件技术。
7、移动互联网
(1)移动通信网络+互联网内容和应用,不仅是互联网的延伸,而且是互联网的发展方向。
(2)特点----移动终端在处理能力、显示效果、开放性等方面则无法和 PC 相提并论,但在个性化、永远在线、位置性等方面强于 PC。具有接入移动性、时间碎片性、生活相关性、终端多样性等特点(给大家场景记得会区分开来)
(3)移动互联网的关键技术包括架构技术 SOA、页面展示技术 Web2.0 和 HTML5、以及主流开发平台 Android、iOS 和 Windows Phone。
分别介绍各个技术的特点如下:
① SOA(Service-O“entedArchitecture 面向服务的架构)是一种粗粒度、松藕合服务架构,不涉及底层
编程接口和通信模型。SOA 可以看作是 B/S 模型、XML(标准通用标记语言的子集)、WebService 技术之后的自然延伸。WebService 是现在实现 SOA 的主要技术,是—个平台独立的、低耦合的。
② Web2.0 严格来说不是一种技术,而是提倡众人参与的互联网思维模式,是相对于 Web 1.0 的新的时代Web2.0 指的是一个利用 Web 的平台,由用户主导而生成的内容互联网产品模式
③ HTML5 具有高度互动性、丰富用户体验以及功能强大的客户端,HTML5 手机应用的最大优势就是可以在网页上直接调试和修改
④Android----- Android—词的本义指“机器人”是一种基于 Linux 的自由及开放源代码的操作系统,主要
使用于移动设备,如智能手机和平板电脑,为 Android 的中间层多以 Java 实现
⑤ ISO---- iOS 是一个非开源的操作系统,其 SDK 本身是可以免费下载的,但为了发布软件,开发人员必须加入某品牌开发者计划,其中有—步需要付款以获得某品牌的批准
⑥WindowsPhone----简称 WP,是一款手机操作系统,WindowsPhone 的开发技术有 C、C++、C#等。WindowsPhone的基本控件来自控件 Silverlight 的.NETFramework 类库,而.NET 开发具备快捷、高效、低成本的特点
三、信息技术服务知识
3.1 产品、服务和信息技术服务
1、产品:人们向市场提供的能满足消费者或用户某种需求的任何有形物品或无形服务,通常包括 4 种类型的分类:(1)服务 (2)软件 (3)硬件(4)流程性材料:流程性材料通常是有形产品,是将原材料转化成某一特定状态的有形产品,其状态可能是流体、气体、粒状、带状。其量具有连续的特性,往往用计量特性描述。
2、服务作为产品有如下特性:
(1)无形性。服务通常是一种行为,无法像有形产品一样展示给客户。客户在购买前很难完全看到服务的产出或成果,也缺乏具体标准以客观判断服务的优劣。因此口碑宣传、企业形象以及客户以往经验等因素对客户选择服务影响很大。
(2)不可分离性。实体产品大都先经过生产、销售,而后消费。但服务则不同,服务不能像有形产品一样能够事先生产,服务的生产与消费往往同时进行而不可分割。在大部分情况下,服务提供者与客户要同时介入服务传递的过程中并进行频繁的互动。
(3)异质性。服务的提供常会因人、因时、因地而发生变化。随着服务提供者的不同或提供服务的时间与地点不同,都会使服务的效果不同。即使同一个服务人员也会因不同的心情、态度、不同的服务对象,难以确保服务的一致。
(4)易消失性。服务不同于一般有形产品可以储存或多生产以备不时之需。服务无法储存,产能缺乏弹性,对于需求变动无法通过存货调节。尽管可以在需求产生前事先规划各项服务设施与人员,但所产生的服务却具有时间效用,若没有及时使用将形成浪费。
3、信息技术服务,因信息技术(Information Technology,IT)的特指性,信息技术服务广泛被业界人士称为IT 服务。IT 服务是服务的一种,因此继承了服务独有的特性。 通常而言,IT 服务是指 IT 服务提供商为其客户提供信息咨询、软件升级、硬件维修等全方位的服务,具体包括产品维护服务、IT 专业服务、集成和开发服务、IT 管理外包服务等。
4、常见 IT 服务形态有信息技术咨询服务、设计与开发服务、信息系统集成实施服务、运行维护服务、数据处理和存储服务、运营服务、数据内容服务、呼叫中心服务和其他信息技术服务
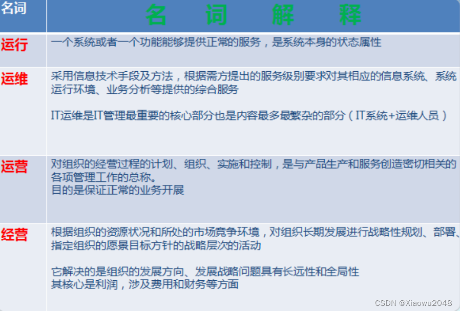
3.2 运维、运营和经营

1、运维是运行维护的简称,是一种 IT 服务形态。在《信息技术服务分类与代码》(GB/T 29264-2012)中,对运行维护服务给出的定义是:
采用信息技术手段及方法,依据需方提出的服务级别要求,对其信息系统的基础环境、硬件、 软件及安全等提供的各种技术支持和管理服务。
(2)运维服务的主要对象包括:
基础设施、硬件平台、基础软件、应用软件以及依赖于 IT 基础设施的数据中心、业务应用等信息系统;
其范围可以是单个 IT 基础设施的运维,也可以是整体 IT 基础设施和业务应用的总体运维。
运维服务交付内容主要包括咨询评估、例行操作、响应支持和优化改善。
(3)在《信息技术服务分类与代码》(GB/T29264-20H)中,将运行维护服务分成基础环境运维、硬件运维服务、软件运维服务、安全运维服务、运维管理服务和其他运行维护服务六类。-----注意区分六类




(4)运维是信息系统全生命的重要阶段,也是内容最多、最繁杂的部分,将运行维护服务分成基础环境运维、硬件运维服务、软件运维服务、安全运维服务、运维管理服务和其他运行维护服务六类
(5)具备相应运维服务能力是服务组织提供服务的必要条件
(6)运行维护服务能力四个关键要素:人员、资源、技术和过程,每个要素通过关键指标反映应具备的条件和能力。模型也给出了供方为持续提升运维能力的管理方法。
2、运营强调以经营为中心,是把投入的资源(生产要素)按照特定要求转换为产出(产品和服务)的过程。
运营管理的对象是运营过程和运营系统。运营过程不仅是一个投入、 转换、产出的过程,也是一个价值增值的过程,它是运营的第一大对象。
运营必须考虑如何对这样的生产运营活动进行计划、组织和控制。运营系统是指上述转换过程得以实现的手段,它的构成与转换过程中的物质转换过程和管理过程相对应。
运营的目的是保证正常的业务开展
3、经营
(1)经营要素-----要有经营者、经营对象、经营权和经营载体。经营者是主体,经营对象是客体,经营权是手段,经营载体是经营活动得以进行的组织
(2)经营思想:市场观念、竞争观念、效益观念、创新观念、长远观念、社会观念。其中企业的创新观念主要体现在 3 个方面:①是技术创新②是市场创新③是组织创新
(3)企业的经营目标包括三个层次:第一层是决定企业长期发展方向、规模、速度的总目标或基本目标。第二层是中间目标,分为对外与对内目标。对外目标包括产品、服务及其对象的选择、定量化,如产品结构、新产品比例、产品市场占有率等;对内目标就是改善企业素质的目标,如设备目标、人员数量、比例目标,材料利用、成本目标等。 第三层是具体目标,即生产和市场销售的合理化与效率目标。如劳动生产率、合理库存、 费用预算以及质量指标等。
(4)企业经营目标按照重要性的分类:战略目标和战术目标。通常有 3 个方面的战略目标:(1)成长性目标(2)稳定性目标(3)竞争性目标 战术目标通常是一些具体的目标
(5)制定经营目标的原则:目标的关键性原则、目标的可行性原则、目标的定量化原则、目标的一致性原则、目标的激励性原则、目标的灵活性原则
(6)企业的经营计划,是指在经营决策基础上,根据经营目标对企业的生产经营活动和 所需要的各项资源,从时间和空间上进行具体统筹安排所形成的计划体系。
经营计划的特点:(1)具有决策性(2)具有外向性(3)具有综合性(4)具有激励性
经营计划的任务:
(1)把经营目标具体化(2)分配各种资源(3)协调生产经营活动(4)提高经济效益
3.3 IT 治理
1、IT 治理的内涵:
(1)IT 治理强调信息化目标与企业战略目标保持一致。
(2)IT 治理是企业利益相关者和经营者共同的责任。
(3)IT 治理保护利益相关者的权益,对风险进行有效管理,合理利用 IT 资源,平衡成本和收益,确保信息化应用有效、及时地满足需求,并获得期望的收益,增强企业的核心竞争力。
(4)IT 治理通过构建 IT 治理架构和机制,将信息化的决策、实施、服务、监督等流程以及 IT 相关的资源与企业战略和目标紧密关联,从而最大化提升企业价值。
2、如果用一句话来概括,IT 治理就是在信息化过程中关于各方利益最大化的制度安排。
3、IT 治理的一个关键性问题是企业的 IT 投资是否与战略目标相一致,从而形成必要的核心竞争力。
4、IT 治理和 IT 管理的关系:相辅相成,缺一不可
IT 治理是 IT 运作的基本框架,IT 是管理是这个框架下驾驭企业奔向目标二者是 蓝图和内容的关系
对于 IT 如果存在好的 IT 治理机制, IT 管理的好就是必然的、管理不好是偶然的。因此:IT 治理是 IT 管理的基石,某种意义上可以认为 IT 治理比 IT 管理更重要。
3.4 IT 服务管理
1、IT 服务管理(ITSM)是一套帮助组织对 IT 系统的规划、研发、实施和运营进行有效管理的方法,是一套方法论。
2、IT 服务过程方面的问题,更多的不是来自技术,而是来自管理方面。
3、ITSM 是一套通过服务级别协议(SLA)来保证 IT 服务质量的协同流程,它融合了系统管理、网络管理、系统开发管理等管理活动和变更管理、资产管理、 问题管理等许多流程的理论和实践。
4、ITSM 是一种以流程为导向、以客户为中心的方法。
5、ITSM 的核心思想是,IT 组织不管是组织内部的,还是外部的,都是 IT 服务提供者,其主要工作就是提供低成本、高质量的 it 服务,而 IT 服务的质量和成本则需从 it 服务的客户(购买 IT 服务)方和用户(使用 it 服务)方加以判断。
6、ITSM 是一种 IT 管理,与传统的 IT 管理不同,它是一种以服务为中心的 IT 管理。
7、实施 ITSM 的根本目标有 3 个:
(1)以客户为中心提供 IT 服务。(2)提供高质量、低成本的服务(3)提供的服务是可准确计价的
8、ITSM 的基本原理可简单地用“二次转换”来概括,第一次是“梳理”,第二次是“打包”。
9、第一次转换将技术管理转化为流程管理,第二次转换将流程管理转化为服务管理

10、ITSM 适用于 IT 管理而不是组织的业务管理,清楚这点非常重要,因为它明确划分了 ITSM 与 ERP、CRM 和SCM 等管理方法和软件之间的界限。这个界限是:前者面向 IT 管理,后者面向业务管理。
11、ITSM 的重点是 IT 的运营和管理。
12、IT 规划关注的是组织的 IT 方面的战略问题,而 ITSM 是确保 IT 战略得到有效执行的战术性和运营性活动。
13、虽然技术管理是 ITSM 的重要组成部分,但 ITSM 的主要目标不是管理技术。有关 IT 的技术管理是系统管理和网络管理的任务,ITSM 的主要任务是管理客户和用户的 IT 需求。
3.5 项目管理
1、项目的特点:(1)临时性 (2)独特性(3)渐进性(4)不确定性
2、项目的 5 个阶段:(1)项目启动 (2)项目规划 (3)项目执行(4)项目监控(5)项目收尾。不是每一个项目都必须经过以上每一个阶段。
3、项目管理,试图获得对 5 个变量的控制:时间、成本、质量、范围、风险。
4、项目群管理是指为了实现组织的战略目标和利益,而对一组项目(项目群)进行的统一协调管理。项目群管理可以提高 IT 服务项目提供的质量,统一协调资源,降低成本,能更好地实现企业战略目标和客户需求。
(1)项目群管理是以项目管理为核心
(2)项目群管理通常不直接参与对每个项目的日常做的工作侧重在整体上进行规划、控制和协调,指导各个项目的具体管理
(3)项目群管理关注项目群的组织收益管理、利益理和沟通、风险管理和问题解决、项目群计划编制与控制、商业论证管理、质量管理等。
(4)项目群也具有其特色的生命周期,包括识别项目群、定义项目群、对项目群综合治理、项目的组合管理、项目群的收益管理、项目群的收尾管理等。
5、项目管理办公室 PMO
6、项目群管理组织结构的基本形式为单类项目群组织结构、多类项目群组织结构、复合式组织结构;根据项目群是以业务为导向(职能型),还是以客户为导向(矩阵型),单类项目群可分为单客户项目群和单业务项目群,多类项目群可分为多客户项目群和多业务项目群。

10、单类项目群
(1)单客户项目群管理架构。单客户项目群是指以实现客户目标为导向,对应单独的客户,每个客户有多个 IT服务业务的项目。
(2)单业务项目群管理架构。单业务项目群是指以服务为导向,对应单独的 IT 服务,每个 IT 服务有多个客户的项目。
11、多类项目群
多类项目群与单类项目群最大的区别在于项目规模较大,一名项目经理已经难以协调,需要设置 PMO 或者 IT 服务总监在上层进行统一协调管理。
(1)多客户项目群管理框架:指按客户目标管理设置
(2)多业务项目群管理框架:指按业务目标管理设置
12、复合项目群是指单类项目群和多类项目群的组合,往往区分大客户和中小客户。大客户以客户目标管理,每个客户下有多个业务;中小客户以业务目标管理,每个业务下面有多个客户
3.6 质量管理理论
1、全面质量管理 TQM
2、戴明环--------“策划(P)—实施(D)-检查(C) 一处理(A)”的管理循环是现场质量保证体系运行的基本方式,它反映了不断提高质量应遵循的科学程序
3、质量三部曲为朱兰博士提出的,指的是质量策划、质量改进和质量控制,通过识别顾客的要求,开发出让顾客满意的产品,并使产品的特征最优化,同时优化产品的生产过程。这样不但能够满足客户的需求,也能满足企业的需求。
4、质量螺旋就是要求我们首先去识别顾客的需求,开发出适合顾客需求的产品,然后生产和销售这样的产品,使顾客获得满意。顾客得到满意之后又会产生新的需求,企业可以根据顾客的新需求进行新一轮的循环。
5、克劳斯比----零缺陷,“第一次就把事情做对(即差错不一定必须发生)”。“质量是免费的(即提高质量之效益可以大于其花费)”。质量不仅是一个控制系统,它更是一个管理功能
6、6 西格玛:做 100 万件事情,其中只有 3.4 件是有缺陷的。6 西格玛改进遵循五步循环改进法 DMAIC,即(定义、测量、分析、改进、控制) 6 西格玛人员包括绿带、黑带、黑带大师(绿带是兼职、黑带是变革的中间力量、黑带大师是 6 西格玛管理专家的最高级别)
7、质量管理包括四个过程:质量策划、质量控制、质量保证、质量改进
质量策划的内容:
(1)设定质量目标
(2)确定达到目标的途径
(3)确定相关的职责和权限
(4)确定所需的其他资源
(5)确定实现目标的方法和工具
(6)确定其他的策划需求
8、质量控制的要点:
(1)质量控制范围包括生产过程和质量管理过程
(2)质量控制的关键点是使所有质量过程和活动始终处于完全受控状态
(3)质量控制的基础是过程控制
9、质量保证工作的主要内容包括制定质量保证计划、过程与产品质量检查、编制质量保证工作报告和问题跟踪与持续改进。
质量保证计划应至少包括如下内容:
(1)质量保证的目的
(2)质量保证的检查范围
(3)质量保证检查的时间或周期
(4)质量保证检查的依据
(5)质量保证人员的职责和分工
(6)过程与产品质量检查
10、质量改进与质量控制不一样,但两者是紧密相关的,质量控制是质量改进的前提,质量改进是质量控制的发展方向,控制意味着维持其质量水平,改进的效果则是突破或提高。可见,质量控制是面对“今天”的要求,而质量改进是为了 “明天”的需要。
质量控制是日常进行的工作,可以操作规程中加以贯彻执行。质量改进则是一项阶段性的工作,达到既定目标之后,该项工作就完成了
11、质量改进对象量改进活动涉及到的全过程,改进的对象既包括产品(或服务)的质量,也包括各部门的工作质量。产品质量改进是指改进产品自身的缺陷,或是改进与之密切相关事项的工作缺陷的过程。
改进项目的选择重点,应是长期性的缺陷,一般来说,应把影响企业质量方针目标实现的主要问题,主要有:
(1)市场上质量竞争最敏感的项目
(2)质量指标达不到规定“标准”的项目
(3)产品或服务质量低于行业先进水平的项目
(4)其他
12、质量改进实施方法有两种:
第一种:PDCA 方法
(1)明确问题(2)掌握现状(3)分析问题产生的原因(4)拟订对策并实施(5)确认效果(6)防止问题再发生并标准化(7)总结
第二种:DMAIC 方法:定义(Define)、测量(Measure)、分析(Analyze)、改进(Improve)、控制(Control)5 个阶段构成的过程改进方法
15、质量控制的工具:






3.7 信息安全管理
1、信息安全管理体系(ISMS)中使用的模型原理:
信息安全管理体系( ISMS):是整个管理体系的一部分。它是基于业务风险的方法,来建立、实施、运行、监视、评审、保持和改进信息安全的(注:管理体系包括:组织结构、方针政策、规划活动、职责、实践、程序、过程和资源)
2、信息安全的属性(必须掌握)
(1)完整性:是指信息在存储或传输的过程中保持不被修改、不被破坏、不被插入、不延迟、不乱序和不丢失的特性。
(2)可用性:是指信息可被合法用户访问并能按要求顺序使用的特性。即在需要时就可以取用所需的信息。
(3)保密性:是指信息不被泄露给非授权的个人和实体,或供其使用的特性。
(4)可控性:是指授权机构可以随时控制信息的机密性。
(5)可靠性:是指信息以用户认可的质量连续服务于用户的特性。
3、信息安全管理活动(必须掌握)
(1)定义信息安全策略(2)定义信息安全管理体系的范围(3)进行信息安全风险评估(4)确定管理目标和选择管理措施(5)、准备信息安全适用性申明
4、信息系统的安全保护等级共分为五级:信息安全等级保护是我国在信息化推进进程中实施的对信息系统安全保护的基本制度、方法和策略
第一级,信息系统受到破坏后,会对公民、法人和其他组织的合法权益造成损害,但不损害国家安全、社会秩序和公共利益。
第二级,信息系统受到破坏后,会对公民、法人和其他组织的合法权益造成严重损害,或者对社会秩序和公共利益造成损害,但不损害国家安全。
第三级,信息系统受到破坏后,会对社会秩序和公共利益造成严重损害,或者对国家安全造成损害。
第四级,信息系统受到破坏后,会对社会秩序和公共利益造成特别严重损害,或者对国家安全造成严重损害。
第五级,信息系统受到破坏后,会对国家安全造成特别严重损害。
5、计算机系统安全保护能力的五个等级,即:用户自主保护级、系统审计保护级、安全标记保护级、结构化保护级、访问验证保护级。计算机信息系统安全保护能力随着安全保护等级的增高,逐渐增强。
注意区分这两个保护五级的区别

6、等级保护的主要环节:定级、备案、安全建设整改、等级评测和安全检查。
信息系统定级按照自主定级、专家评审、主管部门审批、公安机关审核的流程进行。
四、IT 服务规划设计
4.1 概述
1、规划设计处于整个 IT 服务生命周期中的前端,可以帮助 IT 服务供方了解客户的需求,并对其进行全面的需求分析,然后通过对服务要素(包括人员、资源、技术和过程)、服务模式和服务方案的具体设计,最终形成服务级别协议(Service Level Agreement,SLA),包括服务的内容、连续性、可用性、服务能力和服务费用等
2、规划设计的范围不仅包括新的服务,还包括服务连续性保障、服务水平的满足和对标准、规则的遵从,以及在服务期过程中为了保持和增加服务价值所做的必要变更。(背)
3、规划设计的主要目的:(了解)
(1)设计满足业务需求的 IT 服务。
(2)设计 SLA、测量方法和指标。
(3)设计服务过程及其控制方法
(4)规划服务组织架构、人员编制、岗位及任职要求。
(5)识别风险,并定义风险控制措施和机制。
(6)识别和规划支持服务所需的技术及资源。
(7)评估 IT 服务成本,制订服务预算,控制服务成本。
(8)制订服务质量管理计划,以全面提高 IT 服务质量。
3、优秀的规划设计会为 IT 运维服务、数据处理和存储服务及运营服务带来如下益处:(了解)
(1)减少总体拥有成本(TCO)
(2)使新的或变更的服务的实施更便利
(3)改进服务流程
(4)服务执行更有效
(5)提示 IT 服务管理
(6)服务管理更有效
4.2 IT 服务规划设计活动
1、 规划设计流程中的主要活动包括:服务需求识别、服务目录设计、服务方案设计(含服务模式设计、服务级别设计、人员要素设计、过程要素设计、技术要素设计、资源要素设计)、服务成本评估和服务级别协议设计。
口诀:序幕放成绩
场景记忆法:(在规划设计学校期末汇报演出的流程时,最后的设计是在演出开始,拉开序幕的时候公布发
放学生的成绩,够狠啊,你让那些成绩不好的学生还咋看演出啊)
序–》需–》需求–》服务需求识别
幕–》目–》目录–》服务目录设计
放–》方–》方案–》服务方案设计
成–》成本–》服务成本评估
绩–》级–》级别–》服务级别协议设计

2、要确保规划设计的有效实施,需充分考虑如下内容:(背)
(1)确保规划设计考虑全面,使规划设计包含 IT 服务的所有活动及与业务相关的接口。
(2))当服务变更或补充规划设计的任一独立元素时,都要综合考虑有关职能、管理和运营等层面的问题。
(3)明确重点,充分沟通。
(4)策划、实施、检查和改进(PDCA)。
3、规划设计是一个不断循环的过程
4.3 服务目录管理

4.4 服务级别协议(三个协议的区别理解,重点掌握)
1、服务级别协议(SLA)
由 IT 服务提供方和顾客是在一定的成本控制下为保障系统的性能和可靠性签订的,描述将要提供的一项或多项服务的一份协议
一般采用符合顾客体验的非技术性语言进行描述,协议期间可作为评价和调整 IT 服务的标准
2、运营级别协议(OLA)
在 SLA 的总目标下,为了支持每个环节的具体目标, IT 服务提供方与其内部的某个 IT 部门就某项 IT 服务签订的协议,从而支持 IT 服务提供方所提供的各种服务
3、支持合同(UC)
IT 服务提供方与外部供应商就某项服务的提供所签订的合同
外部供应商按 IT 服务提供方的要求为顾客提供商品或服务以满足与顾客的 SLA 中所约定的服务级别目标
UC 通常是正式的合同,而 SLA 和 OLA 通常不是法律文件

4、服务级别协议的内容:三方(供方、需方、第三方)、项目(名称、生效和截止时间)、服务(简介、范围、时间)服务受理渠道、投诉渠道、服务交付(计划、方式、内容、成果)、供方人员、需方和第三方接口、供方和第三方服务流程、保密要求、服务考核要求、协议变更控制、各方代表签字
5、服务级别协议简化版常用内容:三方或者两方(供方需方)、项目(名称、生效和截止时间)、服务(简介、范围、时间)、服务可用性和可靠性、服务支持、投诉渠道、服务交付、服务费用、责任和义务、补偿、服务报告、审查、保密条款、备注及各方签字(重点掌握)(背)
4.5 服务需求识别
1、通过对客户业务和 IT 服务需求的了解,可以划分为可用性需求、连续性需求、能力需求、信息安全需求和价格需求;然后对 IT 服务进行具体的设计,包括连续性设计、可用性设计、能力设计、收费模式和定价、 IT 服务报告设计,最终形成 IT 服务方案。(背)
口诀:暴力可怜安家
场景记忆法:(遭受了暴力,家园被摧毁的可怜人的服务需求很简单:就是能重新安家)
暴–》报–》报告–》服务报告需求
力–》能力–》能力需求
可–》可用性–》可用性需求
怜–》连–》连续性—》连续性需求
安–》安全–》信息安全需求
家–》价–》价格–》价格需求
2、服务需求识别的目的
(1)了解客户的基本需求,分析潜在客户的不同需求,为 IT 服务方案设计打下基础。
(2)了解客户对系统可用性和连续性的需求。
(3)进行合理的 IT 服务资源配置。
(4)为预算 IT 服务成本、设计定价和收费模式奠定基础。
3、服务可用性需求识别(背)
(1) IT 服务不可用对业务的影响,即客户可以承受多长的停机时间。
(2)从业务角度分析,IT 服务不可用(或质量下降)时造成的成本损失

注意:平均的故障!(背)会计算题
①平均无故障时间(MTBF):从一次事件中恢复到下一次事件发生之间的平均间隔时间,也称为正常运行时间。
该指标与 IT 服务的可靠性有关。
②平均修复时间(MTTR):故障发生和 IT 服务恢复之间的平均时间,是检测时间与解决时间之和,也称为宕机时间。该指标与 IT 服务的可恢复性和可服务性相关。
③平均系统事件间隔时间(MTBSI):两次相邻事件之间的间隔时间。平均系统事件间隔时间(MTBSI)等于平均修复时间(MTTR)与平均无故障时间(MTBF)之和

案例:
一个 24 小时7 天的服务运行了 5020 小时,在这期间一共发生了 2 次中断,两次中断的时间分别为 6 小时和 14小时,各项指标如下所示:
可用性=(5020-(6+14)/5020100%=99.60%
可靠性(MTBSI,平均系统故障间隔时间)=5020/2=2510 小时
可靠性(MTBF,平均无故障时间)=(5020-(6+14))/2=2500 小时
可维护性(MTRS,平均故障修复时间)=(6+14)/2=10 小时
4、业务连续性需求识别-------组织业务是由多种业务流程和信息系统的支撑组成的,信息系统的连续可用是业务作为整体得以存活的关键。(1)考虑信息系统的连续性需求,并编制灾难恢复计划,以应对灾难发生同时通过(2)风险评估找出潜在的威胁,引入风险降低措施或恢复手段等。(背)
5、IT 服务能力需求识别是指保证信息系统的性能和 IT 服务能力可以以最及时、最有效的方式满足服务级别协议(SLA)中所有当前和未来的需求。(背)
6、信息安全需求识别------(1)机密性(2)完整性(3)可用性(背)
7、IT 服务价格需求识别,对成本和价格的考虑是必不可少的一个环节。IT 服务成本主要包括如下几部分:设备成本、系统与应用、软件成本、人力成本、第三方支持成本、管理成本和其他成本等。(掌握)(背)
8、服务报告需求识别,对 IT 服务过程中提供的各类 IT 服务报告的需求进行识别
不同环境下的典型服务报告包括如下内容。(掌握)(背)
(1)按照既定服务水平目标衡量的服务绩效.
(2)主要工作的绩效报告,如定期的服务概况、事件、变更汇报。
(3)工作的特点和工作量信息,如突发事件、问题、变更和任务、分类、位置、客户、季节性趋势、优先级的混合以及要求帮助的数量。
(4)某段时间的趋势信息,如—天、一周、一个月或其他长度的—段时间。
(5)报告中要包含未来计划工作的信息。
9、服务需求识别阶段的关键成功因素:(背)
(1)明确服务范围、服务内容和服务目标。
(2)识别客户对于可用性、连续性、信息安全、服务能力、价格和服务报告方面的需求。以便对规划设计进行规划。
(3)与需方进行充分的沟通,全面了解明示的和隐含的服务需求
4.6 服务方案设计
一、 概述
IT 服务方案的设计需求同时考虑服务模式的选择,服务级别的设定和人员、过程、技术、资源要素的管理策略。 IT 服务方案设计是整个规划设计阶段的核心工作,系统规划与管理师需要综合考虑 IT 服务供需双方以及第三方的能力和要求,设计出让各方满意的 IT 服务方案。
二、 IT 服务模式设计

1、 IT 服务模式的划分方法:目前,常见的 IT 服务模式划分方法如下:(1)是将 IT 服务模式划分为远程支持(电话或邮件)、现场服务(上门技术支持、常驻现场)、集中监控等多种技术支持服务模式;(2)是将 IT 服务模式分为 IT 外包(ITO)、业务流程外包(BPO)和知识流程外包(KPO)等外包服务和新兴服务模式。(背)
2、 目的:更好地满足客户的需求,提高客户满意度
3、 IT 服务模式设计活动:(1)根据客户的需求和供方的能力设计,主要是 IT 服务的可用性和连续性设计(2)可用性设计是确保 IT 服务的可用性级别得到满足 (3)连续性设计一般会考虑大风险控制和灾难应对措施(4)针对设计的 IT 服务模式与客户进行讨论、改进 (5)针对不同的 IT 服务模式进行匹配. (背)
4、关键成功因素(背)
(1)选择的 IT 服务模式与客户需求—致。
(2)跟踪客户需求的变化,及时调整 IT 服务模式。
(3) IT 服务供方具备同时提供多种 IT 服务模式的能力。
(4) IT 服务供方人员配置和资源配置与 IT 服务模式匹配
三、 服务级别设定

1、服务级别是指服务供方与客户就服务的质量、性能等方面所达成的双方共同认可的级别要求。(背)
2、服务级别设定的目标是确保对服务供方所有运营中的服务及其绩效以专业—致的方式进行衡量,并且服务过程和生成的报告符合业务和客户的需要。
3、服务级别设定的目的(了解)
(1)服务级别的设定有助于 IT 服务供方更好地对其服务水平做出正确的决定,还能够通过调整客户对更高服务水平的需求而对成本产生影响,限制用户需求的膨胀。
(2)设定服务级别的另外一个辅助作用就是避免期望蔓延,即对客户未成文要求的服务进行有效管理和限制。
(3)提高客户满意度,以改善与客户的关系
(4)督促 IT 服务供方。
4、服务级别设定的活动:(掌握)(背)
(1)了解服务内容
(2)确定服务范围、服务对象和服务内容
(3)定义服务级别目标。—般来说, SLA 中最关注的是关键服务的关键指标
(4)明确双方职责
(5)识别风险
(6)对服务级别设定的评审和修改
(7)服务级别谈判和沟通
5、关键成功因素(背)
(1)重视服务级别设定,投入足够的资源和时间。
(2)在服务级别设定过程中,服务级别应尽可能地获得多数人的同意和认可,以获得必要的支持。
(3)充分考虑客户需求,服务级别是根据 IT 与业务需求的结合面设定的。
(4)验证服务目标是否可实现,在签约 SLA 前对这些服务目标进行核实。
(5)正确识别供方服务能力,得到足够的运营级别协议或支持合同的支持。
(6)在设定服务级别过程中各方的责任定义明确。
四、 人员要素设计

1、概述:服务供方在选择和配置人员时候,需要对人员能力和服务工作量进行评估,首先,结合客户需求特点选取符合 IT 服务工作要求的评价指标,知识、技能、经验是主要的要素;其次:评估人员能力素质现状以衡量
现有 it 服务人员的能力素质水平,识别差距,用以指导 IT 服务人员能力素质的培养方向。(背)
2、人员要素设计的目的(了解)
(1)确保服务团队组织架构与业务需求和服务模式相适应。
(2)确保配置的服务人员数量能同时满足服务和成本两方面的需求。
(3)确保服务人员的能力持续满足服务的需求。
(4)保持服务人员稳定的工作状态。
(5)保持服务人员的连续性
3、人员要素设计的活动:(背)
(1)人员岗位和职责设计(一个完整的 IT 服务团队应包括:管理岗、技术支持岗、操作岗)
(2)人员绩效方案设计(人员绩效指标的识别定义、明确人员绩效指标的计算考核方法、定义考核信息来源、定义人员绩效考核周期、设计绩效考核策略)
(3)人员培训方案设计(培训需求分析即是否需要培训、培训内容设计、培训计划生成、培训效果的评价)
4、人员绩效指标的设定要符合 SMART 原则。SMART 原则:(1)明确的(2)可以衡量的(3)可以达到的(4)可实现的(5)时限性(背)
5、人员培训方案设计主要包括以下活动:(1)培训需求分析(2)培训内容设计(3)设计培训计划(4)设计培训效果评价方法。(背)
6、人员要素设计活动的关键成功因素(背)(记忆四五条左右)
(1)是否具有成熟的知识管理体系。
(2)岗位培训是否充足且适用。
(3)进行服务意识及沟通能力培训。
(4)团队内人员能力的互备性。
(5)人员考核指标设定是否符合 SMART 原则。
(6)人员考核结果应用是否真正落地有效。
(7)建立良好的沟通协作机制。
(8)设计有效的人员储备管理措施。
(9)引导积极向上的团队文化,举行团队活动或其他方式进行团队建设。
五、 资源要素设计

1、资源设计包括:服务工具、服务台、备件库、知识库的设计(背)
2、资源要素设计的目的(了解)
(1)确保服务供方具备提供足够资源的能力,以满足客户的服务需求。
(2)确保服务供方可以使用有效手段和方法受理客户的服务请求,及时跟踪服务请求的处理进展,确保达到 SLA要求。
(3)分析当前的业务需求并预测将来的业务需求,确保这些需求有足够的服务资源进行保障。
(4)确保当前的服务资源能够发挥最大的效能,提供最佳的服务品质。
3、资源要素设计的活动(背)
1)服务工具选择(背)
常见 IT 服务工具包括监控类工具、过程管理类工具和其他工具(注意举例说明)
IT 服务过程管理(简称过程管理)实现了从技术管理到服务过程的流程化管理,解决了传统 IT 管理以技术管理为中心的问题。过程管理以“流程”为主线,以标准化为框架,以管理为核心,有机结合了流程、人员和技术三要素。
服务工具选择需要根据实际需求和服务成本等相关因素,判断和选择的因素包括:(1)服务内容(2)考虑成本(3)考虑客户的期望 (4)考虑工具的技术架构及团队的技术水平 (5)考虑工具的通用性和集成性(背)
2)服务台设计
服务台也称为帮助台或呼叫台,服务台不是一个服务过程,而是一个服务职能,目的是为用户和 IT 服务组织提供一个统一联系点。(设计专门的沟通渠道、专人负责等、针对沟通的渠道整合服务过程,建立管理制度)
3)备件及备件库设计(背)
备件库主要是为 IT 服务的客户提供设备备件。
对备件库的设计:(1)备件响应方式和级别定义,能满足 sla 所约定的备件支持 (2)备件供应商管理 (3)备件出入库管理 (4)备件可用性管理
在备件库管理中,要注意以下指标:备件库信息真实性、备件运作管理规范性、备件库出入库账务管理制度完备性、备件可用率。
4)知识库设计(背)
应具备 IT 服务活动相关的知识积累,以保证在整个组织内收集、共享、重复使用所积累的知识和信息。
(1)针对常见问题的描述、分析、解决方法建立知识库 (2)确保整个组织知识的可用及共享 (3)选择一种合适的知识管理策略 (4)知识库具有知识的添加、更新和查询功能 (5)针对知识库管理要求制定相关的管理制度,并进行知识全生命周期管理
4、资源要素设计的关键成功因素:(背)
(l)服务人员能力达标,能正确使用各种服务工具。
(2)服务台的职能明确、服务过程规范。
(3)备件管理规范与 SLA 中的条款相—致。
(4)有效的监控平台能提高主动发现事故或事件的概率,提前做好预防工作。
(5)及时根据服务级别和服务需求的变更调整服务资源的配置。
(6)如备件库由第三方提供,第三方的支持服务级别充分满足服务需求。
六、技术要素设计
1、技术是 IT 服务中的核心要素之一,也是完成 IT 服务的必要条件,技术要素的设计在 IT 服务中的目的包括:
(了解)
(1)提高服务质量。
(2)减少人员流失带来的损失。
(3)提高 IT 服务的效率。
(4)降低服务成本。
(5)对各类 IT 服务所需的技术进行统一管理,可以做到对成熟技术及时进行推广,并随时研发新的技术。
(6)给 IT 服务供方和需方提供—致的技术标准。
(7)对技术和方法进行说明,可根据自身需求挑选 IT 服务项目所需的技术。
2、技术要素设计的活动:(背)
1)技术研发
2)发现问题的技术(①识别监控对象,制定设备监控指标及阈值表编制计划②制定测试环境建设计划,仿真
测试环境通过模拟真实应用系统环境中的场景)
3)解决问题的技术(①识别常见问题:制定标准操作步骤编制计划②识别突发事件类型和等级,制定应急预案编制计划③识别知识转移需求,制定知识转移计划)
3、技术要素设计的关键成功因素(背)
(1)服务人员技术能力达到岗位要求。
(2)正确识别服务需方要求或技术发展趋势。
(3)重视技术方面的使用、管理和维护,建立发现和解决问题的技术体系。
六、 过程要素设计


1、规程也称为标准作业程序(SOP),是指将某—事件的标准操作步骤和要求以统—的格式描述出来,用来指导和规范日常的工作。简单地说,规程可理解为“规则+过程”。SOP 不仅是一套技术性范本,更重要的是涵盖了管理思想、管理理念和管理手段。
2、过程管理模型包括以下特性:(1)有明确的目标(2)可重复性(3)可衡量性(4)明确的服务提供者和服务对象(5)对特定事件的响应(6)本身的执行需要相应的信息输入(背)
3、过程识别和定义的目标主要包括:(1)过程符合可行性、适用性。(2)过程稳定。可重复使用。(3)过程符合效率要求。(4)过程符合效益要求。(5)过程可被监控和管理。(6)过程可追溯、可审计。(7)过程可被衡量和评价。(了解)
4、通过 KPI 的设计,实现对过程及其活动的监控与衡量,进而保障过程目标的达成。过程 KPI 设计的目标包括:
(1)通过分层细化过程 KPI,确保过程可管理性、可衡量性。
(2)控制风险,消除因未明确定义而引发的潜在风险。
(3)对过程进行定期评价与衡量,改进调整 KPI 设计,保持过程的有效性。
5、过程 KPI 设计通常采用如下过程:(背)
(1)确定过程 KPI 指标(2)明确 KPI 计算方法。(3)明确 KPI 信息来源。(4)定义 KPI 考核周期(5)定义过程 KPI 评价、评估及改进机制。
6、过程监控设计目标:
(1)确保过程执行的规范性、有效性,进而确保服务质量的达成。
(2)及时发现过程执行中的问题,采取应对及改进措施
(3)对过程本身进行评估,持续改进优化过程
7、过程审计。通过事后审计的方式也可加强 IT 服务过程执行的约束力,如对于核心应用故障处理流程,可按照核心应用故障处理过程中的约定,面向业务方应用管理员调研、查阅故障处理报告、应用系统曰志、邮件及网络曰志等了解是否严格执行了处理过程。
8、常见 IT 服务管理过程设计:(重点掌握内容及关键指标)(背)(背)(背)
1)服务级别管理过程设计 2)服务报告管理过程设计 3)事件管理过程设计 4)问题管理过程设计 5)配置管理过程设计 6)变更管理过程设计 7)发布管理过程设计 8)信息安全管理过程设计

五、IT 服务部署实施
5.1 概述
1 IT 服务部署实施是衔接 IT 服务规划设计与 IT 服务运营的中间阶段,负责对服务组件进行客户化,并在充分满足客户要求的前提下,使用标准化的方法管理人员、资源、 技术和过程,包括计划、实施和管理生产环境中的服务变更或新服务发布;同时,将规划设计中的所有要素完整地导入生产环境,为服务运营打下稳定的基础。
类似于春晚的彩排阶段。(背)
2、IT 服务部署实施的定位是将 IT 服务运营纳入标准化与规范化的管理轨道,主要包括两方面的内容。(背)
(1)运作机制
(2)持续改进机制
IT 服务部署实施的目标是服务的标准化和规范化。(背)
3、IT 服务部署实施的目标可以进—步分解为如下 7 方面:(了解)
(1)协调并组织组成服务的所有要素,包括与之有关的其他个人、部门或组织,使用合适的技术,在满足规划设计环节的要求和限制的前提下,在可接受的时间、成本和质量的标准内,确保服务在生产环境里的顺利发布。
(2)对于复杂的 IT 服务部署实施,标准化部署实施过程,提升新服务或变更服务的交付质量。
(3)在 IT 服务部署实施期间,确保客户、终端用户及服务团队等相关方的满意度。
(4)确保新服务或变更的服务与客户的业务组织、业务过程的顺利衔接。
(5)确保新服务或变更的服务可以正常运转,且可以被有效管理,同时使客户对其有更明确的、合理的期望。
(6)为 IT 服务运营提供标准化与规范化的管理方法,尽可能识别和管理服务运营过程中存在的风险。
(7) 为 IT 服务运营提供切实可行的服务质量管理方法和指导,以缩小实际的服务绩效与预期的服务绩效之间的差异。
4、IT 服务部署实施作用与收益(了解)
(1)衔接 IT 服务规划设计阶段与 IT 服务运营阶段
(2) IT 服务部署实施可视为 IT 服务运营的规划阶段和初始化阶段,搭建起合理、有效的管理体系。
(3)由于 IT 服务部署实施可视为 IT 服务运营的初始化阶段,因此在此过程中可将 IT 服务管理体系完整地导入,包括 IT 服务质量管理(安全性、可靠性、响应性、有形性、友好性)、信息安全管理(如账号安全、数据安全、数据交互验证机制等)、业务关系管理(客户满意度、投诉、服务回顾)等方面。
(4)在服务初始化阶段为服务团队定义量化的服务目标,规划目标的发展轨道,并定义目标的测量周期与测量方式。
(5) IT 服务部署实施为 IT 服务运营过程中不同客户的差异化服务需求提供服务交付基线。
(6) IT 服务部署实施阶段会全面考虑 IT 服务运营过程中的风险
5.2 IT 服务部署实施要素
一、人员要素设计与资源要素设计

1、人员要素部署实施的方法有:(1)外部招聘和内部调岗组建服务团队(2)建立培训教材库及知识转移方法。(在规划设计时已经编写了培训计划,在部署实施阶段需要组织相关人员编写培训教材并完善知识体系)(背)
2、知识库内容初始化(背)
1)来源(1)由信息技术支持工程师提供(2)从过往的事件和问题的处理曰志中提炼
2)审核(背)
依据知识库内容加入的审核标准,由资深技术人员审核内容的正确性和完整性,避免与原有的知识库内容重复或冲突,给出审核意见后提交批准加入知识库中。
3)发布(背)
可以由指定人员如知识库管理员批准接受此条知识内容。管理员依据审核人的意见批准或拒绝此条知识内容,依据建议做出相应的调整后,将被批准的知识条目记录到知识库中。
3、工具的部署、使用手册与相关的制度((1)工具部署前做好工具的测试 (2)规划工具上线后的试运行工作(3)依据风险级别及影响程度决定工具部署上线是否采用阶段性式部署 (4)与工具相关的知识应从开发团队或工具厂商有效的转移到 IT 服务团队包括各种使用手册,说明书及服务管理制度)(背)
4、服务台管理制度中至少要包括如下内容。(背)
(1)服务台中各岗位的角色与职责。
(2)服务台的主要工作流程。
(3)记录事件与服务请求的具体要求。
(4)事件与服务请求分派的原则。
(5)事件回访的相关规定与要求。
(6)服务台的绩效考核指标。
二、技术要素的设计

5、知识转移的目的:知识转移是技术部署实施的重要环节,完备的知识转移可提高 IT 服务技术支撑能力,降低风险,缩减成本,提升效率。
6、知识转移的内容:(1)历史运维资料(2)基础架构资料(3)应用系统资料(4)业务资料(背)
7、应急演练原则:(1)结合实际、合理定位(2)着眼实战、讲求实效(3)精心组织、确保安全(4)统筹规划、厉行节约(背)
8、突发事件等级划分:注意区分(背)

9、IT 恢复小组职责(了解)
(1) IT 恢复小组负责 IT 环境的恢复工作,包括基础设施、应用系统和其他 IT 环境。在应急阶段,由信息技
术部、资产管理营运部和 IT 运行中心各功能区的人员协同组成虚拟团队进行恢复操作工作。
(2)IT 恢复小组组长负责通知或召集相关的恢复小组组员

10、应急响应演练(背)
(1)演练启动
(2)演练执行
(3)演练结束与终止
(4)应急演练评估与总结
演练评估:演练过程中,评估组人员分别对各个场景进行演练记录,填写《演练方案实施情况评估表》。
(5)成果运用
(6)文件归档与备案
演练组织单位在演练结束后应将演练计划、演练方案、应急预案演练评估报告、应急预案演习报告(总结)
等资料按规定报有关部门备案,并留一份归档保存。保存的期限是通常为 6 年。
(7)考核与奖惩
11、SOP 就是对某一程序中的关键控制点进行细化和量化。SOP 的作用是:(了解)
(1)将企业积累下来的技术和经验记录在标准文件中,以免因技术人员的流动而使技术流失。
(2)使操作人员经过短期培训,快速掌握较为先进合理的操作技术。
(3)树立良好的服务形象,取得客户信赖与满意。
(4)SOP 是贯彻标准化作业的具体体现,实现服务管理规范化、服务流程条理化、标准化、操作的形象化、简单化。
(5)SOP 是系统规划与管理师最基本、最有效的技术管理手段。
12、SOP 的编写要点:(1)人财物等资源允许的范围内 (2)IT 服务人员能看懂且每个人的理解都相同 (3)效率最高成本最低,并能识别关键的风险点(4)SOP 正式发布前要经过测试与评价环节 (5)可以根据也业务和技术的发展实现快速迭代(背)
13、编写各类用于发现与解决问题的技术手册,应包含发现问题的技术手段,如监控阈值、测量方法等,以及解决问题的措施与可选方案。技术手册发布的流程:(背)
(1)审核:技术手册在发布前应进行审核,验证可行后以文档管理的要求进行存档。
(2)存档:为了能够对技术实现高效使用,应采用分级管理的方法,分级管理便于使用者快速定位到所需要查看的技术手册。
(3)发放:通知相关人员进行查看,组织培训讲解,确保使用者按手册要求进行操作。
14、过程要素部署实施:(背)
(1)过程与制度的发布;在此阶段,系统规划与管理师主要实现制度的发布以及工具的部署上线。
(2)过程电子化管理和数据初始化;对过程的电子化管理可帮助系统规划与管理师在服务运营过程中更好地提供服务,这可以通过对记录的追踪、KPI 的统计分析、定制化的客户服务等方式实现。
(3)体系试运行;是为了检查设计的各过程是否能够很好地落地并服务于客户,因此是部署实施阶段很重要的—项活动。并检查(1)管理目标达到情况 (2)客户满意度 (3)服务工具的使用效果
5.3 IT 服务部署实施方法
一、 完整的 IT 服务部署实施过程通常划分为 3 个阶段: IT 服务部署实施计划阶段、 IT 服务部署实施执行阶段和 IT 服务部署实施验收阶段。(背)
二、IT 服务部署实施计划阶段

1、IT 服务部署实施计划的目的是确保部署实施的过程在有序、可控的条件下顺利地进行。在 IT 服务部署实施
计划过程中,系统规划与管理师应当与所有干系人达成以下共识:
(1) IT 服务部署实施的目标,包括交付物、验收标准等。
(2) IT 服务部署实施详细的过程、时间及其投入。
(3)IT 服务部署实施如何实现所要求的要素,如所需要的人员、过程、资源、技术。
(4)明确 IT 服务部署实施过程中需要了解项目进展信息的人员,确定相关的展现方式与时间,如确定项目进展
信息的展现形式、汇报频度、汇报方式、送达人员等。
2、IT 服务部署实施计划阶段的主要活动,包括:(背)
(1)计划沟通(在制订部署实施计划之前,需要分别与客户、规划设计环节的负责人和服务交付团队的负责人进行详细的沟通)
(2)计划制订在制订部署实施计划的过程中,要进行周密的考虑,确保计划可执行、可监控,还要确保服务周期与相应的成本投入的合理性。部署实施计划主要包括如下内容:
①部署实施阶段的责任人②角色与职责③运维项目情况④各阶段的具体工作任务与负责人⑤交付物列表⑥交付
物验收标准⑦对客户的要求(客户的参与)
(3)计划评估确认
(4)计划修订,鉴于部署实施计划对整个部署实施过程具有重要指导意义,所以这是一个循环反复的过程。
3、IT 服务部署实施计划阶段的关键因素有 4 个:(1)明确 IT 服务部署实施阶段的责任人(2)明确 IT 服务部署实施范围、里程碑、交付物,以及交付物的验收标准(3)对 IT 服务能力和资源合理准确的预测(4)IT 服务连续性的保障。(背)
4、IT 服务部署实施的计划阶段,可能存在的风险或问题包括:(1)IT 服务部署实施计划的完整性和条理性(2)IT 服务部署实施计划本身的可用性(3)IT 服务部署实施交付物的可验收性(4)与 IT 服务规划设计和 IT 服务运营的吻合性。(背)
三、IT 服务部署实施执行阶段(活动背诵)

1、IT 服务部署实施执行是整个 IT 服务部署实施过程中周期最长的一个阶段,其目的是协调各种资源,按照 IT服务部署实施计划的要求输入相应的交付物,使包括客户、第三方供应商、项目团队等在内的所有项目干系人,在有效地执行跟踪、评估检查和变更控制下,按照服务级别协议和项目计划,持续改进实施项目。
IT 服务部署实施执行阶段更深层次的目的,是利用各种可能的方法提升资源效率,利用标准化与规范化的手段来弱化服务运营团队中的个人能力影响或依赖因素,并不断寻求资源投入与服务级别的平衡点,以最终搭建成确保达成服务级别协议的最有效资源组合。(了解)
2、所有经过客户化的服务管理过程文档和服务规范文档应纳入配置管理的范围。—旦纳入配置管理的范围,则其变更就要受到变更管理过程的控制
3、部署实施执行阶段的首要活动就是定义服务管理的目标, 目标一定是量化的且可被测量的,同时目标又是合理的、可达到的。
4、可信赖的发布管理机制。对于发布管理过程来说,要注意以下 6 方面:(1)发布计划(2)系统测试(包括已知错误的收集)(3)实施与部署计划(4)回退计划(5)验收机制(6)系统说明书。其中回退计划是重中之重,一定要确保在发布失败的情况下可以正确回退。要特别注意的是回退计划也需要经过验证。(背)
5、IT 服务连续性管理机制。对于 IT 服务连续性管理机制而言,不仅包括硬件、软件的连续性管理机制(如双机热备、定期数据备份与数据恢复测试等),还要考虑人员的连续性。
6、回顾机制不仅指服务内容,还包括服务回顾的频率、不同级别的服务回顾的参与人等方面。
7、IT 服务质量管理包含服务的功能性、安全性、可靠性、响应性、有形性和友好性。
四、IT 服务部署实施验收阶段

8、在部署实施验收阶段中关注以下要点: (背)
(1)服务级别协议中的约定目标都已实现。
(2)规定的服务交付物可合规交付,并被客户所验收。
(3)解散部署实施团队并释放资源,前提是交付团队及相关管理机制可平滑过渡到运营阶段。
(4)总结并记录部署实施中的经验。
9、IT 服务部署实施验收阶段的主要活动如下:(背)
(1) IT 服务部署实施期报告。(2) IT 服务部署实施回顾(3)交付物验收
10、IT 服务部署实施验收阶段的关键成功因素包括客户的满意度、客户对服务质量的直接感知以及服务级别协议的完成情况。
11、常见的验收项目有:文档验收、系统验收、服务验收、任务验收、其它验收(背)
六、IT 服务运营管理
6.1 概述

需要在 IT 服务运营的过程中对人员要素、资源要素、技术要素和过程要素进行有效的管控;同时,客户是 IT服务运营过程的直接参与者,IT 服务的提供者应控制客户的预期,适当地引导客户以提高其在服务过程中的配合程度,从而有效地达成客户满意。
6.2 人员要素管理

1、在 IT 服务运营中,需要通过对人员进行有效评价后,进行有效管理与培养,并充分调动人员的积极性,稳定服务团队,保证服务项目人员的连续性,确保人员能力跟上客户需求的变化发展,最终保证客户对服务的认可。
2、人员管理成功的关键因素包括:(1)是否具有成熟的知识管理体系; (2)岗位培训是否充足且适用; (3)团队能力的互备性; (4)人员考核指标设定是否符合 SMART 原则; (5)人员考核结果应用是否真正落地有效。
(背)
3、

4.1、人员要素管理的内容包括:(背)
1、人员储备与连续性管理
2、人员能力评价与管理
3、人员绩效管理
4、人员培训计划执行
4.2、人员连续性管理活动可以分为预防性活动和被动性活动。(背)注意区分记忆预防性活动和被动性活动有哪些
4.3、人员能力评价与管理的目标:建立人员能力模型,对人员能力进行评价与分析,提供人员能力培养与晋升的信息。
4.4、人员能力评价与管理的活动:(1)建立岗位职责的能力需求说明书。(2)建立人员能力现状评估和差异分析表。
4.5、人员绩效管理的活动:(1)绩效考核成果报告(2)绩效考核成果分析(3)基于绩效考核分析的改进
4.6、人员培训计划执行的活动:(1)按人员培训计划进行培训(2)对培训结果进行评价(3)培训机构与培训讲师管理(4)人员培训回顾和改进过程
6.3 资源要素管理
1、工具的基本运营:(1)保持稳定性,按生产系统管理(2)挑选合适的员工进行日常维护(工具维护岗)(3)适时的改进(背)
2、工具淘汰的原因一般有两种:技术过时落后,有新的工具可以代替;或者 IT 服务项目终止。
3、知识管理流程的目标是将运维生产过程中产生的各类信息所包含的知识最大限度地提取、保留,通过评审后
加以应用,包括:实现知识共享,实现知识转化,避免知识流失,提高运维响应速度和质量,挖掘、分析 IT 应用信息。知识管理包括对知识的获取、共享、保留(归档)、评审。(背)

4、IT 服务项目知识的提取和获取—般是在项目内部和项目外部两方面进行的。(背)
5、项目知识共享分对内共享和对外共享两种。知识具有保密性的要求。
6、在知识保留、归档及入库时,先根据知识的分类进行分级工作,知识入库时应按照分类进行保存,知识入库时要进行审核性工作。在知识的保留、归档、入库阶段,—方面要重视知识管理工具的建设,另—方面要积极协调技术专家一同进行知识的入库审核。(背)
7、知识的评审涉及以下 3 方面:(1)时效性(2)完整性(3)正确性(背)
8、知识管理关键成功因素:在知识管理中,一方面应从流程制度考虑:(1)知识识别与分类是否准确(2)知识管理流程是否制订,是否合理。另—方面设置知识使用的衡量指标进行考核,来判断知识管理的成熟度(1)知识积累的数量(2)知识的利用率(3)知识的更新率(4)知识的完整性。(5)各类知识的比重(6)知识新增数量与事件、问题发生数量的对比关系(背)
9、知识管理可能存在的风险:(1)知识私有化观念(主动性)(2)知识共享的风险(3)知识管理工具使用风险(4)持续性风险(知识的有效性、时效性)(5)隐性知识很难转化成显性知识(背)
10、服务台是个职能单位,—般情况下需要由专职人员组成。它在 IT 部门中是—个极为重要的组成部分,通常为整个 IT 部门与用户的联络点,同时使用专门的软件工具记录和管理所有这些事件。
11、服务台在 IT 服务运营中的主要工作如下: (背)
(1)响应呼叫请求(2)发布信息(3)供应商联络(4)运营任务(5)基础设施监控
12、备件管理是确保服务如约定完成的重要手段,主要活动如下:(背)
(1)备件申请(2)采购(3)到货入库(4)领用(5)报废。
6.4 技术要素管理
1、技术管理的目的是按照 IT 服务中技术工作的规律性,建立科学的管理工作程序,有计划地、合理地利用技术力量和资源,保证 SLA 高标准地完成。
2、在 IT 服务运营中,需要对技术研发的预算进行管理,同时对技术成果进行运行、改进等工作。
3、技术研发规划:如何从发现问题和解决问题的过程中发现需要做技术研发的需求,并完成立项评审,以及研发成果如何转为新的服务资源。
4、技术研发预算的方法有:(背)
(1)增量预算:可以有效地解决后续研发预算的问题,可以保证有持续的资金进行改进。
(2)零基预算:零基预算法又称零底预算,其全称为以零为基础编制计划和预算的方法,简称零基预算,是指对任何一个预算期,任何一种费用项目的开支,都不是从原有的基础出发,即根本不考虑基期的费用开支水平,而是一切以零为起点,从零开始考虑各费用项目的必要性,确定预算收支,编制预算。更详细的现状分析、费用分析、需求预测、效率提升比、研发投入与产出比、投资回报率分析等。
5、技术成果的运行与改进:(背)
(1)对技术成果进行培训与知识转移
(2)对技术成果的内容进行演练或推演
(3)对技术成功进行优化改进
6.5 过程要素管理
1、在 IT 服务运营中,对流程的执行、监控与调优是至关重要的。应对规划设计阶段所提及的流程,包括服务级别管理、服务报告管理、事件管理、问题管理、配置管理、变更管理、发布管理、安全管理,进行有效的支持并确保执行。(背)
2、服务级别管理流程须确保供方通过定义、签订和管理服务级别协议,满足需方对服务质量的要求。在 IT 服务
运营的流程中应当充分执行以下事项。(背)
(1)更新服务目录并管理服务级别变更
(2)监控服务级别协议执行情况
(3)对如下关键指标进行管理:服务目录定义的完整性,签订服务级别协议文件的规范性,服务级别考核评估
机制的有效性和完整性。
3、服务报告管理流程须确保供方通过及时、准确、可靠的报告与需方建立有效的信息沟通,为双方管理层提供
决策支持。在 IT 服务运营的流程中应充分执行以下事项。(背)
(1)建立、审批、分发服务报告
(2)对服务报告进行归档
(3)更新服务报告模版
(4)对如下关键指标进行管理:服务报告过程的完整性、服务报告的及时性、准确性。
4、事件管理流程须确保供方具有检测事件、尽快解决事件的能力。在 IT 服务运营中,流程应充分执行以下事项:
(背)
(1)对事件进行受理与处理
(2)对事件进展进行监控与跟踪
(3)对事件进行升级
(4)进行事件满意度调查
(5)完成事件报告
(6)对如下关键指标进行管理:事件管理过程的完整性、有效性,事件解决评估机制的有效性。
5、问题管理流程须确保供方通过识别引起事件的原因并解决问题,预防同类事件重复发生。在 IT 服务运营中应
充分执行以下事项。(背)
(1)对问题管理进行受理
(2)采用并更新知识库
(3)完成问题报告
(4)对如下关键指标进行管理:问题管理过程的完整性,问题解决评估机制的有效性。
6、配置管理流程须确保供方维护运行维护服务对象的必要记录,并保证配置数据的可靠性和时效性,关联支持
其他服务过程。在 IT 服务运营中应充分执行以下事项。(背)
(1)对配置项进行识别、记录、更新
(2)对配置数据库进行管理与维护。
(3)对配置项进行审计。
(4)对如下关键指标进行管理:配置管理过程的完整性,配置数据的准确、完整、有效、可用、可追溯,配置
项审计机制的有效性。
7、变更管理流程须确保供方通过管理、控制变更的过程,确保变更有序实施。在 IT 服务运营中应充分执行以
下事项。(背)
(1)受理变更请求
(2)对变更进行评估、审核
(3)对变更进行实施、确认和回顾等
(4)生成变更报告
(5)对如下关键指标进行管理:变更管理过程的完整性、变更记录的完整性。
8、发布管理流程确保一个或多个变更的成功导入。在 IT 服务运营中应充分执行以下事项。(背)
(1)执行发布计划,对发布进行测试
(2)发布失败时执行回退方案。
(3)对发布进行记录,更新配置数据库
(4)生成发布报告
(5)对如下关键指标进行管理:发布管理过程的完整性,发布过程记录的完整性、准确性。
9、安全管理流程确保供方提供符合信息安全要求的服务。在 IT 服务运营中应充分执行以下事项。(背)
(1)执行安全策略
(2)对违反安全策略的事件进行监控与追踪
(3)安全管理的关键指标包括:运行维护服务过程中信息的保密性,运行维护服务过程中信息的可用性,运行维护服务过程中信息的完整性。
10、连续性和可用性管理应确保向客户承诺的协议的可用性、连续性在任何环境下都能满足。在 IT 服务运营中应充分执行以下事项。(背)
(1)可用性和连续性计划必须至少每年开发、检查,确保协定的需求在从遭受一般损失到巨大损失的任何情况下,都得到满足。计划必须被维护来反映协议下的业务要求变更。
(2)当业务环境发生重大变更时,可用性和连续性计划必须被重新测试。
(3)变更管理流程必须评估变更对可用性和连续性计划的影响。
(4)可用性必须被测量和记录。计划之外发生的不可用情况,必须被调查并采取合适的行动;只要有可能,必须预告潜在的事件,并且釆取预防行动。
(5)连续性计划、联系列表和配置管理数据库在正常办公室访问被禁止时必须仍可使用。连续性计划必须包括对正常工作的恢复。
(6)连续性计划必须被测试,以保证与业务的需求一致。
(7)所有的连续性计划的测试必须被记录,对测试失败必须产生行动计划。
11、容量管理须确保服务提供者在任何时间都有足够的能力来满足当前和未来的客户业务需求。在 IT 服务运营中应充分执行以下事项。(背)
(1)必须产生、维护一个能力计划。
(2)容量管理必须满足业务需求,包括:
•当前的和未来的容量和性能需求。
•服务升级时间、阈值和成本。
•对计划的服务升级、变更请求、新技术和新技能对能力所产生的作用的评估。
•外部变更对容量可能产生的影响,比如法律的。
•提出用来进行预测分析的数据、流程和方法。
(3)监控服务能力、调整服务绩效、提供足够能力的方法、步骤和技术必须被明确。
6.6 常见运营管理关键考核指标
(背)(背)(背)(会计算)


七、IT 服务持续改进
7.1 概述
1、服务持续改进的主要目标是,使得 IT 服务可以一直适应不断变化的业务需求,通过识别改进机会并实施改进活动,使得 IT 服务有效支持相关的业务活动。改进活动贯穿于 IT 服务的全生命周期,且是持续性的,而不存在明显的起止时间。持续改进通过评审和分析服务级别实现的结果,识别和改进 IT 服务的效率和有效性,在不影响客户满意度的情况下改进 IT 服务提供的成本效益。持续改进方法是实现服务改进的有效方法,贯穿于服务改进的全过程。(理解)
2、持续改进方法的过程如下:(背)
(1)识别改进战略/策略。
(2)识别需要测量什么
(3)收集数据
(4)处理数据
(5)分析信息和数据
(6)展示并使用信息
(7)实施改进
IT 服务持续改进的方法过程(背)
1)识别改进战略/策略 2)识别需要测量什么 3)收集数据 = =》7.1 服务测量
4)处理数据 5)分析信息和数据 6)展示并使用信息 = =》7.2 服务回顾
7)实施改进 ==》7.3 服务改进
3、从 IT 服务管理的价值体现来看,满意度与投诉管理工作是服务持续改进的一个重要环节
7.2 服务测量
1、服务测量的范围包括 IT 服务全生命周期阶段的每个方面,覆盖战略、战术和操作等 多个层面,需要系统规划与管理师从技术和业务两个不同的视角来确定测量指标。测量指标的类型可分为如下 3 种。(背)
(1)技术指标:基于 IT 组件和应用的测量,如可用性、性能。
(2)过程指标:通常以 KPI 表示,反映服务管理过程的运行或健康状况。KPI 有助于回答 4 个关键问题:过程的质量、绩效、价值和符合性,持续服务改进利用这些 KPI 识别对各过程的改进机会。
(3)服务指标:对端到端的服务绩效的测量,通过技术和过程指标加以计算。
2、服务测量的目标是监视、测量并评审服务及服务管理目标的完成情况,分析与服务计划的差距,并为服务改进提供依据。服务测量活动的价值体现在:(背)
(1)验证之前所做的决策是否正确,所做的工作是否有效果。
(2)较目前的服务在成本、质量、有效性等方面是否比之前得到了改进。
(3)证明服务改进活动的必要性,并向管理层争取必要的资源,以支持服务改进。
(4)指导服务改进活动的方向和目标。
3、在实施服务测量的各项数据收集活动前,系统规划与管理师应明确测量的目标和方向是否与服务供方的运营目标及业务需求相匹配。需要从人员、资源、技术及过程几个要素分别描述具体测量活动和收集项目。(背)
(1)服务人员测量(背)
①识别备份工程师的满足度和可用性(现有备份的)
②测量人员招聘需求的匹配度(预计招聘的)
③收集培训的应用情况
④人员能力测量
⑤服务工作量测量(工作配比预测)
⑥岗位职责更新情况
⑦人员绩效考核分配机制测量
⑧实时监控团队工作状态
(2)服务资源测量(背)

(3)服务技术测量(背)

(4)服务过程测量:服务过程测量活动是分层次的,至少有服务管控和服务执行两个层次(背)
服务管控主要是从业务和用户的视角来衡量服务过程关注服务交付成果
服务执行主要是从技术视角来测量服务过程,关注具体的服务过程和细节
1、服务管控测量
测评内容包括(但不限于):服务 SLA 达成率分析、重大事项分析(MTTR、服务效率)、人员绩效分析等
2、服务执行测量(背)

4、服务测量的关键成功因素(背)
为保证服务测量活动的有效实施,为服务改进提供各种数据和信息,必须注意以下关键成功因素。
(1)针对性的服务测量框架:系统规划与管理师需要在规划设计阶段就定义好针对该项目的服务测量框架,分析干系人可能关注的服务绩效指标,从业务和技术的多重视角,定义出管控层和执行层的关键绩效指标。
(2)有效的自动化监控和测量工具:对服务组件的自动化监控和测量,是获得服务测量数据的重要方法。很多基础数据都依赖于部署有效的自动化工具才能获得,如某台 服务器的可用性指标、网络的中断时长、CPU 利用率等。
(3)渠道的测量方法:监控、评估、调查、座谈、抽样等。
(4)避免成本约束:准备足够的资金来购买和部署相应的监控和测量工具。
(5)降低人员阻力:增强用户及服务人员对服务测量活动的理解和配合,如可适当采用激励方式,鼓励用户积极参与满意度调查,适当釆用绩效考核,要求服务工程师及时上传知识文档等。
(6)获取管理层的支持。
(7)通过接受培训等方式,获取成熟的服务管理过程。
(8)利用机制管理技术部门与业务部门之间的有效沟通和协调
7.3 服务回顾

4、与客户回顾内容包括:(背)
(1)服务合同执行情况。
(2)服务目标达成情况。
(3)服务绩效(服务级别协议)、成果。
(4)满意度调查。
(5)服务范围、工作量。
(6)客户业务需求的变化。
(7)服务中存在的问题及行动计划。
(8)上一次会议中制订的行动计划的进展汇报。
5、团队内部回顾内容,采用周例会的机制来进行内部回顾,内容包括:(背)
(1)上周期工作计划回顾。
(2)本周期内遇到的特殊或疑难工单。
(3)讨论本周期内未解决的工单。
(4)各小组工作简报。
(5)本周期的问题回顾。
(6)本周期内的工程师 KPI 总结(如工程师工单量、工程师平均响应时间、工程师平均解决时间、工程师现场支持解决率)。
(7)下周期工作计划安排。
注:对于重大项目,应以项目复盘的形式进行内部的服务回顾。
6、服务冋顾关键成功因素(背)
(1)根据违规记录,进行违规根源分析并加以校正,决定是进行服务升级/服务变更,还是对相关负责人进行处理。
(2)基于回顾报告,从满足业务和客户的需求出发,进行调整和改进。
(3)进行精细的服务管理变更的控制,包括过程的变更、过程文档的变更、过程交互的变更和角色职责的变更等。
(4)服务回顾的更新要能够满足业务和客户对 IT 服务能力的需求,同时要确保相关人员对新内容的认知和认同感。
(5)避免重要的服务回顾内容项部分缺失,应釆用全面严谨的服务回顾模板及会议纪要模板。
(6)避免服务回顾会议延期,应设定服务经理针对服务回顾完成率的绩效考核项。
(7)明确岗位职责和过程清晰,有问题时应及时进行调整。
7.4 服务改进

1、服务改进的几个关键要素和工作方向分别是人员、资源、技术及过程
2、服务改进的目标是利用管理方针、管理目标、审核结果、服务测量、服务回顾、客户满意度管理、投诉管理及管理评审等活动,促进服务管理能力在有效性和效率方面的持续改进和提升。优化后的服务可以更好地支持过程运行,提升 IT 对业务的支撑力度。
3、服务改进需要进行生命周期管理,主要活动包括服务改进设计、服务改进实施、服务改进验证,涉及服务管理人员、技术、资源、过程等方面。(背)
4、服务改进设计(背)
(1)定义服务改进目标。服务改进的总体目标,应是促进服务管理能力在有效性和效率方面的持续改进与提升。
(2)识别服务改进输入。
(3)制订服务改进计划。识别的服务改进措施,编制服务改进计划。服务改进计划应包括如下内容。
•文档介绍:包括文档简介、文档目的。
•服务改进活动基本信息:包括服务改进活动名称、改进活动负责人、改进活动团队成员、计划活动起止时间、
主要预期成果。
•服务改进描述:包括服务改进动机、服务改进目标、涉及范围。
•服务改进方案:包括总体方案和进度安排、各阶段具体活动、预算和资源安排。
•角色和职责:包括角色、职责、活动。
•服务改进回顾:包括主要衡量标准、改进回顾团队、时间安排。
(4)确认服务改进职责
5、服务改进实施:系统规划与管理师组织服务质量负责人及相关人员实施已通过审批的服务改进实施计划和具体方案。由服务质量管理部门会同其他相关部门共同制订改善目标及改善计划,并监督实施。
6、服务改进验证:(1)服务改进项目的检查(2)提交服务改进报告。(背)
7、关键成功因素:(背)
(1)确定服务改进的使因,如客户请求或主动修改。
(2)识别所有重要的服务改进输入(包括人员、资源、技术及过程)。
(3)改进结果应可测量、可追溯,协商服务改进的衡量及验收标准。
(4)公布完整详尽的服务改进计划。
(5)保障相关干系人的较高参与度。
(6)定义对已存在的服务管理过程和服务的更改。
(7)提交新的服务对人力资源和招聘需求的影响。
(8)分析服务改进后对相关过程、测量、方法和工具的影响,及时更新服务目录及服务手册。
(9)制订服务改进对预算和时间计划的影响。
4----7 章横向维度串讲内容

八、监督管理
8.1 概述:监督管理金三角模型

1、监督管理是依据国家 IT 服务标准对 IT 服务进行整体评价,并对供方的服务过程、交付结果实施监督和绩效评估。
2、质量管理、风险管理和信息安全管理是监督管理的重要内容
3、IT 服务质量管理是通过制订质量方针、质量目标和质量计划,实施质量控制、质量保证和质量改进等活动,确保 IT 服务满足服务级别协议的要求,最终获得用户的满意。
4、IT 服务风险管理是对已知风险的认识、分析、釆取防范和处理措施等一系列的管理过程。对服务进行风险控制和管理,可以最大限度地减少 IT 服务风险的发生,提高服务成功的概率。
5、信息安全管理是确保组织的资产、信息、数据和 IT 服务的保密性、完整性、可用性及其他属性的过程,其他属性有真实性、可核查性、可靠性、防抵赖性等
8.2 IT 服务质量管理
1、IT 运维服务质量的评价来自于 IT 服务供方、IT 服务需方和第三方的需要。(背)
2、对于 IT 运维服务的供方,需要通过对服务过程能力和服务质量的量化,检查自身存在的问题和改善机会,帮助服务组织以最符合成本的方式提供满足客户需求的 IT 运维服务产品。对于 IT 运维服务的需方,需要通过对供方 IT 运维服务能力的量化评价和选择符合需要的供应商;同时,也需要通过对服务质量的量化来检验供方提供的实际服务是否满足了双方确定的服务等级,也是确定 IT 运维服务费用结算的依据之一。对于 IT 运维服务的第三方,需要将对供方服务能力和实际服务绩效的量化考评作为授予资质和颁发证书的有效依据。
3、《信息技术服务质量评价指标体系》标准给出了运行维护服务评价指标及测量方法,具体包括指标名称、测量目的、应用的方法、公式及数据元计算、测量值解释、数据类型和测量输入。
4、服务质量的 5 类特性:安全性、可靠性、有形性、响应性、友好性。每大类服务质量特性进一步细分为若干子特性。(口诀:全靠有相好)(背)

5、信息技术服务质量评价分为确定需求、指标选型、实施评价以及评价结果分级四个步骤
6、IT 服务评价指标(背)
(1)安全性:可用性、完整性、保密性
(2)可靠性:完备性、连续性、稳定性、有效性、可追溯性
(3)响应性:及时性、互动性
(4)有形性:可视性、专业性、合规性
(5)友好性:主动性、灵活性、礼貌性








7、运维服务质量是指服务能够满足规定和潜在需求的特征和特性的总和,是指 IT 服务工作能够满足被服务者需求的程度。运维服务质量管理包括运维服务质量策划、运维服务质量检查、运维服务质量改进等活动。(背)
8、运维服务质量策划:运维服务质量负责人和运维业务负责人应当定期对运维服务的质量进行整体策划,策划的内容包括:(背)
(1)确定运维服务质量的目标,结合运维业务实际情况、运维服务客户的需要以及当前运维能力水平,设定合理的运维服务质量目标。
(2)确定运维服务质量管理的活动,为了达到运维服务质量目标,必须事先策划所要釆取的质量保证和质量控制活动,目前常见的运维服务质量活动的形式如下:①项目质量保证②用户满意度管理③客户投诉管理④日常检查⑤质量文化和质量教育⑥体系内审及管审。
(3)确定运维服务质量管理相关的职责和权限。
(4)时间安排,在策划阶段需要对确定的各类质量活动时间做出大致安排,或者确定频率周期。
运维服务质量策划最终要形成质量策划文件,在最终确定后,应该以正式的形式发送给相关方。
9、常见的质量实施和检查活动包括:(背)
(1)进行满意度调查。
(2)运维各项目质量保证工作实施。
(3)内审。
(4)管理评审。
(5)日常检查。
(6)质量文化培训等
10、运维服务质量负责人和业务负责人需要定期关注质量检查活动的执行状况,保证各项质量工作按照计划在执行,必要时给予指导。关注的方式可以是正式的也可以是非正式的,可以釆用的方式包括但不限于:(背)
(1)定期召开质量会议(2)定期质量报告(3)不定期的邮件质量问题沟通
8.3 IT 服务风险管理
风险:
1、某一事件(机会或者威胁)发生的概率(可能性)和后果(影响)的组合。
大小=概率*影响
IT 服务风险:
不确定事件或条件,一旦发生会对服务至少一个目标产生影响(好的或坏的)
IT 服务风险类型:(背)
通常包括人员、技术、资源、过程、其他(服务范围蔓延等)
2 风险管理的过程(背)

3、风险管理计划编制的输入(背)
IT 服务风险管理计划编制的输入物包括:服务范围说明书、服务预算、沟通管理计划、组织过程资产、事业环境因素、进度管理计划(必要时)。
4、风险管理计划编制的输出(背)
(1)方法:IT 服务中实施风险管理的办法和使用的工具等。
(2)角色与职责:定义 IT 服务风险管理团队的成员,并且为这些成员分配具体任务与职责。
(3)预算:分配资源并估计成本。
(4)制订时间表:定义在 IT 服务整个生命周期中风险管理过程的执行时间进度计划。
(5)风险类别:事先准备的常用风险类别,用一个简单的列表标识 IT 服务不同方面的风险。
(6)风险概率:定义一个根据风险类别确定风险概率的客观标准。
(7)风险影响力:反映的是风险影响的严重程度。
(8)概率及影响矩阵:根据风险对目标的影响程度,用一种查询表格即影响矩阵对风险排序。根据风险概率和影响程度的组合,决定该风险的高、中、低程度。
(9)报告的格式:如何对风险管理过程的结果进行归档、分析及沟通。
(10)跟踪:记录风险行为的方方面面,并将这些内容进行归档。
5、风险识别的主要内容包括以下三方面。(背)
(1)识别并确定 IT 服务的潜在风险
(2)识别引起风险的主要因素
(3)识别 IT 服务风险可能引起的后果
6、风险识别的输入如下。(背)
(1)SLA:目标描述、干系人的目的、对服务的期望等。
(2)范围说明书:范围说明包含假设条件。
(3)风险管理计划:从风险管理计划到风险识别过程的关键输出是角色和责任的分配,以及为风险管理任务的预算和计划所做的准备。
(4)组织过程资产:在相关文档中的过往实际数据和经验教训。
(5)环境及组织因素:已经发表的信息,对于识别风险都很有帮助。
7、风险识别的输出
(1)风险记录。(背)
•风险记录包含风险分析的结果、优先级,实施其他风险管理过程措施后的响应,包括:已识别出的风险列表,
已识别出的风险,以及风险的根本原因、风险造成的影响。
•风险征兆或警告信号:利用这些标识,在其将要发生时提高人们的警惕性。
•潜在的风险应对方法列表:在风险识别过程中对如何应对风险进行简单建议。
•风险的根本原因:导致风险的基本条件或事件。
•更新的风险分类:识别风险的过程会为风险类别列表添加新的风险类别。
(2)更新管理计划。风险识别过程可能需要釆取进一步的措施,更新管理计划中的其他过程计划。管理计划及其辅助计划的变更是通过整体变更控制系统处理的。
8、风险识别方法(背)
(1)文档评审。对文档釆取一些结构化的评审。
(2)信息收集技术。
•头脑风暴法:成员产生对风险的想法,并在会议上公布这些风险来源,让大家一起参与检查,然后根据风险类别进行风险分类。这样风险定义就清晰化了。-----集思广益
•德尔菲法:使用问卷征求重要风险方面的意见,将意见结果反馈给每位专家,重复此过程几个回合,即可在主要的风险上达成一致意见。----匿名反馈
•访谈法:通过访谈资深系统规划与管理师相关领域的专家进行风险识别。访谈对象依据他们的经验、服务的信息,以及他们所发现的其他有用供方,对风险进行识别。
•优劣势分析法(Strengths Weaknesses Opportunities Threats,SWOT):从每个方面对进行检查,扩大考虑风险的范围。
(3)检查表。从以往类似和某些其他信息来源中积累的历史信息与知识,可用于编制风险识别信息检查表。
(4)分析假设。分析假设是一种技术手段,它从不准确、不连贯、不完整的假设中识别风险。
(5)图解技术。图解技术包括因果分析图、系统或过程的流程图等。(背)
9、风险定性分析的输入(背)
(1)风险管理计划:风险管理的角色与责任、风险管理的预算与活动、风险种类、概率和影响定义、概率与影响矩阵、修正干系人的风险承受能力。
(2)风险记录:已识别出的风险、风险的根本原因、重要假设、风险可能发生的征兆或警告信号。
(3)组织过程资产:历史的风险数据和经验教训可以用于风险定性分析。
(4)工作绩效信息:风险的特点会随着进展而不断变化。如果风险定性分析在生命周期的中间阶段进行,则来自该过程的工作绩效信息和绩效报告一起作为状态的度量信息。
(5)范围说明:一般来说,进行过多次的服务会有很多被人们充分理解的风险。使用先进技术或高复杂度的服务存在更多的不确定性。这可以通过服务范围说明来进行评估。
10、风险定性分析的输出(背)
(1)按优先级或相对等级排列的风险:概率及影响矩阵可根据每个风险的重要程度分类。
(2)按种类的风险分组。
(3)要近期做出响应的风险列表。
(4)需要进一步分析和应对的风险列表。
(5)低优先级风险的监视表。
(6)风险定性分析结果中反映的“趋势”。随着分析的不断重复,特定风险结果的趋势愈加明显,使得风险应对或进一步分析的紧迫性、重要性可能增加,也可能减少。
11、风险定量分析的输入(背)
(1)管理计划。
(2)风险管理计划。
(3)经过更新的风险记录。
(4)包含活动的逻辑关系及活动历时估算的进度管理计划。
(5)包含成本估算的成本管理计划。
(6)范围说明和范围管理计划。
(7)工作分解结构。
(8)组织过程资产,如类似的服务、风险管理的专业人员对类似项目服务所做的研究成果、风险数据库。
12、定量风险分析的输出(背)
(1)可能性分析:对进度和成本的输出进行估计,并列出可能完成的日期和成本。
(2)实现成本和进度目标的可能性。
(3)已量化风险的优先级列表。
(4)定量风险分析结果中的趋势。
13、风险处置计划的输入
(1)风险管理计划:成员任务分配、风险分析定义、不同风险等级的划分、风险管理计划的进度和预算方案。
(2)风险记录:风险处置计划过程可能必须向前追溯已识别出的风险、挖掘风险的根源、潜在的应对措施、风险责任人及风险的征兆和警告信号。
14、风险处置计划的输出(背)
(1)已识别的风险及其描述。
(2)风险责任人及其职责。
(3)定性和定量风险分析过程的结果。
(4)一致认同的应对策略。
(5)执行选定的应对策略所需的具体行动。
(6)在应对策略执行后,期望的残留风险水平。
(7)风险发生时的预警和信号。
(8)风险应对策略所需的预算和时间。
(9)时间和成本的应急储备,目的是为干系人提供一定的风险承受能力。
(10)启动应急计划的触发条件。
(11)风险一旦发生后所采用的回退计划。
(12)残留风险。
(13)二级风险:执行某一风险应对措施而直接引发的风险。
(14)需要的应急储备量:通过风险的定量分析和组织对风险的承受能力来确定。
(15)风险相关的合同协议。
15、风险处置计划的方法(背)(会区分)
规避:把项目从风险中分离出来,延长进度,改变策略,缩减范围,取消项目,澄清需求回去信息,改善沟通或取得专有技能来加以回避
转移:
减轻:
接受:
开拓:
提高:
分享:
(1)负面风险应对策略。(把减轻的措施记住后其它用排除法,要记得高风险严重的风险不能转移)
•避免:修改计划以消除相应的威胁、隔离目标免受影响、放宽目标等。
•转移:风险转移是指把威胁的不利影响以及风险应对的责任转移到第三方的做法。
•减轻:即通过降低风险的概率和影响程度,使之达到一个可接受的范围。
(2)机遇应对策略。(积极风险应对八字方针:开拓质量,提高数量)
•开拓:分配更多好的资源给该服务,使之可以提供比原计划更好的成果。
•分享:将相关重要信息提供给一个能够更加有效利用该机会的第三方。
•强大:通过增加可能性和积极的影响来改变机会的大小,发现和强化带来机会的关键因素,寻求促进或加强机会的因素,积极地加强其发生的可能性。
(3)同时适用威胁和机遇的应对策略。既应对威胁也应对机会,通常的风险应对策略是预留突发事件预备资源,包括进度、成本或资源来处理己知的甚至是潜在的突发的未知风险。
(4)应急响应策略。制订一个计划来应对风险,等以后必要时使用。
16、风险监控的输入(背)
(1)风险管理计划:关注责任人、时间和进行风险管理所需的其他资源。
(2)风险记录:已识别的风险及其责任人、一致认同的风险应对策略及实施措施、风险征兆及预警信号、残余风险及二级风险、低优先级风险的监视列表和时间及成本应急储备。
(3)工作绩效信息:计划交付的状态、改正措施和执行报告。
(4)批准的变更请求:工作方式、合同期限、范围大小、工作计划的修订。
17、风险监控的输出
(1)建议的纠正措施:包括应急计划和临时措施,纠正措施可以指导并管理服务的执行过程。
(2)变更申请:变更申请由综合变更控制进行管理。
(3)风险记录:一个在风险管理中收集数据并进行维护和分析的知识库。
(4)组织过程资产:风险管理程序可以应用于未来服务,并作为组织过程资产的一部分。
18、风险监控的方法(背)
(1)风险评估
(2)风险审计和定期的风险评审
(3)差异和趋势分析
(4)技术的绩效评估
(5)预留管理
19、风险跟踪的方法:(1)风险审计(2)偏差分析(3)技术指标分析(背)
九 、IT 服务营销
9.1
一、业务关系管理
1、客户关系管理具有以下目标:服务并管理好客户需求,培养客户对服务更积极的评价和应用,与客户建立长期和有效的业务关系,实现共赢发展。
2、在运维服务运营过程中,系统规划与管理师主要通过以下活动提升与客户的关系。(背)
(1)定期沟通(2)日常沟通(3)投诉管理(4)表扬管理(5)满意度调查(6)增值服务
3、增值服务通常是指超出协议约定内容之外的服务。增值服务不能随意选择,需要把握以下四个原则:①不能影响现有协议约定的服务内容;②增值服务贴合客户需要;③增值服务投入在可接受的范围内;④本身有能力对增值服务内容进行引申。(背)
4、关键成功因素:(背)
提升客户关系的关键成功因素如下:服务本身的达成能力,服务的一致性及标准化能力,服务态度及意识,对客户需求变化的跟进理解能力,对客户需求变化的灵活应变能力,对客户需求的引导管理能力,服务本身促进了客户业务自身价值的提升,系统规划与管理师本身的沟通协调能力。
5、可能存在的风险和控制(背)

二、供应商管理:
1、供应商关系管理的目标(了解)
(1)建立互信、有效的协作关系。
(2)整合资源,共同开拓保持客户。
(3)与供应商建立长期、紧密的业务关系。
(4)实现与供应商的合作共赢。
2、供应商关系管理的活动(背)
(1)供应商的选择/推荐。
(2)供应商审核及管理。供应商的审核可从以下 6 方面考虑:①响应能力;②问题解决能力;③问题解决效率;
④人员稳定性;⑤客户反馈;⑥合作氛围等。
(3)供应商间的协调:建立各供应商间的协作机制是系统规划与管理师的重要职责之一。
(4)争议处理。争议处理的目标是有利于保障面向客户服务的质量和满意度,同时兼顾供应商之间合作的持续性
(5)支持合同管理
3、关键成功因素(背)
(1)提前筛选合格的供应商。
(2)支持合同的有效性,提前消除争议产生的空间。
(3)供应商的定期审核及评估。
(4)确保合作的共赢。
(5)系统规划与管理师本身的沟通协调能力。
4、可能存在的风险和控制(背)

三、第三方关系管理,如政府、资质认证单位、服务监理公司等。(背)
1、第三方关系管理活动:(背)
(1)定期沟通
(2)日常沟通
(3)信息收集分享
(4)第三方关系协调
(5)配合支持第三方工作
2、关键成功因素(背)
(1)有效的第三方伙伴选择。
(2)第三方协作内容界定的有效性,提前消除争议产生的空间。
(3)第三方的定期审核及评估。
(4)系统规划与管理师本身的沟通协调能力。
(5)与第三方的协作关系需要获得最终客户的认可与支持。
3、可能存在的风险和控制(背)

9.2 IT 服务营销过程(背)
1、IT 服务营销分为 4 个阶段

2、调研交流阶段的活动包括做好需求调研和写好解决方案(背)
IT 服务营销调研活动包括高层领导访谈、信息化建设现状梳理、信息化建设需求收集和挖掘客户潜在需求调研收集的范围包含两方面:一是宏观方面,涉及组织的战略目标(如为了提高工作效率、降低办事成本、改进服务方式、提高管理水平等),高层领导对 IT 服务的期望,需要信息化服务解决服务运营的问题;二是微观方面,即收集服务人员对 IT 服务管理的需求。科学分析主要包含两方面:一是业务方面,二是技术方面客户的需要和真正追求的价值包括:表述的需求、真正的需求、未表明的需求、令人愉悦的需求、潜在的需求(了解每个需求的意思)
3、编制解决方案(或项目建议书)是营销工作的核心过程(背)
(熟悉解决方案(或项目建议书)的格式和规范、细化解决方案的内容、评审解决方案、沟通论证和确定解决方案)
4、产品展示的目的是让客户直观地感受到 IT 服务的效果,具体活动包括服务产品展示的准备、说明、展示、展示的互动以及提供现场考察和技术交流。(背)
5、持续沟通活动包括制定持续沟通计划、保持持续沟通、沟通信息整理和沟通信息的汇报。(背)
6、服务达成阶段包括达成服务协议(签订合同)和做好持续服务。(背)
达成服务协议的活动包括准备服务级别协议、服务级别协议的协商、服务级别协议的达成和签订服务级别协议。
7、做好持续服务的活动包括提高客户满意度、维持好业务关系、做好需求的挖掘、促使客户新需求落地实施、
提供部分增值服务和适当 IT 营销管理方法(背)
9.3 9.3 IT 服务项目预算、核算和结算
1、IT 服务项目的预算、核算和结算的主要目的是让系统规划与管理师能够从财务的角度来衡量 IT 服务项目工作开展的有效性,达到高效利用项目资金,提高服务投入产出比的目的。
2、建立 IT 服务项目预算的目的及意义包括以下八方面:便于形成资金使用计划,便于交流资金使用规划意图,协调资金使用活动,便于项目资源分配,提供责任计算框架,费用开支授权,建立资金控制系统,评估资金使用效果。(多读几遍)
3、IT 服务项目具备周期性和重复性特征,项目预算的制定分为以下 3 个步骤:(背)
(1)识别项目预算收入项与开支项
(2)划分 IT 服务项目执行阶段
(3)形成预算表
4、IT 服务项目的核算指在 IT 服务项目的执行过程中对 IT 服务活动执行情况及收支情况进行连续的、系统的、全面的记录、分析和计算的过程。其主要目的和意义如下。(了解)
(1)随时掌握项目收入、开支情况及项目盈亏状态。
(2)形成及时调整项目资源分配的依据。
(3)寻找对成本开支控制的改进方法。
(4)改进预算编制方法,提高预算编制准确性。
5、IT 服务项目的核算需要基于预算进行,以预算为依据,持续的记录真实的收入和开支情况,并加以分析和计算,最终得出核算结果。具体实施的主要工作内容和方法如下。(背)
(1)编制核算记录表:IT 服务项目核算表可以分为两个步骤来编制:首先编制流水表,然后编制汇总表
(2)组织资源使用情况核算
(3)核算分析与总结: 核算的分析与总结的目的是改进预算编制过程和核算过程。
6、 IT 服务项目的结算是在项目结束后的总体核算。结算是要对整个项目生命周期内所有的收入、开支情况进行总结,时间跨度较长,涉及数据量也比较大,需要计算、总结、分析的问题也比较多一些。
7、项目投入产出比:是指项目的投入资金与产出资金之比。通过对投入产出比的计算和统计分析,可以帮助组织决策者了解不同项目的盈利水平,确定合理的业务发展方向。投入产出比常用 1:N 的形式来表示,N 值越大,经济效益越好。(背)会计算
8、项目投资回报率是指组织通过投资项目而返回的价值,即组织从一项项目投资活动中得到的经济回报。通过投资回报率的计算和统计分析,可以让组织对开展的不同业务、不同项目的价值进行横向比较,找到获取最佳投资价值的重点方向、重点项目类型(背)会计算
9、项目净产出:是指项目的净利润产出总额,净利润需要在收入的基础上扣除所有开支,包括人员开支(包括了公司管理费用分摊)、硬件开支、软件开支、场地开支、第三方支持开支等,最终结余的净利润为项目净产出。对项目的净产出进行评估,有利于了解组织的主要利润来源。(背)会计算
10、人均产出:是指一定周期内项目或组织内人均产出的净利润水平。对于人员成本占投入成本比重比较大的组织,应该衡量单位人均产出,并建立改进目标,持续优化提升。(背)会计算
9.4 IT 服务外包收益
一、IT 服务外包的发展趋势:(背)
1、企业需求从被动向主动转变
2、部分的、基础系统外包向整体的、应用系统外包转变
二、IT 服务外包给企业带来的收益则主要表现为以下几点:(背)
(1)成本效益
(2)效率提升
(3)降低风险
(4)专注于主营业务
(5)管理简单
(6)提升满意度
口诀:笑成丰满主管 (外包好啊,轻松顺利,半夜都能笑醒,身体倍儿棒,吃嘛嘛香,采用外包的主管一个个
身体溜圆,丰满婀娜)
笑–》效–》效率 --》效率提升
成–》成本–》成本效益提高
丰–》风–》风险–》降低风险
满–》满意度–》提升满意度
主–》注–》专注–》专注于主营业务
管–》管理–》管理简单
十、 团队建设与管理
10.1 IT 服务团队的特征
1、IT 服务团队具有以下 5 个特征:(背)
(1)人员的岗位结构,分为管理岗、技术岗、操作岗,且团队成员相对固定。
(2)需要较高的服务意识。IT 服务类项目面向的是客户,通过 IT 技术为客户提供增值服务,从而实现自身的价值。
(3)为了提高服务的质量,会使用专用工具,如 IT 服务管理工具、监控工具等。
(4)工作具有周期性和重复性的特征,注重流程化与规范化。
(5)注重知识的积累及转移,以便主动发现问题及解决问题。
10.2 IT 服务团队建设周期(背)
1、任何一个团队从开始组建到最终达到绩效要求,需一个周期。从最初的组建期开始,经过风暴期和规范期,最终到达表现期,然后随着新成员的加入或新团队成员的组成,或者因为系统规划与管理师工作的调离或新系统规划与管理师的调入,又开始新一轮的循环。

2、在组建期中有 4 个关键步骤:了解现状、稳定核心成员、确定目标和建立团队价值观,其前后顺序不能改变。
(背)
3、在风暴期,主要活动是完成关键指标、人员沟通、建立信任和强化团队价值观(背)
4、规范期的活动是:团队建设、信任与尊重、激励与鼓舞、共享愿景(背)
5、表现期的活动:自我管理、授权工作、追求卓越、梯队建设。(背)
10.3 IT 服务团队管理

一、团队管理的活动有:目标管理、激励管理、执行管理和人员发展管理。(背)
二、目标管理
2、系统规划与管理师在考虑目标分解时应注意以下要点:①必须把团队的目标转化为员工的日常思想与行动,与员工的绩效考核挂钩。②考虑现有资源情况和人力情况,如员工人数、IT 相关设备、软件构成等。③分解目标必须服从并支撑于部门或组织的总体目标。④个人目标应符合 SMART 原则,当发现执行过程有偏差时,应在整个团队范围内及时调整。⑤一般短期目标以周、月目标为主,长期目标是指半年或一年以上,长短期目标必须平衡。(背)
3、同时,要考虑目标实现的优先级排序,这也非常重要,通常从以下 6 点考虑: ①对于本部门目标的重要程度。②上级对本部门的绩效考核标准。③实现目标所需资源的现实性及到位的速度。④当该目标执行滞后时所带来的损害。⑤竞争对手的影响。⑥客户的期望。(背)
4、对于不同的 IT 服务团队,项目目标类型大体分为两类:一类项目的目标是公司或组织内部制定的,这个往往在年初就会有一个大概的规划,如公司内部的 IT 支持项目等;另一类项目的目标来自公司或组织外部,会随着客户项目的不同而不同,如客户现场派驻服务等。第一类目标相对变化较小,时间相对可控,期望值也相对可控;
第二类目标相对变化较大,时间随着客户的项目支持时间而定,相对不可控,而且客户的期望值也不尽相同。有些项目对时间要求很严格,有些项目对质量要求很严格,有些项目对人员数量要求很严格,有些项目对人员质量要求很严格。
5、目标监控是为了确保项目能够顺利进行。在目标分解完毕后,一个重要的关键点是要确保团队成员已经认同并充分理解目标内容,避免产生片面理解。系统管理与规划师最主要关注:计划完成时间和衡量指标,关键成功因素也是需要关注的,但是大部分“关键成功因素”都靠团队或个人努力获得,如果依靠外部因素完成至少有两种情况 ①本身任务特性决定②个人因素决定所以需要先解决态度问题(背)
6、目标监控的对象主要是人,面对不同类型的团队成员,系统规划与管理师所使用的监控方法也应有所不同

7、针对上述 4 种方式分别说明如下。(背)
(1)面对工作技能较低、工作意愿也较低的员工。这类员工的代表类型是态度一般的新员工。
(2)面对工作技能较低、但工作意愿较高的员工。这类员工的代表类型是那些态度比较积极的新员工。
(3)面对工作技能较高、但工作意愿较低的员工。这类员工的代表类型是老员工。
(4)面对工作技能较高、工作意愿也较高的员工。这类员工的代表类型往往是团队里的骨干。
8、目标监控的过程可以通过每周或每月例会的形式和邮件的形式等,让所有团队成员知道自己目标完成的状况和其他团队成员完成的状况,在团队内部形成一种对比、竞争的氛围。
9、当发现原来的既定目标因某些特殊原因确实无法按期完成时,系统规划与管理师要从大局出发,及时地做出调整,但调整的过程应先征得高层领导的支持与同意,再与团队成员沟通,并告知其他相关部门和团队。
10、系统规划与管理师的最终职责是确保整体目标完成。如果团队的目标没有完成,系统规划与管理师要负全责。
11、作为整个团队的领导者,系统规划与管理师要通过目标监控,确保团队成员按时完成任务。当团队成员无法完成任务时,一般是因为以下 4 种情况。(背)
(1)对目标没有正确理解:可以通过进一步沟通让团队成员正确理解。
(2)没有能力去做:可以通过培训或传帮带的形式告诉团队成员该如何去做。
(3)没有条件去做:可以想方设法创造条件,只要团队成员明确地告诉系统规划与管理师,或 IT 服务系统规划与管理师通过与团队成员之间的沟通、发现后,与他们确认即可。
(4)没有意愿去做:最难的就是没有意愿去做。如果系统规划与管理师分析某个团队成员是意愿问题,那只能亲自或让小组长私下多与该员工进行非正式沟通,仔细聆听该员工目前遇到的问题,无论是工作上的还是生活上的。如果经过反复辅导和沟通,仍不能达到要求,则需要尽快从全局角度出发,协调相关资源,以确保目标最终完成。
12、当团队完成既定目标后,除了做经验总结、表彰鼓励外,还应重点提高每位团队成员的能力,无论是技能方面还是技巧方面
三、激励管理
14、常见的团队激励的办法:(1)高层表扬(2)团队奖金(3)请高层领导做经验分享(4)请与 IT 服务相关的部分负责人分享专业知识(5)请业绩优秀的员工做经验分享(6)不定期开展团队活动(背)
15、马斯洛需求理论

16、当系统规划与管理师想进行个人激励时,一定要先通过非正式的沟通方式,了解不同人的需求在现阶段到底以哪一个层级为主,是保健因素起主导作用,还是激励因素起主导作用,然后有针对性地给予个人激励,这样才能真正起到作用。
17、个人激励表现为物质和精神两方面。
四、执行管理

五、组织发展


六、自我发展管理

七、系统规划与管理师首先是一个项目管理者,应学习和掌握项目管理者的基本专业知识和技能,并积累相应的工作经验,主要包括:
(1)项目管理知识体系。
(2)应用领域知识、标准、规章制度和法律。
(3)通用的管理知识与技能。
(4)人际关系处理等软技能。
八、要成为合格的系统规划与管理师,需要做好如下工作:
(1)学习相关知识
(2)做好角色转变。系统规划与管理师一般是由技术人员或其他相关岗位成长为管理者的,需要真正理解 IT服务经系统规划与管理师的角色。
九、如何让自己逐步成为一名优秀的系统规划与管理师。
(1)理论结合实践(2)良好的职业道德(3)通过资格认证。
十一、标准化知识与 IT 服务相关标准

11.1 标准化知识

1、标准体系结构是指标准系统内各标准内在有机联系的表现方式。形成标准体系的主要方式有层次和并列两种,层次是指一种方向性的等级顺序,彼此存在着制约关系和隶属关系;并列是指同一层次内各类或各标准之间存在的方式和秩序,ITSS 标准体系通过并列方式列出各类和各项标准。
2、标准体系表:标准体系要用一定的形式表现出来,即标准体系表。信息技术服务标准体系表是将信息技术服务范围内的标准,按照一定结构形式排列起来的图表,反映了信息技术服务标准体系的全貌,表明了标准之间的层次和并列关系。
3、依据制定标准的参与者所涉及的范围,也就是标准的适用范围,可将标准分为:国际标准、国家标准、行业标准、地方标准、企业标准等。(背)
4、标准涉及的对象类型不同,反映到标准的文本上体现为其技术内容及表现形式的不同。
(1)术语标准是指”与术语有关的标准,通常带有定义,有时还附有注、图、示例等。”
(2)符号标准是指与符号相关的标准。
(3)试验标准是指“与试验方法有关的标准,有时附有与测试有关的其他条款,例如抽样、统计方法的应用、试验步骤”
(4)产品标准是指“规定产品应满足的要求以确保其适用性的标准”
(5)过程标准是指“规定过程应满足的要求以确保其适用性的标准”
(6)服务标准是指“规定服务应满足的要求以确保其适用性的标准”
(7)接口标准是指“规定产品或系统在其互连部位与兼容性有关的要求的标准”
5、规程是指“为设备、构建或产品的设计、制造、安装、 维护或使用而推荐惯例或程序的文件”
6、国家标准的制定有一套正常程序,分为预阶段、立项阶段、起草阶段、征求意见阶段、审查阶段、批准阶段、出版阶段、复审阶段以及废止阶段。(背)
7、标准制订流程图

11.2 IT 服务国际标准
1、ISO/IEC 20000 标准着重于通过“信息技术服务标准化”来管理信息技术问题,即将信息技术问题归类,识别问题的内在联系,然后依据服务级别协议进行计划、管理和监控,并强调与客户的沟通。

2、ISO/IEC 27001 标准规定了在组织背景下建立、实施、维护和持续改进信息安全管理体系,还包括信息安全风险评估和处置要求,可裁剪以适用于组织等。该标准的要求是通用的,适用于所有的组织,不考虑类型、规模和特征。
3、IS0/IEC 38500:2008 标准提供了一个 IT 治理的框架,以协助组织高层管理者理解并履行他们对于其组织 IT使用的既定职责,实现 IT 治理的有效性、可用性及效率。
4、IS0/IEC 38500 提出了 IT 治理的 EDM 模型,它略微不同于管理者典型使用的 PDCA 模型。在这一模型中,管理者依据业务压力、监管责任、利益相关者期望及业务需求来监督(Monitor)并评估(Evaluate)组织的 IT使用,而后指导(Direct)实施政策方针 以弥补差距。该模型如图 11.3 所示。

5、ISO 22301 规定了建立和管理一个有效的业务连续性管理体系(BCMS)的要求。一个 BCMS 强调以下方面的重
要性包括:
(1)理解组织的需求和建立业务连续性管理方针和目标的必要性。
(2)实施和运行控制措施和测量来管理组织管理中断事件的整体能力。
(3)监视和评审 BCM 体系的绩效和有效性。
(4)基于客观测量的持续改进。
6、ITIL 从复杂的 IT 管理活动中梳理出各组织所共有的最佳实践(如事件管理、问题管理、变更管理、配置管理、服务水平管理、可用性管理等),然后将这些流程规范化、标准化,明确定义各个流程的目标、范围、职能和责任、成本和效益、规划和实施过程、主要活动、主要角色、 关键成功因素、绩效评价指标以及其他流程的
相互关系等。
(1)Version 1 原始版,主要基于职能型的实践。
(2)Version 2ITIL v2 版,主要基于流程型的实践。
(3)Version 3:它主要强调 ITIL 最佳实践的执行支持,以及在改善过程中需要注意的细节。
(4)Version: ITIL 的持续改进是为了加强服务管理办法中的逻辑组织和业务一致性。ITIL 的 2011 年版本使用 5 个主要书面指导文件,分别论述了 IT 服务的服务战略、服务设计、服务转换、服务运营和服务的持续改进。
涉及 4 个职能:服务台、运营管理、应用管理、技术 管理;以及 26 个流程

7、COBIT 实现了企业目标与 IT 治理目标之间的桥梁作用,COBIT 考虑了企业自身的战略规划,COBIT 实现可跟踪的业绩衡量。COBIT 釆用成熟度模型,可以定位自己企业的 IT 管理目前在业界所处的位置,以及未来努力的方向,通俗地说就是给 IT 管理“打分”。 COBIT 还提供了目前最佳案例和关键成功因素(CSF),供企业和组织借鉴。从内容上看,COBIT 覆盖了从分析、设计到开发、实施到运营、维护的整个过程, COBIT 覆盖整个信息系统的全部生命周期,其视野是最为开阔的
11.3IT 服务国家标准及行业标准
1、IT 服务生命周期由规划设计、部署实施、服务运营、持续改进和监督管理 5 个阶段组成, 简称 “PIOIS”。 (背)
ITSS 体系框架内容:(了解)
(1)基础标准旨在阐述信息技术服务的业务分类和服务原理、服务质量评价方法、服务人员能力要求、服务定额规范等
(2)服务管控标准是指通过对信息技术服务的治理、管理和监理活动,以确保信息技术服务的管控经济有效。
阐述治理的要求、实施、指标、审计以及对数据的治理;阐述服务管理的方法、实现以及技术规范;阐述信息技术服务各个环节和层面的监理规范等。
(3)服务业务标准按业务类型分为面向 IT 的服务标准(咨询设计、集成实施和运行维护)和 IT 驱动的服务标准(云服务运营、数据服务、互联网服务),按标准编写目的分为通用要求、服务规范和实施指南等类型,其中通用要求是对各业务类型基本能力要素的要求,服务规范是对服务内容和行为的规范,实施指南是对服务的落地指导。
(4)服务外包标准是信息技术服务釆用外包方式时的通用要求及规范。
(5)服务安全标准重点规定事前如何预防、事中如何控制、事后如何审计服务安全以及整个过程如何持续改进,并提出组织的服务安全治理规范,以确保服务安全可控。
(6)服务对象特征按照对象类型分为数据中心和终端。数据中心围绕数据中心的建设、运营和外部服务内容和行为进行规范;终端主要定义终端分类指南等。
(7)行业应用标准包含各行业进行定制化应用落地的实施指南和结合行业特点的相关标准。
2、通用运行维护服务能力模型:模型给出运行维护服务能力的四个关键要素:人员、资源、技术和过程,每个要素通过关键指标反映运行维护服务的条件和能力。这四个要素间的相互关系为:在供方范围内,人员利用资源和运用技术,按照既定的过程为需方提供信息技术运行维护服务。(背)

3、《信息技术服务运行维护第 2 部分:交付规范》标准主要内容
供方根据对服务级别协议需求的理解,通过交付过程的策划、实施、检查和改进四个关键环节的管理,以现场或远程交付方式为手段,向需方提供满足服务级别协议的交付内容和交付成果。(背)
(1)交付管理,供需双方通过对服务交付的策划、实施、检查和改进以保障服务级别协议的达成。(背)
(2)交付内容,供方根据服务级别协议要求,向需方提供的例行操作服务、响应支持服务、优化改善服务和咨询评估服务。(背)
(3)交付方式,供方根据服务级别协议要求,采用现场支持和远程支持方式向需方提供服务。(背)
(4)交付成果,供方根据服务级别协议要求,向需方提供的无形和有形的交付成果。(背)
4、《信息技术服务运行维护第 3 部分:应急响应规范》将运行维护服务中应急响应过程划分为四个主要阶段:应急准备、监测与预警、应急处置和总结改进。(背)
(1)应急准备阶段的工作包括:组建应急响应组织,确定应急响应制度,系统性识别运行维护服务对象及运行维护活动中可能出现的风险,定义应急事件级别,制定预案, 开展培训和演练。
(2)监测与预警阶段的工作包括:进行日常监测,及时发现应急事件并有效预警,进行核实和评估,以规定的策略和程序启动预案,并保持对应急事件的跟踪。
(3)应急处置阶段的工作包括:釆取必要的应急调度手段,基于预案开展故障排查与诊断,对故障进行有效、快速的处理与恢复,及时通报应急事件,提供持续性服务保障,进行结果评价,关闭事件。
(4)总结改进阶段的工作包括:对应急事件发生原因、处理过程和结果进行总结分析,持续改进应急工作,完善信息系统。
5、《信息技术服务运行维护第 4 部分:数据中心规范》本标准定义的运维服务基本目标包括以下四方面:(背)
(1)及时:供方应釆取适当的手段确保提供满足 SLA 时间指标要求的运维服务。
(2)规范:供方应建立适当的服务管理过程、服务活动指导文件或实施规则,以保证服务过程的规范运作。
(3)安全:服务的供、需双方应釆取各种安全手段或措施,有效控制数据中心运维服务的各个环节,保护数据中心运维服务中的物理安全、网络安全、系统安全、应用安全和数据安全。
(4)可用:供方应采取适当措施,确保按服务协议提供长期、持续的优质服务,保持服务对象符合 SLA 的可用性要求。
本标准定义的运维服务内容包括机房基础设施、网络及网络设备、服务器及存储、 数据库、中间件、数据、应用软件。基本活动包括例行操作、响应支持、优化改善和咨询评估。运维服务实施中,供方应按要求进行服务报告编制、提交。服务报告通常分为常规报告、事件报告和专题报告三类。
6、SJ/T11445.2-2012 数据保护体系:包括数据保护方针、管理机制、保护机制、安全机制、过程改进机制等。
(1)数据保护方针指数据管理者应基于实际情况,依据国家相关法规、标准的原则和措施,以简洁、明确的语言阐述、公示,以指导数据保护工作。
(2)管理机制指数据管理者应制定实施数据保护体系应遵循的规章和制度,包括基本规章和适用于各从属机构、部门特点的管理细则,并切实执行。
(3)安全机制指包括风险管理、物理环境管理、工作环境管理、网络行为管理、信息安全管理、存储管理、使用管理、备份和恢复、人员管理、备案管理。
(4)过程改进机制包括监察内审、持续改进。
7、SJ/T11565.1-2015:本标准提出了信息技术咨询服务模型、关键要素以及提供信息技术咨询服务的各类组织在这些要素方面应具备的条件和能力

(1)人员:提供咨询服务的专业人员,包括人员管理、岗位、技能、知识等。
(2)过程:提供系统建设咨询所需建立的服务过程,包括前期准备、项目启动、管理诊断、规划设计、集成实施、成果确认及交付等。
(3)方法:在提供咨询服务过程中运用的咨询架构和方法,包括咨询规划方法、参考架构模型、咨询评价方法等
(4)资源:支持咨询规划和实施所必需的资源,包括知识库、标准库等。
8、SJ/T11435-2016《信息技术服务服务管理技术要求》
信息技术服务管理的对象是信息技术服务,实施管理的目的是确保提供符合服务级别协议的服务。信息技术服务管理需要保障相关管理信息流能够在管理对象与管理主体之间有效流动,令管理主体能够获得对象的相关信息,做出响应,确保服务级别协议的达成。 在管理主体与管理对象之间的管理信息流可被分为支持流与管控流两种(背)

信息技术服务管理的核心技术包括监控管理技术、过程管理技术和决策支撑技术。(背)
信息技术服务管理技术要求总体框架说明了在信息技术服务管理中涉及要素之间的关系:

(1)管理主体通过管理过程对管理对象实施管理。
(2)管理过程包括监控管理、过程管理和决策支撑。
(3)管理主体包括需方与供方。
(4)管理对象包括资源对象、人员对象和过程对象。
信息接口技术要求:从标准实施的角度出发,接口仅涉及数据集成接口,对不同层次间的集成数据提出了要求,没有要求具体的实现方法。
接口包括两个层次:(背)
(1)监控管理与过程管理之间的信息交互。
(2)过程管理向决策支撑的信息传递。
监控管理与过程管理间接口对三种接口作了规范:双向配置接口、从监控到过程的单向告警和性能接口。(背)
9、《信息技术服务从业人员能力规范》SJ/T11623-2016 该标准依据信息技术服务行业发展的要求,将信息技术服务从业人员能力划分为知识、技能和经验三个维度(背)

其中,知识包括:基础知识、专业知识和相关知识,技能包括基本技能、专业技能和行为技能。(背)
能力评价是组织及第三方机构对信息技术服务从业人员职业能力水平的考核活动。
10、ITSS 运维能力成熟度模型:它是反映运维服务能力水平的框架。该模型按照运维服务组织能力建设和管理的 发展历程,定义了逐步进化的四个等级,自低向高分别为基本级、拓展级、改进(协同) 级和提升(量化)级。每个能力成熟度等级都由能力管理和能力四要素(人员、过程、技术和资源)组成,随着能力成熟度等级自低向高的提升。(背)

成熟度等级的设定表明,运维服务能力水平的提升是通过渐进的方式实现的,较高的成熟度等级涵盖了低等级的全部要求,成熟度等级不可跨级,即较高的成熟度等级必然以低成熟度等级为基础。
十二、 职业素养与法律法规
12.6 诉讼时效
民事诉讼时效
第一百三十五条 向人民法院请求保护民事权利的诉讼时效期间为二年,法律另有规定的除外。
第一百三十六条 下列的诉讼时效期间为一年:
(一)身体受到伤害要求赔偿的;
(二)出售质量不合格的商品未声明的;
(三)延付或者拒付租金的;
(四)寄存财物被丢失或者损毁的。
第一百三十七条 诉讼时效期间从知道或者应当知道权利被侵害时起计算。但是,从权利被侵害之日起超
过二十年的,人民法院不予保护。有特殊情况的,人民法院可以延长诉讼时效期间。
刑事诉讼时效
第八十七条犯罪经过下列期限不再追诉:
(一)法定最高刑为不满五年有期徒刑的,经过五年;
(二)法定最高刑为五年以上不满十年有期徒刑的,经过十年;
(三)法定最高刑为十年以上有期徒刑的,经过十五年;
(四)法定最高刑为无期徒刑、死刑的,经过二十年。如果二十年以后认为必须追诉的,须报请最高人民检察院核准
补充:考试中涉及到的法律法规
1、中华人民共和国招标投标法摘录
第六条 依法必须进行招标的项目,其招标投标活动不受地区或者部门的限制。任何单位和个人不得违法
限制或者排斥本地区、本系统以外的法人或者其他组织参加投标,不得以任何方式非法干涉招标投标活动。
第十条 招标分为公开招标和邀请招标。
公开招标,是指招标人以招标公告的方式邀请不特定的法人或者其他组织投标。
邀请招标,是指招标人以投标邀请书的方式邀请特定的法人或者其他组织投标。
第十一条 国务院发展计划部门确定的国家重点项目和省、自治区、直辖市人民政府确定的地方重点项目
不适宜公开招标的,经国务院发展计划部门或者省、自治区、直辖市人民政府批准,可以进行邀请招标。
第十二条 招标人有权自行选择招标代理机构,委托其办理招标事宜。任何单位和个人不得以任何方式为
招标人指定招标代理机构。
招标人具有编制招标文件和组织评标能力的,可以自行办理招标事宜。任何单位和个人不得强制其委托招标代理机构办理招标事宜。
招标公告应当载明招标人的名称和地址、招标项目的性质、数量、实施地点和时间以及获取招标文件
的办法等事项。
第十七条 招标人采用邀请招标方式的,应当向三个以上具备承担招标项目的能力、资信良好的特定的法
人或者其他组织发出投标邀请书。
第十八条 招标人可以根据招标项目本身的要求,在招标公告或者投标邀请书中,要求潜在投标人提供
有关资质证明文件和业绩情况,并对潜在投标人进行资格审查;国家对投标人的资格条件有规定的,依照其规定。
招标人不得以不合理的条件限制或者排斥潜在投标人,不得对潜在投标人实行歧视待遇。
第十九条 招标人应当根据招标项目的特点和需要编制招标文件。招标文件应当包括招标项目的技术要求、
对投标人资格审查的标准、投标报价要求和评标标准等所有实质性要求和条件以及拟签订合同的主要条款。
第二十条 招标文件不得要求或者标明特定的生产供应者以及含有倾向或者排斥潜在投标人的其他内容。
第二十一条 招标人根据招标项目的具体情况,可以组织潜在投标人踏勘项目现场。
第二十二条 招标人不得向他人透露已获取招标文件的潜在投标人的名称、数量以及可能影响公平竞争的
有关招标投标的其他情况。
招标人设有标底的,标底必须保密。
第二十三条 招标人对已发出的招标文件进行必要的澄清或者修改的,应当在招标文件要求提交投标文件
截止时间至少十五日前,以书面形式通知所有招标文件收受人。该澄清或者修改的内容为招标文件的组成部分。
第二十四条 招标人应当确定投标人编制投标文件所需要的合理时间;但是,依法必须进行招标的项目,
自招标文件开始发出之日起至投标人提交投标文件截止之日止,最短不得少于二十日。
第二十七条 投标人应当按照招标文件的要求编制投标文件。投标文件应当对招标文件提出的实质性要求和条件作出响应。
第二十八条 投标人应当在招标文件要求提交投标文件的截止时间前,将投标文件送达投标地点。招标人
收到投标文件后,应当签收保存,不得开启。投标人少于三个的,招标人应当依照本法重新招标。
在招标文件要求提交投标文件的截止时间后送达的投标文件,招标人应当拒收。
第二十九条 投标人在招标文件要求提交投标文件的截止时间前,可以补充、修改或者撤回已提交的投标
文件,并书面通知招标人。补充、修改的内容为投标文件的组成部分。
第三十条 投标人根据招标文件载明的项目实际情况,拟在中标后将中标项目的部分非主体、非关键性工
作进行分包的,应当在投标文件中载明。
第三十一条 两个以上法人或者其他组织可以组成一个联合体,以一个投标人的身份共同投标。
联合体各方均应当具备承担招标项目的相应能力;国家有关规定或者招标文件对投标人资格条件有规定的,联合体各方均应当具备规定的相应资格条件。由同一专业的单位组成的联合体,按照资质等级较低的单位确定资质等级。 联合体各方应当签订共同投标协议,明确约定各方拟承担的工作和责任,并将共同投标协议连同投标文件一并提交招标人。联合体中标的,联合体各方应当共同与招标人签订合同,就中标项目向招标人承担连带责任。
第三十三条 投标人不得以低于成本的报价竞标,也不得以他人名义投标或者以其他方式弄虚作假,骗取中标。
第四章 开标、评标和中标
第三十四条 开标应当在招标文件确定的提交投标文件截止时间的同一时间公开进行;开标地点应当为招
标文件中预先确定的地点。
第三十五条 开标由招标人主持,邀请所有投标人参加。
第三十七条 评标由招标人依法组建的评标委员会负责。
依法必须进行招标的项目,其评标委员会由招标人的代表和有关技术、经济等方面的专家组成,成员人数为五人以上单数,其中技术、经济等方面的专家不得少于成员总数的三分之二。
评标委员会成员的名单在中标结果确定前应当保密。
第三十九条 评标委员会可以要求投标人对投标文件中含义不明确的内容作必要的澄清或者说明,但是澄
清或者说明不得超出投标文件的范围或者改变投标文件的实质性内容。
第四十条 评标委员会应当按照招标文件确定的评标标准和方法,对投标文件进行评审和比较;设有标底
的,应当参考标底。评标委员会完成评标后,应当向招标人提出书面评标报告,并推荐合格的中标候选人。 招标人根据评标委员会提出的书面评标报告和推荐的中标候选人确定中标人。招标人也可以授权评标委员会直接确定中标人。
第四十一条 中标人的投标应当符合下列条件之一:
(一)能够最大限度地满足招标文件中规定的各项综合评价标准;
(二)能够满足招标文件的实质性要求,并且经评审的投标价格最低;但是投标价格低于成本的除外。
第四十二条 评标委员会经评审,认为所有投标都不符合招标文件要求的,可以否决所有投标。
依法必须进行招标的项目的所有投标被否决的,招标人应当依照本法重新招标。
第四十五条 中标人确定后,招标人应当向中标人发出中标通知书,并同时将中标结果通知所有未中标的
投标人。 中标通知书对招标人和中标人具有法律效力。中标通知书发出后,招标人改变中标结果的,或者中标人放弃中标项目的,应当依法承担法律责任。
第四十六条 招标人和中标人应当自中标通知书发出之日起三十日内,按照招标文件和中标人的投标文件
订立书面合同。招标人和中标人不得再行订立背离合同实质性内容的其他协议。
招标文件要求中标人提交履约保证金的,中标人应当提交。
中标人按照合同约定或者经招标人同意,可以将中标项目的部分非主体、非关键性工作分包给他人完成。接受分包的人应当具备相应的资格条件,并不得再次分包。 中标人应当就分包项目向招标人负责,接受分包的人就分包项目承担连带责任。
2、中华人民共和国政府采购法摘录
政府采购实行集中采购和分散采购相结合。集中采购的范围由省级以上人民政府公布的集中采购目录确定。
属于中央预算的政府采购项目,其集中采购目录由国务院确定并公布;属于地方预算的政府采购项目,其集中采购目录由省、自治区、直辖市人民政府或者其授权的机构确定并公 布。 纳入集中采购目录的政府采购项目,应当实行集中采购。
第二十六条 政府采购采用以下方式:
(一)公开招标;
(二)邀请招标;
(三)竞争性谈判;
(四)单一来源采购;
(五)询价;
(六)国务院政府采购监督管理部门认定的其他采购方式。
公开招标应作为政府采购的主要采购方式。
第二十七条 采购人采购货物或者服务应当采用公开招标方式的,其具体数额标准,属于中央预算的政府采购项目,由国务院规定;属于地方预算的政府采购项目,由省、自治区、直辖市人民政府规定;因特殊情况需要采用公开招标以外的采购方式的,应当在采购活动开始前获得设区的市、自治州以上人民政府采购监督管理部门的批准。
第二十八条 采购人不得将应当以公开招标方式采购的货物或者服务化整为零或者以其他任何方式规避公
开招标采购。
第二十九条 符合下列情形之一的货物或者服务,可以依照本法采用邀请招标方式采购:
(一)具有特殊性,只能从有限范围的供应商处采购的;
(二)采用公开招标方式的费用占政府采购项目总价值的比例过大的。
第三十条 符合下列情形之一的货物或者服务,可以依照本法采用竞争性谈判方式采购:
(一)招标后没有供应商投标或者没有合格标的或者重新招标未能成立的;
(二)技术复杂或者性质特殊,不能确定详细规格或者具体要求的;
(三)采用招标所需时间不能满足用户紧急需要的;
(四)不能事先计算出价格总额的。
第三十一条 符合下列情形之一的货物或者服务,可以依照本法采用单一来源方式采购:
(一)只能从唯一供应商处采购的;
(二)发生了不可预见的紧急情况不能从其他供应商处采购的;
(三)必须保证原有采购项目一致性或者服务配套的要求,需要继续从原供应商处添购,且添购资金总额不超过原合同采购金额百分之十的。
第三十二条 采购的货物规格、标准统一、现货货源充足且价格变化幅度小的政府采购项目,可以依照本法采用询价方式采购。
第三十六条 在招标采购中,出现下列情形之一的,应予废标:
(一)符合专业条件的供应商或者对招标文件作实质响应的供应商不足三家的;
(二)出现影响采购公正的违法、违规行为的;
(三)投标人的报价均超过了采购预算,采购人不能支付的;
(四)因重大变故,采购任务取消的。
废标后,采购人应当将废标理由通知所有投标人。
第三十八条 采用竞争性谈判方式采购的,应当遵循下列程序:
(一)成立谈判小组。谈判小组由采购人的代表和有关专家共三人以上的单数组成,其中专家的人数不得少于成员总数的三分之二。
第四十条 采取询价方式采购的,应当遵循下列程序:
(一)成立询价小组。询价小组由采购人的代表和有关专家共三人以上的单数组成,其中专家的人数不得少于成员总数的三分之二。询价小组应当对采购项目的价格构成和评定成交的标准等事项作出规定。
第四十二条 采购人、采购代理机构对政府采购项目每项采购活动的采购文件应当妥善保存,不得伪造、变造、隐匿或者销毁。采购文件的保存期限为从采购结束之日起至少保存十五年。
第四十四条 政府采购合同应当采用书面形式。
第四十九条 政府采购合同履行中,采购人需追加与合同标的相同的货物、工程或者服务的,在不改变合同其他条款的前提下,可以与供应商协商签订补充合同,但所有补充合同的采购金额不得超过原合同采购金额的百分之十。
3、中华人民共和国合同法摘录。
第十条 当事人订立合同,有书面形式、口头形式和其他形式。
第十一条 书面形式是指合同书、信件和数据电文(包括电报、电传、传真、电子数据交换和电子邮件)等可以有形地表现所载内容的形式。
第十二条 合同的内容由当事人约定,一般包括以下条款:
(一)当事人的名称或者姓名和住所;
(二)标的;
(三)数量;
(四)质量;
(五)价款或者报酬;
(六)履行期限、地点和方式;
(七)违约责任;
(八)解决争议的方法。
第十四条 要约是希望和他人订立合同的意思表示,该意思表示应当符合下列规定:
(一)内容具体确定;
(二)表明经受要约人承诺,要约人即受该意思表示约束。
第十五条 要约邀请是希望他人向自己发出要约的意思表示。寄送的价目表、拍卖公告、招标公告、招股说明书、商业广告等为要约邀请。商业广告的内容符合要约规定的,视为要约。
第十六条 要约到达受要约人时生效。
采用数据电文形式订立合同,收件人指定特定系统接收数据电文的,该数据电文进入该特定系统的时间,视为到达时间;未指定特定系统的,该数据电文进入收件人的任何系统的首次时间,视为到达时间。
第二十四条 要约以信件或者电报作出的,承诺期限自信件载明的日期或者电报交发之日开始计算。信件未载明日期的,自投寄该信件的邮戳日期开始计算。要约以电话、传真等快速通讯方式作出的,承诺期限自要约到达受要约人时开始计算。
第五十二条 有下列情形之一的,合同无效:
(一)一方以欺诈、胁迫的手段订立合同,损害国家利益;
(二)恶意串通,损害国家、集体或者第三人利益;
(三)以合法形式掩盖非法目的;
(四)损害社会公共利益;
(五)违反法律、行政法规的强制性规定。
第六十一条 合同生效后,当事人就质量、价款或者报酬、履行地点等内容没有约定或者约定不明确的,可以协议补充;不能达成补充协议的,按照合同有关条款或者交易习惯确定。
第六十二条 当事人就有关合同内容约定不明确,依照本法第六十一条的规定仍不能确定的,适用下列规定:
(一)质量要求不明确的,按照国家标准、行业标准履行;没有国家标准、行业标准的,按照通常标准或者
符合合同目的的特定标准履行。
(二)价款或者报酬不明确的,按照订立合同时履行地的市场价格履行;依法应当执行政府定价或者政府指导价的,按照规定履行。
(三)履行地点不明确,给付货币的,在接受货币一方所在地履行;交付不动产的,在不动产所在地履行;其他标的,在履行义务一方所在地履行。
(四)履行期限不明确的,债务人可以随时履行,债权人也可以随时要求履行,但应当给对方必要的准备时间。
(五)履行方式不明确的,按照有利于实现合同目的的方式履行。
(六)履行费用的负担不明确的,由履行义务一方负担。
第六十三条 执行政府定价或者政府指导价的,在合同约定的交付期限内政府价格调整时,按照交付时的价格计价。逾期交付标的物的,遇价格上涨时,按照原价格执行;价格下降时,按照新价格执行。逾期提取标的物
或者逾期付款的,遇价格上涨时,按照新价格执行;价格下降时,按照原价格执行。
第六十八条 应当先履行债务的当事人,有确切证据证明对方有下列情形之一的,可以中止履行:
(一)经营状况严重恶化;
(二)转移财产、抽逃资金,以逃避债务;
(三)丧失商业信誉;
(四)有丧失或者可能丧失履行债务能力的其他情形。
当事人没有确切证据中止履行的,应当承担违约责任。
第七十八条 当事人对合同变更的内容约定不明确的,推定为未变更。
第九十一条 有下列情形之一的,合同的权利义务终止:
(一)债务已经按照约定履行;
(二)合同解除;
(三)债务相互抵销;
(四)债务人依法将标的物提存;
(五)债权人免除债务;
(六)债权债务同归于一人;
(七)法律规定或者当事人约定终止的其他情形。
4、中华人民共和国著作权法摘录。
中国公民、法人或者其他组织的作品,不论是否发表,依照本法享有著作权。
外国人、无国籍人的作品根据其作者所属国或者经常居住地国同中国签订的协议或者共同参加的国际条约享有的著作权,受本法保护。
外国人、无国籍人的作品首先在中国境内出版的,依照本法享有著作权。
第十二条 改编、翻译、注释、整理已有作品而产生的作品,其著作权由改编、翻译、注释、整理人享有,但行使著作权时不得侵犯原作品的著作权。
第十三条 两人以上合作创作的作品,著作权由合作作者共同享有。没有参加创作的人,不能成为合作作者。
合作作品可以分割使用的,作者对各自创作的部分可以单独享有著作权,但行使著作权时不得侵犯合作作品整体的著作权。
第十四条 汇编若干作品、作品的片段或者不构成作品的数据或者其他材料,对其内容的选择或者编排体现独创性的作品,为汇编作品,其著作权由汇编人享有,但行使著作权时,不得侵犯原作品的著作权。
第十六条 公民为完成法人或者其他组织工作任务所创作的作品是职务作品,除本条第二款的规定以外,著作权由作者享有,但法人或者其他组织有权在其业务范围内优先使用。作品完成两年内,未经单位同意,作者不得许可第三人以与单位使用的相同方式使用该作品。
有下列情形之一的职务作品,作者享有署名权,著作权的其他权利由法人或者其他组织享有,法人或者其他组织可以给予作者奖励:
(一)主要是利用法人或者其他组织的物质技术条件创作,并由法人或者其他组织承担责任的工程设计图、产品设计图、地图、计算机软件等职务作品;
(二)法律、行政法规规定或者合同约定著作权由法人或者其他组织享有的职务作品。
第十七条 受委托创作的作品,著作权的归属由委托人和受托人通过合同约定。合同未作明确约定或者没有订立合同的,著作权属于受托人。
第二十条 作者的署名权、修改权、保护作品完整权的保护期不受限制。
第二十一条 公民的作品,其发表权、本法第十条第一款第(五)项至第(十七)项规定的权利的保护期为作者终生及其死亡后五十年,截止于作者死亡后第五十年的 12 月 31 日;如果是合作作品,截止于最后死亡的作者死亡后第五十年的 12 月 31 日。
法人或者其他组织的作品、著作权(署名权除外)由法人或者其他组织享有的职务作品,其发表权、本法第
十条第一款第(五)项至第(十七)项规定的权利的保护期为五十年,截止于作品首次发表后第五十年的 12 月31 日,但作品自创作完成后五十年内未发表的,本法不再保护。
电影作品和以类似摄制电影的方法创作的作品、摄影作品,其发表权、本法第十条第一款第(五)项至第(十七)项规定的权利的保护期为五十年,截止于作品首次发表后第五十年的 12 月 31 日,但作品自创作完成后五十年内未发表的,本法不再保护。
本法律全部内容请见 http://baike.baidu.com/view/275830.htm
5、中华人民共和国招标投标法实施条例摘录
国家鼓励利用信息网络进行电子招标投标。
第九条 除招标投标法第六十六条规定的可以不进行招标的特殊情况外,有下列情形之一的,可以不进行招
标:
(一)需要采用不可替代的专利或者专有技术;
(二)采购人依法能够自行建设、生产或者提供;
(三)已通过招标方式选定的特许经营项目投资人依法能够自行建设、生产或者提供;
(四)需要向原中标人采购工程、货物或者服务,否则将影响施工或者功能配套要求;
(五)国家规定的其他特殊情形。
招标人为适用前款规定弄虚作假的,属于招标投标法第四条规定的规避招标。
第十六条 招标人应当按照资格预审公告、招标公告或者投标邀请书规定的时间、地点发售资格预审文件或者招标文件。资格预审文件或者招标文件的发售期不得少于 5 日。
招标人发售资格预审文件、招标文件收取的费用应当限于补偿印刷、邮寄的成本支出,不得以营利为目的。
第十七条 招标人应当合理确定提交资格预审申请文件的时间。依法必须进行招标的项目提交资格预审申请文件的时间,自资格预审文件停止发售之日起不得少于 5 日。
第十八条 资格预审应当按照资格预审文件载明的标准和方法进行。通过资格预审的申请人少于 3 个的,应当重新招标。
第二十条 招标人采用资格后审办法对投标人进行资格审查的,应当在开标后由评标委员会按照招标文件规定的标准和方法对投标人的资格进行审查。
第二十一条 招标人可以对已发出的资格预审文件或者招标文件进行必要的澄清或者修改。澄清或者修改的内容可能影响资格预审申请文件或者投标文件编制的,招标人应当在提交资格预审申请文件截止时间至少 3 日前,或者投标截止时间至少 15 日前,以书面形式通知所有获取资格预审文件或者招标文件的潜在投标人;不足 3 日或者 15 日的,招标人应当顺延提交资格预审申请文件或者投标文件的截止时间。
第二十六条 招标人在招标文件中要求投标人提交投标保证金的,投标保证金不得超过招标项目估算价的 2%。投标保证金有效期应当与投标有效期一致。
第二十七条 招标人可以自行决定是否编制标底。一个招标项目只能有一个标底。标底必须保密。
第三十五条 投标人撤回已提交的投标文件,应当在投标截止时间前书面通知招标人。招标人已收取投标保证金的,应当自收到投标人书面撤回通知之日起 5 日内退还。 投标截止后投标人撤销投标文件的,招标人可以不退还投标保证金。
第五十一条 有下列情形之一的,评标委员会应当否决其投标:
(一)投标文件未经投标单位盖章和单位负责人签字;
(二)投标联合体没有提交共同投标协议;
(三)投标人不符合国家或者招标文件规定的资格条件;
(四)同一投标人提交两个以上不同的投标文件或者投标报价,但招标文件要求提交备选投标的除外;
(五)投标报价低于成本或者高于招标文件设定的最高投标限价;
(六)投标文件没有对招标文件的实质性要求和条件作出响应;
第五十四条 依法必须进行招标的项目,招标人应当自收到评标报告之日起 3 日内公示中标候选人,公示期不得少于 3 日。投标人或者其他利害关系人对依法必须进行招标的项目的评标结果有异议的,应当在中标候选人公示期间提出。招标人应当自收到异议之日起 3 日内作出答复;作出答复前,应当暂停招标投标活动。
6、中华人民共和国政府采购法实施条例摘录
第十条 国家实行统一的政府采购电子交易平台建设标准,推动利用信息网络进行电子化政府采购活动。
第二十条 采购人或者采购代理机构有下列情形之一的,属于以不合理的条件对供应商实行差别待遇或者歧视待遇:
(一)就同一采购项目向供应商提供有差别的项目信息;
(二)设定的资格、技术、商务条件与采购项目的具体特点和实际需要不相适应或者与合同履行无关;
(三)采购需求中的技术、服务等要求指向特定供应商、特定产品;
(四)以特定行政区域或者特定行业的业绩、奖项作为加分条件或者中标、成交条件;
(五)对供应商采取不同的资格审查或者评审标准;
(六)限定或者指定特定的专利、商标、品牌或者供应商;
(七)非法限定供应商的所有制形式、组织形式或者所在地;
(八)以其他不合理条件限制或者排斥潜在供应商。
第二十一条 采购人或者采购代理机构对供应商进行资格预审的,资格预审公告应当在省级以上人民政府财政部门指定的媒体上发布。已进行资格预审的,评审阶段可以不再对供应商资格进行审查。资格预审合格的供应商在评审阶段资格发生变化的,应当通知采购人和采购代理机构。
资格预审公告应当包括采购人和采购项目名称、采购需求、对供应商的资格要求以及供应商提交资格预审申请文件的时间和地点。提交资格预审申请文件的时间自公告发布之日起不得少于 5 个工作日。
第三十一条 招标文件的提供期限自招标文件开始发出之日起不得少于 5 个工作日。
第三十三条 招标文件要求投标人提交投标保证金的,投标保证金不得超过采购项目预算金额的 2%。投标保证金应当以支票、汇票、本票或者金融机构、担保机构出具的保函等非现金形式提交。投标人未按照招标文件要求提交投标保证金的,投标无效。
采购人或者采购代理机构应当自中标通知书发出之日起 5 个工作日内退还未中标供应商的投标保证金,自政府采购合同签订之日起 5 个工作日内退还中标供应商的投标保证金。
第三十四条 政府采购招标评标方法分为最低评标价法和综合评分法。
最低评标价法,是指投标文件满足招标文件全部实质性要求且投标报价最低的供应商为中标候选人的评标方法。综合评分法,是指投标文件满足招标文件全部实质性要求且按照评审因素的量化指标评审得分最高的供应商为中标候选人的评标方法。
技术、服务等标准统一的货物和服务项目,应当采用最低评标价法。
采用综合评分法的,评审标准中的分值设置应当与评审因素的量化指标相对应。
招标文件中没有规定的评标标准不得作为评审的依据。
第三十五条 谈判文件不能完整、明确列明采购需求,需要由供应商提供最终设计方案或者解决方案的,在谈判结束后,谈判小组应当按照少数服从多数的原则投票推荐 3 家以上供应商的设计方案或者解决方案,并要求其在规定时间内提交最后报价。
第三十八条 达到公开招标数额标准,符合政府采购法第三十一条第一项规定情形,只能从唯一供应商处采购的,采购人应当将采购项目信息和唯一供应商名称在省级以上人民政府财政部门指定的媒体上公示,公示期不得少于 5 个工作日。
第四十八条 采购文件要求中标或者成交供应商提交履约保证金的,供应商应当以支票、汇票、本票或者金融机构、担保机构出具的保函等非现金形式提交。履约保证金的数额不得超过政府采购合同金额的 10%。
7、劳动法
第一章 总 则
第一条 为了保护劳动者的合法权益,调整劳动关系,建立和维护适应社会主义市场经济的劳动制度,促进经济发展和社会进步,根据宪法,制定本法。
第二条 在中华人民共和国境内的企业、个体经济组织(以下统称用人单位)和与之形成劳动关系的劳动者,适用本法。
国家机关、事业组织、社会团体和与之建立劳动合同关系的劳动者,依照本法执行。
第三条 劳动者享有平等就业和选择职业的权利、取得劳动报酬的权利、休息休假的权利、获得劳动安全卫生保护的权利、接受职业技能培训的权利、享受社会保险和福利的权利、提请劳动争议处理的权利以及法律规定的其他劳动权利。
劳动者应当完成劳动任务,提高职业技能,执行劳动安全卫生规程,遵守劳动纪律和职业道德。
第四条 用人单位应当依法建立和完善规章制度,保障劳动者享有劳动权利和履行劳动义务。
第五条 国家采取各种措施,促进劳动就业,发展职业教育,制定劳动标准,调节社会收入,完善社会保险,协调劳动关系,逐步提高劳动者的生活水平。
第六条 国家提倡劳动者参加社会义务劳动,开展劳动竞赛和合理化建议活动,鼓励和保护劳动者进行科学研究、技术革新和发明创造,表彰和奖励劳动模范和先进工作者。
第七条 劳动者有权依法参加和组织工会。
工会代表和维护劳动者的合法权益,依法独立自主地开展活动。
第八条 劳动者依照法律规定,通过职工大会、职工代表大会或者其他形式,参与民主管理或者就保护
劳动者合法权益与用人单位进行平等协商。
第九条 国务院劳动行政部门主管全国劳动工作。
县级以上地方人民政府劳动行政部门主管本行政区域内的劳动工作。
第二章 促进就业
第十条 国家通过促进经济和社会发展,创造就业条件,扩大就业机会。
国家鼓励企业、事业组织、社会团体在法律、行政法规规定的范围内兴办产业或者拓展经营,增加就业。
国家支持劳动者自愿组织起来就业和从事个体经营实现就业。
第十一条 地方各级人民政府应当采取措施,发展多种类型的职业介绍机构,提供就业服务。
第十二条 劳动者就业,不因民族、种族、性别、宗教信仰不同而受歧视。
第十三条 妇女享有与男子平等的就业权利。在录用职工时,除国家规定的不适合妇女的工种或者岗位
外,不得以性别为由拒绝录用妇女或者提高对妇女的录用标准。
第十四条 残疾人、少数民族人员、退出现役的军人的就业,法律、法规有特别规定的,从其规定。
第十五条 禁止用人单位招用未满十六周岁的未成年人。
文艺、体育和特种工艺单位招用未满十六周岁的未成年人,必须依照国家有关规定,履行审批手续,并
保障其接受义务教育的权利。
第三章 劳动合同和集体合同
第十六条 劳动合同是劳动者与用人单位确立劳动关系、明确双方权利和义务的协议。
建立劳动关系应当订立劳动合同。
第十七条 订立和变更劳动合同,应当遵循平等自愿、协商一致的原则,不得违反法律、行政法规的规
定。
劳动合同依法订立即具有法律约束力,当事人必须履行劳动合同规定的义务。
第十八条 下列劳动合同无效:
(一)违反法律、行政法规的劳动合同;
(二)采取欺诈、威胁等手段订立的劳动合同。
无效的劳动合同,从订立的时候起,就没有法律约束力。确认劳动合同部分无效的,如果不影响其余部分的效力,其余部分仍然有效。
劳动合同的无效,由劳动争议仲裁委员会或者人民法院确认。
第十九条 劳动合同应当以书面形式订立,并具备以下条款:
(一)劳动合同期限;
(二)工作内容;
(三)劳动保护和劳动条件;
(四)劳动报酬;
(五)劳动纪律;
(六)劳动合同终止的条件;
(七)违反劳动合同的责任。
劳动合同除前款规定的必备条款外,当事人可以协商约定其他内容。
第二十条 劳动合同的期限分为有固定期限、无固定期限和以完成一定的工作为期限。
劳动者在同一用人单位连续工作满十年以上,当事人双方同意续延劳动合同的,如果劳动者提出订立无
固定期限的劳动合同,应当订立无固定期限的劳动合同。
第二十一条 劳动合同可以约定试用期。试用期最长不得超过六个月。
第二十二条 劳动合同当事人可以在劳动合同中约定保守用人单位商业秘密的有关事项。
第二十三条 劳动合同期满或者当事人约定的劳动合同终止条件出现,劳动合同即行终止。
第二十四条 经劳动合同当事人协商一致,劳动合同可以解除。
第二十五条 劳动者有下列情形之一的,用人单位可以解除劳动合同:
(一)在试用期间被证明不符合录用条件的;
(二)严重违反劳动纪律或者用人单位规章制度的;
(三)严重失职,营私舞弊,对用人单位利益造成重大损害的;
(四)被依法追究刑事责任的。
第二十六条 有下列情形之一的,用人单位可以解除劳动合同,但是应当提前三十日以书面形式通知劳
动者本人:
(一)劳动者患病或者非因工负伤,医疗期满后,不能从事原工作也不能从事由用人单位另行安排的工
作的;
(二)劳动者不能胜任工作,经过培训或者调整工作岗位,仍不能胜任工作的;
(三)劳动合同订立时所依据的客观情况发生重大变化,致使原劳动合同无法履行,经当事人协商不能
就变更劳动合同达成协议的。
第二十七条 用人单位濒临破产进行法定整顿期间或者生产经营状况发生严重困难,确需裁减人员的,
应当提前三十日向工会或者全体职工说明情况,听取工会或者职工的意见,经向劳动行政部门报告后,可以裁减人员。
用人单位依据本条规定裁减人员,在六个月内录用人员的,应当优先录用被裁减的人员。
第二十八条 用人单位依据本法第二十四条、第二十六条、第二十七条的规定解除劳动合同的,应当依
照国家有关规定给予经济补偿。
第二十九条 劳动者有下列情形之一的,用人单位不得依据本法第二十六条、第二十七条的规定解除劳动合同:
(一)患职业病或者因工负伤并被确认丧失或者部分丧失劳动能力的;
(二)患病或者负伤,在规定的医疗期内的;
(三)女职工在孕期、产期、哺乳期内的;
(四)法律、行政法规规定的其他情形。
第三十条 用人单位解除劳动合同,工会认为不适当的,有权提出意见。如果用人单位违反法律、法规或者
劳动合同,工会有权要求重新处理;劳动者申请仲裁或者提起诉讼的,工会应当依法给予支持和帮助。
第三十一条 劳动者解除劳动合同,应当提前三十日以书面形式通知用人单位。
第三十二条 有下列情形之一的,劳动者可以随时通知用人单位解除劳动合同:
(一)在试用期内的;
(二)用人单位以暴力、威胁或者非法限制人身自由的手段强迫劳动的;
(三)用人单位未按照劳动合同约定支付劳动报酬或者提供劳动条件的。
第三十三条 企业职工一方与企业可以就劳动报酬、工作时间、休息休假、劳动安全卫生、保险福利等事项,
签订集体合同。集体合同草案应当提交职工代表大会或者全体职工讨论通过。
集体合同由工会代表职工与企业签订;没有建立工会的企业,由职工推举的代表与企业签订。
第三十四条 集体合同签订后应当报送劳动行政部门;劳动行政部门自收到集体合同文本之日起十五日内未提出
异议的,集体合同即行生效。
第三十五条 依法签订的集体合同对企业和企业全体职工具有约束力。职工个人与企业订立的劳动合同中劳
动条件和劳动报酬等标准不得低于集体合同的规定。
第四章 工作时间和休息休假
第三十六条 国家实行劳动者每日工作时间不超过八小时、平均每周工作时间不超过四十四小时的工时制
度。
第三十七条 对实行计件工作的劳动者,用人单位应当根据本法第三十六条规定的工时制度合理确定其劳动
定额和计件报酬标准。
第三十八条 用人单位应当保证劳动者每周至少休息一日。
第三十九条 企业因生产特点不能实行本法第三十六条、第三十八条规定的,经劳动行政部门批准,可以实
行其他工作和休息办法。
第四十条 用人单位在下列节日期间应当依法安排劳动者休假:
(一)元旦;
(二)春节;
(三)国际劳动节;
(四)国庆节;
(五)法律、法规规定的其他休假节日。
第四十一条 用人单位由于生产经营需要,经与工会和劳动者协商后可以延长工作时间,一般每日不得超过一小
时;因特殊原因需要延长工作时间的,在保障劳动者身体健康的条件下延长工作时间每日不得超过三小时,但是
每月不得超过三十六小时。
第四十二条 有下列情形之一的,延长工作时间不受本法第四十一条的限制:
(一)发生自然灾害、事故或者因其他原因,威胁劳动者生命健康和财产安全,需要紧急处理的;
(二)生产设备、交通运输线路、公共设施发生故障,影响生产和公众利益,必须及时抢修的;
(三)法律、行政法规规定的其他情形。
第四十三条 用人单位不得违反本法规定延长劳动者的工作时间。
第四十四条 有下列情形之一的,用人单位应当按照下列标准支付高于劳动者正常工作时间工资的工资报
酬:
(一)安排劳动者延长工作时间的,支付不低于工资的百分之一百五十的工资报酬;
(二)休息日安排劳动者工作又不能安排补休的,支付不低于工资的百分之二百的工资报酬;
(三)法定休假日安排劳动者工作的,支付不低于工资的百分之三百的工资报酬。
第四十五条 国家实行带薪年休假制度。
劳动者连续工作一年以上的,享受带薪年休假。具体办法由国务院规定。
第五章 工 资
第四十六条 工资分配应当遵循按劳分配原则,实行同工同酬。
工资水平在经济发展的基础上逐步提高。国家对工资总量实行宏观调控。
第四十七条 用人单位根据本单位的生产经营特点和经济效益,依法自主确定本单位的工资分配方式和工资水平。
第四十八条 国家实行最低工资保障制度。最低工资的具体标准由省、自治区、直辖市人民政府规定,报国务院备案。
用人单位支付劳动者的工资不得低于当地最低工资标准。
第四十九条 确定和调整最低工资标准应当综合参考下列因素:
(一)劳动者本人及平均赡养人口的最低生活费用;
(二)社会平均工资水平;
(三)劳动生产率;
(四)就业状况;
(五)地区之间经济发展水平的差异。
第五十条 工资应当以货币形式按月支付给劳动者本人。不得克扣或者无故拖欠劳动者的工资。
第五十一条 劳动者在法定休假日和婚丧假期间以及依法参加社会活动期间,用人单位应当依法支付工资。
第六章 劳动安全卫生
第五十二条 用人单位必须建立、健全劳动安全卫生制度,严格执行国家劳动安全卫生规程和标准,对劳动者进行劳动安全卫生教育,防止劳动过程中的事故,减少职业危害。
第五十三条 劳动安全卫生设施必须符合国家规定的标准。
新建、改建、扩建工程的劳动安全卫生设施必须与主体工程同时设计、同时施工、同时投入生产和使用。
第五十四条 用人单位必须为劳动者提供符合国家规定的劳动安全卫生条件和必要的劳动防护用品,对从事有职业危害作业的劳动者应当定期进行健康检查。
第五十五条 从事特种作业的劳动者必须经过专门培训并取得特种作业资格。
第五十六条 劳动者在劳动过程中必须严格遵守安全操作规程。
劳动者对用人单位管理人员违章指挥、强令冒险作业,有权拒绝执行;对危害生命安全和身体健康的行为,有权提出批评、检举和控告。
第五十七条 国家建立伤亡事故和职业病统计报告和处理制度。县级以上各级人民政府劳动行政部门、有关部门和用人单位应当依法对劳动者在劳动过程中发生的伤亡事故和劳动者的职业病状况,进行统计、报告和处理。
第七章 女职工和未成年工特殊保护
第五十八条 国家对女职工和未成年工实行特殊劳动保护。
未成年工是指年满十六周岁未满十八周岁的劳动者。
第五十九条 禁止安排女职工从事矿山井下、国家规定的第四级体力劳动强度的劳动和其他禁忌从事的劳动。
第六十条 不得安排女职工在经期从事高处、低温、冷水作业和国家规定的第三级体力劳动强度的劳动。
第六十一条 不得安排女职工在怀孕期间从事国家规定的第三级体力劳动强度的劳动和孕期禁忌从事的劳
动。对怀孕七个月以上的女职工,不得安排其延长工作时间和夜班劳动。
第六十二条 女职工生育享受不少于九十天的产假。
第六十三条 不得安排女职工在哺乳未满一周岁的婴儿期间从事国家规定的第三级体力劳动强度的劳动和
哺乳期禁忌从事的其他劳动,不得安排其延长工作时间和夜班劳动。
第六十四条 不得安排未成年工从事矿山井下、有毒有害、国家规定的第四级体力劳动强度的劳动和其他禁忌从事的劳动。
第六十五条 用人单位应当对未成年工定期进行健康检查。
第八章 职业培训
第六十六条 国家通过各种途径,采取各种措施,发展职业培训事业,开发劳动者的职业技能,提高劳动者素质,增强劳动者的就业能力和工作能力。
第六十七条 各级人民政府应当把发展职业培训纳入社会经济发展的规划,鼓励和支持有条件的企业、事业组织、社会团体和个人进行各种形式的职业培训。
第六十八条 用人单位应当建立职业培训制度,按照国家规定提取和使用职业培训经费,根据本单位实际,有计划地对劳动者进行职业培训。 从事技术工种的劳动者,上岗前必须经过培训。
第六十九条 国家确定职业分类,对规定的职业制定职业技能标准,实行职业资格证书制度,由经过政府批准的考核鉴定机构负责对劳动者实施职业技能考核鉴定。
第九章 社会保险和福利
第七十条 国家发展社会保险事业,建立社会保险制度,设立社会保险基金,使劳动者在年老、患病、工伤、失业、生育等情况下获得帮助和补偿。
第七十一条 社会保险水平应当与社会经济发展水平和社会承受能力相适应。
第七十二条 社会保险基金按照保险类型确定资金来源,逐步实行社会统筹。用人单位和劳动者必须依法参加社会保险,缴纳社会保险费。
第七十三条 劳动者在下列情形下,依法享受社会保险待遇:
(一)退休;
(二)患病、负伤;
(三)因工伤残或者患职业病;
(四)失业;
(五)生育。
劳动者死亡后,其遗属依法享受遗属津贴。
劳动者享受社会保险待遇的条件和标准由法律、法规规定。
劳动者享受的社会保险金必须按时足额支付。
第七十四条 社会保险基金经办机构依照法律规定收支、管理和运营社会保险基金,并负有使社会保险基金保值增值的责任。
社会保险基金监督机构依照法律规定,对社会保险基金的收支、管理和运营实施监督。
社会保险基金经办机构和社会保险基金监督机构的设立和职能由法律规定。
任何组织和个人不得挪用社会保险基金。
第七十五条 国家鼓励用人单位根据本单位实际情况为劳动者建立补充保险。
国家提倡劳动者个人进行储蓄性保险。
第七十六条 国家发展社会福利事业,兴建公共福利设施,为劳动者休息、休养和疗养提供条件。
用人单位应当创造条件,改善集体福利,提高劳动者的福利待遇。
第十章 劳动争议
第七十七条 用人单位与劳动者发生劳动争议,当事人可以依法申请调解、仲裁、提起诉讼,也可以协商解决。 调解原则适用于仲裁和诉讼程序。
第七十八条 解决劳动争议,应当根据合法、公正、及时处理的原则,依法维护劳动争议当事人的合法权益。
第七十九条 劳动争议发生后,当事人可以向本单位劳动争议调解委员会申请调解;调解不成,当事人一方要求仲裁的,可以向劳动争议仲裁委员会申请仲裁。当事人一方也可以直接向劳动争议仲裁委员会申请仲裁。对仲裁裁决不服的,可以向人民法院提起诉讼
第八十条 在用人单位内,可以设立劳动争议调解委员会。劳动争议调解委员会由职工代表、用人单位代表和工会代表组成。劳动争议调解委员会主任由工会代表担任。
劳动争议经调解达成协议的,当事人应当履行。
第八十一条 劳动争议仲裁委员会由劳动行政部门代表、同级工会代表、用人单位方面的代表组成。劳
动争议仲裁委员会主任由劳动行政部门代表担任。
第八十二条 提出仲裁要求的一方应当自劳动争议发生之日起六十日内向劳动争议仲裁委员会提出书
面申请。仲裁裁决一般应在收到仲裁申请的六十日内作出。对仲裁裁决无异议的,当事人必须履行。
第八十三条 劳动争议当事人对仲裁裁决不服的,可以自收到仲裁裁决书之日起十五日内向人民法院提
起诉讼。一方当事人在法定期限内不起诉又不履行仲裁裁决的,另一方当事人可以申请人民法院强制执行。
第八十四条 因签订集体合同发生争议,当事人协商解决不成的,当地人民政府劳动行政部门可以组织
有关各方协调处理。
因履行集体合同发生争议,当事人协商解决不成的,可以向劳动争议仲裁委员会申请仲裁;对仲裁裁决
不服的,可以自收到仲裁裁决书之日起十五日内向人民法院提起诉讼。
第十一章 监督检查
第八十五条 县级以上各级人民政府劳动行政部门依法对用人单位遵守劳动法律、法规的情况进行监督
检查,对违反劳动法律、法规的行为有权制止,并责令改正。
第八十六条 县级以上各级人民政府劳动行政部门监督检查人员执行公务,有权进入用人单位了解执行劳动
法律、法规的情况,查阅必要的资料,并对劳动场所进行检查。
县级以上各级人民政府劳动行政部门监督检查人员执行公务,必须出示证件,秉公执法并遵守有关规定。
第八十七条 县级以上各级人民政府有关部门在各自职责范围内,对用人单位遵守劳动法律、法规的情
况进行监督。
第八十八条 各级工会依法维护劳动者的合法权益,对用人单位遵守劳动法律、法规的情况进行监督。
任何组织和个人对于违反劳动法律、法规的行为有权检举和控告。
第十二章 法律责任
第八十九条 用人单位制定的劳动规章制度违反法律、法规规定的,由劳动行政部门给予警告,责令改
正;对劳动者造成损害的,应当承担赔偿责任。
第九十条 用人单位违反本法规定,延长劳动者工作时间的,由劳动行政部门给予警告,责令改正,并
可以处以罚款。
第九十一条 用人单位有下列侵害劳动者合法权益情形之一的,由劳动行政部门责令支付劳动者的工资
报酬、经济补偿,并可以责令支付赔偿金:
(一)克扣或者无故拖欠劳动者工资的;
(二)拒不支付劳动者延长工作时间工资报酬的;
(三)低于当地最低工资标准支付劳动者工资的;
(四)解除劳动合同后,未依照本法规定给予劳动者经济补偿的。
第九十二条 用人单位的劳动安全设施和劳动卫生条件不符合国家规定或者未向劳动者提供必要的劳动防
护用品和劳动保护设施的,由劳动行政部门或者有关部门责令改正,可以处以罚款;情节严重的,提请县级以上人民政府决定责令停产整顿;对事故隐患不采取措施,致使发生重大事故,造成劳动者生命和财产损失的,对责任人员比照刑法第一百八十七条的规定追究刑事责任。
第九十三条 用人单位强令劳动者违章冒险作业,发生重大伤亡事故,造成严重后果的,对责任人员依
法追究刑事责任。
第九十四条 用人单位非法招用未满十六周岁的未成年人的,由劳动行政部门责令改正,处以罚款;情
节严重的,由工商行政管理部门吊销营业执照。
第九十五条 用人单位违反本法对女职工和未成年工的保护规定,侵害其合法权益的,由劳动行政部门
责令改正,处以罚款;对女职工或者未成年工造成损害的,应当承担赔偿责任。
第九十六条 用人单位有下列行为之一,由公安机关对责任人员处以十五日以下拘留、罚款或者警告;
构成犯罪的,对责任人员依法追究刑事责任:
(一)以暴力、威胁或者非法限制人身自由的手段强迫劳动的;
(二)侮辱、体罚、殴打、非法搜查和拘禁劳动者的。
第九十七条 由于用人单位的原因订立的无效合同,对劳动者造成损害的,应当承担赔偿责任。
第九十八条 用人单位违反本法规定的条件解除劳动合同或者故意拖延不订立劳动合同的,由劳动行政部门责令改正;对劳动者造成损害的,应当承担赔偿责任。
第九十九条 用人单位招用尚未解除劳动合同的劳动者,对原用人单位造成经济损失的,该用人单位应
当依法承担连带赔偿责任。
第一百条 用人单位无故不缴纳社会保险费的,由劳动行政部门责令其限期缴纳,逾期不缴的,可以加
收滞纳金。
第一百零一条 用人单位无理阻挠劳动行政部门、有关部门及其工作人员行使监督检查权,打击报复举
报人员的,由劳动行政部门或者有关部门处以罚款;构成犯罪的,对责任人员依法追究刑事责任。
第一百零二条 劳动者违反本法规定的条件解除劳动合同或者违反劳动合同中约定的保密事项,对用人
单位造成经济损失的,应当依法承担赔偿责任。
第一百零三条 劳动行政部门或者有关部门的工作人员滥用职权、玩忽职守、徇私舞弊,构成犯罪的,
依法追究刑事责任;不构成犯罪的,给予行政处分。
第一百零四条 国家工作人员和社会保险基金经办机构的工作人员挪用社会保险基金,构成犯罪的,依
法追究刑事责任。
第一百零五条 违反本法规定侵害劳动者合法权益,其他法律、法规已规定处罚的,依照该法律、行政
法规的规定处罚。
第十三章 附 则
第一百零六条 省、自治区、直辖市人民政府根据本法和本地区的实际情况,规定劳动合同制度的实施
步骤,报国务院备案。
第一百零七条 本法自1995年1月1日起施行。
十三、专业英语
十四、案例答题思路
案例答题思路万金油:
阶段、四要素、多写、写满
1、精读案例,找到关键字(了解项目背景、场景、注意人员的职务描述)
2、认真看下面的问题,然后再粗略的读一遍案例根据案例和问题判断这个案例侧重于在运维过程的哪个阶段(规划、部署、运营、持续改进、监督、营销、监督)
第一类案例:默写题
只能背诵了----按照一定的记忆方法。 课本关键字或者思维导图或者场景记忆的方法特别注意流程顺序
第二类案例:找问题及解决方案类
阶段(规划、部署、运营、持续改进、监督)+四要素组合
根据四要素作答(人员、资源、技术、过程)
人员方面从能力、储备、绩效考核、培训、沟通等方面
资源方面:工具、知识库、备件库、服务台
技术方面:技术研发、发现问题技术(监控对象指标、测试环境)、解决问题技术((1)常用技术如标准操作步骤 (2)突发情况技术—应急预案 (3)知识转移)
过程方面:服务级别管理过程、服务报告管理过程、事件管理过程、问题管理过程、配置管理过程、变更管理过程、发布管理过程、信息安全管理过程、容量管理和可用性和连续性管理过程
3、(1)如果是找错题,那么看见技术人员当项目经理要想到可能无法胜任管理岗位,需要培训;(2)看见新员工、新技术想到风险;(3)看见采购想到供应商管理及合同风险;(4)沟通是万金油
4、如果还不知道答什么根据课件网络图回顾下网络图反推下知识点
如果 自己可以想象出思维导图,那么反推题目考的是哪些知识点
十五、论文写作
论文写作=不严重跑题 + 框架模板 + 结合子题目知识点
- 理论结合实际 + 字漂亮
一、 不严重跑题
1、选题,选择自己熟悉且有把握的题目
2、子题目涂黑
3、文中不能有表格、图表等
4、格子纸上不要写摘要和正文两个字,试卷上已经有了
5、角色:注意是运维场景且是系统规划师
二、框架模板
摘要:—是一篇完整的短文 具有独立性,简明精炼不阅读全文都可以获得必要的信息
2018 年 3 月(具体时间自己去写注意要接近现在的时间),我作为系统规划与管理师主持了 XX 省 XX
运维项目(具体把项目名字,省名用 XX 表示)(如果不知道那么去政府采购网去看下背景),基于当前服务范围的合同金额 XXX 万元(具体金额自己去写注意尽量不写整数,要衡量一下人员匹配情况和工作复杂度及内容等),如超过维护责任范围的需要根据工作量评估报价,共同确定具体金额。维护期限为 1 年(具体多少时间,自己去写),本运维项目主要做什么事情(自己随便写点注意写的时候要精练概况主要内容一两句话带过,注意重点是要体现运维背景)。
本文以该项目为例,讨论了 XX 内容(与考试题目相同),具体去如下几个方面进行了论述(具体看论
文子题目)-----重点
如果论文要求写组织结构,那么需要写上组织架构情况。
(一) 背景段
2018 年 3 月,我作为系统规划与管理师主持了 XX 省 XX 运维项目,基于当前服务范围的合同金额 XXX
万元,如超过维护责任范围的需要根据工作量评估报价,共同确定具体金额。维护期限为 1 年(具体多少时间,自己去写),本运维项目主要做什么事情(自己随便写点注意写的时候要精练概况主要内容一两句话带过,注意重点是要体现运维背景)
本运维项目主要做什么事情(自己随便写点,稍微多写点),这些是本段的重点就是描述运维背景,
注意这块可以把工作内容简单描述一下,以证明你是否有相关的工作经验等 (硬件、软件等运维)
这块写 500 字左右----针对子题目 1 写一些相关的内容
(二) 过渡段
承上启下的作用,回应一下特殊的子题目(如题目问关系及联系等题目)
1、字数在 200 个左右大约写作时间 8 分钟
2、过渡段的作用(1)介绍项目的难度 (2)准备怎么解决 (3)引入核心内容
该运维项目是对 xx、xx 系统进行整体运维服务,又涉及多个办事处及 23 家分公司单位,(介绍服务
范围);其梳理、整合协调难度较大,稍有疏忽可能会导致整个集团公司的业务中断,其中业主方领导对此运维项目高度重视。为此,我采用了多种措施确保改服务项目总目标的实现。+论文要求的阶段的概述部分的重要性
下面我将结合我的项目实践,重点阐述 xx 运维项目论述文论文题目中的核心问题
三、正文段(理论联系实际)
套子题目的注意事项:
1、分段写采用一、二、三等大点下面写内容的方式 如果大点下面有小点那么写 1、2、3 等 如果还有就(1)、(2)、(3)
2、写好分点后就要写具体内容,要回忆书上的内容按照书上的内容结合自己的工作经验,----就是
“扯”知识点+工作经验的方式 可以先说下知识点的官方语言,然后结合实际怎么做的,这样就是一段了!
如果实在没有工作经验就把书上的话用自己的话说一遍要注意用词,比如我带领我的团队做了什么事等语
气词,这样显得有经验些。
四、收尾(凤尾写一些心得体会显得更加真实)
结尾:建议大家分两段去写
第一段写:写子题目一两个活动的问题和改进措施和经验教训----特别注意:正文中的活动一定结合子
题目写全面,结尾问题这里可以挑一两个活动写下问题和改进措施
第二段:写套话内容:2019 年 3 月,(与题目的日期对应注意这里写一个合同期间的收尾日期不要写
开始日期),本运维合同到期,通过我和我的团队的努力,赢得了甲方的好评,保证了系统的正常运行,并顺利和甲方签署了下一期的运维服务合同,这主要得益于我成功的 XX(与考试题目相关),当然,在本合同履行过程中,还有一些小问题,(自己去想下小问题),经过我后期的努力,这些都得到了解决。另外,在后期,我将继续学习 ITSS、ITTL 等相关标准知识、不断的充电学习,继续做好 IT 运维相关工作。
----这块写 300 左右
四、结尾中的问题
这些小问题有的学员不会写,注意这些小问题一定是不伤大雅的不能是重大事故的,不能影响合同的,
那么我在这里总结了一些问题供大家参考一定注意这些问题经过了我们大家的努力,使得问题得到了妥善的
解决涉及到客户不满意的可以采用“镀金”的方式解决!
1、人员要素—人员的负面情绪 这个自己去想吧 应该怎样写由于团队成员家里问题,跟客户在交流工
作问题时候把负面情绪带到工作中来客户不太满意,经过沟通多方协调解决了问题
2、沟通问题由于沟通不畅理解的不一致,导致解码错误等
3、人员能力问题比如开始在人员交替的时候由于培训不到位导致配合客户工作出现问题,经过培训啊、
加班加点的学习啊、传帮带啊等解决了问题
4、过程类如没有严格走变更管理的流程,也没有提交变更单,通过口头告知的方式直接做了变更,出
现了系统问题,无法追踪等
5、资源要素比如工具由于时间紧张没有经过测试可用性及阶段部署等,导致运行时不可用所以直接影
响了运营工作的进度及效率问题
6、人员连续性问题,在发生人员离职时没有通知甲方及第三方或者交接时间短出现了人员了解不充分
问题
7、第三方供应商提交的不符合要求的产品了导致项目运营有问题
8、没有了解到客户的根本性问题而导致理解不一致盲目修改,客户不验收问题等
9、处理客户提出的问题时没有区分优先级导致领导不满意等
10、sla 规定了服务时间及到场时间,但是由于工作量问题致使到场延迟等
论文分享一篇以往学员在网站发表的文章
希望大家仿照去写
基于 ITSS 标准的远程医疗运维服务持续改进
【摘要】为解决当地群众“看病难、看病贵”等问题,A 县开展了远程门诊工作,但因 IT 服务运维保障不力,工作成效低于预期。M 公司中标远程门诊运维服务项目,任命我为项目经理,具体负责该项目的 IT 服务规划与管理工作。运维服务工作启动后,项目经理我认真按照 ITSS 的要求,努力做好运维服务生命周期阶段的各项 IT服务工作,加强团队建设和管理和 IT 服务监督管理。运维合同期满时,该运维服务项目的时间、成本、质量、范围和风险均达到预期,至今状态良好。本文以该运维服务项目为例,结合项目团队工作期间的一些经验和做法,举例概述了城乡区域远程门诊业务运维特点,重点论述了 IT 服务持续改进的方法进行了阐述,主要包括对人员、资源、技术和过程等关键要素的服务测量、服务回顾和服务改进等具体活动。
【关键词】ITSS;IT 运维服务;远程会诊;远程医疗;系统规划与管理;
A 县地处华东山区,全县为低山丘陵地貌,人口聚居呈现出“小、散、远”等特点,交通出行非常不便。全
县乡村医生流失严重、诊疗水平普遍较低,人民群众迫切要求改善医疗服务现状。为扭转当前不合理、不均衡的医疗资源配置格局,推进优势医疗资源下沉和分级诊疗政策落实,A 县决定在全县 21 个乡镇卫生院和 1589 个村级卫生室开设远程门诊,以期解决人民群众“看病难、看病贵”等问题。
远程门诊是 IT 技术和现代医学技术深度融合、发展的产物,通过使用基于 Internet 的专用线路通道,利用现代计算机技术、通信技术和多媒体技术等,实现各种病人体征数据的远程采集、传输、处理、存储和查询,进而实现对远端病人的初步诊察、诊断、康复指导等。在日常的远程诊疗中,需要传输大量病人体征数据、医学影像或音视频等在内的多种媒体信息,因此对远程诊疗的准确性、可靠性而言,全高清(多为 720P 或 1080P)的视频传输、低延时(ping 值不应高于 30ms)的网络传输是不可或缺。
作为远程门诊工作具体承建者的县卫计委信息科,由于运维能力不足,对频繁出现的医学影像、音视频传输延迟、网络线路时断时续等技术问题经常束手无策,致使远程门诊收效甚微。因此,A 县卫计委通过公开招标确定由 M 公司负责远程门诊运维服务工作。运维工作启动后,项目经理我和团队成员组织县卫计委领导、县卫计委信息科 IT 人员、城市公立医院、乡镇卫生院、农村卫生室等的部分医务人员和就诊群众,分别通过问卷调查、现场访谈、座谈会和专题会议等形式,了解到目前远程门诊运维工作存在的问题:1、县卫计委 IT 人员结构配备不合理,IT 人才匮乏;2、县卫计委信息科日常工作多为维护单位内部的技术服务,缺乏区域性大型运维项目的经验和能力;3、乡镇、农村医务人员对于“互联网+医疗”环境的适应能力不足,远程门诊启用前未能进行有效的培训;4、医学影像设备采购于不同厂家,使用手册和维护方法多样化。这些问题的存在和频发,影响了远程门诊建设的预期效果。
通过前期的调研,以及在 IT 服务规划设计、部署实施和运营服务过程中发现的一些新问题和新情况,我带领运维管理团队按照 ITSS 的系列标准,从人员、资源、技术和过程等四个关键要素[1]对照客户需求,持续开展了 IT 服务改进的工作。
IT 服务持续改进的主要目的是使 IT 服务一直适应不断变化的业务需求,是贯穿于 IT 服务全生命周期的、持续性的活动,不存在明显的起止时间[2]。持续改进方法是实现服务改进的有效方法,包括识别改进策略/战略、识别需要测量什么、收集数据、处理数据、分析信息和数据、展示并使用信息和实施改进等,主要通过服务测量、服务回顾和服务改进等活动实现[3]。
1、服务测量
服务测量用于获得与服务交付过程相关的各种数据,进而获得服务改进获得所需的各种原始资料,作为服务改进的基准和依据,并为服务改进设定目标。服务测量活动是持续改进方法中“识别改进战略/策略”、“识别需要测量什么”和“收集数据”的具体体现,包括服务人员测量、服务资源测量、服务技术测量和服务过程测量等[4]。
例如,在这个环节的服务资源测量中,为提升服务质量和效率,我们细化了服务台的关键测量指标,将乡镇卫生院、农村卫生室处理夜间急诊、急危重症时遇到的故障电话申报接听率、派单准确率作为重要的测量指标之一,以强化远程门诊运维服务的保障能力。另外,我们还将同一备件或备品(如各远程门诊的就诊卡读卡器)的月均损坏率、复用率作为一项重要测量指标,以降低运维成本。
2、服务回顾
在该运维项目中,服务回顾的主要目标是为县卫计委领导、信息科、城乡远程门诊医护人员和团队成员回顾各种服务测量数据,并作为后续服务活动的参考和依据,服务回顾的形式包括项目内部会议、视频会议、意见征集等。服务回顾活动是持续改进方法中“处理数据”、“分析信息和数据”和“展示并使用信息”的具体体现[5]。
在这个环节中,我设计了三级服务回顾机制,一级服务回顾采取不定期按需沟通的方式,由卫计委信息科和我参加,回顾内容针对重大事件、特殊事件和紧急事件的沟通,如重大服务内容变更、服务投诉等;二级服务回顾按月进行,由卫计委信息科和运维团队参加,回顾内容为当月服务情况,包括工作量、SLA 达成情况等;三级服务回顾按年度进行,由公司运维总监、销售经理、卫计委领导、卫计委信息科和运维团队参加,回顾内容为项目年度整体交付情况等。
3、服务改进
服务改进以服务测量、服务回顾活动为前提,利用管理方针、管理目标、客户满意度管理、投诉管理和管理评审等活动,提升服务能力的有效性和效率,是持续改进方法中“实施改进”的具体体现,主要包括服务改进设计、服务改进实施和服务改进验证等,涉及服务管理人员、资源、技术和过程等方面[6]。
例如,在远程门诊运维服务进入运营管理期,各项指标显示运行状态较为平稳时,项目经理以内部调岗的方式调整了团队内部网络运维工程师的人员配备数量,以减少人力成本;另外,运维团队在多个承担辖区内村级卫生室数据汇聚处理的乡镇卫生院中心点,按照应急响应预案的内容,针对突发网络故障组织了 2 次专项应急演练,对于演练过程中暴露的问题和获得的相关数据,积极对应急响应预案进行整改,跟踪并确认整改效果。在整个项目运维过程中,得益于运维团队有效的 IT 服务持续改进和其他生命周期的有力保障,A 县远程门诊运维项目的时间、成本、质量、范围和风险管控均符合预期,至今运行稳定、状态良好,达到了解决人民群众“看病难、看病贵”等问题的目的,使得基层医疗卫生工作更加高效、便利,也从而使得 A 县政府、卫计委获得了民心和口碑
1106

被折叠的 条评论
为什么被折叠?



