一、DCDC简易电路原理
DCDC电路是直流转直流电路,将某直流电源转变为不同电压值的电路,分为升压电路和降压电路。
1.1电容、电感基础知识
1.1.1电容
电容两端电压不能突变。
通交流、阻直流;通高频、阻低频。
1.1.2电感
通过电感上的电流不能突变。
通直流,阻交流;通低频,阻高频。
1.2升压电路原理
1.2.1电感的作用

如上图,开关闭合,电感充电,电阻短路,当2.2us后电感上电流达到2.4A。
开关断开,电源流经电感(电源电压+电感电压,达到升压,电感放电)为电阻供电,2.4A的电流流过电阻,电阻两端电压达到12v。
但是,若开关闭合,电阻又被短路,电阻两端电压随开关闭合与断开变化。
1.2.2二极管的作用
开关闭合,电源向电感充电,电容、电阻短路。

左图,开关断开,电源流经电感(电源电压+电感电压,达到升压,电感放电)向电容充电,并为电阻供电。
右图,开关闭合,电源向电感充电,二极管隔离两边电路;电容(达到电源电压+电感电压)向电阻放电。
现实,将开关换成MOS管,MOS管导通,电源给电感充电,电容给电阻放电;MOS管断开,电源电流流经电感向电容充电,给电阻供电。
1.2.3注意点

升压到12v时,输出电流只有0.25A,不足以驱动电机。
所以需要并联许多节干电池,增加输入电流才行。既然有这么多干电池了,为什么不直接串联达到12v?还可以省略升压电路。
1.3降压电路原理
通过不停的开关达到降压的目的,实际中,开关换成MOS管 。
1.3.1调节占空比

1.3.2电路原理
(1)开关闭合

如左图,开关闭合,二极管截至,电源给电感、电容充电,给负载供电。
但是通过电感上的电流不能突变,电感上感应出反向电流,使得负载端的电压不足12v,使,如右图。
随时间增加,电感上电压减少,负载电压上升,若时间长,电感上电压将降为0v,负载上电压变为12v,因为电感上电流不变,则相当于一段导线。
所以要严格控制开关通断的时间。
(2)开关断开
如右图,开关断开,电感放电。随着电感上电压减小,负载两边的电压也减小,如右图。
可以达到如上图的效果。
(3)电容作用
储能、滤波
使负载两端电压更加的平滑。

1.3.3电路损耗
不足10%,电路效率90%。

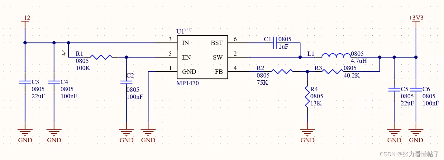
二、基于MP1470芯片降压电路的初步了解
2.1阅读芯片数据手册
2.1.1基本信息(提炼最重要的信息)
- 输入电压:4.7~16v,最大不超过16v
- 最大输出电流:2A
- 开关频率:500KHz
- 同步、降压
- 封装:TSOT23-6
=55℃/w,在PCB上每上升1w,则温度·上升55℃。
- 应用信息:APPLICATION INFORMATION 在实际应用中的计算、选型
- PCB Layout Guidelines
- 应用实例
- 封装参数图
2.1.2管脚信息

| 引脚号 | 名称 | 描述 |
| 1 | VIN | 电源电压。 MP1470 的工作电压为 4.7V 至 16V。 需要一个电容器来去耦合输入。 使用宽 PCB 线连接 VIN。 |
| 2 | SW | 开关量输出。 使用宽 PCB 线连接 SW。 |
| 3 | GND | 系统接地。 GND是调节输出电压的参考地。 在PCB布局期间需要格外小心,用铜线和通孔连接GND。 |
| 4 | BST | 引导结构。 在SW和BST之间连接一个1uF BST电容和一个电阻,以在高边开关驱动器两端形成个浮动 电源。 |
| 5 | EN | 使能。 驱动EN高以启用MP1470。 对于自动启动,请连接到带有100K欧的上拉电阻。 |
| 6 | FB | 反馈意见。 将 FB 连接从输出端到 GND 的外部电阻分压器的抽头,以设置输出电压。 当FB电压下降到600mV以下时,频率折返比较器降低振荡器频率,以防止在短路故障期间 电流限制失控 |
2.2原理图分析

2.2.1自举电容
(1)基本信息
连接在BST脚上的C1电容
作用:保证MOS管持续导通
取值:在DCDC降压电路中取值约为0.1~1uF,该芯片固定为1uF
(2)原理

- Vin输入与SW输出之间存在一个MOS管
- 导通条件:
- 存在问题:没有自举电容时,MOS不能完全饱和导通。
例如,当阈值=4V时,g端电压要大于s端4V,MOS管才能导通。
开始上电,MOS管导通,d→s导通。
随着↑,
↓。
当<4V时(例如
=8.001V),MOS管进入放大状态,相当于大电阻,有压降,功耗比较大。
稳定在8.001V,不可能达到12V。
- 解决办法:加上自举电容。
开始上电,MOS管导通,d→s导通。
同时自举电容充电到12V。
随着↑(如
=5V),由于二极管存在,电容不能放电,电容两端电压被
抬高至
12V+5V,同时=12V+5V=17V。
由于电容的存在,始终为12V,满足
,MOS管始终处于饱和导通状态,
可以
达到12V。 - 总结:利用二极管加电容将
钳位在12V,MOS管始终导通。
2.2.2续流电感
(1)基本信息
连接在SW脚上的L1电容
作用:作为外围电路,实现降压
(2)原理
详情见1.3降压电路原理
2.2.3反馈网络
(1)基本信息
由连接在FB引脚上的R2,R3,R4组成
作用:设置输出电压
(2)原理

- 原理:R1,R2电阻对输出电压实现分压后,将R2两端电压值反馈给FB引脚,FB引脚得到电压值后与设定的电压值比较,可以通过调节芯片中MOS管开关频率(调节占空比)来调整输出电压。
- R2取值:首先,选择 R2 的值。
R2 值应合理选择,因为 R2 值过小会导致相当大的静态电流损耗,但 R2 值过大又会使 FB 对噪声敏感。
建议 R2 在 5 - 100kΩ 之间。通常情况下,R2上电流在 5 - 30µA 之间可在系统稳定性和空载损耗之间取得良好平衡。 - R1取值:可以根据下面的公式(手册提供)
手册还提供了这部分常见输出电压的推荐参数(
)

2.2.4其他器件
C2,C3,C4,C5,C6:均滤波。
其中为Vin滤波的电容C3和C4,选择一大一小(相差100倍),小电容滤高频率,大电容滤低频率。
R1:分压,可调节EN阈值。
以上器件参数均可采纳手册建议。
三、陈氏总结——升降压电路

DCDC升压电路

DCDC降压电路
升降压电路均使用电容电感,但是位置不一样则功能不一样,总结如下。
| 升压电路 | 降压电路 | |
| 电感 | 在开关前,用于和电源串联升压 | 在开关后,和负载串联,用于分压降压 |
| 电容 | 有电感,电感上,我充电;没电感,我再上 | 滤波,使波形不要太尖锐 |
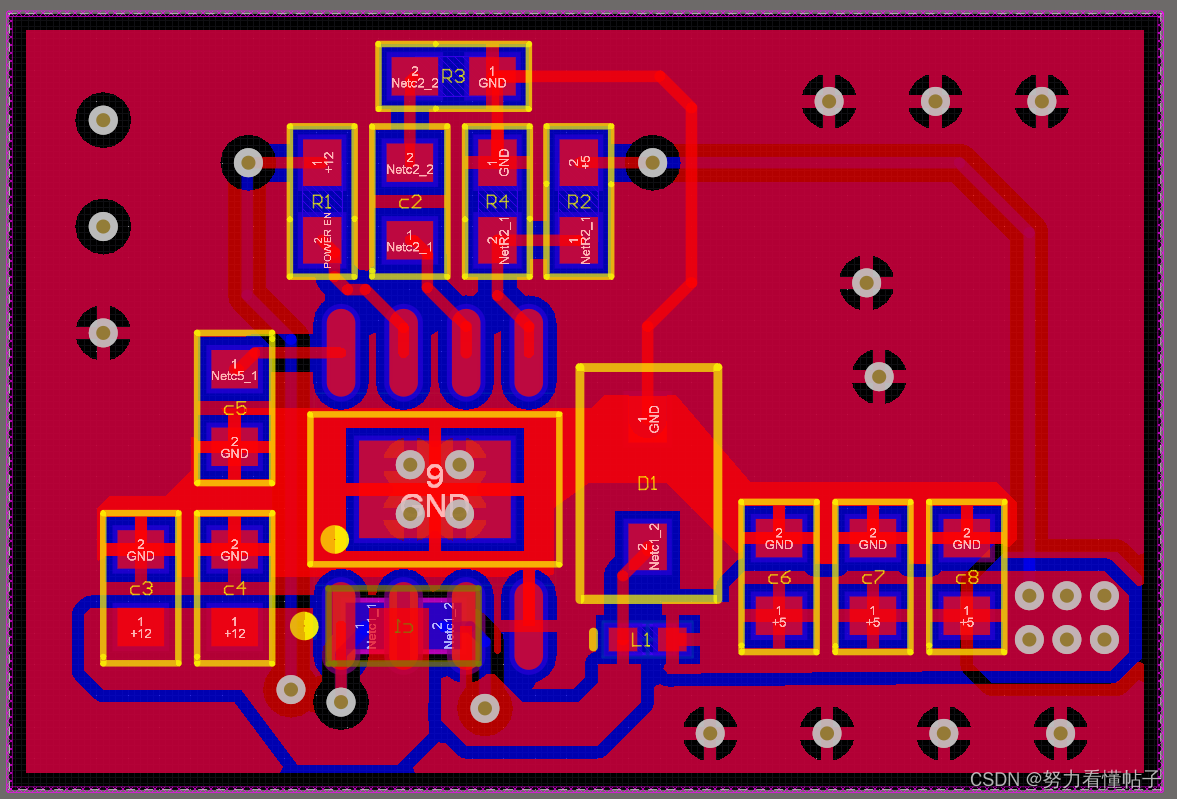
四、基于MP1484DN芯片的PCB设计要点
3.1准备工作
下载对应的DCDC芯片数据手册对以下内容进行预先解读
- 预先了解DCDC的功率及转换电压范围
- 对芯片的最大电流进行解读
- 对DCDC的管脚定义进行了解
- 是否为高发热量转换芯片
- PCB layout guide



3.2原理图
分析原理图,做到“心中有环”,“环”指的是有大电流(主干道)流过的闭合回路,环面积越小越好,布局紧凑。
在原理图上的“环”是一个完整的电路的环,在PCB中的体现一方面是该回路,另一方面更多的是同标签的一片铜。
3.3PCB预布局
心中有环,环要最小。
输入、输出回路
同标签的铺铜
(1)按照原理图,先随便放置所有器件
(2)先摆放输入和输出主干道上的器件
原则:兼顾输入环(红色)和输出环(绿色)都要最小,各个管脚相互最近。例如C2 的正近IN,负靠近GND。
(3)反馈网络,使能网络,SS角,COMP角:靠近主芯片管脚。
(4)BS管脚:阻碍主干道,放在背面。
3.4PCB优化布局
(1)显示全部,打开飞线,考虑布线。
(2)在摆放器件时,器件布局尽量紧凑,使电源路径尽量短.
(3)布局时注意环路面积。
(4)器件归中对齐,调整间距。
(5)滤波器件需合理放置时,滤波电容在电源路径上保持先大后小原则。
(6)注意留出打孔和铺铜的空间,以满足电源模块输入/输出通道通流能力。
(7)对于输出多路的开关电源尽量使相邻电感之间垂直放置,大电感和大电容尽量布置在主器件面
3.5铺铜与打孔
(1)主干道铺铜;非主干道走线。
(2)打孔换层的位置须考虑滤波器件位置,输入应打孔在滤波器件之前输出在滤波器件之后,这样才是经过的滤波后的信号。
(3)在铺整块地的铜时的步骤:(铺地的铜和其他铜之间是没有连接的)
- 切割板外形
- 铺铜管理器中进行铺铜
- 选择铺铜的边界是板外形
- 选择铺铜的层为GND
- 下面选择第二个为去死皮
- 应用
(4)在输出处的打孔,覆盖上绿油,防止外界信号干扰;在主芯片处的打孔不用覆盖绿油,更加便于散热。

本文详细介绍了DCDC电路的基本原理,包括升压和降压电路的工作机制,以及基于MP1114芯片的降压电路设计,涵盖了电容、电感的角色,MOS管的应用,以及PCB布局的关键要素,如环路面积、器件布局和铺铜策略。

1万+





