目录
1 概述
项目所处的环境可能对项目的开展产生有利或不利的影响,这些影响的两大主要来源为事业环境因素和组织过程资产。
2 事业环境因素和组织过程资产
事业环境因素(EEFs)是指项目团队不能控制的,将对项目产生影响、限制或指令作用的各种事物,可能来自于组织的内部和(或)外部。组织过程资产(OPA)是执行组织所特有并使用的计划、过程、政策、程序和知识库等,可用于帮助项目达成目标。事业环境因素是指不得不受其影响,凭自身无法改变的客观环境或资源。
组织过程资产是可以用于依靠或借助的任何环境或资源,以便有利开展项目活动、达到项目目的。
事业环境因素和组织过程资产可以有一定程度的重叠。

组织过程资产包括来自任何(或所有)项目执行组织的,可用于执行或治理项目的任何工件、实践或知识,还包括来自组织以往项目的经验教训和历史信息。在整个项目期间,项目团队成员可以对组织过程资产进行必要的更新和增补。组织过程资产主要分为两类:
◆ 过程、政策和程序:组织用于执行项目工作的流程与程序。
◆ 组织知识库:组织用来存取信息的知识库。
在整个项目生命周期中,要经常更新组织过程资产;在项目阶段结束及整个项目结束时,必须更新组织过程资产。
在项目管理过程组中,事业环境因素是全部启动过程组和规划过程组的输入,在整个项目生命周期中,仅有“确认范围”、“监督风险”不使用组织过程资产。
3 组织系统
3.1 概述
单个组织内多种因素的交互影响创造出一个独特的系统,会对在该系统内运行的项目造成影响。这种组织系统决定了组织系统内部人员的权力、影响力、利益、能力和政治能力。执行组织中的高级管理层负责组织系统建设,以便主要依靠系统(而不是个人)管理人事物。
系统是各种组件的集合,可以实现单个组件无法实现的成果;组件是项目或组织内的可识别要素,提供了某种特定功能或一组相关的功能;各种系统组件的相互作用创造出组织文化和能力;组织管理层检查组件与系统之间的优化权衡,以便采取合适的措施为组织实现最佳结果。
◆ 系统要素主要包括组件、组件属性和组件关系。
◆ 系统因素包括治理框架、管理要素、组织结构类型。
3.2 组织治理框架
“治理”指组织各个层面的有组织的或有结构的安排,旨在确定和影响组织成员的行为。
组织治理框架是组织中的重要决策制定框架,决定了在组织中谁有权力在什么时候、用什么方法、做出并推行什么决策。项目治理是组织为项目建立的高级别的指导、支持、监督与控制框架。

3.2.1 治理框架
治理是在组织内行使职权的框架,会影响以下方面:
◆ 组织目标的设定和实现方式
◆ 风险监督和评估方式
◆ 绩效优化方式
3.2.2 项目治理
项目治理是指用于指导项目管理活动的框架、功能和过程,从而创造独特的产品、服务或结果以满足组织、战略和运营目标。
3.3 管理要素
管理要素指组织内部关键职能部门或一般管理原则的组成部分,组织将这些管理要素的绩效分派到选定的员工身上。这些分配到各个层级的职责、终责和职权表明了各个层级的员工在组织结构内执行上述职能的方式。
3.4 组织结构类型
组织需要权衡两个关键变量之后才可确定合适的组织结构类型,这两个变量包括可以采用的组织结构类型,以及针对特定组织如何优化组织结构类型的方式。在确定组织结构时,每个组织都需要考虑大量的因素,每个因素的重要性也各不相同。
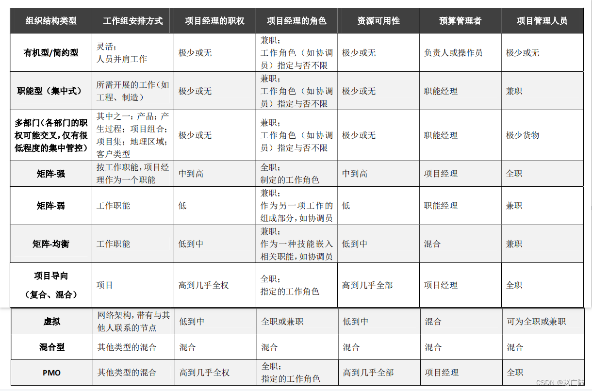
3.4.1 组织结构类型



3.4.2 项目管理办公室
项目管理办公室(PMO)是组织中指导、协调和支持项目管理工作的一个常设职能部门。PMO 对于项目相关的治理过程进行标准化,促进资源、方法论、工具和技术共享,并为所辖项目和项目经理提供必要的支持。
◆ 支持型 PMO:担当项目顾问的角色,为项目提供模板、最佳实践、培训,以及来自其他项目的信息和经验教训。
◆ 控制型 PMO:不仅给项目提供支持,而且通过各种手段要求项目服从。
◆ 指令型 PMO:直接管理和控制项目。
除了被集中管理以外,PMO 所支持和管理的项目不一定彼此关联。为了保证项目符合组织的业务目标,PMO 可能有权在每个项目的生命周期中充当重要相关方和关键决策者。为了不断完善项目管理系统,PMO 必须关注有关项目管理的组织过程资产的积累。
372

被折叠的 条评论
为什么被折叠?



