目录
随着信息技术的快速发展和智能化生活的普及,校园宿舍订水系统作为提升校园生活便捷性的重要工具,正逐渐受到广泛关注。基于Spring Boot框架的校园宿舍订水系统,旨在通过整合现代信息技术与校园服务,实现宿舍订水的自动化、智能化管理。该系统不仅提升了订水服务的效率,还优化了用户体验,为校园生活带来了极大的便利。通过本系统的开发与应用,我们期望为校园宿舍订水服务树立新的标杆,推动校园信息化建设的进一步发展。
本校园宿舍订水系统采用的数据库是Mysql,使用springboot技术开发。在设计过程中,充分保证了系统代码的良好可读性、实用性、易扩展性、通用性、便于后期维护、操作方便以及页面简洁等特点。
关键词:校园宿舍订水系统;springboot框架,Mysql 数据库
Abstract
With the rapid development of information technology and the popularization of intelligent living, the campus dormitory water ordering system, as an important tool to improve the convenience of campus life, is gradually receiving widespread attention. The campus dormitory water ordering system based on the Spring Boot framework aims to achieve automated and intelligent management of dormitory water ordering by integrating modern information technology and campus services. This system not only improves the efficiency of water ordering services, but also optimizes the user experience, bringing great convenience to campus life. Through the development and application of this system, we hope to set a new benchmark for water ordering services in campus dormitories and promote further development of campus information construction.
The water ordering system for this campus dormitory is developed using MySQL database and Springboot technology. During the design process, the system code was fully ensured to have good readability, practicality, scalability, universality, ease of maintenance, ease of operation, and concise pages.
Keywords:Water supply system for campus dormitories; Springboot framework, MySQL database
1 绪论
1.1 选题背景与意义
在当今信息化社会,高校作为人才培养和科研创新的重要基地,其信息化建设水平直接关系到校园管理与服务的质量。校园宿舍订水系统作为校园生活服务的重要组成部分,其传统的管理方式已难以满足现代用户的多样化需求。因此,基于Spring Boot框架开发校园宿舍订水系统具有重要的选题背景。
该系统的研发不仅有助于提升订水服务的效率和准确性,减少人为错误和繁琐流程,还能为用户提供更加便捷、个性化的订水体验。通过整合线上支付、订单追踪等功能,系统能够实现订水流程的自动化和智能化,提高管理效率,降低运营成本。此外,该系统的推广和应用还有助于推动校园信息化建设的深入发展,提升学校的整体形象和竞争力。
在国外,众多知名高校早已将信息化技术融入校园生活的方方面面,其中宿舍订水服务作为重要的生活环节,早已实现了智能化管理。这些先进的订水系统不仅具备完善的订单管理、支付结算功能,还能通过大数据分析用户行为,为用户提供个性化的订水建议和优惠活动。同时,这些系统还注重用户体验的优化,界面设计简洁明了,操作流程便捷高效,为用户带来了极佳的使用体验。
而在国内,虽然校园宿舍订水系统的研发起步较晚,但近年来随着高校信息化建设的快速推进,越来越多的学校开始关注和投入到这一领域的研究中。国内的研究者和开发者们积极借鉴国外的先进经验和技术,结合国内高校的实际情况和用户需求,努力打造适合本土特色的订水系统。他们不仅关注系统的基本功能实现,还注重提升系统的稳定性、安全性和易用性。通过不断优化算法、改进界面设计、增强数据安全保护等措施,国内的研究者们为校园宿舍订水系统的发展做出了积极的贡献。
综上所述,基于Spring Boot的校园宿舍订水系统在国内外都受到了广泛的关注和研究,其发展前景十分广阔。随着技术的不断进步和应用的不断推广,相信未来这一系统将为校园生活带来更多的便利和创新,为广大师生提供更加优质、高效的服务。
论文将分层次经行编排,除去论文摘要致谢文献参考部分,正文部分还会对系统需求做出分析,以及阐述大体的设计和实现的功能,最后罗列部分调测记录,论文主要架构如下:
第一章:引言。第一章主要介绍了课题研究的背景和意义,系统开发的国内外研究现状和本文的研究内容与主要工作。
第二章:系统需求分析。主要从系统的用户、功能等方面进行需求分析。
第三章:系统设计。主要对系统框架、系统功能模块、数据库进行功能设计。
第四章:系统实现。主要介绍了系统框架搭建、系统界面的实现。
第五章:系统测试。主要对系统的部分界面进行测试并对主要功能进行测试
2系统分析
系统分析是开发一个项目的先决条件,通过系统分析可以很好的了解系统的主体用户的基本需求情况,同时这也是项目的开发的原因。进而对系统开发进行可行性分析,通常包括技术可行性、经济可行性等,可行性分析同时也是从项目整体角度进行的分析。然后就是对项目的具体需求进行分析,分析的手段一般都是通过用户的用例图来实现。接下来会进行详细的介绍。
2.1.1 技术可行性分析
校园宿舍订水系统在数据的存储上使用的MYSQL数据库,在校园宿舍订水系统开发中使用了JAVA、HTML、TOMCAT、Springboot这些开发工具的使用,能够给我们的编写工作带来许多的便利。系统使用B/S模式进行开发,使系统的可扩展性和维护性更佳,减少系统配置代码,简化编程代码,目前B/S模式是目前最受欢迎的一种模式。
从经济可行性上看项目在开发阶段需要一台开发PC,在生产阶段需要web服务器和数据库服务器。一台个人PC从经济上来看也不是太多问题,在后期的系统部署生产上来说,服务器的投入也不会过高,在经济层面上是一个比较可行的。
系统从法律层面上来没有对第三方有其他放有法律层面的问题,系统数据库采用的Mysql 开源社区数据库、框架采用的是开源的Springboot。系统资讯和相关内容也是有法律层面的。在源码的管理上采用git开源进行管理,所以在法律可行性上是成立的。
用户成功登入系统后就能够实现增加数据的操作,增加数据的编号由系统生成,用户不能随意填写,除了编号以外,其他增加信息用户自己填写,填写后的信息经过系统验证,验证通过后即可完成数据新增,数据新增的流程图如下图2-1所示。

图2-1 数据新增流程图
2.2.2 数据删除流程
如果系统里面存在一些没有用的数据,相关的管理人员还可以对这些数据进行删除,数据删除时流程图如下图2-2所示。

图2-2数据删除流程图
2.3 系统功能分析
校园宿舍订水系统我划分为了用户管理模块和管理员模块及送水员管理模块这三大部分。
用户角色:
- 用户注册登录:用户注册为用户并登录二手交易平台;用户对个人信息的增删改查,比如个人资料,密码修改。
- 公告信息:点击“公告信息”这个菜单,可以查看到系统中所有添加的公告信息,如果想要了解某一公告信息的详细信息,点击后面的“详情”会进入详情查看界面,可以对公告信息进行详情查看、评论等操作;
(2)校园资讯:点击“校园资讯”这个菜单,可以查看到系统中所有添加的校园资讯,如果想要了解某一校园资讯的详细信息,点击后面的“详情”会进入详情查看界面,可以对校园资讯进行详情查看、评论等操作;
(3)送水服务:点击“送水服务”这个菜单,可以查看到系统中所有添加的送水服务,支持通过关键词进行查询,如果想要了解某一送水服务的详细信息,点击后面的“详情”会进入详情查看界面,可以对送水服务进行购买、收藏、评论等操作;
(4)我的账户:在前台点击“我的”下面的“我的账户”可以对个人资料+密码修改+自己收藏的信息进行管控。
(5)个人中心:在前台点击“我的”下面的“个人中心”,可以对个人首页、订单信息、配送信息、投诉反馈、收藏等信息进行管控。
送水员角色:
(1)登录:用户可以通过登录功能进入系统,验证身份并访问相应的功能模块。
(2)配送信息管理:送水员可以查看到所有用户的配送信息信息,可以对配送绩信息进行管理。
(3)信息通知管理:送水员可以查看到所有用户的信息通知,可以对信息通知进行管理。
(4)个人信息:点击“个人信息”按钮,可以对个人的头像、昵称、手机号码等信息进行更新。
(5)修改密码:点击“修改密码”按钮,可以对登录密码进行更改,首先输入原密码,然后再输入新密码和确认密码,当原密码正确,输入两次新密码一致,则修改成功,否则给出错误提示信息。
管理员角色:
(1)系统用户:管理员可以对前台上注册过的用户信息进行管控,也可以对管理员和送水员用户信息进行管控。
(2)系统管理:进入后台首页工具栏点击“系统管理”这个按钮可以查看所有轮播图信息,可以进行详情查看、删除、查看评论等操作。
(3)订单信息管理:点击“订单信息管理”这个菜单,可以查看到订单信息管理信息详情,进行查询,添加、删除等操作。
(4)投诉反馈管理:点击“投诉反馈管理”这个菜单,可以查看到投诉反馈信息详情,进行查询,添加、删除等操作。
(5)公告信息管理:进入后台首页工具栏点击“公告信息管理”这个按钮可以查看所有校园资讯、分类列表等信息,可以进行详情查看、删除、查看评论等操作。
(6)资源管理:进入后台首页工具栏点击“资源管理”这个按钮可以查看所有公告信息,可以进行详情查看、删除、查看评论等操作。
(7)个人信息:管理员点击“个人信息”按钮,可以对个人的头像、昵称、手机号码等信息进行更新。
(8)修改密码:管理员点击“修改密码”按钮,可以对登录密码进行更改,首先输入原密码,然后再输入新密码和确认密码,当原密码正确,输入两次新密码一致,则修改成功,否则给出错误提示信息。
校园宿舍订水系统的非功能性需求比如平台的安全性怎么样,可靠性怎么样,性能怎么样,可拓展性怎么样等。具体可以表示在如下2-3表格中:
表2-3校园宿舍订水系统非功能需求表
| 安全性 | 主要指校园宿舍订水系统数据库的安装,数据库的使用和密码的设定必须合乎规范。 |
| 可靠性 | 可靠性是指校园宿舍订水系统能够安装用户的指示进行操作,经过测试,可靠性90%以上。 |
| 性能 | 性能是影响校园宿舍订水系统占据市场的必要条件,所以性能最好要佳才好。 |
| 可扩展性 | 比如数据库预留多个属性,比如接口的使用等确保了系统的非功能性需求。 |
| 易用性 | 用户只要跟着校园宿舍订水系统的页面展示内容进行操作,就可以了。 |
| 可维护性 | 校园宿舍订水系统开发的可维护性是非常重要的,经过测试,可维护性没有问题 |
2.4 系统用例分析
通过2.3功能的分析,得出了系统的用例图:
用户/送水员角色用例如图2-4所示。

图2-4用户/送水员角色用例图
管理员是维护整个校园宿舍订水系统中所有数据信息的。管理员角色用例如图2-5所示。

本章主要通过对校园宿舍订水系统的可行性分析、流程分析、功能需求分析、系统用例分析,确定整个系统要实现的功能。同时也为系统的代码实现和测试提供了标准。
3 系统总体设计
3.1 系统架构设计
本系统从架构上分为三层:表现层(UI)、业务逻辑层(BLL)以及数据层(DL)。

图3-1系统架构设计图
表现层(UI):又称UI层,主要完成本系统的UI交互功能,一个良好的UI可以打打提高用户的用户体验,增强用户使用本系统时的舒适度。UI的界面设计也要适应不同版本的校园宿舍订水系统以及不同尺寸的分辨率,以做到良好的兼容性。UI交互功能要求合理,用户进行交互操作时必须要得到与之相符的交互结果,这就要求表现层要与业务逻辑层进行良好的对接。
业务逻辑层(BLL):主要完成本系统的数据处理功能。用户从表现层传输过来的数据经过业务逻辑层进行处理交付给数据层,系统从数据层读取的数据经过业务逻辑层进行处理交付给表现层。
数据层(DL):由于本系统的数据是放在服务端的mysql数据库中,因此本属于服务层的部分可以直接整合在业务逻辑层中,所以数据层中只有数据库,其主要完成本系统的数据存储和管理功能。
3.2 系统功能模块设计
在上一章节中主要对系统的功能性需求和非功能性需求进行分析,并且根据需求分析了本系统中的用例。那么接下来就要开始对本系统的架构、主要功能和数据库开始进行设计。校园宿舍订水系统根据前面章节的需求分析得出,其总体设计模块图如图3-2所示。

图3-2系统功能模块图
数据库设计一般包括需求分析、概念模型设计、数据库表建立三大过程,其中需求分析前面章节已经阐述,概念模型设计有概念模型和逻辑结构设计两部分。
3.3.1 数据库概念结构设计
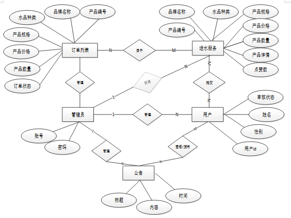
下面是整个校园宿舍订水系统中主要的数据库表总E-R实体关系图。

图3-3校园宿舍订水系统总E-R关系图
通过上一小节中校园宿舍订水系统中总E-R关系图上得出一共需要创建很多个数据表。在此我主要罗列几个主要的数据库表结构设计。
| 编号 | 名称 | 数据类型 | 长度 | 小数位 | 允许空值 | 主键 | 默认值 | 说明 |
| 1 | token_id | int | 10 | 0 | N | Y | 临时访问牌ID | |
| 2 | token | varchar | 64 | 0 | Y | N | 临时访问牌 | |
| 3 | info | text | 65535 | 0 | Y | N | ||
| 4 | maxage | int | 10 | 0 | N | N | 2 | 最大寿命:默认2小时 |
| 5 | create_time | timestamp | 19 | 0 | N | N | CURRENT_TIMESTAMP | 创建时间: |
| 6 | update_time | timestamp | 19 | 0 | N | N | CURRENT_TIMESTAMP | 更新时间: |
| 7 | user_id | int | 10 | 0 | N | N | 0 | 用户编号: |
| 编号 | 名称 | 数据类型 | 长度 | 小数位 | 允许空值 | 主键 | 默认值 | 说明 |
| 1 | article_id | mediumint | 8 | 0 | N | Y | 文章id:[0,8388607] | |
| 2 | title | varchar | 125 | 0 | N | Y | 标题:[0,125]用于文章和html的title标签中 | |
| 3 | type | varchar | 64 | 0 | N | N | 0 | 文章分类:[0,1000]用来搜索指定类型的文章 |
| 4 | hits | int | 10 | 0 | N | N | 0 | 点击数:[0,1000000000]访问这篇文章的人次 |
| 5 | praise_len | int | 10 | 0 | N | N | 0 | 点赞数 |
| 6 | create_time | timestamp | 19 | 0 | N | N | CURRENT_TIMESTAMP | 创建时间: |
| 7 | update_time | timestamp | 19 | 0 | N | N | CURRENT_TIMESTAMP | 更新时间: |
| 8 | source | varchar | 255 | 0 | Y | N | 来源:[0,255]文章的出处 | |
| 9 | url | varchar | 255 | 0 | Y | N | 来源地址:[0,255]用于跳转到发布该文章的网站 | |
| 10 | tag | varchar | 255 | 0 | Y | N | 标签:[0,255]用于标注文章所属相关内容,多个标签用空格隔开 | |
| 11 | content | longtext | 2147483647 | 0 | Y | N | 正文:文章的主体内容 | |
| 12 | img | varchar | 255 | 0 | Y | N | 封面图 | |
| 13 | description | text | 65535 | 0 | Y | N | 文章描述 |
| 编号 | 名称 | 数据类型 | 长度 | 小数位 | 允许空值 | 主键 | 默认值 | 说明 |
| 1 | type_id | smallint | 5 | 0 | N | Y | 分类ID:[0,10000] | |
| 2 | display | smallint | 5 | 0 | N | N | 100 | 显示顺序:[0,1000]决定分类显示的先后顺序 |
| 3 | name | varchar | 16 | 0 | N | N | 分类名称:[2,16] | |
| 4 | father_id | smallint | 5 | 0 | N | N | 0 | 上级分类ID:[0,32767] |
| 5 | description | varchar | 255 | 0 | Y | N | 描述:[0,255]描述该分类的作用 | |
| 6 | icon | text | 65535 | 0 | Y | N | 分类图标: | |
| 7 | url | varchar | 255 | 0 | Y | N | 外链地址:[0,255]如果该分类是跳转到其他网站的情况下,就在该URL上设置 | |
| 8 | create_time | timestamp | 19 | 0 | N | N | CURRENT_TIMESTAMP | 创建时间: |
| 9 | update_time | timestamp | 19 | 0 | N | N | CURRENT_TIMESTAMP | 更新时间: |
| 编号 | 名称 | 数据类型 | 长度 | 小数位 | 允许空值 | 主键 | 默认值 | 说明 |
| 1 | auth_id | int | 10 | 0 | N | Y | 授权ID: | |
| 2 | user_group | varchar | 64 | 0 | Y | N | 用户组: | |
| 3 | mod_name | varchar | 64 | 0 | Y | N | 模块名: | |
| 4 | table_name | varchar | 64 | 0 | Y | N | 表名: | |
| 5 | page_title | varchar | 255 | 0 | Y | N | 页面标题: | |
| 6 | path | varchar | 255 | 0 | Y | N | 路由路径: | |
| 7 | position | varchar | 32 | 0 | Y | N | 位置: | |
| 8 | mode | varchar | 32 | 0 | N | N | _blank | 跳转方式: |
| 9 | add | tinyint | 3 | 0 | N | N | 1 | 是否可增加: |
| 10 | del | tinyint | 3 | 0 | N | N | 1 | 是否可删除: |
| 11 | set | tinyint | 3 | 0 | N | N | 1 | 是否可修改: |
| 12 | get | tinyint | 3 | 0 | N | N | 1 | 是否可查看: |
| 13 | field_add | text | 65535 | 0 | Y | N | 添加字段: | |
| 14 | field_set | text | 65535 | 0 | Y | N | 修改字段: | |
| 15 | field_get | text | 65535 | 0 | Y | N | 查询字段: | |
| 16 | table_nav_name | varchar | 500 | 0 | Y | N | 跨表导航名称: | |
| 17 | table_nav | varchar | 500 | 0 | Y | N | 跨表导航: | |
| 18 | option | text | 65535 | 0 | Y | N | 配置: | |
| 19 | create_time | timestamp | 19 | 0 | N | N | CURRENT_TIMESTAMP | 创建时间: |
| 20 | update_time | timestamp | 19 | 0 | N | N | CURRENT_TIMESTAMP | 更新时间: |
| 编号 | 名称 | 数据类型 | 长度 | 小数位 | 允许空值 | 主键 | 默认值 | 说明 |
| 1 | brand_classification_id | int | 10 | 0 | N | Y | 品牌分类ID | |
| 2 | brand_name | varchar | 64 | 0 | Y | N | 品牌名称 | |
| 3 | create_time | datetime | 19 | 0 | N | N | CURRENT_TIMESTAMP | 创建时间 |
| 4 | update_time | timestamp | 19 | 0 | N | N | CURRENT_TIMESTAMP | 更新时间 |
| 编号 | 名称 | 数据类型 | 长度 | 小数位 | 允许空值 | 主键 | 默认值 | 说明 |
| 1 | collect_id | int | 10 | 0 | N | Y | 收藏ID: | |
| 2 | user_id | int | 10 | 0 | N | N | 0 | 收藏人ID: |
| 3 | source_table | varchar | 255 | 0 | Y | N | 来源表: | |
| 4 | source_field | varchar | 255 | 0 | Y | N | 来源字段: | |
| 5 | source_id | int | 10 | 0 | N | N | 0 | 来源ID: |
| 6 | title | varchar | 255 | 0 | Y | N | 标题: | |
| 7 | img | varchar | 255 | 0 | Y | N | 封面: | |
| 8 | create_time | timestamp | 19 | 0 | N | N | CURRENT_TIMESTAMP | 创建时间: |
| 9 | update_time | timestamp | 19 | 0 | N | N | CURRENT_TIMESTAMP | 更新时间: |
| 编号 | 名称 | 数据类型 | 长度 | 小数位 | 允许空值 | 主键 | 默认值 | 说明 |
| 1 | comment_id | int | 10 | 0 | N | Y | 评论ID: | |
| 2 | user_id | int | 10 | 0 | N | N | 0 | 评论人ID: |
| 3 | reply_to_id | int | 10 | 0 | N | N | 0 | 回复评论ID:空为0 |
| 4 | content | longtext | 2147483647 | 0 | Y | N | 内容: | |
| 5 | nickname | varchar | 255 | 0 | Y | N | 昵称: | |
| 6 | avatar | varchar | 255 | 0 | Y | N | 头像地址:[0,255] | |
| 7 | create_time | timestamp | 19 | 0 | N | N | CURRENT_TIMESTAMP | 创建时间: |
| 8 | update_time | timestamp | 19 | 0 | N | N | CURRENT_TIMESTAMP | 更新时间: |
| 9 | source_table | varchar | 255 | 0 | Y | N | 来源表: | |
| 10 | source_field | varchar | 255 | 0 | Y | N | 来源字段: | |
| 11 | source_id | int | 10 | 0 | N | N | 0 | 来源ID: |
| 编号 | 名称 | 数据类型 | 长度 | 小数位 | 允许空值 | 主键 | 默认值 | 说明 |
| 1 | complaint_feedback_id | int | 10 | 0 | N | Y | 投诉反馈ID | |
| 2 | title_name | varchar | 64 | 0 | Y | N | 标题名称 | |
| 3 | feedback_type | varchar | 64 | 0 | Y | N | 反馈类型 | |
| 4 | regular_users | int | 10 | 0 | Y | N | 0 | 普通用户 |
| 5 | user_name | varchar | 64 | 0 | Y | N | 用户姓名 | |
| 6 | remarks | text | 65535 | 0 | Y | N | 备注信息 | |
| 7 | examine_state | varchar | 16 | 0 | N | N | 未审核 | 审核状态 |
| 8 | examine_reply | varchar | 16 | 0 | Y | N | 审核回复 | |
| 9 | create_time | datetime | 19 | 0 | N | N | CURRENT_TIMESTAMP | 创建时间 |
| 10 | update_time | timestamp | 19 | 0 | N | N | CURRENT_TIMESTAMP | 更新时间 |
| 编号 | 名称 | 数据类型 | 长度 | 小数位 | 允许空值 | 主键 | 默认值 | 说明 |
| 1 | delivery_information_id | int | 10 | 0 | N | Y | 配送信息ID | |
| 2 | order_number | varchar | 64 | 0 | Y | N | 订单编号 | |
| 3 | product_number | varchar | 64 | 0 | Y | N | 产品编号 | |
| 4 | brand_name | varchar | 64 | 0 | Y | N | 品牌名称 | |
| 5 | types_of_aquatic_products | varchar | 64 | 0 | Y | N | 水品种类 | |
| 6 | order_water_quantity | varchar | 64 | 0 | Y | N | 订水数量 | |
| 7 | regular_users | int | 10 | 0 | Y | N | 0 | 普通用户 |
| 8 | user_name | varchar | 64 | 0 | Y | N | 用户姓名 | |
| 9 | contact_phone_number | varchar | 64 | 0 | Y | N | 联系电话 | |
| 10 | delivery_address | varchar | 64 | 0 | Y | N | 配送地址 | |
| 11 | water_delivery_personnel | int | 10 | 0 | Y | N | 0 | 送水人员 |
| 12 | personnel_name | varchar | 64 | 0 | Y | N | 人员姓名 | |
| 13 | contact_information | varchar | 64 | 0 | Y | N | 联系方式 | |
| 14 | remarks | text | 65535 | 0 | Y | N | 备注信息 | |
| 15 | delivery_status | varchar | 64 | 0 | Y | N | 配送状态 | |
| 16 | create_time | datetime | 19 | 0 | N | N | CURRENT_TIMESTAMP | 创建时间 |
| 17 | update_time | timestamp | 19 | 0 | N | N | CURRENT_TIMESTAMP | 更新时间 |
| 编号 | 名称 | 数据类型 | 长度 | 小数位 | 允许空值 | 主键 | 默认值 | 说明 |
| 1 | hits_id | int | 10 | 0 | N | Y | 点赞ID: | |
| 2 | user_id | int | 10 | 0 | N | N | 0 | 点赞人: |
| 3 | create_time | timestamp | 19 | 0 | N | N | CURRENT_TIMESTAMP | 创建时间: |
| 4 | update_time | timestamp | 19 | 0 | N | N | CURRENT_TIMESTAMP | 更新时间: |
| 5 | source_table | varchar | 255 | 0 | Y | N | 来源表: | |
| 6 | source_field | varchar | 255 | 0 | Y | N | 来源字段: | |
| 7 | source_id | int | 10 | 0 | N | N | 0 | 来源ID: |
表information_notification (信息通知)
| 编号 | 名称 | 数据类型 | 长度 | 小数位 | 允许空值 | 主键 | 默认值 | 说明 |
| 1 | information_notification_id | int | 10 | 0 | N | Y | 信息通知ID | |
| 2 | title_name | varchar | 64 | 0 | Y | N | 标题名称 | |
| 3 | water_delivery_personnel | int | 10 | 0 | Y | N | 0 | 送水人员 |
| 4 | personnel_name | varchar | 64 | 0 | Y | N | 人员姓名 | |
| 5 | sending_time | datetime | 19 | 0 | Y | N | 发送时间 | |
| 6 | message_content | text | 65535 | 0 | Y | N | 消息内容 | |
| 7 | create_time | datetime | 19 | 0 | N | N | CURRENT_TIMESTAMP | 创建时间 |
| 8 | update_time | timestamp | 19 | 0 | N | N | CURRENT_TIMESTAMP | 更新时间 |
| 编号 | 名称 | 数据类型 | 长度 | 小数位 | 允许空值 | 主键 | 默认值 | 说明 |
| 1 | notice_id | mediumint | 8 | 0 | N | Y | 公告id: | |
| 2 | title | varchar | 125 | 0 | N | N | 标题: | |
| 3 | content | longtext | 2147483647 | 0 | Y | N | 正文: | |
| 4 | create_time | timestamp | 19 | 0 | N | N | CURRENT_TIMESTAMP | 创建时间: |
| 5 | update_time | timestamp | 19 | 0 | N | N | CURRENT_TIMESTAMP | 更新时间: |
| 编号 | 名称 | 数据类型 | 长度 | 小数位 | 允许空值 | 主键 | 默认值 | 说明 |
| 1 | order_information_id | int | 10 | 0 | N | Y | 订单信息ID | |
| 2 | order_number | varchar | 64 | 0 | Y | N | 订单编号 | |
| 3 | product_number | varchar | 64 | 0 | Y | N | 产品编号 | |
| 4 | brand_name | varchar | 64 | 0 | Y | N | 品牌名称 | |
| 5 | types_of_aquatic_products | varchar | 64 | 0 | Y | N | 水品种类 | |
| 6 | product_price | varchar | 64 | 0 | Y | N | 产品价格 | |
| 7 | regular_users | int | 10 | 0 | Y | N | 0 | 普通用户 |
| 8 | user_name | varchar | 64 | 0 | Y | N | 用户姓名 | |
| 9 | contact_phone_number | varchar | 64 | 0 | Y | N | 联系电话 | |
| 10 | delivery_address | varchar | 64 | 0 | Y | N | 配送地址 | |
| 11 | delivery_time | datetime | 19 | 0 | Y | N | 配送时间 | |
| 12 | order_water_quantity | int | 10 | 0 | Y | N | 0 | 订水数量 |
| 13 | total_amount | varchar | 64 | 0 | Y | N | 合计金额 | |
| 14 | remarks | text | 65535 | 0 | Y | N | 备注信息 | |
| 15 | pay_state | varchar | 16 | 0 | N | N | 未支付 | 支付状态 |
| 16 | pay_type | varchar | 16 | 0 | Y | N | 支付类型: 微信、支付宝、网银 | |
| 17 | create_time | datetime | 19 | 0 | N | N | CURRENT_TIMESTAMP | 创建时间 |
| 18 | update_time | timestamp | 19 | 0 | N | N | CURRENT_TIMESTAMP | 更新时间 |
| 编号 | 名称 | 数据类型 | 长度 | 小数位 | 允许空值 | 主键 | 默认值 | 说明 |
| 1 | praise_id | int | 10 | 0 | N | Y | 点赞ID: | |
| 2 | user_id | int | 10 | 0 | N | N | 0 | 点赞人: |
| 3 | create_time | timestamp | 19 | 0 | N | N | CURRENT_TIMESTAMP | 创建时间: |
| 4 | update_time | timestamp | 19 | 0 | N | N | CURRENT_TIMESTAMP | 更新时间: |
| 5 | source_table | varchar | 255 | 0 | Y | N | 来源表: | |
| 6 | source_field | varchar | 255 | 0 | Y | N | 来源字段: | |
| 7 | source_id | int | 10 | 0 | N | N | 0 | 来源ID: |
| 8 | status | bit | 1 | 0 | N | N | 1 | 点赞状态:1为点赞,0已取消 |
表regional_classification (区域分类)
| 编号 | 名称 | 数据类型 | 长度 | 小数位 | 允许空值 | 主键 | 默认值 | 说明 |
| 1 | regional_classification_id | int | 10 | 0 | N | Y | 区域分类ID | |
| 2 | water_delivery_area | varchar | 64 | 0 | Y | N | 送水区域 | |
| 3 | water_delivery_personnel | int | 10 | 0 | Y | N | 0 | 送水人员 |
| 4 | personnel_name | varchar | 64 | 0 | Y | N | 人员姓名 | |
| 5 | contact_information | varchar | 64 | 0 | Y | N | 联系方式 | |
| 6 | create_time | datetime | 19 | 0 | N | N | CURRENT_TIMESTAMP | 创建时间 |
| 7 | update_time | timestamp | 19 | 0 | N | N | CURRENT_TIMESTAMP | 更新时间 |
| 编号 | 名称 | 数据类型 | 长度 | 小数位 | 允许空值 | 主键 | 默认值 | 说明 |
| 1 | regular_users_id | int | 10 | 0 | N | Y | 普通用户ID | |
| 2 | user_name | varchar | 64 | 0 | Y | N | 用户姓名 | |
| 3 | user_age | varchar | 64 | 0 | Y | N | 用户年龄 | |
| 4 | user_gender | varchar | 64 | 0 | Y | N | 用户性别 | |
| 5 | examine_state | varchar | 16 | 0 | N | N | 已通过 | 审核状态 |
| 6 | user_id | int | 10 | 0 | N | N | 0 | 用户ID |
| 7 | create_time | datetime | 19 | 0 | N | N | CURRENT_TIMESTAMP | 创建时间 |
| 8 | update_time | timestamp | 19 | 0 | N | N | CURRENT_TIMESTAMP | 更新时间 |
| 编号 | 名称 | 数据类型 | 长度 | 小数位 | 允许空值 | 主键 | 默认值 | 说明 |
| 1 | slides_id | int | 10 | 0 | N | Y | 轮播图ID: | |
| 2 | title | varchar | 64 | 0 | Y | N | 标题: | |
| 3 | content | varchar | 255 | 0 | Y | N | 内容: | |
| 4 | url | varchar | 255 | 0 | Y | N | 链接: | |
| 5 | img | varchar | 255 | 0 | Y | N | 轮播图: | |
| 6 | hits | int | 10 | 0 | N | N | 0 | 点击量: |
| 7 | create_time | timestamp | 19 | 0 | N | N | CURRENT_TIMESTAMP | 创建时间: |
| 8 | update_time | timestamp | 19 | 0 | N | N | CURRENT_TIMESTAMP | 更新时间: |
| 编号 | 名称 | 数据类型 | 长度 | 小数位 | 允许空值 | 主键 | 默认值 | 说明 |
| 1 | storage_information_id | int | 10 | 0 | N | Y | 入库信息ID | |
| 2 | product_number | varchar | 64 | 0 | Y | N | 产品编号 | |
| 3 | brand_name | varchar | 64 | 0 | Y | N | 品牌名称 | |
| 4 | types_of_aquatic_products | varchar | 64 | 0 | Y | N | 水品种类 | |
| 5 | inventory_quantity | int | 10 | 0 | Y | N | 0 | 入库数量 |
| 6 | storage_date | date | 10 | 0 | Y | N | 入库日期 | |
| 7 | storage_remarks | text | 65535 | 0 | Y | N | 入库备注 | |
| 8 | create_time | datetime | 19 | 0 | N | N | CURRENT_TIMESTAMP | 创建时间 |
| 9 | update_time | timestamp | 19 | 0 | N | N | CURRENT_TIMESTAMP | 更新时间 |
| 编号 | 名称 | 数据类型 | 长度 | 小数位 | 允许空值 | 主键 | 默认值 | 说明 |
| 1 | upload_id | int | 10 | 0 | N | Y | 上传ID | |
| 2 | name | varchar | 64 | 0 | Y | N | 文件名 | |
| 3 | path | varchar | 255 | 0 | Y | N | 访问路径 | |
| 4 | file | varchar | 255 | 0 | Y | N | 文件路径 | |
| 5 | display | varchar | 255 | 0 | Y | N | 显示顺序 | |
| 6 | father_id | int | 10 | 0 | Y | N | 0 | 父级ID |
| 7 | dir | varchar | 255 | 0 | Y | N | 文件夹 | |
| 8 | type | varchar | 32 | 0 | Y | N | 文件类型 |
| 编号 | 名称 | 数据类型 | 长度 | 小数位 | 允许空值 | 主键 | 默认值 | 说明 |
| 1 | user_id | mediumint | 8 | 0 | N | Y | 用户ID:[0,8388607]用户获取其他与用户相关的数据 | |
| 2 | state | smallint | 5 | 0 | N | N | 1 | 账户状态:[0,10](1可用|2异常|3已冻结|4已注销) |
| 3 | user_group | varchar | 32 | 0 | Y | N | 所在用户组:[0,32767]决定用户身份和权限 | |
| 4 | login_time | timestamp | 19 | 0 | N | N | CURRENT_TIMESTAMP | 上次登录时间: |
| 5 | phone | varchar | 11 | 0 | Y | N | 手机号码:[0,11]用户的手机号码,用于找回密码时或登录时 | |
| 6 | phone_state | smallint | 5 | 0 | N | N | 0 | 手机认证:[0,1](0未认证|1审核中|2已认证) |
| 7 | username | varchar | 16 | 0 | N | N | 用户名:[0,16]用户登录时所用的账户名称 | |
| 8 | nickname | varchar | 16 | 0 | Y | N | 昵称:[0,16] | |
| 9 | password | varchar | 64 | 0 | N | N | 密码:[0,32]用户登录所需的密码,由6-16位数字或英文组成 | |
| 10 | | varchar | 64 | 0 | Y | N | 邮箱:[0,64]用户的邮箱,用于找回密码时或登录时 | |
| 11 | email_state | smallint | 5 | 0 | N | N | 0 | 邮箱认证:[0,1](0未认证|1审核中|2已认证) |
| 12 | avatar | varchar | 255 | 0 | Y | N | 头像地址:[0,255] | |
| 13 | open_id | varchar | 255 | 0 | Y | N | 针对获取用户信息字段 | |
| 14 | create_time | timestamp | 19 | 0 | N | N | CURRENT_TIMESTAMP | 创建时间: |
| 15 | vip_level | varchar | 255 | 0 | Y | N | 会员等级 | |
| 16 | vip_discount | double | 11 | 2 | Y | N | 0.00 | 会员折扣 |
| 编号 | 名称 | 数据类型 | 长度 | 小数位 | 允许空值 | 主键 | 默认值 | 说明 |
| 1 | group_id | mediumint | 8 | 0 | N | Y | 用户组ID:[0,8388607] | |
| 2 | display | smallint | 5 | 0 | N | N | 100 | 显示顺序:[0,1000] |
| 3 | name | varchar | 16 | 0 | N | N | 名称:[0,16] | |
| 4 | description | varchar | 255 | 0 | Y | N | 描述:[0,255]描述该用户组的特点或权限范围 | |
| 5 | source_table | varchar | 255 | 0 | Y | N | 来源表: | |
| 6 | source_field | varchar | 255 | 0 | Y | N | 来源字段: | |
| 7 | source_id | int | 10 | 0 | N | N | 0 | 来源ID: |
| 8 | register | smallint | 5 | 0 | Y | N | 0 | 注册位置: |
| 9 | create_time | timestamp | 19 | 0 | N | N | CURRENT_TIMESTAMP | 创建时间: |
| 10 | update_time | timestamp | 19 | 0 | N | N | CURRENT_TIMESTAMP | 更新时间: |
表water_delivery_personnel (送水人员)
| 编号 | 名称 | 数据类型 | 长度 | 小数位 | 允许空值 | 主键 | 默认值 | 说明 |
| 1 | water_delivery_personnel_id | int | 10 | 0 | N | Y | 送水人员ID | |
| 2 | personnel_name | varchar | 64 | 0 | Y | N | 人员姓名 | |
| 3 | age_of_personnel | varchar | 64 | 0 | Y | N | 人员年龄 | |
| 4 | gender_of_personnel | varchar | 64 | 0 | Y | N | 人员性别 | |
| 5 | contact_information | varchar | 64 | 0 | Y | N | 联系方式 | |
| 6 | examine_state | varchar | 16 | 0 | N | N | 已通过 | 审核状态 |
| 7 | user_id | int | 10 | 0 | N | N | 0 | 用户ID |
| 8 | create_time | datetime | 19 | 0 | N | N | CURRENT_TIMESTAMP | 创建时间 |
| 9 | update_time | timestamp | 19 | 0 | N | N | CURRENT_TIMESTAMP | 更新时间 |
表water_delivery_service (送水服务)
| 编号 | 名称 | 数据类型 | 长度 | 小数位 | 允许空值 | 主键 | 默认值 | 说明 |
| 1 | water_delivery_service_id | int | 10 | 0 | N | Y | 送水服务ID | |
| 2 | product_number | varchar | 64 | 0 | Y | N | 产品编号 | |
| 3 | brand_name | varchar | 64 | 0 | Y | N | 品牌名称 | |
| 4 | types_of_aquatic_products | varchar | 64 | 0 | Y | N | 水品种类 | |
| 5 | cover_photo | varchar | 255 | 0 | Y | N | 封面图片 | |
| 6 | product_specifications | varchar | 64 | 0 | Y | N | 产品规格 | |
| 7 | product_price | int | 10 | 0 | Y | N | 0 | 产品价格 |
| 8 | product_quantity | int | 10 | 0 | Y | N | 0 | 产品数量 |
| 9 | product_details | varchar | 64 | 0 | Y | N | 产品详情 | |
| 10 | praise_len | int | 10 | 0 | N | N | 0 | 点赞数 |
| 11 | create_time | datetime | 19 | 0 | N | N | CURRENT_TIMESTAMP | 创建时间 |
| 12 | update_time | timestamp | 19 | 0 | N | N | CURRENT_TIMESTAMP | 更新时间 |
整个校园宿舍订水系统的需求分析主要对系统总体架构以及功能模块的设计,通过建立E-R模型和数据库逻辑系统设计完成了数据库系统设计。
4系统关键模块设计与实现
校园宿舍订水系统的详细设计与实现主要是根据前面的需求分析和总体设计来设计页面并实现业务逻辑。主要从界面实现、业务逻辑实现这两部分进行介绍。
4.1用户功能模块
4.1.1 用户功能界面
当用户用户进入后台校园宿舍订水系统的时候,可以看到首页、公告信息、校园资讯、送水服务、投诉反馈、我的账户、个人中心(个人首页、订单信息、配送信息、投诉反馈、收藏)等功能,用户功能图如下图4-1所示。

图4-1 用户功能界面图
4.1.2用户登录界面
校园宿舍订水系统中的注册后的用户是可以通过自己的账户名和密码进行登录的,当用户输入完整的自己的账户名和密码信息并点击“登录”按钮后,将会首先验证输入的有没有空数据,再次验证输入的账户名+密码和数据库中当前保存的用户信息是否一致,只有在一致后将会登录成功并自动跳转到校园宿舍订水系统的首页中;否则将会提示相应错误信息,用户登录界面如下图4-2所示。

图4-2用户登录界面图
登录的逻辑代码如下所示。
/**
* 登录
* @param data
* @param httpServletRequest
* @return
*/
@PostMapping("login")
public Map<String, Object> login(@RequestBody Map<String, String> data, HttpServletRequest httpServletRequest) {
log.info("[执行登录接口]");
String username = data.get("username");
String email = data.get("email");
String phone = data.get("phone");
String password = data.get("password");
List resultList = null;
Map<String, String> map = new HashMap<>();
if(username != null && "".equals(username) == false){
map.put("username", username);
resultList = service.select(map, new HashMap<>()).getResultList();
}
else if(email != null && "".equals(email) == false){
map.put("email", email);
resultList = service.select(map, new HashMap<>()).getResultList();
}
else if(phone != null && "".equals(phone) == false){
map.put("phone", phone);
resultList = service.select(map, new HashMap<>()).getResultList();
}else{
return error(30000, "账号或密码不能为空");
}
if (resultList == null || password == null) {
return error(30000, "账号或密码不能为空");
}
//判断是否有这个用户
if (resultList.size()<=0){
return error(30000,"用户不存在");
}
User byUsername = (User) resultList.get(0);
Map<String, String> groupMap = new HashMap<>();
groupMap.put("name",byUsername.getUserGroup());
List groupList = userGroupService.select(groupMap, new HashMap<>()).getResultList();
if (groupList.size()<1){
return error(30000,"用户组不存在");
}
UserGroup userGroup = (UserGroup) groupList.get(0);
//查询用户审核状态
if (!StringUtils.isEmpty(userGroup.getSourceTable())){
String sql = "select examine_state from "+ userGroup.getSourceTable() +" WHERE user_id = " + byUsername.getUserId();
String res = String.valueOf(service.runCountSql(sql).getSingleResult());
if (res==null){
return error(30000,"用户不存在");
}
if (!res.equals("已通过")){
return error(30000,"该用户审核未通过");
}
}
//查询用户状态
if (byUsername.getState()!=1){
return error(30000,"用户非可用状态,不能登录");
}
String md5password = service.encryption(password);
if (byUsername.getPassword().equals(md5password)) {
// 存储Token到数据库
AccessToken accessToken = new AccessToken();
accessToken.setToken(UUID.randomUUID().toString().replaceAll("-", ""));
accessToken.setUser_id(byUsername.getUserId());
tokenService.save(accessToken);
// 返回用户信息
JSONObject user = JSONObject.parseObject(JSONObject.toJSONString(byUsername));
user.put("token", accessToken.getToken());
JSONObject ret = new JSONObject();
ret.put("obj",user);
return success(ret);
} else {
return error(30000, "账号或密码不正确");
}
}
4.1.3 送水服务界面
点击“送水服务”这个菜单,可以查看到系统中所有添加的送水服务,支持通过关键词进行查询,如果想要了解某一送水服务的详细信息,点击后面的“详情”会进入详情查看界面,可以对送水服务进行购买、收藏、评论等操作;界面如下图4-3所示。

图4-3送水服务管理界面图
4.1.4购买界面
当用户点击后台“购买”后,可以看到相当于信息,根据内容进行填写提交等操作。界面如图4-4所示。

图4-4 购买界面图
4.2管理员功能模块
4.2.1 系统用户界面
校园宿舍订水系统中的管理人员是对前台注册的用户进行管理的,也可以对管理员进行管控。界面如下图4-5所示。

图4-5系统用户界面图
系统用户关键代码如下:
@PostMapping("/add")
@Transactional
public Map<String, Object> add(HttpServletRequest request) throws IOException {
service.insert(service.readBody(request.getReader()));
return success(1);
}
public Map<String, Object> addMap(Map<String,Object> map){
service.insert(map);
return success(1);
}
4.2.2入库信息管理界面
管理员点击“入库信息管理”这个菜单,可以查看到入库信息详情,进行查询,添加、删除等操作等。界面如下图4-6所示。

图4-6入库信息管理界面图
管理员点击“投诉反馈管理”这个菜单,可以查看到所以用户的投诉反馈信息详情,进行查询,添加、删除等操作等。界面如下图4-7所示。

图4-7投诉反馈管理界面图
送水员可以查看到所有信息通知,可以对细辛脑通知进行管理。界面如下图4-8所示。

图4-8信息通知界面图
送水员点击“配送信息管理”按钮,可以对所以配送信息进行管理。界面如下图4-9所示。

图4-9配送信息管理界面图
5系统测试
5.1测试定义及目的
关于系统实现的测试,英文名称是System TEST,简称ST,ST是使用完整其系统的各种功能多次、多案例、多环境测试,这是ST的简单描述。ST可以证明该功能对系统的要求是否得到满足以及是否有效。
对于系统开发的实现,不管开发过程多么努力,在系统运行的时候多少都会出现一些错误信息,所以为了系统的安全性及提高系统的使用率及给用户带来更好的体验,系统在完成之前,一定要进行一遍系统的测试,再完美的程序也会有漏洞,再细心的技术开发员也会有疏忽的时候,所以对于程序的测试是必须要做的一步。通过系统测试找到系统存在的问题,并根据问题的原因进行在线解决问题,如果找不到解决问题的办法可以进行通过咨询指导老师或者通过同学帮忙,一定将问题找出,否则将会出现更多的错误。所以程序出现错误时不可避免,系统测试虽然耗时费力,但是为了确保后期系统的长期使用,必须要进行系统测试,问题解决完成后还要再一步测试,直到没有任何问题后方可进行使用。
5.2性能测试
任何一款程序开发成功后都必须通过软件测试,它是保障软件稳定运行的前提。测试最主要的一步就是性能测试,性能测试内容如下:
(1)对于测试的速度有一定的要求,速度必须快,而且对于测试出来的错误问题一定以最快的速度进行处理解决,并且进行再次测试,保证整个系统运行的安全性。
(2)在系统测试的时候要将测试所用到的测试计划和测试报告保管好,方便后期系统的运行使用后的整体维护操作。
(3)软件测试整个过程中的聚类现象应优先考虑。
(4)对于整体系统测试,不要用自己的思想去认可整个系统,而是从公正的角度的进行对系统进行认可,是否符系统的整合应用。
5.3测试模块
测试系统是最新的Windows 10系统,通过对系统实现的功能模块进行每个功能模块的操作测试,查看每个用户的功能模块所对应的权限信息是否可以操作并且数据信息更新一致。
| 测试需求 | 测试重点 | 是否达成需求 | 结果 |
| 用户登录 | 输入账号密码 | 需求达成 | 通过 |
| 用户注册 | 创建新的账号密码 | 需求达成 | 通过 |
| 登录失败 | 输入错误账号密码 | 需求达成 | 通过 |
| 修改信息 | 修改成功 | 需求达成 | 通过 |
| 添加信息管理 | 增删查改 | 需求达成 | 通过 |
| 回复管理 | 增删查改 | 需求达成 | 通过 |
| 搜索查询管理 | 增删查改 | 需求达成 | 通过 |
系统测试方面,我们通常运用的是白盒测试以及黑盒测试这两种方法。白盒测试是指在了解系统内部工作流程的前提下,可以根据需求规范验证系统内部操作是否能够正常运行的测试;而黑盒测试指的是,倘若知道了这个系统的全部功能,可以进行测试检测系统中的每一个功能是否满足正常使用。
为了方便用户使用“校园宿舍订水系统 ”,以及尽可能少的减少系统测试错误的发生,我们对该系统进行了相对应的测试。
对该系统的全部的功能界面进行测试,简单来说,就是我们输入一些数据并且对其进行提交,之后我们查看每个页面的反馈,检测页面的相关功能可不可以完全实现。
5.4测试结果
测试评估的结果是校园宿舍订水系统 满足要求中的所有功能,处理大多数错误条件,修复大多数错误并通过测试。校园宿舍订水系统 的基本功能都是可行的,不管是系统里面的功能还是界面的设计都是可值得推广宣传的。
结论
首先,在订水服务效率方面,该系统通过自动化和智能化的管理,极大地减少了人为错误和繁琐流程。用户只需通过简单的操作,即可完成订水、支付等步骤,大大节省了时间和精力。同时,系统还具备实时更新和监控功能,能够确保订水信息的准确性和及时性,提高了整体服务效率。
其次,在用户体验方面,该系统通过简洁明了的界面设计、便捷高效的操作流程以及个性化的服务推荐,为用户带来了极佳的使用体验。用户可以随时随地进行订水操作,无需担心时间和地点的限制,极大地提升了生活的便捷性。同时,系统还提供了多种支付方式和优惠活动,满足了用户的多样化需求,增强了用户的满意度和忠诚度。
此外,该系统还促进了校园信息化建设的深入发展。通过整合现代信息技术与校园服务,该系统为校园管理带来了更多的创新和可能性。它不仅提高了校园服务的智能化水平,还为学校提供了更多的数据支持和决策依据,有助于推动校园管理的现代化和科学化。
综上所述,基于Spring Boot的校园宿舍订水系统是一个具有显著成效和广泛应用前景的项目。它不仅提升了订水服务的效率和用户体验,还推动了校园信息化建设的深入发展。我们相信,随着技术的不断进步和应用的不断推广,该系统将为校园生活带来更多的便利和创新,为校园管理带来更多的机遇和挑战。
- [1]Mohan A ,Jayaraman S ,Jayaraman B . A declarative approach to detecting design patterns from Java execution traces and source code [J]. Information and Software Technology, 2024, 171 107457-.
- [2]Zakia K S ,Vaibhav A ,Yin T C . Using software metrics for predicting vulnerable classes in java and python based systems [J]. Information Security Journal: A Global Perspective, 2024, 33 (3): 251-267.
- [3]Setiawan R A A ,Munawar S S ,Ishizaki R , et al. Optimizing biomass supply for cofiring at power plants to minimize environmental impact: A case of oil palm empty fruit bunches in West Java [J]. Fuel, 2024, 367 131359-.
- [4]李明,冯树栋,白宗文,等. 基于SpringBoot的成果需求匹配系统设计与实现 [J]. 延安大学学报(自然科学版), 2024, 43 (01): 90-95. DOI:10.13876/J.cnki.ydnse.230026.
- [5]江国粹. 基于高阶思维能力培养的“MySQL数据库技术”课程教学改革研究 [J]. 安徽电子信息职业技术学院学报, 2024, 23 (01): 39-43.
- [6]王晓东,刘海燕,王迎,等. 基于SpringBoot的气象信息资源管理系统设计与实现 [J]. 电脑编程技巧与维护, 2024, (03): 79-82. DOI:10.16184/j.cnki.comprg.2024.03.028.
- [7]刘慧玲,谭定英,陈平平. 基于SpringBoot和Vue.js的大学生团队管理系统的设计 [J]. 电脑编程技巧与维护, 2024, (03): 120-122. DOI:10.16184/j.cnki.comprg.2024.03.039.
- [8]付俊峰,魏博文,黄佩兵,等. 基于Java平台的超大发电装备运载线路数值测试方法 [J]. 三峡大学学报(自然科学版), 2024, 46 (02): 98-105. DOI:10.13393/j.cnki.issn.1672-948X.2024.02.015.
- [9]乔善平,黄艺美,吴鹏,等. 基于案例驱动的Java程序设计课程教学模式改革与实践 [J]. 计算机教育, 2024, (03): 95-100. DOI:10.16512/j.cnki.jsjjy.2024.03.040.
- [10]李丹. 基于B/S的高校实验室预约管理系统设计与实现 [J]. 现代信息科技, 2024, 8 (05): 31-35. DOI:10.19850/j.cnki.2096-4706.2024.05.007.
- [11]张学芹. 基于Java的学生请假管理系统设计与实现 [J]. 无线互联科技, 2024, 21 (04): 90-93+111.
- [12]雷欣,马宏琳,郑霖,等. 基于SpringBoot的域名信息系统设计与实现 [J]. 电脑知识与技术, 2024, 20 (05): 44-47. DOI:10.14004/j.cnki.ckt.2024.0188.
- [13]李向,王毅,陈宇,等. 感知学生情绪的Java程序设计课堂教学改革 [J]. 计算机教育, 2024, (02): 90-94. DOI:10.16512/j.cnki.jsjjy.2024.02.003.
- [14]王慧芳,陈玉. 项目驱动制在Java EE框架开发课程中的应用研究 [J]. 现代信息科技, 2024, 8 (03): 195-198. DOI:10.19850/j.cnki.2096-4706.2024.03.041.
- [15]刘畅,王陈. MySQL数据库课程的教学评价体系设计 [J]. 电子技术, 2024, 53 (01): 393-395.
- [16]吴伶琳. 基于SpringBoot的客户关系管理系统设计与实现 [J]. 无线互联科技, 2023, 20 (24): 60-62.
- [17]武际斌,段良华,金永亮. 基于Vue+SpringBoot的课程思政素材库的设计与实现[C]// 百色学院马克思主义学院. 2023年思想政治教育论坛论文集. 山东信息职业技术学院;, 2023: 3. DOI:10.26914/c.cnkihy.2023.087218.
- [18]Xiao Z ,Ali Y ,Xin W , et al. Sports Work Strategy of College Counselors Based on MySQL Database Big Data Analysis [J]. International Journal of Information Technology and Web Engineering (IJITWE), 2023, 18 (1): 1-14.
- [19]Hejing W . Commerce Middle Office Management System Based on Springboot [J]. International Journal of Advanced Network, Monitoring and Controls, 2022, 7 (2): 32-45.
- [20]Cheng F . Talent Recruitment Management System for Small and Micro Enterprises Based on Springboot Framework [J]. Advances in Educational Technology and Psychology, 2021, 5 (2):
在基于Spring Boot的校园宿舍订水系统的研究与开发过程中,我得到了众多人的支持与帮助,对此我深感感激。首先,我要衷心感谢我的导师,他们不仅为我提供了宝贵的学术指导,还在我遇到困难和挫折时给予我鼓励和支持,使我能够坚定信心,勇往直前。同时,我也要感谢团队成员们的辛勤付出和紧密协作,正是我们共同的努力和拼搏,才使得这个项目得以顺利完成。此外,我还要感谢那些为我提供技术支持和帮助的同学们,他们的专业知识和经验为我解决了许多技术难题。最后,我要感谢所有参与测试与反馈的用户们,他们的宝贵意见和建议帮助我不断完善系统的功能和用户体验。在此,我再次向所有支持和帮助过我的人表示衷心的感谢!你们的支持是我前进的动力,也是我不断追求卓越的源泉。
1370

被折叠的 条评论
为什么被折叠?



